Reglementari nationale privind combaterea criminalitatii informatice
Reglementari nationale privind combaterea criminalitatii informatice Legea 161/2003 in titlul 3, este reglementata prevenirea si combaterea criminalitatii informatice. In mod corect sCiteste tot ... 1100 cuvinte
Dimensiune mica + cu imagini |
 |
 |
Compresia vorbirii prin modulatia diferentiala a impulsurilor in cod
Compresia vorbirii prin modulatia diferentiala a impulsurilor in cod Obiectivul lucrarii este studiul comprsiei surselor audio, in particular a vorbirii, prin codarea diferentiala pe 1 bit. 1. Modulatia diferentiala uniformaCiteste tot ... 353 cuvinte
Dimensiune mica + cu imagini |
 |
 |
Informatizarea justitiei
Informatizarea justitiei Informatizarea justitiei este o componenta importanta a reformei sistemului judiciar. Realizarea unui act de justitie transparent, imbunatatirea accesului cetateniloCiteste tot ... 628 cuvinte
Dimensiune mica - fara poza |
 |
 |
Dreptul la intimitate in societatea informationala
Dreptul la intimitate in societatea informationala Intimitatea este o componenta esentiala a vietii individului in orice societate. In ultima instanta, locuinta individului inCiteste tot ... 967 cuvinte
Dimensiune mica - fara poza |
 |
 |
Contractele informatice
Contractele informatice 1. Despre contracte in general: Legea 469/2002 publicata in M. Oficial 529/19 iulie 2002. Ea reglementeaza unele masuri pentru intarirea disciplinei contractuale. Contractul trebuie sa cuCiteste tot ... 888 cuvinte
Dimensiune mica - fara poza |
 |
 |
INTRODUCERE IN ALGORITMICA
INTRODUCERE IN ALGORITMICA 1.1. Notiunea de algoritm Solutia unei probleme, din punct de vedere informatic, este data printr-o multime de comenzi (instructiuni) explicite si neambigue, exprimate intCiteste tot ... 3300 cuvinte
Dimensiune medie + cu poze |
 |
 |
NOTIUNI DESPRE ALGORITMI SI PROGRAMARE STRUCTURATA
NoTiuni despre algoritmi Si programare structurata 1. Notiuni introductive Rezolvarea problemelor cu ajutorul calculatorului presupune parcurgerea mai multor etape: 1. analiza problemei (Citeste tot ... 2687 cuvinte
Dimensiune medie + cu poze |
 |
 |
PROIECT DE PLDN
UNIVERSITATEA “DUNAREA DE JOS” DIN GALATI FACULTATEA STIINTA CALCULATOARELOR SPECIALIZAREA CTI PROIECT DE PLDN CerinteCiteste tot ... 2655 cuvinte
Dimensiune medie + cu poze |
 |
 |
FUNCTII NUMERICE IN LabVIEW
FUNCTII NUMERICE IN LabVIEW 1. Obiectivele lucrarii a) Insusirea modului de utilizare a functiilor numerice ale mediului de programare graphicLabVIEW. b) &nbsCiteste tot ... 1008 cuvinte
Dimensiune mica + cu imagini |
 |
 |
Criminalitatea informatica
Criminalitatea informatica Conceptul de criminalitate informatica: reprezinta un concept nou care este generat de progresul tehnic in domeniul stiintei calculatoarelor. La inceputul anilor ’90 s-a n&Citeste tot ... 1061 cuvinte
Dimensiune mica - fara poza |
 |
 |
Declararea si utilizarea functiilor de clasa speciale
Declararea si utilizarea functiilor de clasa speciale 1. Functiile constructor In mod uzual, cand intr-un program se creeaza o instanta obiect a unei clase, atunci se vor atribui valori initiale datelor membru ale acelui obiect. PCiteste tot ... 3266 cuvinte
Dimensiune medie - fara imagini |
 |
 |
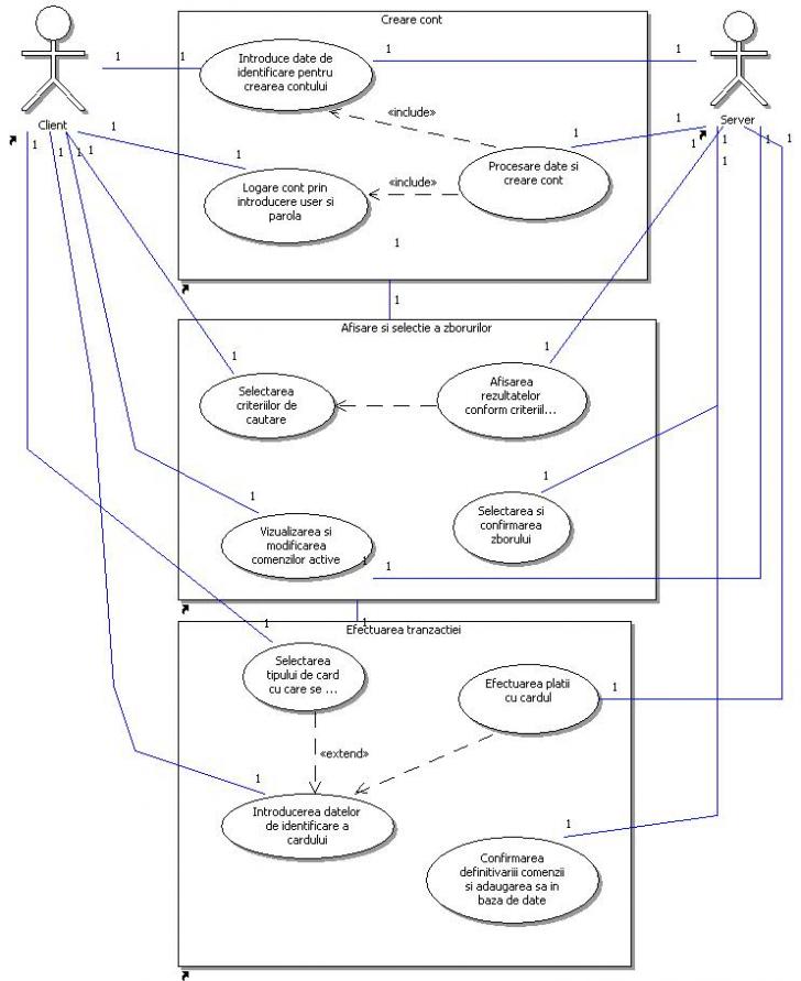
Sistem de rezervare online al biletelor de avion
Sistem de rezervare online al biletelor de avion Introducere: Utilizatorii tinta ai acestui proiect sunt clientii companiilor aeriene care ori lucreaza in strainatate si sunt obligati sa faca naveta constant , ori dorescCiteste tot ... 972 cuvinte
Dimensiune mica + cu imagini |
 |
 |
Arhitectura calculatoarelor
Arhitectura calculatoarelor Un sistem de calcul este compus din partea de echipament denumita si hardware, respectiv un grup de programe intitulat software. Majoritatea sistemelor sunt realizate dintr-un numar deCiteste tot ... 731 cuvinte
Dimensiune mica - fara poza |
 |
 |
Societatea informationala si dreptul informatic
Societatea informationala si dreptul informatic Societatea informationala reprezinta o noua etapa a civilizatiei umane. Ea implica un mod de viata calitativ superior,Citeste tot ... 841 cuvinte
Dimensiune mica - fara poza |
 |
 |
Compresia prin metoda LZW
Compresia prin metoda LZW Obiectivul lucrarii este studiul metodei de compresie bazata pe dictionar si experimentarea pe fisiere text. 1. Introducere Este un algoritm ce sta la baza multor programe de compresieCiteste tot ... 1289 cuvinte
Dimensiune mica + cu imagini |
 |
 |
Lotus Notes - Crearea documentelor Notes
Lotus Notes - Crearea documentelor Notes In acest laborator prezentam crearea documentelor in Notes. Pentru inceput, definim ce este documentul.Un document poate lua multe forme. Poate fi o scrisoare, un raport, o propunere. Dar poaCiteste tot ... 4178 cuvinte
Dimensiune medie + cu poze |
 |
 |
Sa cunoastem interfata Notes
Sa cunoastem interfata Notes In acest seminar veti afla cate ceva despre: - Cum se lanseaza Lotus Notes - Cum arat&Citeste tot ... 3180 cuvinte
Dimensiune medie + cu poze |
 |
 |
Schema logica de functionare a programului RestWin 4.0
Schema logica de functionare a programului RestWin 4.0 Aplicatia ResWin va permite efectuarea gestionarea vanzarilor, emiterea notelor de plata, a bonurilor fiscale, a bonurilor de comanda in restaurantul dvs. Acest manual expliCiteste tot ... 1912 cuvinte
Dimensiune medie + cu poze |
 |
 |
Sabloane de proiectare
Sabloane de proiectare Toate sistemele orientate pe obiecte bine structurate abunda in sabloane (patterns), mergand de la mecanisme care contureaza forma sistemului in ansamblu, pana la sabloane locale (cum ar fi de exemplu moduCiteste tot ... 3335 cuvinte
Dimensiune medie + cu poze |
 |
 |
Lotus Notes - Automatizarea sarcinilor. Reguli (rules) si Agenti
Lotus Notes - Automatizarea sarcinilor. Reguli (rules) si Agenti In Notes este posibila automatizarea task-urilor prin folosirea regulilor si a agentilor. 1. RULES in LOTUS Probabil ca impatimiţCiteste tot ... 3997 cuvinte
Dimensiune medie + cu poze |
 |
 |
Alte pagini