Sistemul de cercetare-dezvoltare in Romania
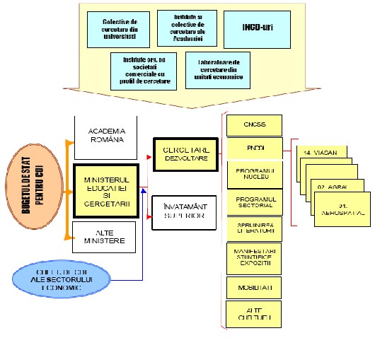
Sistemul de cercetare-dezvoltare in Romania 1.1 Delimitari conceptuale ale sistemului de cercetare-dezvoltare Totalitatea deciziilor adoptate de catre autoritatile publice ale unui stat, orientate spre aCiteste tot ... 3735 cuvinte
Dimensiune medie + cu poze |
 |
 |
MANAGEMENTUL RESURSELOR UMANE IN TURISM
FACULTATEA DE DREPT SI STIINTE ADMINISTRATIVE SPECIALIZAREA “ADMINISTRATIE PUBLICA” MANAGEMENTUL RESURSELOR UMANE IN TURISM Cuprins Introducere in managementul resureselor umanCiteste tot ... 28500 cuvinte
Dimensiune mare + cu imagini |
 |
 |
Principiile pe care se bazeaza incheierea si derularea contractului de asigurare
Principiile pe care se bazeaza incheierea si derularea contractului de asigurare Un contract de asigurare are la baza anumite principii care pot fi tratate drept conditii pentru incheierea si derularea sa, si anume: interesul asigurabil, buCiteste tot ... 811 cuvinte
Dimensiune mica - fara poza |
 |
 |
MANAGEMENTUL COSTURILOR DE PRODUCTIE
MANAGEMENTUL COSTURILOR DE PRODUCTIE 1. Conceptul de cost de productie Costul de productie reprezinta un indicator de baza care reflecta intr-o forma sintetica gradul de eficienta a desfasurarii intregii activitati a intreprinderii,Citeste tot ... 6579 cuvinte
Dimensiune mare + cu imagini |
 |
 |
Etica in asigurari
Etica in asigurari Etica reprezinta un set de reguli, norme, principii prin care se realizeaza o legatura personala cu societatea, in ansamblu. Aceasta legatura poate fi de natura morala, educationala sau profesionala, religioasa, asigurandCiteste tot ... 651 cuvinte
Dimensiune mica + cu imagini |
 |
 |
PROIECTUL
PROIECTUL 1.1. Conceptul de proiect Proiectele constituie o parte importanta a vietii oamenilor, fie profesionala, fie personala. De-a lungul istoriei, au fost intreprinse proiecte majore pentru indeplinirea necesitatilorCiteste tot ... 3961 cuvinte
Dimensiune medie + cu poze |
 |
 |
Orientari actuale in managementul calitatii
Orientari actuale in managementul calitatii Luand in considerare opiniile exprimate de literatura de specialitate, pot fi puse in evidenta doua orientai principale in managementul calitatii: orientarea tehnico-manageriala si orientareaCiteste tot ... 422 cuvinte
Dimensiune mica - fara poza |
 |
 |
Conceptul de decizie si cerintele de rationalitate
Conceptul de decizie si cerintele de rationalitate Decizia constituie punctul central al activitatii de management intrucat se regaseste in toate functiile acestuia. Agentiile economice au largi competente decizionale in toate domeniile:Citeste tot ... 519 cuvinte
Dimensiune mica - fara poza |
 |
 |
Managementul Proiectelor
Managementul Proiectelor Proiectele si managementul acestora. In capitolul 7 am descris diferite tipuri de procese ca proiecte, lot, productie in masa si flux continuu. In ultimele capitole am cautat diferite aspecteCiteste tot ... 2016 cuvinte
Dimensiune medie + cu poze |
 |
 |
Comunicarea organizatiei cu clientii
Comunicarea organizatiei cu clientii “… cel mai bun mijloc de comunicare al unei organizatii il constituie angajatii sai. Intr-o organizatie, comunicarea externa nu este posibila dacat daca este bine pusa la punct pe plan intern”. Citeste tot ... 1659 cuvinte
Dimensiune medie + cu poze |
 |
 |
Managementul in asigurari
Managementul in asigurari Modul de organizare si conducere a activitatii de asigurare este determinat atat de actiunea unor factori comuni si altor domenii de activitate, cat si a unor factori specifici care genereaza anumite particularitCiteste tot ... 6104 cuvinte
Dimensiune mare + cu imagini |
 |
 |
PROCESUL DE MANAGEMENT SI FUNCTIILE MANAGEMENTULUI
PROCESUL DE MANAGEMENT SI FUNCTIILE MANAGEMENTULUI Conceptul de proces de management Procesul de management este un proces de munca, dar, un proces de munca deosebit. Procesele de munca care se desfasoara inCiteste tot ... 4517 cuvinte
Dimensiune medie - fara imagini |
 |
 |
MANAGEMENTUL TEHNOLOGIEI SI INOVARII – TEST GRILA
MANAGEMENTUL TEHNOLOGIEI SI INOVARII – TEST GRILA FAC MANAGEMENT AN III TRUE/FALSE 1. Conceptul de tehnologie poate fi inteles ca ansamblul proceselor, metodelor, operatiilor etc. utilizate in scopul obtinCiteste tot ... 8467 cuvinte
Dimensiune mare - fara imagini |
 |
 |
PROCESUL DE PRODUCTIE SI ORGANIZAREA LUI
PROCESUL DE PRODUCTIE SI ORGANIZAREA LUI 1. Definirea conceptului de proces de productie Intrprinderile productive isi realizeaza functiunea de productie prin desfasurarea in bune conditii a procesului de productie. PCiteste tot ... 3326 cuvinte
Dimensiune medie - fara imagini |
 |
 |
Diagnosticul resurselor umane si al managementului firmei
Diagnosticul resurselor umane si al managementului firmei Acest diagnostic are ca obiectiv analiza structurilor organizatorice si umane, intrucat personalul impreuna cu piata intreprinderii constituie elemente ce confera o mareCiteste tot ... 1825 cuvinte
Dimensiune medie + cu poze |
 |
 |
Introducere in MANAGEMENTUL DE PROIECT
Introducere in MANAGEMENTUL DE PROIECT Definitii •Proiect –ansamblu de activitati independente, intreprinse in mod organizat, cu momente de inceput si de sfarsit clar definite, pentru obtinerea unor rezultate bine precizate, necesare penCiteste tot ... 327 cuvinte
Dimensiune mica - fara poza |
 |
 |
Notiuni de managementul proiectelor
Notiuni de managementul proiectelor Odata cu dezvoltarea tehnologiilor avansate, managementului informatiei si mijloacelor de comunicare, un loc tot mai important incepe sa-l ocupe desfasurarea activitatii unei firme/asociatii/institutii pe bazCiteste tot ... 7800 cuvinte
Dimensiune mare + cu imagini |
 |
 |
Definitia si partile contractului de asigurare
Definitia si partile contractului de asigurare Legislatia in materia asigurarilor defineste contractul de asigurare ca fiind actul juridic prin care asiguratul se obliga sa plateasca o prima asiguratorului, iar acesta se obliga ca la producCiteste tot ... 748 cuvinte
Dimensiune mica - fara poza |
 |
 |
NEVOIA DE AUDIT SI SERVICII DE ASIGURARE
NU TOT CE STRALUCESTE E AUR Investitorii au nevoie de asigurari independente privind informatiile financiare si alti indicatori ai performantelor unei companii Contabilii publici autorizati (CPA) ofera un fel de asigurare in ceea ce privesteCiteste tot ... 2973 cuvinte
Dimensiune medie + cu poze |
 |
 |
Prototipizarea consumatorilor (“consumer prototyping”)
Prototipizarea consumatorilor (“consumer prototyping”) La adresa practicii clasice si extrem de uzitata a segmentarii pietei s-au ridicat in decursul timpului mai multe voci critice. Din multitudinea de argumente doua sunt insa argumentCiteste tot ... 1143 cuvinte
Dimensiune mica - fara poza |
 |
 |
Alte pagini