Premisele aparitiei operatiunilor comerciale combinate
Premisele aparitiei operatiunilor comerciale combinate. Multa vreme exportul direct sau indirect a fost considerat principala forma de intrare pe piete noi si, implicit, de expansiune la nivel international. Protectionismul ridiCiteste tot ... 1197 cuvinte
Dimensiune mica - fara poza |
 |
 |
Avantaje competitive
Avantaje competitive Avantajele competitive ale unei firme sunt raspunzatoare pentru conceperea si implementarea corecta a strategiilor de dezvoltare si de expansiune pe o anumita piata. Intr-o economie in continua expansiune aceste avantajCiteste tot ... 2811 cuvinte
Dimensiune medie - fara imagini |
 |
 |
Contractarea internationala
Contractarea internationala Contractului de export trebuie sa specifice exact drepturile si obligatiile partilor, perioada contractuala si conditiile de renegociere a acestuia. Orice contract de vanzare – cumparare internationaCiteste tot ... 3398 cuvinte
Dimensiune medie - fara imagini |
 |
 |
Modalitati si mijloace de plata internationale
Modalitati si mijloace de plata internationale Importanta modalitatilor in care se face plata intr-un contract se regaseste in nivelul scazut sau ridicat al pretului pe piata externa. Un pret mare poate fi echilibrat cu o modalitate de plata avCiteste tot ... 1167 cuvinte
Dimensiune mica - fara poza |
 |
 |
Aliantele strategice
Aliantele strategice Aliantele strategice internationale se materializeaza in acorduri de colaborare intre companii, uneori concurente, pentru schimbul sau impartirea unor activitati sau zone economice. Aceste aliante, denumite si alianteCiteste tot ... 2148 cuvinte
Dimensiune medie - fara imagini |
 |
 |
Expansiunea si strategiile de export
Expansiunea si strategiile de export Orice activitate de export implica numeroase activitati noi pentru firma nationala, expansiune care incepea de obicei cu una sau mai multe tari similare din punct de vedere economic si socio-cultural. DCiteste tot ... 1962 cuvinte
Dimensiune medie - fara imagini |
 |
 |
Asociatia de Standardizare din Romania - ASRO
Asociatia de Standardizare din Romania - ASRO In octombrie 1998, la Bucuresti s-au desfasurat lucrarile de constituire a celui mai important organism al Sistemului National al Calitatii: Asociatia de Standardizare din Romania - ASRO. Cu aCiteste tot ... 2221 cuvinte
Dimensiune medie + cu poze |
 |
 |
Acreditarea organismelor de certificare si a laboratoarelor de incercari
Acreditarea organismelor de certificare si a laboratoarelor de incercari Organismele de certificare a sistemului calitatii trebuie si ele, la randul lor, sa fie acreditate si sa intretina ele insele un sistem de managementul calitatii. AceaCiteste tot ... 5840 cuvinte
Dimensiune mare + cu imagini |
 |
 |
Investitii straine
Investitii straine In conditiile in care exportul implica un set de activitati noi, pe piete noi si necunoscute pentru firma, acordarea de licente implica riscul de “imprastiere” a tehnologiei, multe firme prefera sa investeasca in filialCiteste tot ... 1498 cuvinte
Dimensiune mica - fara poza |
 |
 |
Principiile generale ale managementului firmei
Principiile generale ale managementului firmei La baza conceperii si exercitarii managementului firmei se afla un ansamblu de principii ce au determinat ………..socio-economica ,tehnico-materiala si umane . Principiile generale exprima nivCiteste tot ... 721 cuvinte
Dimensiune mica - fara poza |
 |
 |
Organizatia ca obiect al managementului
Organizatia ca obiect al managementului Definitie : Organizatia este un grup de persoane care deruleaza activitatile comune orientate spre realizarea unuia sau mai multor obiective . Conceptul de organizatie presupune : _ urmarirea reaCiteste tot ... 284 cuvinte
Dimensiune mica - fara poza |
 |
 |
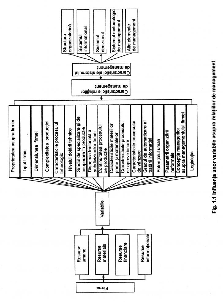
Principiile si sistemul de management
Principiile si sistemul de management 1. Principiile generale ale managementului firmei La baza conceperii si exercitarii managementului firmelor se afla un ansamblu de principii care au aceeasi tripla determinare socio-economica, tehnico-matCiteste tot ... 2734 cuvinte
Dimensiune medie + cu poze |
 |
 |
Brainstorming
Brainstorming Brainstormingul sau „asaltul de idei” are drept scop emiterea unui numar cat mai mare de idei privind modul de rezolvare a unei probleme, in speranta ca in cadrul sau prin combinarea lor se va obtine solutia optima. CaCiteste tot ... 373 cuvinte
Dimensiune mica - fara poza |
 |
 |
Functiile managementului firmei
Functiile managementului firmei Dupa cum a rezultat din definirea managementului, esenta sa o reprezinta functiile sau atributele. Cunoasterea si intelegerea functiilor managementului in mod aprofundat constituie o premisa majora pentru dCiteste tot ... 3119 cuvinte
Dimensiune medie + cu poze |
 |
 |
Managementul prin proiecte
Managementul prin proiecte Cresterea rolului produselor si tehnologiilor noi in asigurarea unor profitabile activitati economice, reflectata in amplificarea activitatilor de cercetare-dezvoltare din intreprinderi, impune o serie deCiteste tot ... 1723 cuvinte
Dimensiune medie + cu poze |
 |
 |
FORMELE DE EXPLOATARE SI HOTELURILE TIP EXPLOATATIE INDIVIDUALA
FORMELE DE EXPLOATARE SI HOTELURILE TIP EXPLOATATIE INDIVIDUALA Formele de exploatare Intreaga traditie de cateva secole, a consacrat pe plan mondial doua forme fundamentale de exploatare (operare): hoteluri indepenCiteste tot ... 1636 cuvinte
Dimensiune medie - fara imagini |
 |
 |
Delegarea
Delegarea Una din cele mai frecvent utilizate metode din arsenalul managementului este delegarea. De fapt, delegarea se foloseste - evident fara a fi abordata ca o tehnica a managementului - inca din antichitate. In cadrul managemenCiteste tot ... 2163 cuvinte
Dimensiune medie - fara imagini |
 |
 |
Procesele manageriale
Procesele manageriale Ansamblul proceselor de munca ce se desfasoara in orice sistem uman presupune 2 categorii de procese: a) procese de executie _se caracterizeaza prin faptul ca forta de munca actionCiteste tot ... 340 cuvinte
Dimensiune mica - fara poza |
 |
 |
Mediul ambiant al firmei
Mediul ambiant al firmei Pentru abordarea mediului ambiant in care firma isi desfasoara activitatea reprezinta o problema maxima importanta pe care trebuie sa rezolve managementul stiintific . O firma este marcata de fapturi care inflCiteste tot ... 577 cuvinte
Dimensiune mica - fara poza |
 |
 |
Etape in desfasurarea unui proces de cercetare
Etape in desfasurarea unui proces de cercetare Stabilirea unei teme de cercetare Formularea obiectivelor cercetarii Documentarea Identificarea metodelor de cercetare adecvate Elaborarea unei propuneri de proiect de cercetare DesfCiteste tot ... 2222 cuvinte
Dimensiune medie + cu poze |
 |
 |
Alte pagini