Enterprise Management Development Programme in Romania
Enterprise Management Development Programme in Romania Workshop 1 SME International Competitiveness & Strategy Design 19-22 February 2007 Sf. Gheorghe, Romania and 22-23 & 26-27 February 2007 Cluj, RomaniaCiteste tot ... 1345 cuvinte
Dimensiune mica + cu imagini |
 |
 |
PRINCIPII TEORETICE PRIVIND GESTIONAREA SITUATIILOR DE CRIZA
PRINCIPII TEORETICE PRIVIND GESTIONAREA SITUATIILOR DE CRIZA 1. Consideratii generale Managementul reprezinta, in sensul cel mai larg, acel domeniu stiintific care studiaza, fundamenteazCiteste tot ... 1487 cuvinte
Dimensiune mica - fara poza |
 |
 |
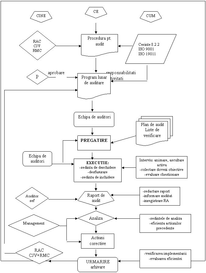
Implementarea managementului calitatii in cadrul proiectului ,, Dezvoltarea infrastructuuri pentru turism in zona Tulnici – Lepsa – Gresu - Soveja
Implementarea managementului calitatii in cadrul proiectului ,, Dezvoltarea infrastructuuri pentru turism in zona Tulnici – Lepsa – Gresu - Soveja 1. Planificarea Calitatii Proiectului 1.1. Politica Calitatii reprezinta intentiiCiteste tot ... 14951 cuvinte
Dimensiune mare + cu imagini |
 |
 |
MANAGEMENTUL TIMPULUI
Managementul timpului Serviciile publice si managementul timpului Managementul timpului reprezinta un domeniu de interes atat pentru managerii serviciilor publice cat si pentru cei ai sectorului privat. Din acest punct de vedere, puCiteste tot ... 2661 cuvinte
Dimensiune medie - fara imagini |
 |
 |
CONDUCEREA REUNIUNILOR/SEDINTELOR IN CADRUL SERVICIILOR PUBLICE
CONDUCEREA REUNIUNILOR/SEDINTELOR IN CADRUL SERVICIILOR PUBLICE Este destul de obisnuit sa auzim, pe coridoarele institutiilor administrative, la anuntul organizarii unei reuniuni / sedinte remarci de genul: · &nbCiteste tot ... 1402 cuvinte
Dimensiune mica - fara poza |
 |
 |
MANAGEMENTUL OPERATIONAL IN ADMINISTRATIA PUBLICA
Managementul operational in administratia publica Managementul operational se caracterizeaza prin detinerea unui orizont pe termen scurt, vizand functionarea cotidiana a entitatii la care se refera. El se inscrie intr-o perspectCiteste tot ... 140 cuvinte
Dimensiune mica - fara poza |
 |
 |
MANAGEMENTUL PROIECTELOR IN ADMINISTRATIA PUBLICA
Managementul Proiectelor in Administratia Publica Elemente generale Functia publica cunoaste de mult timp, ca toate organizatiile profesionale, ideea managementului proiectelor. Acest lucru poate fi probat de cateva elemente specificCiteste tot ... 1933 cuvinte
Dimensiune medie + cu poze |
 |
 |
DECIZIE SI DELEGARE
Decizie si delegare Decizia reprezinta un act major al managementului; este vorba de un act dificil care obliga la alegerea unei solutii dintre mai multe posibilitati, chiar daca nu se poate stii in avans daca aceasta este solutCiteste tot ... 2837 cuvinte
Dimensiune medie - fara imagini |
 |
 |
CONDUCEREA INTREVEDERILOR IN ADMINISTRATIA PUBLICA
Conducerea intrevederilor in administratia publica Managerii publici sunt implicati intr-un mare numar de intrevederi, ce pot fi impartite in doua categorii majore: · intrevederi deCiteste tot ... 2141 cuvinte
Dimensiune medie - fara imagini |
 |
 |
MANAGEMENTUL PE OBIECTIVE
Managementul pe obiective Managementul pe obiective este un proces prin care un responsabil ierarhic si colaboratorul sau stabilesc obiective si negociaza mijloacele si termenele necesare pentru a le realiza. Aceste obiective se inscCiteste tot ... 1273 cuvinte
Dimensiune mica - fara poza |
 |
 |
ANIMAREA ECHIPELOR IN CADRUL SERVICIILOR PUBLICE
Animarea echipelor in cadrul servIciilor publice Serviciile publice si animarea echipelor Serviciile publice sunt concepute de o maniera capabila a face cat mai impersonale posibil relatiile intre cei ce activeaza in cadrul lor (recruCiteste tot ... 2816 cuvinte
Dimensiune medie - fara imagini |
 |
 |
NEGOCIEREA
Negocierea Serviciile publice si negocierea Exista o “specificitate” a serviciului public in ceea ce priveste negocierile realizate cu superiorul ierarhic, cu colaboratorii, cu interlocutorii din cadrul altor servicii? Se pot identCiteste tot ... 1152 cuvinte
Dimensiune mica + cu imagini |
 |
 |
Dimensiunea etica si responsabilitatea sociala in activitatea managerului european performant
Dimensiunea etica si responsabilitatea sociala in activitatea managerului european performant Dincolo de lege, dincolo de tot ce inseamna regula impusa de stat, morala pare terenul viran al optiunilor noastre, o zona lipsita de repere, a coCiteste tot ... 4425 cuvinte
Dimensiune medie - fara imagini |
 |
 |
Functiile structurii organizatorice
Functiile structurii organizatorice Importanta structurii formale poate fi exprimata prin functiile pe care le indeplineste: - Functia de instrument al managementului. Citeste tot ... 293 cuvinte
Dimensiune mica - fara poza |
 |
 |
Managementul pe produs (MPPr)
Managementul pe produs (MPPr) Aceasta metoda reprezinta, in esenta, o varianta a managementului prin proiecte, axat exclusiv pe cresterea competitivitatii unor produse sau grupe de produse ale organizatiei. Premisa deCiteste tot ... 510 cuvinte
Dimensiune mica + cu imagini |
 |
 |
DIAGNOSTICAREA VIABILITATII MANAGERIALE A S.C. UTILAJUL S.A. - STUDIU DE CAZ
DIAGNOSTICAREA VIABILITATII MANAGERIALE A S.C. UTILAJUL S.A. - STUDIU DE CAZ - 1. Documentarea preliminara 1.1.Caracteristici tipologice ale firmei investigate Aceasta faza are drept continCiteste tot ... 33860 cuvinte
Dimensiune mare + cu imagini |
 |
 |
Managementul prin proiecte
Managementul prin proiecte 1. Definirea sistemului Definirea managementului prin proiecte (M.P.P) implica stabilirea in acest context a continutului notiunii de proiect. Prin proiect se desemneaza un ansamblu de procese de munca, iCiteste tot ... 1270 cuvinte
Dimensiune mica + cu imagini |
 |
 |
Managerii secolului XXI
Managerii secolului XXI Cu toate ca exista diferente semnificative privind evolutia lumii afacerilor, in mod surprinzator se remarca un consens clar referitor la exigentele fundamentale ce vizeaza managerul secolului XXI. 1.1. CoCiteste tot ... 2601 cuvinte
Dimensiune medie - fara imagini |
 |
 |
Definirea si importanta structurii organizatorice
Definirea si importanta structurii organizatorice Desi notiunea de structura organizatorica a fost abordata in numeroase lucrari, asupra sa nu s-a ajuns la o definire riguros stiintifica, in masura sa intruneasca consensul specialistilor.Citeste tot ... 154 cuvinte
Dimensiune mica - fara poza |
 |
 |
Organizarea informationala
Organizarea informationala 1 Sistemul informational si sistemul informatic Sistemul informational poate fi definit ca ansamblul datelor, informatiilor, fluxurilor si circuitelor informationale, procedurile si mijloacelor deCiteste tot ... 8222 cuvinte
Dimensiune mare + cu imagini |
 |
 |
Alte pagini