| CATEGORII DOCUMENTE |
| Comunicare | Marketing | Protectia muncii | Resurse umane |
Repartitia economica a sarcinilor pe unitatile energetice ale
sistemului analizat
a) Repartitia sarcinilor pe grupuri si pe centrala proiectata
Repartitia sarcinilor pe grupuri se face plecand de la cunoasterea caracteristicilor energetice. Pe aceasta baza se calculeaza consumul total si se compara la nivelul fiecarui grup.
Caracteristicile energetice ale grupurilor de 200 700 MW arata astfel:
|
Tip agreat |
Parametrii |
Tipul |
||
|
P |
t |
qKcal/Kg |
caracteristicii |
|
|
PVK |
|
|||
|
SVK |
|
|||
|
SVK |
|
|||
Pi = 300 MW Pec = 0,8 x Pi = 264 MW;
Repartitia sarcinilor pe grupurile unei centrale se face tinand cont de consumul de mers in gol si consumurile suplimentare. Daca grupurile au aceeasi putere Pi = 300 MW se calculeaza:
![]()
![]()
Se prefera sa se utilizeze grupurile peste sarcina economica intrucat se obtine o economie de forma:
![]()
Daca puterile grupurilor difera de la agregat la agregat atunci repartitia pe grupuri se realizeaza dupa urmatorul algoritm:
- se scriu caracteristicile pentru perechile de grupuri de puteri apropiate si pentru perechile de cazane care le alimenteaza;
- se reprezinta grafic caracteristicile grupurilor: Qh = f(P) si ale cazanelor: Bh = f(Qh).
Punctele de intersectie se obtin egaland caracteristicile energetice atat pentru puteri mai mici decat puterea economica cat si pentru puteri mai mari decat puterea economica.
Pentru o anumita putere P ceruta de sistem a carei valoare poate varia varf de dimineata, varf de seara, gol de noapte - repartitia se face dupa urmatoarele reguli:
Pentru P1 < P0 intra in functiune grupul I deoarece a1 < a0 in care a1 si a2 sunt consumurile de mers in gol.
Pentru aceasta putere se calculeaza:
Qh1 = 43 + 1,690 P1 < Pec), si daca Qh1 < Qh atunci intra in functiune cazanul 1.
Pentru P2 > P0, intra in functiune grupul II pentru ca bgr2 < bgr1 la sarcini P<P0 Qh2 = 43 + 1,690 P2; (P2<Pec),
Pentru P0 > P2 > Pec: ![]()
Pentru
intra in
functiune cazanul 2.
Pentru P3 <
intra in
functiune grupul II:
P3 < Pec ![]()
P3 < Pec ![]()
intra in functiune cazanul 2.
intra in functiune grupul I
![]()
b) Repartitia economica a sarcinilor pe centralele microsistemului
analizat
Se considera centralele electrice I - VII interconectate prin intermediul unor retele electrice si 5 statii electrice. Tensiunea in bucla A este U = 113 kW, in restul retelei: U = 110 kW.
Distanta dintre statiile dintre cele doua bucle este de aproximativ 3 km.
Varful microsistemului este de 750 MW. In bucla A sarcina consumatorilor
PA = 254 MW este acoperita de cele doua centrale electrice PI + PII = 190 + 90 = 280 MW.
Buclele de retea sunt legate intre ele cu o linie de 110 kV si de 140 km lungime.
Sectiunea conductoarelor liniilor electrice de 110 kV este de 120 mm3
OL-AL.
|
Denumire centrala |
I |
II |
III |
IV |
V |
VI |
VII |
VIII |
Obs. |
|
Puterea centralei |
7x330 |
MW |
|||||||
|
Puterea la bornele generatorului |
MW |
||||||||
|
Puterea trafo S - |
|
MWA |
|||||||
|
DP cu trafo |
1%IT0,7% JT |
1. Circulatia de putere in bucla A (fig. 4) se realizeaza in ipotezele
1.1. PI = 0 si se alimenteaza reteaua cu PII
1.2. PII = 0 si determinam circulatia de puteri in retea cand sarcinile consumatorilor sunt egale cu zero;
|
Sector |
(r - W |
KI Pr + Pc |
Kxr |
s = (2r/U2) (K1P1 + Pc) |
|
I - II |
0,74 P1 - 90,5 |
(2/U2) (2,3 P1 - 281) |
||
|
I - 1 |
0,26 P1 - 20,5 |
(2/U2) (0,40 P1 - 39) |
||
|
I - 2 |
0,26 P1 - 31,5 |
(2/U2) (0,12 P1 - 14,9) |
||
|
2 - II |
0,26 P1 - 38,5 |
(2/U2) (0,12 P1 - 27,6) |
||
|
0,088 P1 - 20 |
(2/U2) (0,01 P1 - 2,3) |
|||
|
3 - II |
0,088 P1 - 27 |
(2/U2) (0,5 P1 - 15,9) |
s = (2/U2) (3,09 PI - 380,7)
Pentru centralele III - IV si VIII, calculul circulatiei de puteri pana in punctul IV - V se face in urmatoarele ipoteze:
1.3. Pentru centrala III se considera sarcinile consumatorilor egale cu zero iar PIII acopera sarcina din punctele: III - IV.
In calculatie de repartitie s-au considerat puterile centralelor III - VIII egale cu zero iar consumatorii sunt alimentati din punctele IV - V.
1.4. Pentru centralele VI si VIIII schemele in care apar circulatiile calculate in aceleasi ipoteze ca la 1.3. se deduc din celelalte initial.
Tinand cont de sarcina sectorului (P1) consumurile specifice suplimentare se scriu sub forma:
;
; (42)
![]()
Pentru schemele date initial consumurile specifice suplimentare pentru pierderile in retea si trafo au forma:
(43)
![]()
sI sIr sIt = (0,0556 PI- 6,35) 10-2
Pentru centrala II consumul specific suplimentar sII se calculeaza astfel:
; (44)
Pentru a tine seama de pierderile pana la punctul (IV - V) se adauga la marimile calculate pentru centralele suplimentare in retele.
Marimea (s) pentru linii electrice se determina in functie de puterile (PI + PII) ale centralelor (I + II) si deci puterile care intervin au forma:
a) PII-4 = PI + PII - PCA = PI + PII - 254
PCA = 254 MW = sarcina consumatorilor din bucla A.
b) PII-IV-V = PI + PII - 264
S-au adaugat 10 MW din punctul 4 si deci 254 + 10 = 164 MW = PII-IV-V
In aceste conditii marimile (sII-4-IV-V) se pot scrie:

Pentru PI + PII = 280 MW avem:
sII-4-IV-V 0,577 - 149,2] 10-2 = 0,158
Daca pentru aceeasi sarcina a centralelor puterea consumatorilor variaza cu 5% atunci s se poate scrie astfel:
sII-IV-V = (0,577 280 - 149,2 0,95) 10-2 = 0,23.
Pentru a preintampina neajunsurile datorate capacitatii reduse de transport a liniilor se exprima consumurile specifice suplimentare in functie de schimbul de putere pe linia considerata (II-4).
Consumurile specifice datorate pierderilor in retelele si in raport cu punctul (IV-V) se calculeaza astfel:
sIII =[0,151 x PIII + 0,005 PVI + 0,035 x PVII -11,5]x 10-2;
sIV = [0,005 x PIII+0,065 x PVI + 0,010 x PVII - 3,9] x 10-2; (45)
sVII = [0,035 x PIII+0,50 x PVI + 0,070 x PVII - 5,9] x 10-2;
Pentru transformatoarele III, IV, V, VI, VII, marimile (s) se scriu sub forma:
![]()
(46)
![]()
Primul termen din (sv) reprezinta pierderile de infasurare de joasa tensiune (DPm = 0,7%) iar al doilea in infasurarea de inalta tensiune (DPm = 1%).
Pentru centralele VI si VII, marimile (sVI si sVII) au forma:
(47)
![]()
Pentru a obtine consumurile specifice suplimentare totale ale pierderilor centralelor III, VI, VII se aplica urmatoarele relatii de calcul:
![]()
![]()
(48)
Pentru centralele IV si V - sIV si sV suplimentare cauzate de pierderile in retele sunt nule deci pentru aceste centrale se folosesc doar urmatoarele marimi de calcul:
![]()
(49)
Daca se fac calcule pentru un varf al sistemului de 640 MW in loc de 750 MW prin multiplicarea termenului liber al lui s cu 0,85 pentru puterile centralelor PVI = 150 MW, PVI = 140 MW, PIII = 45 MW rezultatele specifice suplimentare s in functie de puterile centralelor sunt urmatoarele:
;
; (50)
![]()
sIII = (0,193 x PIII - 9,1) x 10-2;
sIV = (0,028 x PIV - 1,2) x 10-2;
sIII = (0,05 x PV - 4,7) x 10-2;
sVI = (0,057 x PVI - 4,7) x 10-2;
sVII = (0,076 x PVII - 2,1) x 10-2 = 0107; pentru PVII = 168 MW
Consumurile suplimentare ale consumatorilor se calculeaza cu relatii de forma:

(51)

Pentru a tine cont de
pierderile in retea se corecteaza marimile
si
ale centralelor
si se obtine expresia:

Din calculul cheltuielilor de
productie
rezulta ca
varianta analizata in problema duce la
minim, ceea ce
justifica aplicarea ei la organizarea exploatarii optimale a
microsistemului energetic analizat.
Aplicarea modelelor matematice de
ordonantare pe baza datelor din literatura conduce la concluzia
ca functia de eficienta
are un termen constant
ce corespunde consumului de mers in gol al agregatului si un termen
variabil cu Pc ceruta de diversi consumatori pe durata
unui an.
Pentru calculul cheltuielilor
se propun cunoscute
urmatoarele date:
- Fiecare centrala electrica are 4 blocuri cazan-turbina si poate livra sistemului o putere de cca. 2050 MW pentru acoperirea varfului maxim de sarcina al sistemului energetic considerat;
- Puterile centralelor intercalate la nivelul S.E. sunt P1 = 300 MW, P2 = 580 MW, P3 = 480 MW, P4 = 400 MW, P5 = 290 MW;
- Duratele de functionare ale centralelor pe cele 4 trimestre ale anului tI = 160 h, tII = 1464 h, tIII = 2928 h, tIV = 2208 h;
- Puterile cerute la varf in aceste trimestre sunt: PI = 160 MW, PII = 13939 MW, PIII = 1445 MW, PIV = 1642 MV;
- Pretul combustibilului pc = (400 460) x kinf x 103 lei/tcc, pgaze = 174 kinf x 103 lei/tcc, ppacura = 280 kinf x 103 lei/tcc; kinf = coeficientul de inflatie.
Cheltuielile de ordonantare la nivelul centralelor:
(52)
![]()
Cheltuielile la nivelul fiecarei centrale electrice au valorile:
C1 = [292,4+(90+0,1 x isp1) x P1] (lei/h);
C2 = [120,66 + (122,76 + 0,1 x isp2) x P2] (lei/h); (53)
C3 = [260,38 + (127,33 + 0,1 x isp3) x P3] (lei/h);
C4 = [60+(91,2+0,1 x isp4) x P4] (lei/h);
C5 [352,16+(56,3+0,1 x isp5) x P5] (lei/h);
Functia
pentru cele 4 perioade
de functionare ale centralei in cursul anului se poate scrie sub forma:
[lei/an]
Inlocuind marimile Ci in aceasta relatie si ipoteza neglijarii consumurilor de mers in gol si timpul de functionare al centralelor pe intervale (I - IV) se obtine o functie generala de forma:
[106 x (194,4 P1-I + 265 P2-I
+ 275 P3-I + 197,092 P4-I + 121,600
P5-1) + (131,76 P1-II + 1790,62 P2-II + 186,4 P3-II + 133,516 P4-II +
+ 82,423 P5-II) + (263,52 P1-III + 359,441 P2-III + 342,714 P3-III + (54)
+ 267,033 P4-III+ 64,846 P5-III) + 198,72 P1-IV + 271,054 P2-IV +
+ 281,144 P3-IV + 201,369 P4-IV + 124,31 P5-IV) + pr (I1 + I2 + I3 +
+ I4) = minim.
Pentru determinarea puterilor medii pe care trebuie sa le livreze centralele analizate in vederea acoperirii puterii cerute in trimestrele I IV se rezolva functia de eficienta tinand seama de restrictiile impuse.
Una din aceste restrictii se refera la respectarea cantitatii de combustibil de care dispun centralele pentru acoperirea puterii cerute de consumatori . La stabilirea valorii acestei marimi se ia in considerare consumul de mers in gol al agregatelor din centralele electrice considerate.
Repartitia sarcinilor pe centrale se face plecand de la consumul specific suplimentar, aferent turbinelor respectiv cazanelor cu abur.
(55)
Consumul specific al centralei termoelectrice, fara pierderi in sistem este:
(56)
Consumul specific al centralei termoelectrice, considerand pierderile active s = 0,1 este:
(57)
![]()
![]()

Pentru a stabili ordinea in care centrala proiectata intra in functiune la sarcinile cerute de sistem mai mici sau mai mari decat cele economice se procedeaza astfel:
Se ordoneaza consumurile specifice suplimentare pe toate centralele din microsistemul analizat:
bCTE I = 0,712 bCTE V = 0,71
bCTE II = 0,73 bCTE VI = 0,7
bCTE III = 0,88 bCTE VII = 0,095
bCTE IV = 0,82 bCTE VIII = 3,526
= 0,09 (59)
Intrucat noua centrala trebuie sa intre in functiune in grupul celor 7 centrale se modifica astfel:
Pentru sarcini mai mici decat sarcina economica, centrala proiectata va intra ultima in functiune (VII, VI, V, I, II, IV, III, VIII).
Pentru sarcini mai mari decat sarcina economica, centrala proiectata va intra prima in functiune.
Intrucat centrala este de mare putere si functioneaza la P > Pec ordinea de intrare in functiune va fi urmatoarea:
CTE VIII, VTE VII, CTE VI, CTE V, CTE I, CTE II, CTE IV si CTE III.
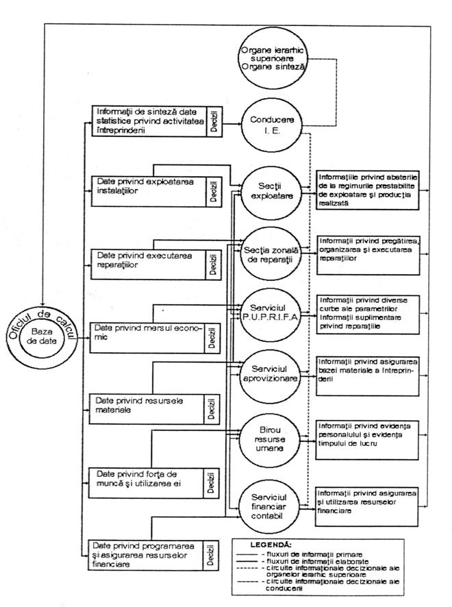
Schema fluxurilor informatico - decizionale se poate urmari pe figura 5 pentru noul obiectiv proiectat.
Fig. 5 Schema fluxurilor informational - decizionale de la nivelul obiectivului proiectat
|
Politica de confidentialitate | Termeni si conditii de utilizare |
Vizualizari: 2321
Importanta: ![]()
Termeni si conditii de utilizare | Contact
© SCRIGROUP 2025 . All rights reserved