| CATEGORII DOCUMENTE |
| Comunicare | Marketing | Protectia muncii | Resurse umane |
The Faculty of Foreign Languages and Literatures
The European Organisations Culture and Languages
Dissertation Paper
Corporational Management in Times of Crisis- Payzone SA
Introduction
Company history
Company structure
Products and services
Case Study
Glossary
Conclusions
References
Good management is strongly connected to good communication skills. A manager cannot manage a crisis well without having the ability to talk to his employees or his colleagues.
Managing a crisis nowadays has become an impossible mission mostly because the companies consider that they do not need a specialist in decision-making. Due to the fact that I consider that specialists should be hired to teach our managers how to socialize I have chosen to talk about this topic.
In this paper I have chosen Payzone SA, a Romanian company that has been facing a lot of bad management decisions. The approach that I have had for this paper is classical, presenting the company and its problems.
The next three chapters are focused on the history of the company, its structure, together with the role that every department has, and its products. The fifth chapter entitled "Crisis Management" tackles the problems the company has been facing with in the last year. I have presented the situation from the point of view of the employees, which are most affected by the crisis.
The sixth chapter presents a SWOT analysis of the company that shows relevant facts both for the employer as well as for the employee.
The concept of management in time of crisis is illustrated in the following pages.
As of December 5th, 2007, Cardpoint PLC was
acquired by Alphyra Group Ltd. Cardpoint PLC, together with its subsidiaries,
owns and operates independent automated teller machines and prepaid mobile
telephone airtime electronic top-up terminals in the
In
2005 the company Alphyra entered the Romanian market. It offered prepaid cards
for mobile communication. Alphyra is an Irish company founded in 1989, which
operated payment services in
The company grew in very short time and it developed keeping its staff and hiring new one.
In
2007 Alphyra merged with Cardpoint PLC. Their merger goal was creating a larger
European Consumers and Cash Distribution group. The result of the merger is
Payzone PLC, being headquartered in
![]()
The products that Payzone offers nowadays at wide-world level are mobile top up, pre paid debit cards, credit and debit cards, bill pay, 3V and international credit cards.
The
mobile operators that Payzone works with are O2, Vodafone,
III.
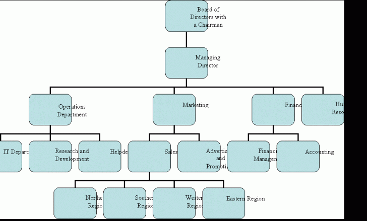
Company structure


The Managing Director of the company gives periodic reports to the Ireland Headquarter. He is in charge of explaining and supporting every decision made by other managers. He is responsible of presenting to the Romanian staff every decision taken by the Board of Directors and he oversees all the Romanian departments.
The Marketing Manager assures the good relation between new clients and the company. He has to make periodic sales reports and he approves the offers that the Sales Agents make to their clients. He is responsible to the Managing Director and responsible for Sales and Advertising and Productions departments. The Advertising and Productions department is responsible with the contracts signed with the Mobile Network Operators. The Sales Department is divided into four sub-divisions: Southern Region, Western Region, Eastern Region and Northern Region, each of them having a Regional Sales Manager in charge.The Regional Sale Managers are taking a very close look on what the sales agents are doing. The RSMs are keeping in touch with all of their Sales Agents clients in order to keep them satisfied.
The
Operations Manager is accountable for three departments: Helpdesk, IT and Research
and Development. He reports periodically to the General Manager about the three
departments' activity. The Helpdesk department is divided into
The Finance Department is responsible with all the financial issues and for clients' credit control. It has to file many reports every week, both for the clients as well as for the company. The Finance department is divided into Financial Management and Accounting. The Accounting Department has to be very attentive in order not to make mistakes and prejudice the client.
The Human Resources Department is accountable to paying the employees and to make sure that no employees' rights are being violated.
Every employee knows that in order to keep the things going they have to be precautious and to overcome every need a client might have. As long as the clients are happy the business should have no problem.
Payzone
being the final product coming out of the merger between Alphyra and Carpoint
PLC, continued workings on the Romanian market with prepay cards. Since 2008
two more products have been implemented in
Prepay and Bill payment transactions can be made either with the help of a Hypercom T2100 terminal or with Pc Solution. The Pc Solution system requires installing a link, having a username, both of them being sent via e-mail by the company to the user, a computer and a printer which are user's property. The Pc Solution system requires a minimal financial effort from the company.
On the Romanian market there are, at this point, 11000 terminals installed at clients. Those terminals are Payzone's property and are being borrowed to the customer on the contractual period.
There are two types of clients Payzone deals with: regular clients and Distribution clients. The regular clients are contracted by the company's Sales Agents, while the Distribution clients are being contracted by Distribution firms with whom Payzone has contract. At this point, there are ten distribution companies that work with Payzone. Two of the Distribution companies were bought in 2009 by Payzone to help them from bankrupting.
The prepay products that are sold in
Each of the Operators tries to come up as often as possible with new offers for their clients, helping the telecommunication companies to sell more and more prepaid cards.
Concerning the Direct Recharge, the only Operator that supports this type of
transactions is Vodafone. The Direct Recharge product revolutionizes the market with the innovation of transferring prepay credit directly to a specified number.
The bills that can be collected are:
Bill payment in convenience stores represents a win-win situation: the client does not have to go to another place to pay his bill as long he is in a convenience store, the convenience store manager has a commission for every bill they collect so does Payzone.
At
this time the company has, in
The employees felt this decreasing very discouraging because the work volume did not stop rising and the responsibilities grew bigger every day.
The Romanian subsidiary was on profit when the crisis showed up in our country. Payzone had, for four years in a row, since Alphyra entered the Romanian market, a contract with the Post. There used to be more than 200.000 bill pay transactions a day and each bill was bringing Payzone profit.
Since August 2009 the contract with the Post expired and the company started to think about dismissing some of the employees because the board of directors did not consider necessary to have the same amount of workforce if, in their opinion, the amount of work has decreased.
That was the critical point of the relationship between the Company's managers and the employees. There were no management measures taken, and a total silence from the part of the managers. To the employees it felt like everybody was trying to save himself, without thinking about their subordinates.
The employees started to feel depressed because of the lack of respect they were experiencing and started to do mistakes. This is when the Operation Director came and said that the Company is not bankrupt and that everything is going to come back to normal after six months.
It has been almost a year and the situation did not come back to normal, on the contrary, it has worsened. Because of the repeated salary cuts 5 out of 20 women, employees at the Headquarter, remained pregnant, thinking that this will be the best option for them at this point. But the global economical situation has proved them wrong: 4 of those women have come back to work, preferring the salary cut to the small child raise support.
This bad-managed crisis did not ended with the loss of the subsidiary, but with the loss of confidence from the part of the employees towards the managers they once used to trust.
In this case the lack of communication has led to the lack of trust that is being shown now: every employee is looking for a better job, and by better I do not mean better paid, but stable.
There could have been taken a lot of measurements to prevent this situation:
Ø Explaining the situation in a firm and convincing way
Ø Asking for the employees' opinion even if their opinions would not have been taken into consideration
Ø Preparing a plan to raise the sales and to decrease the losses
Ø The reducing of the benefits packages
SWOT analysis is a strategic planning method used to evaluate the Strengths, Weaknesses, Opportunities, and Threats involved in a project or in a business venture.
SWOT analysis is an effective method used for strategic planning to identify potential, priorities and creating a common vision of achieving development strategy. In fact SWOT analysis should give the answer to 'Where are we?" It involves the analysis of both internal and external environment of the company.
SWOT gives the opportunity to identify appropriate measures to eliminate or reduce weaknesses and largely eliminates threats.
- Re-positioning credit limits at various periods of time
- Well- trained team
- A reliable infrastructure for information technology
- Proactive protection against 'malware'
- Good reputation for customer service
- The existence of a contingency plan for risks with high probability
- An existing client's database
- The existence of a faithful clientele
- Characteristics of the offer (product / service) that differentiated from the competition
- Optimally utilize the experience and professional training of specialists and business partners
- Market leader
- The use of modern means of information and training
- Great power of flexibility
- Existence of a favorable image on the market
- There is a relatively extensive network of territorial units;
- Communication and information transfer is done in real time;
- Professional experience;
- So-called transferable skills (communication, teamwork, leadership, etc.).
- Personal characteristics (professional ethics, self-discipline, resistance to stress, work under pressure, creativity, optimism, energy);
- Involvement or interaction with various groups or associations.
- Opening new operational units (agents);
- Demoralization of the employees by decreasing salaries
- Faulty marketing politics
- Partial lack of procedures
- Faulty internal communication
- Lack of an intern communicator
- Lack of a Human Resources policy
- Lack of clear management targets;
- Lack of motivation of staff;
- The absence of specific knowledge necessary for work in the department concerned or even made hiring new staff;
- Lack of knowledge of its potential
- Lack of discipline;
- Lack of patent law to protect their inventions and innovations.
- Lack of 'brand image'.
- Lack of knowledge necessary to elaborate a business plan or funding request
- Indirect costs are high;
- PC Solution- development with little resources
- Bill payment in Gas Stations
- Expansion in the RATB stations
- Opportunities may arise from positive market perceptions about the organization's offer.
- Increasing competition on an increasingly Romanian prepay market and particular emphasis on attracting new customers and retain existing ones, especially through quality products and services but also maintaining it over time;
- National electronic payment system operates under international standards and requirements;
- Positive trends in the field, which will create new jobs or positions (up to local / regional / national level, globalization, technological progress);
- Opportunities that can be created by increasing levels of education;
- The rapid growth of the market;
- Possibilities for extending the classification of products and / or services;
- The existence of demand for new products and / or services in existing markets or new markets;
- The existence of market demand on new products and/ or services;
- Possibilities of concluding, agreements,
- Bad payer customers
- Unsatisfied employees
- Intrusion of 'malware' in the computer system of the company is also a risk or a threat
- Obvious obstacles (declining economic environment, increasing competition, loss of customers)
- Technological changes
- Financial issues
- Partial
mistrust of consumers on
- Relatively limited financial resources for implementing new products
- No personal involvement of top managers in quality problems, either from ignorance or from carelessness or from both of them
- Negative trends in the field, which will lead to lower employment;
- Competitors' experience, superior skills and knowledge;
- Have knowledge and skills that are not needed market;
- Entry into an economic recession nationally or internationally;
- Changes to the needs, tastes and preferences of customers;
- Slower growth, stagnation or even recession of the market;
- Entry of new competitors on the market;
- Increasing demand for alternative products;
- The mounting pressure of competition;
- Vulnerability to the changing business environment
After identifying the strengths, weaknesses, opportunities and threats we can conclude that the Company enjoys the trust of its clients and if it will revise its behavior towards its employees it is able to maintain market leadership at national level. It has a diversified and high quality range of products.
Backup
ID language: en
Definition: a copy of information that is held on computer, which is stored separately from the computer
Definition source:
Context 1: In information technology, a backup or the process of backing up refers to making copies of data so that these additional copies may be used to restore the original after a data loss event. The verb is back up in two words, whereas the noun is backup (often used like an adjective in compound nouns).
Context source 1: www.wikipedia.org
Context 2: Backups are useful primarily for two purposes. The first is to restore a state following a disaster (called disaster recovery). The second is to restore small numbers of files after they have been accidentally deleted or corrupted. Data loss is also very common. 66% of internet users have suffered from serious data loss
Context source 2: www.wikipedia.org
Grammatical category: noun
Use area: informatics
POS
ID language: en
Definition:
Definition source:
Context 1: Point of sale (POS) or checkout is the location where a transaction occurs. A 'checkout' refers to a POS terminal or more generally to the hardware and software used for checkouts, the equivalent of an electronic cash register.
Context source 1: www.wikipdia.org
Context 2: A POS terminal manages the selling process by a salesperson accessible interface. The same system allows the creation and printing of the voucher.
Context source 2: www.wikipedia.org
Grammatical category: noun
Use area: economics
Voucher
ID language: en
Definition: a piece of paper that can be used to pay for particular goods or services or that allows you to pay less than the usual price for them
Definition source:
Context 1: A voucher is a recharge number sold to a customer to recharge their SIM card with money and to extend the card's availability period.
Context source 1: www.wikipedia.org
Context 2: A voucher is a bond which is worth a certain monetary value and which may be spent only for specific reasons or on specific goods. Examples include (but are not limited to) housing, travel, and food vouchers.
Context source 2: www.wikipedia.org
Grammatical category: noun
Use area: retailers
FTP
ID language: en
Definition: File Transfer Protocol (FTP) is a standard network protocol used to copy a file from one host to another over a TCP/IP-based network, such as the Internet. FTP is built on a client-server architecture and utilizes separate control and data connections between the client and server applications, which solves the problem of different end host configurations (i.e., Operating System, file names).FTP is used with user-based password authentication or with anonymous user access.
Definition source: www.wikipedia.org
Context 1: FTP can be run in active mode or passive mode, which control how the second connection is opened. In active mode the client sends the server the IP address port number that the client will use for the data connection, and the server opens the connection.
Context source 1: www.wikipedia.org
Grammatical category: noun
Use area: informatics
Inbound
ID language: en
Definition: Arriving (such as passengers), or coming in (such as a flow).
Definition source: www.businessdictionary.com
Context 1: An inbound call center is one that exclusively or predominately handles inbound calls (calls initiated by the customer)
Context source 1: wiki.answers.com
Grammatical category: noun
Use area: operational field
Outbound
ID language: en
Definition: That is going out or leaving; 'the departing train'; 'an outward journey'; 'outward-bound ships
Definition source: www.thefreedictionary.com
Context 1: An outbound call center is one in which call center agents make outbound calls to customers on behalf of a business or client. Calls made from the center can include telemarketing, sales or fund-raising calls, as well as calls for contact list updating, surveys or verification services.
Context source 1: wiki.answers.com
Grammatical category: adjective
Use area: operational field
Upload
ID language: en
Definition: To transfer programs or data over a digital communications link from a system near you (especially a smaller or peripheral `client' system) to one further away from you (especially a larger or central `host' system).
Definition source: dictionary.die.ne
Context 1: Users can upload videos, create blogs and participate in forums.
Context source 1: www.wikipedia.org
Context 2: You can upload multiple files with one time submittion.
Context source 2: www.phpeasystep.com
Nota bene:
Grammatical category: verb
Variants: photo upload, files upload
Commentary: Uploading is necessary when you want to transfer files on a FTP
Use area: Informatics
Status: Informatics
Ro correspondent: a incarca
Correspondent source: Dictionarul explicativ al limbii romane, Academia Romana, Institutul de Lingvistica 'Iorgu Iordan', Editura Univers Enciclopedic, 1998
Adapter
ID language: en
Definition: a type of plug which makes it possible to connect two or more pieces of equipment to the same electrical supply
Definition source:
Context 1: An electrical adapter may enable connection of a socket used in one region to a plug used in another by offering connections for the disparate contact arrangements, while not changing the voltage
Context source 1: www.wikipedia.org
Context 2: We bought adapters to use our three-prong plugs in the two-prong, unpolarized outlets of the old house.
Context source 2: www.wikipedia.org
Nota bene: from French adapteur
Grammatical category: noun
Variants: AC adaptor
Commentary: An adaptor is used to connect two pieces of equipment.
Use area: Informatics
Status: Electronics
Ro correspondent: adaptor
Correspondent source: Dictionarul explicativ al limbii romane, Academia Romana, Institutul de Lingvistica 'Iorgu Iordan', Editura Univers Enciclopedic, 1998
Cookie
ID language: en
Definition: a piece of information stored on your computer which contains information about all the Internet documents that you have looked at
Definition source:
Context 1: A packet of information sent by a server to a World Wide Web browser and then returned by the browser each time it accesses that server, used to maintain state between otherwise stateless HTTP transactions, for example, to identify the user
Context source 1: www.wikipedia.org
Context 2: -
Context source 2: -
Nota bene: from Dutch koekje
Grammatical category: noun
Variants: web cookie
Commentary: The cookie is sent as an HTTP header by a web server to a web browser and then sent back unchanged by the browser each time it accesses that server
Use area: computing
Status: informatics
Ro correspondent: -
Correspondent source: -
Overclock
ID language: en
Definition: is the process of running a computer component at a higher clock rate (more clock cycles per second) than it was designed for or was specified by the manufacturer, usually practiced by enthusiasts seeking an increase in the performance of their computers
Definition source: www.wikipedia.org
Context 1: There are several considerations when overclocking. First is to ensure that the component is supplied with adequate power to operate at the new clock rate.
Context source 1: www.wikipedia.org
Context 2: As an overclocked component operates outside of the manufacturer's recommended operating conditions, it may function incorrectly, leading to system instability
Context source 2: www.wikipedia.org
Nota bene: -
Grammatical category: verb
Variants: -
Commentary: People who overclock their components mainly focus their efforts on processors, video cards, motherboard chipsets, and random-access memory (RAM).
Use area: informatics
Status: informatics
Ro correspondent: a suprasolicita
Correspondent source: Dictionarul explicativ al limbii romane, Academia Romana, Institutul de Lingvistica 'Iorgu Iordan', Editura Univers Enciclopedic, 1998
Link
ID language: en
Definition: a connection between documents on the Internet
Definition source:
Context 1: Click on this link to visit our online bookstore.
Context source 1:
Context 2: -
Context source 2: -
Nota bene:
Grammatical category: noun
Variants: link of a chain
Commentary: This section introduces the link (or hyperlink, or Web link), the basic hypertext construct
Use area: programming
Status: informatics
Ro correspondent: legatura
Correspondent source: Dictionarul explicativ al limbii romane, Academia Romana, Institutul de Lingvistica 'Iorgu Iordan', Editura Univers Enciclopedic, 1998
Prepay
ID language: en
Definition: describes a mobile phone which you must pay to use before you are able use it
Definition source:
Context 1: Prepaid accounts are assets, and they are increased by debiting the account
Context source 1: www.wikipedia.org
Context 2: A prepaid mobile phone (also commonly referred to as pay-as-you-go, Pay & Go, or prepaid wireless) is a mobile phone for which credit is purchased in advance of service use.
Context source 2: www.wikipedia.org
Nota bene:
Grammatical category: adj
Variants: postpaid
Commentary:
Use area: telecommunication
Status: infrastructure
Ro correspondent: preplatit
Correspondent source: www.dexonline.ro
Communication
ID language: en
Definition: the act of communicating with people
Definition source:
Context 1: Communication is a process of transferring information from one entity to another
Context source 1: www.wikipedia.org
Context 2: Communication processes are sign-mediated interactions between at least two agents which share a repertoire of signs and semiotic rules.
Context source 2: www.wikipedia.org
Nota bene: from Latin communicationem
Grammatical category: noun
Variants: communication disorder
Commentary:
Use area: telecommunication
Status: telecommunication
Ro correspondent: comunicare
Correspondent source: Dictionarul explicativ al limbii romane, Academia Romana, Institutul de Lingvistica 'Iorgu Iordan', Editura Univers Enciclopedic, 1998
ATM
ID language: en
Definition: Initialism of automated teller machine
Definition source: www.wiktionary.org
Context 1: A device that provides bank customers with cash withdrawal and other services without the need for a bank teller.
Context source 1: www.wiktionary.org
Context 2: -
Context source 2: -
Nota bene: from English ATM
Grammatical category: noun
Variants: -
Commentary: -
Use area: banking
Status: informatics
Ro correspondent: bancomat
Correspondent source: www.dexonline.ro
Credit Card
ID language: en
Definition: A plastic card, with a magnetic strip or an embedded microchip, connected to a credit account and used to buy goods or services
Definition source: www.wiktionary.org
Context 1: The issuer of the card grants a line of credit to the consumer (or the user) from which the user can borrow money for payment to a merchant or as a cash advance to the user
Context source 1: www.wikipedia.org
Context 2: A credit card is different from a charge card: a charge card requires the balance to be paid in full each month
Context source 2: www.wikipedia.org
Nota bene:
Grammatical category: noun
Variants: debit card
Commentary:
Use area: banking
Status: informatics
Ro correspondent:
Correspondent source:
Pin
ID language: en
Definition: Personal identification number. A number used to confirm identity when using an ATM, or more recently when making payment using a credit card or debit card.
Definition source: www. wiktionary.org
Context 1: A personal identification number (PIN; pronounced 'pin') is a secret numeric password shared between a user and a system that can be used to authenticate the user to the system.
Context source 1: www.wikipedia.org
Context 2: PINs are most often used for automated teller machines (ATMs) but are increasingly used at the point of sale, for debit cards and credit cards.
Context source 2: www.wikipedia.org
Nota bene:
Grammatical category: noun
Variants:
Commentary:
Use area: banking
Status: informatics
Ro correspondent:
Correspondent source:
Recharge
ID language: en
Definition: to charge again
Definition source: www.wikitionary.org
Context 1: A prepaid mobile phone is rechargeable.
Context source 1: www.wikipedia.org
Context 2:-
Context source 2:-
Nota bene: from French recharger
Grammatical category: verb
Variants: to recharge the batteries
Commentary: To invigorate and revitalize one's energy level by removing stressful agents for a period of time
Use area: telecommunication
Status: electronics
Ro correspondent: a reincarca
Correspondent source: www.dexonline.ro
VPN
ID language: en
Definition: a network set up for use by a limited number of individuals, such as employees of a company, operating over a large area. The network typically uses encryption to keep information secure
Definition source: www.wiktionary.org
Context 1: A virtual private network (VPN) encapsulates data transfers between two or more networked devices not on the same private network so as to keep the transferred data private from other devices on one or more intervening local or wide area networks
Context source 1: www.wikipedia.org
Context 2: VPN technologies have myriad protocols, terminologies and marketing influences that define them.
Context source 2: www.wikipedia.org
Nota bene: initialism for Virtual Private Network
Grammatical category: noun
Variants: Voip VPN
Commentary:
Use area: computing
Status: informatics
Ro correspondent: -
Correspondent source: -
VOIP
ID language: en
Definition: a telecommunications system that uses the Internet or other Internet Protocol network to transmit telephone calls
Definition source: www.wiktionary.org
Context 1: To prevent the above security concerns the government and military organizations are using; Voice over Secure IP (VoSIP), Secure Voice over IP (SVoIP), and Secure Voice over Secure IP (SVoSIP) to protect confidential, and/or classified VoIP communications
Context source 1: www.wikipedia.com
Context 2: -
Context source 2: -
Nota bene: abbreviation from Voice Over Internet Protocol
Grammatical category:
Variants:
Commentary:
Use area: telecommunication
Status: informatics
Ro correspondent: -
Correspondent source: -
Malware
ID language: en
Definition: Software developed for the purpose of causing harm to a computer system
Definition source: www. wiktionary.org
Context 1: The term 'computer virus' is sometimes used as a catch-all phrase to include all types of malware, including true viruses.
Context source 1: www.wikipedia.org
Context 2: Software is considered to be malware based on the perceived intent of the creator rather than any particular features.
Context source 2: www.wikipedia.org
Nota bene: blend of malicious and software
Grammatical category: noun
Variants:
Commentary:
Use area: software
Status: informatics
Ro correspondent: -
Correspondent source: -
Software
ID language: en
Definition: Encoded computer instructions, usually modifiable (unless stored in some form of unalterable memory such as ROM).
Definition source: www.wikipedia.org
Context 1: The 'software' comprising the carefully planned interpretive routines, compilers, and other aspects of automative programming are at least as important to the modern electronic calculator as its 'hardware' of tubes, transistors, wires, tapes and the like.
Context source 1: www.wiktionary.org
Context 2: As originally conceived, the word 'software' was merely an obvious way to distinguish a program from the computer itself.
Context source 2: www.wiktionary.org
Nota bene: blend of soft and ware
Grammatical category: noun
Variants: -
Commentary:-
Use area: computing
Status: informatics
Ro correspondent: soft
Correspondent source: Dictionarul explicativ al limbii romane, Academia Romana, Institutul de Lingvistica 'Iorgu Iordan', Editura Univers Enciclopedic, 1998
Application
ID language: en
Definition: A computer program or the set of software that the end user perceives as a single entity as a tool for a well-defined purpose
Definition source:
Context 1: The iPhone application VR+ connects to major social networks
Context source 1: www.wiktionary.org
Context 2:-
Context source 2:-
Nota bene: from French application
Grammatical category: noun
Variants: application programme
Commentary:-
Use area: computing
Status: informatics
Ro correspondent: aplicatie
Correspondent source: www.dexonline.ro
Firmware
ID language: en
Definition: Something in-between hardware and software. Like software, it is created from source code, but it is closely tied to the hardware it runs on.
Definition source: www.wiktionary.org
Context 1: Typical examples of devices containing firmware range from end-user products such as remote controls or calculators, through computer parts and devices like hard disks, keyboards, TFT screens or memory cards, all the way to scientific instrumentation and industrial robotics.
Context source 1: www.wikipedia.org
Context 2: There are no strict boundaries between firmware and software, as both are quite loose descriptive terms.
Context source 2: www.wikipedia.org
Nota bene:-
Grammatical category: noun
Variants:-
Commentary:
Use area: computing
Status: informatics
Ro correspondent:-
Correspondent source:-
Firewall
ID language: en
Definition: a technological barrier designed to prevent unauthorized or unwanted communications between computer networks or hosts
Definition source: www.wikipedia.org
Context 1: Firewalls can be implemented in either hardware or software, or a combination of both.
Context source 1: www.wikipedia.org
Context 2: All messages entering or leaving the intranet pass through the firewall, which examines each message and blocks those that do not meet the specified security criteria.
Context source 2: www.wikipedia.org
Nota bene: -
Grammatical category: noun
Variants: -
Commentary: -
Use area: computing
Status: informatics
Ro correspondent:-
Correspondent source:-
GPRS
ID language: en
Definition: a packet oriented mobile data service available to users of the 2G cellular communication systems global system for mobile communications (GSM), as well as in the 3G systems.
Definition source: www.wikipedia.org
Context 1: GPRS data transfer is typically charged per megabyte of traffic transferred, while data communication via traditional circuit switching is billed per minute of connection time, independent of whether the user actually is using the capacity or is in an idle state.
Context source 1: www.wikipedia.org
Context 2: GPRS was developed as a GSM response to the earlier CDPD and i-mode packet switched cellular technologies
Context source 2: www.wikipedia.org
Nota bene: initials for General Packet Radio Service
Grammatical category: noun
Variants:-
Commentary:-
Use area: telecommunications
Status: informarics
Ro correspondent:-
Correspondent source:-
Mobile network operator
ID language: en
Definition: is a telephone company that provides services for mobile phone subscribers
Definition source: www.wikipedia.org
Context 1: The essential characteristic that defines a mobile network operator is that they must have acquired a radio spectrum license from the government before they can offer mobile phone service within a country.
Context source 1: www.wikipedia.org
Context 2:-
Context source 2:-
Nota bene:-
Grammatical category: noun
Variants:-
Commentary:-
Use area: telecommunication
Status: informatics
Ro correspondent: operator de telefonie mobila
Correspondent source:-
GSM
ID language: en
Definition: the most popular standard for mobile telephony systems in the world
Definition source: www.wikipedia.org
Context 1: The GSM Association, its promoting industry trade organization of mobile phone carriers and manufacturers, estimates that 80% of the global mobile market uses the standard
Context source 1: www.wikipedia.org
Context 2: The ubiquity of implementation of the GSM standard has been an advantage to both consumers, who may benefit from the ability to roam and switch carriers without replacing phones, and also to network operators, who can choose equipment from many GSM equipment vendors
Context source 2: www.wikipedia.org
Nota bene: initials for Global System for
Grammatical category: noun
Variants:-
Commentary:-
Use area: telecommunications
Status: informatics
Ro correspondent: GSM
Correspondent source:-
SIM Card
ID language: en
Definition: a small, removable card smaller than a credit card which stores mobile phone data such as contact names and numbers, SMSs and security information
Definition source: www. wiktionary.org
Context 1: A subscriber identity module (SIM) on a removable SIM card securely stores the service-subscriber key (IMSI) used to identify a subscriber on mobile telephony devices (such as mobile phones and computers).
Context source 1: www.wikipedia.org
Context 2: SIM cards are available in three standard sizes. The first is the size of a credit card (85.60 mm 53.98 mm x 0.76 mm)
Context source 2: www.wikipedia.org
Nota bene: initials for Subscriber Identity Module
Grammatical category: noun
Variants:-
Commentary:-
Use area: telecommunication
Status: informatics
Ro correspondent: Card Sim
Correspondent source:-
PUK code
ID language: en
Definition: is a SIM-specific code assigned by the service provider. It is impossible to guess and enter it; thus, if you do not know your PUC (PUK) and are prompted for it, you should get it from your service provider.
Definition source: www.wikipedia.org
Context 1: A PIN Unlock Code (PUC) or PIN Unlock Key (PUK) is used in GSM mobile phones and some smartcards to unblock a blocked card.
Context source 1: www.wikipedia.org
Context 2: If the wrong PIN is typed in more than three times, either the SIM card, the device or both become locked. They can be reverted to their original unlocked state by entering a PUC (PUK), provided by the service operator through verification.
Context source 2: www.wikipedia.org
Nota bene: abbreviation for Personal Unblocking Code
Grammatical category: noun
Variants:-
Commentary:-
Use area: telecommuncation
Status: informatics
Ro correspondent:-
Correspondent source:-
CMS
ID language: en
Definition: a system used for monitoring operations carried out in workplaces
Definition source: www.wikipedia.org
Context 1: iCMS from IneoQuest Technologies is a new Video Content Monitoring System that provides a never before, real-time, look into the QoE health of the video distribution network by managing multiple Cricket FrameGrabber probes.
Context source 1: www.ineoquest.com
Context 2:
Context source 2:
Nota bene: abbreviation for Content Monitoring System
Grammatical category: noun
Variants: VCMS
Commentary:-
Use area: informatics
Status: informatics
Ro correspondent:-
Correspondent source:-
Terminal
ID language: en
Definition: In the context of telecommunications, a terminal is a device which is capable of communicating over a line
Definition source: www.wikipedia.org
Context 1: Examples of terminals are telephones, fax machines, and network devices - printers, work stations, routers in a VoIP network.
Context source 1: www.wikipedia.org
Context 2: HyperTerminal is the most widely distributed terminal emulator, if not the most widely used.
Context source 2: www.wikipedia.org
Nota bene:-
Grammatical category: noun
Variants:-
Commentary:-
Use area: telecommunication
Status: electronics
Ro correspondent: terminal
Correspondent source:www.dexonline.ro
Serial Number
ID language: en
Definition: one of a set of numbers that is put on items produced in large quantities, such as computers, televisions, paper money, etc. so that each has a different number and can be recognized
Definition source:
Context 1: Serial numbers are valuable in quality control, as once a defect is found in the production of a particular batch of product, the serial number will quickly identify which units are affected
Context source 1: www.wikipedia.org
Context 2: Many computer programs come with serial numbers, often called 'Compact Disc keys', and the installers often require the user to enter a valid serial number to continue.
Context source 2: www.wikipedia.org
Nota bene:-
Grammatical category: noun
Variants:-
Commentary:-
Use area: telecommunication, computing
Status: informatics
Ro correspondent: numar serial
Correspondent source:-
MSN
ID language: en
Definition: serial number imposed by the manufactureur
Definition source: https://acronyms.thefreedictionary.com
Context 1:-
Context source 1:-
Context 2:-
Context source 2:-
Nota bene: acronym for Manufactureur Serial Number
Grammatical category: noun
Variants:-
Commentary:-
Use area: does not have a specific area where it is used
Status:-
Ro correspondent:-
Correspondent source:-
Transaction
ID language: en
Definition: An atomic operation; a message, data modification, or other procedure that is guaranteed to perform completely or not at all
Definition source: www.wikitictionary.org
Context 1: Each transaction at the foreign exchange counter seems to take forever.
Context source 1:
Context 2: We need to monitor the transaction of smaller deals.
Context source 2:
Nota bene:-
Grammatical category: noun
Variants: database transaction
Commentary:-
Use area: it has no specific usage
Status: informatics
Ro correspondent: tranzactii
Correspondent source: Dictionarul explicativ al limbii romane, Academia Romana, Institutul de Lingvistica 'Iorgu Iordan', Editura Univers Enciclopedic, 1998
Most organizations are very interested in how their reputation is like.
They understand that companies with a good reputation have strong brands and this can mean greater profitability. In addition, it helps with credibility and credit rating. It also makes recruitment less difficult if the company's reputation is solid and good; those with good reputations tend to attract good people.
A badly handled crisis can damage or ruin that reputation. It hits internal morale and can impinge on productivity among employees. So, there are real commercial reasons for managing crises well. A brand which is supported by many millions of dollars of advertising can be damaged overnight. It is an investment in a word, a name, an image. Its insurance policy is good crisis management strategies.
In essence, by managing a crisis well, a brand is enhanced. The rules of managing a crisis are very simple:
1. Look carefully at the signals. What is the worst-case scenario?
2. A little expense now saves a fortune later on
3. Never rush
4. Overcompensate
5. Things will get worse before they get better and a crisis will not go away if you ignore it
Handle a crisis well and the reputation of a company, sales and profits will all be enhanced. If a crisis is handled badly the risk is to lose the company.
O'Mahony Donal, Electronic payment systems, ARTECH HOUSE, 1997
Dominic Barton, Roberto Newell, Gregory Wilson, Managing in Financial Crises, John Wiley & Sons, 2002
Tom Curtin, Managing a crisis, Macmillan, 2005
Michael Watkins, The
First 90 Days: Critical Success Strategies for New Leaders at All Levels,
https://www.SMARTfinancial.ro
https://www.theregister.co.uk/2007/10/01/alphyra_cardpoint_merger/
https://www.independent.ie/business/european/share-selloff-unlikely-ahead-of-cardpoint-alphyra-deal-1229497.html
https://www.finfacts.com/irelandbusinessnews/publish/article_1011317.shtml
https://www.dexonline.ro
https://www.wikipedia.org
https://www.wikitictionary.org
www.ineoquest.com
https://www.payzone.co.uk/
*** , Academia Romana, Institutul de Lingvistica 'Iorgu Iordan', Dictionarul explicativ al limbii romane, Editura Univers Enciclopedic, 1998
*** Cambridge Advanced Learner's Dictionary, Second edition, 2006
|
Politica de confidentialitate | Termeni si conditii de utilizare |
Vizualizari: 2778
Importanta: ![]()
Termeni si conditii de utilizare | Contact
© SCRIGROUP 2025 . All rights reserved