Scrigroup - Documente si articole

     

HomeDocumenteUploadResurseAlte limbi doc
ComunicareMarketingProtectia munciiResurse umane

PROIECTAREA ORGANIZARII STRUCTURALE A FIRMEI - STRUCTURA ORGANIZATORICA A FIRMEI

management



+ Font mai mare | - Font mai mic



PROIECTAREA ORGANIZARII STRUCTURALE A FIRMEI

FUNDAMENTELE ORGANIZARII STRUCTURALE



Structura organizatorica a firmei reprezinta ansamblul persoanelor, subdiviziunilor organizatorice si relatiilor dintre acestea, astfel constituite incat sa asigure premizele organizatorice adecvate realizarii obiectivelor prestabilite. Principalele parti ale structurii organizatorice sunt:

Structura de conducere care reuneste ansamblul persoanelor, compartimentelor si relatiilor organizationale constituite si plasate in sensul asigurarii conditiilor economice, tehnice si de personal necesare proceselor de conducere si de executie a productiei.

Structura de executie operationala care cuprinde ansamblul persoanelor, compartimentelor si relatiilor organizationale constituite in vederea realizarii directe a obiectului de activitate a firmei.

Componentele de baza ale organizarii formale a firmei sunt urmatoarele:

postul format din ansamblul obiectivelor, sarcinilor, competentelor si responsabilitatilor desmnate pe anumite perioade fiecarui component al firmei. Fisa postului cuprinde: obiectivele postului (ca obiective individuale), competentele organizationale sau autoritatea formala, competentele sau autoritatea profesionala, responsabilitatea indeplinirii anumitor sarcini si atributii.

functia este factorul de generalizare a unor posturi asemanatoare sub aspectul ariei de cuprindere a autoritatii si responsabilitatii. Deosebim functii de conducere cu pondere ridicata a competentelor, sarcinilor si responsabilitatilor si functii de executie cu transpunerea in opera a deciziilor emise de conducere.

compartimentele cuprind ansamblul de posturi si functii cu un continut similar si/sau complementar, in care persoanele desfasoara activitati relativ omogene (ce solicita cunostinte de specialitate de un anumit tip) precum si un ansamblu de metode si tehnici adecvate (ce sunt amplasate intr-un anumit spatiu si subordonateunui singur cadru de conducere). Compartimentele sunt operationale (contribuie direct la la realizarea obiectivelor derivate si fundamentale ale firmei) si functionale (contribuie la stabilirea obiectivelor).

relatiile organizatorice sunt alcatuite din ansamblul de legaturi dintre componentele structurii instituite prin lege. Ele pot fi: relatii de autoritate (se instituie prin prevederi legale si executarea lor este obligatorie), relatii ierarhice (se instiutie intre conducere si executie), relatii functionale (exercitate de autoritatea functionala), relatii de stat major (iau nastere ca urmare a delegarii sarcinilor, autoritatii si responsabilitatilor de catre conducere a unor persoane anume desemnate), relatii de cooperare (stabilite la acelasi nivel ierarhic, intre compartimente diferite), relatii de control (functioneaza intre compartimentele specializate in efectuarea controlului si celelalte compartimente) si relatiile de reprezentare (stabilite intre conducerea firmei si reprezentantii altor firme, sindicate, persoane fizice si juridice).

nivelul ierarhic defineste ansamblul subdiviziunilor organizatorice plasate pe linii orizontale la distanta egala fata de conducerea de varf a firmei.

ponderea ierarhica reprezinta numarul persoanelor conduse nemijlocit de un cadru de conducere, fiind o modalitate de ordonare a posturilor si functiilor in cadrul compartimentelor.

Toate elementele structurii formale constiutie un tot unitar, ale carui elemente sunt bine dimensionate. Ilustrarea acestor elemente si relatia lor cu structura organizationala este prezentata in Fig. 1.

Fig. 1. Principalii factori ce influenteaza eficienta structurii organizatorice.

Specialistii, prin studiile realizate, au dovedit ca eficienta unei structuri organizatorice depinde de urmatorii factori:

Tehnologia care reprezinta cunostintele, uneltele, echipamentele si tehnicile de lucru folosite de firma pentru realizarea produselor si serviciilor sale. Tehnologia are doua componente: complexitatea tehnologica si interdependenta tehnologica.

Complexitatea tehnologica a productiei realizate conduce la o structura diferentiata pentru: productia de unicate si de serie mica,productia de masa sau de serie mare, produsele fiind fabricate in cantitati mari pe linii de productie continua. O data cu cresterea complexitatii tehnologice, creste si numarul de niveluri ierarhice, crescand si ponderea ierarhica la nivelul conducerii superioare.

Interdependenta tehnologica reprezinta gradul in care diferite subunitati ale firmei trebuie sa schimbe informatii si materiale pentru a-si desfasura activitatea. Exista trei tipuri de interdependenta tehnologica: acumulata (in care unitatile actioneaza independent, iar efectele lor personale sunt importante pt. succesul integral al firmei-implica cea mai mica interdependenta), secventiala (o firma trebuie sa-si termine activitatea, pentru ca urmatoarea sa si-o poata incepe pe a ei) si reciproca (in care rezultatele unei firme devin resurse pentru alta si invers).

Marimea firmei este numai un factor al structurii finale a acesteia. Au fost identificate urmatoarele patru tendinte privind influenta dimensiunii firmei asupra structurii ei organizatorice:

Pe ma sura dezvoltarii firmei, se adauga tot mai multe departamente si niveluri ierarhice. Structura firmei devine complexa, aparand necesitatea unei schimbari de tipul structurii divizionale.

Firmele aflate in plina dezvoltare, creeaza tot mai multe posturi pentru a veni in ajutorul conducerii. Aceasta tendinta scade dupa ce s-a creat un numar suficient de posturi.

Normele si regulamentele suplimentare dezvolta firma pe verticala. Proliferarea lor duce insa la o formalizare excesiva si implicit la scaderea eficientei.

Firmele tind sa devina descentralizate, pe masura dezvoltarii lor. Acest fapt se datoreaza regulamentelor suplimentare care fixeaza modul de luare a deciziilor la nivelurile ierarhic inferioare.

Mediul impune caracteristici structurale diferite firmelor. Astfel, firmele care actioneaza intr-un mediu stabil (cu putine schimbari) tind sa aiba caracteristici mecaniciste (centralizate la nivel inalt, multe norme, regulamente si canale de comunicare ierarhice), iar firmele ce lucreaza intr-un mediu instabil si incert au caracteristici organice (descentralizarea deciziilor, putine norme, regulamente si canale de comunicare ierarhice si laterale). In acest ultim caz, accentul se pune pe coordonarea orizontala, competentele fiind delegate frecvent de la un nivel la altul.

STRUCTURA ORGANIZATORICA A FIRMEI

Structura firmei se compune din urmatoarele patru elemente:

Distribuirea sarcinilor si responsabilitatilor pe fiecare post si subunitate in parte,

Gruparea posturilor in unitati si a subunitatilor in departamente, pentru a forma ierarhia firmei,

Mecanismele cerute pentru a facilita coordonarea pe verticala,

Mecanismele necesare pentru supravegherea coordonarii pe orizontala (intre departamente).

Procesul de elaborare a structurii unei firme se numeste proiectarea firmei. Pentru vizualizarea structurii organizatorice, de mare ajutor este organigrama (Fig. 2.), care de fapt este o diagrama ce prezinta liniile generale ale structurii organizatorice.

Fig. 2. Organigrama firmei.

Organigrama ajuta la vizualizarea lantului de comanda ce leaga fiecare salariat de conducerea superioara a firmei printr-un sir de pozitii manageriale corespunzatoare fiecarui nivel ierarhic. Pentru proiectarea postului exista patru abordari principale:

Simplificarea postului este procesul de proiectare a postului astfel incat detinatorul acestuia sa aiba doar un mic de sarcini de indeplinit. Deoarece activitatile la care se adreseaza sunt simple si repetitive, muncitorii care le realizeaza sunt interschimbabili, fapt ce determina ca pregatirea noilor veniti sa fie foarte usoara.

Rotatia postului reprezinta transferul angajatilor, cu o anumita periodicitate, intre diferite posturi. Se are in vedere reducerea monotoniei asociata simplificarii, prin crearea unei variatii a sarcinilor, cat si avantajul instruirii incrucisate a executantilor. Rotatia se poate face si intre unitati din zone geografice diferite, favorizand schimbul de idei.

Largirea postului se realizeaza prin alocarea unui numar mai mare de sarcini asemanatoare unui post pentru a-l face mai atractiv.

Imbogatirea postului este procesul de combinare a mai multor sarcini diferite pentru a mari oportunitatile de dezvoltare si de recunoastere profesionala ale personalului. Imbogatirea creste profunzimea posturilor adica gradul in care lucratorii isi pot planifica si controla munca.

Modelul caracteristicilor unui post, elaborat de Richard Hackman si Greg Oldham, este prezentat in Fig.3.

Fig. 3. Modelul caracteristicilor unui post.

Modificarea continutului unui post este o metoda de organizare a muncii care are in vedere nevoile firmei si ale lucratorului, iar o alta metoda este elaborarea unor programe alternative de lucru. Exista trei variante principale de  programe de lucru:

programul de lucru flexibil reprezinta acel program prin care angajatului i se cere sa presteze un anumit numar de ore munca, fara stabilirea momentelor de incepere si incheiere a activitatii, cu conditia sa fie prezent in anumite ore de varf. Avantaje: ridicarea moralului angajatilor, reducerea intarzierilor, reducerea problemelor de trafic, reducerea absenteismulul si a migratiei fortei de munca. Dezavantaje: lipsa supravegherii in anumite perioade, indisponibilitatea persoanelor cheie in anumite ore, insuficienta personalului in anumite momente, dificultatea coordonarii personalului.

saptamana de lucru comprimata este un program in care angajatii lucreazapatru zile a cate 10 ore pe zi sau o combinatie similara (in loc de 8 orepe zi). Avantaje: permite obtinerea unor reduceri de cheltuieli de intretinere. Dezavantaje: oboseala, scaderea productivitatii, accidente si dificultatea colaborarii cu firmele care au program de lucru normal.

programul de lucru partial este un program in care doua sau mai multe persoane impart sarcinile aferente unui post de lucru, in sensul ca o persoana poate lucra dimineata iar cealalta dupa-amiaza, sau alternativ.

Proiectarea oricarei structuri formale organizatorice are la baza urmatoarele principii: suprematia obiectivelor, unitatea de decizie si actiune, apropierea conducerii de executie, interdependenta minima, permanenta conducerii, economia de comunicatii, concordanta intre cerintele postului si caracteristicile titularului, instituirea de colective intercompartimentare, flexibilitatea structurii, eficienta structurii,varianta optima,definirea armonizata a posturilor si functiunilor, reprezentarea grafica a structurii. Pentru proiectarea structurii formale se parcurg urmatoarele etape:

etapa pregatitoare orientata spre culegerea datelor preliminare necesare declansarii studiului. Cuprinde urmatoarele faze: identificarea problemelor, precizarea ariei de cuprindere, determinarea obiectivelor.

etapa investigare si analiza consta in colectarea si sistematizarea datelor necesare, prelucrarea acestora, analiza critica a situatiei existente.

etapa rationalizarii se compune din elaborarea masurilor de perfectionare si experimentarea acestora.

Materializarea in plan operational a structurii formale se face prin:

regulamentul de organizare si functionare care cuprinde mai multe parti: organizarea firmei (dispozitii generale si structura organizatorica), atributiile firmei, conducerea firmei (atributiile Consiliului reprezentantilor statului, atributiile Consiliului de administratie, atributiile Conducerii executive), compartimentele functionale si de productie, dispozitii generale.

fisa postului include: denumirea si obiectivele postului, compartimentul, cerintele (studii, vechime), relatiile (ierarhice, functionale, de cooperare si de reprezentare), sarcinile, limitele de competenta, responsabilitatile.

organigrama este reprezentarea grafica a structurii organizatorice formale a firmei. Organigramele pot fi: generale sau de ansmblu, partiale, piramidale si circulare (dupa forma reprezentarii),ordonate de sus in jos si ordonate de la stanga la dreapta (dupa sensul reprezentarii).

TIPURI DE STRUCTURI ORGANIZATORICE

Principalele tipuri de structuri organizatorice, cunoscute in literatura de specialitate, sunt urmatoarele:

structura functionala, care grupeaza posturile ce solicita calificare similara, in care activitatile desfasurate au un grad de asemanare cum ar fi:comercial, contabilitate, productie, resurse umane.

structura divizionala ierarhica, ce grupeaza posturile pe criteriul participarii la realizarea unui produs sau la deservirea unei piete.

structura hibrida, care combina caracteristicile celor doua structuri anterioare, astfel incat unele posturi sunt grupate in departamente dupa criteriul functional, iar altele in functie de produsele realizate sau pietele deservite.

structura matriceala, care suprapune o serie de relatii orizontale, conform structurii divizionale, cu relatii functionale ierarhice.

3.1. Structura functionala

Structura functionala este un mod de impartire a firmei pe departamente, in care posturile sunt grupate in functie de principalele domenii functionale (Fig. )

Fig.   Exemplu de structura organizatorica functionala.

Functiunile speciale asociate acestui tip de structura organizatorica sunt urmatoarele: functiunea de productie (combina activitatile asociate producerii unui bun sau prestarii unui serviciu), functiunea comerciala (care se concentreaza asupra promovarii vanzarilor de produse sau servicii si asupra procurarii materiilor prime, materialelor si echipamentelor necesare functionarii firmei), functiunea de personal (care raspunde de atragerea si pastrarea membrilor firmei), functiunea financiara (care se ocupa cu obtinerea si alocarea resurselor financiare), functiunea de cercetare-dezvoltare (care raspunde de metodele si ideile ce vor conduce la innoirea si imbunatatirea produselor si serviciilor). Avantajele si dezavantajele acestui tip de structura sunt urmatoarele:

avantaje

acumularea de experienta,

cariera profesionala clar definita in cadrul fiecarei functiuni,

posibile economii la scara,

facilitatea coordonarii in interiorul functiei,

avantajul tehnic potential asupra concurentilor.

dezavantaje

raspuns intarziat la problemele multifunctionale,

acumularea deciziilor la varful ierarhiei,

intreruperi datorate sarcinilor secventiale,

angajatii nu pot avea o privire de ansamblu asupra firmei.

Acest tip de structura este utilizat in firmele mici si mijlocii.

3.2. Structura divizionala ierarhica

Structura divizionala ierarhica reprezinta modalitatea de impartire pe departamente in care posturile sunt grupate in functie de similitudinea produselor fabricate, a serviciilor prestate sau a pietelor deservite. Principalele forme de structuri divizionale, sunt prezentate in Fig. 5.

Fig. 5. Principalele forme de structuri divizionale.

Structura divizionala are trei variante: pe produs, pe zona geografica, pe client.

Diviziile pe produs sunt create pentru un singur produs sau serviciu, sau pentru o grupa omogena de produse sau servicii. Fiecare departament pe produs isi are proprii specialisti in domenii ca marketing, productie, personal.

Diviziile pe zona geografica sunt proiectate pentru a deservi diferite zone geografice. Se adopta cand este necesar sa fie livrate produse si servicii adaptate la nevoile proprii ale anumitor regiuni.

Diviziile pe clienti sunt create pentru a servi categorii speciale de clienti sau consumatori. Fiecare departament este alcatuit din persoane care indeplinesc functiunile necesare pentru un anumit tip de client. Avantajele si dezavantajele acestui tip de structura sunt urmatoarele:

avantaje

raspuns rapid la schimbarile de mediu,

facilitatea coordonarii intre functiuni,

accent simultan pe scopurile diviziilor,

orientarea catre cerintele clientilor,

evaluarea corecta a performantelor,

dezvoltarea aptitudinilor manageriale.

dezavantaje

impartirea resurselor intre divizii,

reducerea specializarii,

concurenta ridicata intre divizii,

transfer limitat al experientei intre divizii,

reducerea inovatiilor,

neglijarea obiectivelor de ansamblu ale firmei.

Acest tip de structura este folosit mai ales in firmele mari, in care exista diferente mari intre produsele si serviciile oferite, intre ariile geografice sau intre clientii deserviti.

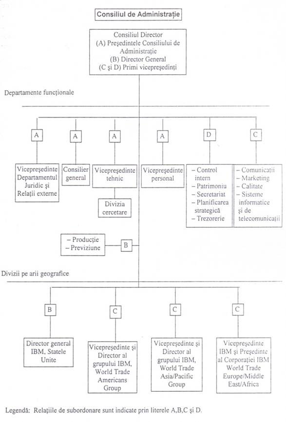
3.3. Structura hibrida

Aceasta structura este o forma de organizare ce imprumuta atat elemente din structura functionala, cat si din cea divizionala, la acelasi nivel de conducere (Fig. 6.).

Fig. 6. Exemplu de structura hibrida (firma IBM).

Avantajele si dezavantajele acestui tip de structura sunt urmatoarele:

avantaje

corelarea obiectivelor divizionle cu cele ale firmei,

specializarea functionala si sau eficienta,

adaptabilitatea si flexibilitatea diviziilor.

dezavantaje

conflicte intre departamente si divizii,

supraveghere functionala excesiva,

rectii lente in situatii exceptionale.

Acest tip de structura este intalnit in firmele care nu numai ca se confrunta cu un grad ridicat de incertitudine in ceea ce priveste factorii de mediu (pentru care se adopta o structura divizionala), dar cer si o specializare functionala si/sau eficienta. Structura hibrida se intalneste in firmele mijlocii si mari, care au suficiente resurse pentru a justifica impartirea functionala si pe divizii.

3. Structura matriceala

Acest tip de structura suprapune o structura divizionala peste o structura functionala. Noua structura rezultata este in acelasi timp divizionala si functionala. Exista doua sensuri de comanda: unul vertical si altul orizontal (Fig. 7.).

Fig. 7. Exemplu de structura matriceala.

Acest sistem de dubla autoritate contravine principiului clasic al unitatii de decizie. Firmele care adopta structura matriceala parcurg urmatoarele etape:

Etapa I: Structura traditionala - este de obicei o structura functionala care respecta principiul unitatii de decizie.

Etapa II: Suprapunerea temporala - in care se creeaza posturile manageriale coordonatoare pt. proiectele speciale (ex.: managerii de proiect), lansarile de produse (managerii de produs) sau alte actiuni cu durata limitata, care implica coordonarea unor activitati la care participa mai multe departamente functionale. Acesti manageri conduc sau lucreaza cu echipe interdepartamentale temporare create special pt. o anumita problema.

Etapa III: Suprapunerea permanenta - in care managerii coordonatori actioneazapermanent, in general cu echipe interdepartamentale permanente.

Etapa IV: Matricea matura - in care sefii matriceali au putere egala. Avantajele si dezavantajele acestui tip de structura sunt urmatoarele:

avantaje

descentralizarea luarii deciziilor,

buna coordonare a proiectului sau produsului,

cresterea gradului de urmarire a schimbarilor in mediu,

reactia rapida la schimbare,

utilizarea eficienta a sistemelor de sutinere.

dezavantaje

costuri administrative ridicate,

potentiala confuzie privind autoritatea si responsabilitatile,

cresterea riscului aparitiei conflictelor interpersonale,

accent excesiv pe relatiile interne si pe deciziile de grup,

rectii lente la schimbare.

Deoarece multe firme nu au nevoie de o structura matriceala matura, formele de suprapunere temporala si permanentasunt tot mai des intalnite.

Pentru adoptarea structurii organizatorice optime, este nevoie de compararea avantajelor si dezavantajelor diferitelor variante structurale, precum si de cunoasterea influentelor factorilor contextuali care pot afecta structura. Majoritatea cercetarilor privind organizarea firmelor internationale s-au indreptat asupra conceptului de firma multinationala. Astfel corporatiile au tendinta sa adopte unul din urmatoarele tipuri de structuri organizatorice: pe divizii functionale internationale, pe produse, pe regiuni geografice, si matricea globala.



Politica de confidentialitate | Termeni si conditii de utilizare



DISTRIBUIE DOCUMENTUL

Comentarii


Vizualizari: 20341
Importanta: rank

Comenteaza documentul:

Te rugam sa te autentifici sau sa iti faci cont pentru a putea comenta

Creaza cont nou

Termeni si conditii de utilizare | Contact
© SCRIGROUP 2025 . All rights reserved