EDUCATIE FIZICA - Programa
Programa a fost aprobata prin Ordin al Ministrului nr. 4263/ 29 iulie 1998. In acest an scolar programa va fi aplicata in conformitate cu Ordinul al Ministrului nr. 3915/ 31 mai 2001. MINISTERUL EDUCATIEI NACiteste tot ... 2504 cuvinte
Dimensiune medie - fara imagini |
 |
 |
SA CRESC MARE SI VOINIC - ACTIVIATE DESFASURATA IN COLABORATE CU PARINTII
ACTIVIATE DESFASURATA IN COLABORATE CU PARINTII « SA CRESC MARE SI VOINIC » I.ARGUMENT Caracteristica fundamentala a copilariei este dezvoltarea finite umane capabile de a trai independent in socCiteste tot ... 540 cuvinte
Dimensiune mica - fara poza |
 |
 |
MODELE OPERATIONALE ALE MANAGEMENTULUI CLASEI DE ELEVI
MODELE OPERATIONALE ALE MANAGEMENTULUI CLASEI DE ELEVI Unitati de continut: 1. Personalitatea cadrului didactic. 2. &nbCiteste tot ... 2445 cuvinte
Dimensiune medie + cu poze |
 |
 |
Formele de organizare a actului de instruire a elevilor
Formele de organizare a actului de instruire a elevilor Necesitatea organizarii procesului instructiv-educativ s-a impus treptat, pe masura ce complexitatea sa a fost intiuta si explicata sistematic, pe fondul sublCiteste tot ... 1146 cuvinte
Dimensiune mica - fara poza |
 |
 |
CONTINUTURILE INVATAMANTULUI
CONTINUTURILE INVATAMANTULUI 1 Delimitari conceptuale Conceptul de continut (sau continuturi) desemneaza substanta cea mai palpabila, mai concreta, a procesului de invatCiteste tot ... 12012 cuvinte
Dimensiune mare - fara imagini |
 |
 |
INTRODUCERE IN PROBLEMATICA MANAGEMENTULUI CLASEI DE ELEVI
INTRODUCERE IN PROBLEMATICA MANAGEMENTULUI CLASEI DE ELEVI Unitati de continut: 1. Delimitari conceptuale. 2. PerCiteste tot ... 2929 cuvinte
Dimensiune medie + cu poze |
 |
 |
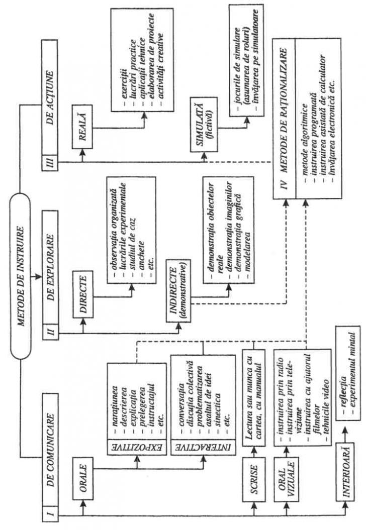
Metodologia instruirii
Metodologia instruirii 1. Precizari conceptuale Conceptul de metoda Din punct de vedere etimologic, termenul de „metoda” deriva din grecescul „methodos”, meta = spre si odos = cale, drum, ceea ce sCiteste tot ... 6939 cuvinte
Dimensiune mare + cu imagini |
 |
 |
COMUNICARE SI CONFLICTE IN CLASA DE ELEVI
COMUNICARE SI CONFLICTE IN CLASA DE ELEVI Unitati de continut: 1. Formele comunicarii. 2. Bariere in comunicare. 3. &Citeste tot ... 1886 cuvinte
Dimensiune medie + cu poze |
 |
 |
Mijloacele de invatamant
Mijloacele de invatamant 1. Conceptul de mijloc de invatamant Prin mijloc de invatamant se desemneaza totalitatea resurselor materiale concepute si realizate in mod explicit, pentrCiteste tot ... 799 cuvinte
Dimensiune mica - fara poza |
 |
 |
Tipuri de CDS in invatamantul obligatoriu
Tipuri de CDS in invatamantul obligatoriu Aprofundarea Reprezinta, pentru invatamantul general, acea forma de CDS care urmareste aprofundarea obiectivelor de referinta alCiteste tot ... 9990 cuvinte
Dimensiune mare + cu imagini |
 |
 |
Delimitari conceptuale in teoria instruirii
Delimitari conceptuale in teoria instruirii Etimologic, termenul de instruire provine din latinescul ‘‘instruo’’ ce inseamna aranjament amenajare, constructie, iar prin extensie reprezinta o ‘‘constructie in spirit”, oCiteste tot ... 413 cuvinte
Dimensiune mica - fara poza |
 |
 |
CRITERII EVALUARE - LIMBA SI LITERATURA ROMANA
CRITERII EVALUARE - LIMBA SI LITERATURA ROMANA I. ORAL I. Receptarea mesajului oral Obiective de referinta: Elevul va fi capabil: 1.1 sa inteleaga semnifica#Citeste tot ... 12690 cuvinte
Dimensiune mare - fara imagini |
 |
 |
OBIECTIVE SI STRATEGII IN MANAGEMENTUL CLASEI DE ELEVI
OBIECTIVE SI STRATEGII IN MANAGEMENTUL CLASEI DE ELEVI Unitati de continut: 1. Obiectivele si principiile managementului clasei de elevi.Citeste tot ... 2213 cuvinte
Dimensiune medie + cu poze |
 |
 |
DIMENSIUNI ALE MANAGEMENTULUI CLASEI DE ELEVI
DIMENSIUNI ALE MANAGEMENTULUI CLASEI DE ELEVI Unitati de continut: 1. Dimensiunea ergonomica a managementului clasei. 2. &nbCiteste tot ... 1022 cuvinte
Dimensiune mica + cu imagini |
 |
 |
Invatarea electronica (e-learning)
Invatarea electronica (e-learning) Evolutia noilor tehnologii in domeniul comunicatiilor conduce la aparitia unor noi abordari ale procesului instructiv-educati Invatarea electronica esteCiteste tot ... 520 cuvinte
Dimensiune mica - fara poza |
 |
 |
Editorul de prezentari Microsoft PowerPoint
Editorul de prezentari Microsoft PowerPoint De multe ori dorim sa prezentam o lucrarea intr-o forma sintetizata si cat mai atractiva. Pentru a servi acest scop pachetul de programe MicrosoftCiteste tot ... 549 cuvinte
Dimensiune mica + cu imagini |
 |
 |
Structura noilor programe pentru liceu
Structura noilor programe pentru liceu La clasa a IX-a Deoarece clasa a XI-a apartine ciclului curricular de observare si orientare (care include si clasele a VII-a – a VIII-a), a fost pastrata structura programCiteste tot ... 763 cuvinte
Dimensiune mica - fara poza |
 |
 |
Trasaturi definitorii ale noului tip de liceu
Trasaturi definitorii ale noului tip de liceu · Prioritatea acordata procesului de invatare si intereselor elevului, in conditiile in care liceul nu face parte din invCiteste tot ... 148 cuvinte
Dimensiune mica - fara poza |
 |
 |
DEFINIREA COMPETENTELOR IN CADRUL ARIEI CURRICULARE MATEMATICA SI STIINTE ALE NATURII
DEFINIREA COMPETENTELOR IN CADRUL ARIEI CURRICULARE MATEMATICA SI STIINTE ALE NATURII Ca disciplina integrata in aria curriculara „Matematica si stiintele naturii” biologia are meniCiteste tot ... 198 cuvinte
Dimensiune mica - fara poza |
 |
 |
Curriculum In Dezvoltare Locala ( CDL) - Dezvoltarea personala si lucrul in echipa
Curriculum In Dezvoltare Locala ( CDL) Dezvoltarea personala si lucrul in echipa 1.Notiuni generale Lucrul in echipa este mijlocul prin care oameni obisnuiti obtin rezultate neobisnuite DisCiteste tot ... 15725 cuvinte
Dimensiune mare + cu imagini |
 |
 |
Alte pagini