| CATEGORII DOCUMENTE |
UNIVERSITATEA ROMANO-AMERICANA
FACULTATEA DE INFORMATICA MANAGERIALA
PROIECTAREA SISTEMELOR INFORMATICE
"EVIDENTA PRODUSELOR IT"
Capitolul 1: Studiul si Analiza Sistemului Existent
1.1 Prezentarea Societatii
1.1.1 Istoric
Tehnovos S.A. este o companie aparuta pe piata componentelor IT in anul 2005. Pe 17 ianuarie 2005 Chitic Viorel si Chitic Octavian au infintat societatea pe actiuni Tehnovos cu un capital social de 10.000 Euro, fiecare dintre cei doi actionari detinand 50% dintre actiunile firmei. Initial compania se ocupa cu vanzarea componentelor direct de la furnizor, cei doi actionari livrand componentele personal. In mai 2006 profiturile au permis celor doi sa extinda afacerea, achizitionand un sediu mai incapator cu magazie si permitand angajarea mai multor subalterni.
In momentul de fata Tehnovos are sediul pe Str. Baba Novac nr.23, sediul incluzand magazie, showroom si service. Profiturile au permis de asemenea achizitia mai multor autovehicule, 2 masini de curierat tip dubita si 1 berline folosite de angajti in deplasarile la colaboratori.
1.1.2 Obiectul de Activitate
Obiectul de activitate al Tehnovos este prevazut si in statul companiei, iar acesta este comercializarea de componente si sisteme IT si activitate de service pentru componentele comercializate.
Obiectivele firmei sunt maximizarea profiturilor si mentinerea unei atmosfere relaxate in locul de munca pentru angajati, motoul fiind: "Un angajat fericit este un angajat productiv.".
Principala activitate a firmei se bazeaza pe comercializarea componentelor IT la terti prin intermediul siteului si showroomului, insa aceasta are si contracte de instalare si service a sistemelor informatice cu alte societati.
Printre cele mai populare produse comercializate de companie sunt:
Sistemele desktop de calitate la preturi accesibile
Notebookurile de ultima generatie
Sistemele server foarte competitive
Monitoarele de ultima generatie cu o calitate a imaginii superioare
Perifericile gaming de calitate aduse direct de la firmele producatoare: firme precum Razer, Logitech, Saitek; toti cunoscuti pentru produsele de calitate si tehnologie de ultima generatie.
1.1.3 Locul in Sfera Economica
Tehnovos a intrat pe piata romaneasca cu obiectivul de a a ajunge una dintre companiile de top din domeniul sau de activitate. Pentru a-si atinge acest obiectiv a mentinut relatii bune cu toti furnizorii si colaboratorii si are un record impecabil de satisfacere al clientelei.
Factorii principali pentru a determina locul in sfera economica a unei compani sunt relatiile cu furnizorii si beneficiarii, in continuare le vom analiza pe rand.
Furnizorii: Tehnovos se mandresti cu colaborarea cu unii din cei mai mari furnizori din domeniul IT atat din Romania cat si din alte tari, unii din principalii parteneri sunt:
Flamingo Computers - unul din cei mai renumiti importatori si comercianti de produse IT din Romania
Euro Center - unul din cei mai mari importatori de produse IT din Romania
GMN - unul din importatorii de top in HP
Tornado - importator de componente IT in Romania, firma cu care Tehnovos a avut o colaborare de lunga durata
ATI - unul din producatorii de top de componente IT, un gigant mondial in domeniul calculatoarelor
Razer - cel mai cunoscut si apreciat producator de periferice si componente gaming pe plan mondial
Beneficiari: Tehnovos a cautat tot timpul sa aiba clienti satisfacuti si a facut tot posibilul sa rezolve orice problema a clientilor sai. Angajatii nostri au grija ca fiecare client si beneficiar sa aiba parte de cea mai buna calitate a produselor si serviciilor. Pentru a analiza situatia cu beneficiarii trebuie sa luam in considerare ca acestia sunt de doua tipuri: persoane fizice si persoane juridice.
Persoanele fizice constituie 60% din clientela Tehnovos, acesti clienti vazuti individual nu aduc un profit mare firmei, insa ca total ei sunt principala sursa de profit, de aceea Tehnovos a optat pentru infintarea unui service propriu. Datorita faptului ca avem grija ca fiecare client sa plece satisfacut si a ofertelor promotionale ne asiguram clienti fideli din randul persoanelor fizice.
Persoanele juridice sunt un factor important in activitatea companiei, colaboratorii nostri semneaza contracte de furnizare si service pentru sisteme informatice pentru sedii intregi. Unii din principalii colaboratori sunt:
v Raiffensen Bank - un colaborator mai vechi al nostru, avem in service doua sedii ale acestei banci
v Paralela 45 - una din agentiile de turism de top din Bucuresti
v ONT - cea mai mare agentie de turism din Romania, moment avem trei sedii amenajate si supravegheate de noi
v Yoursite - una din principalele firme de site development din Romania
Un alt factor important pentru a determina locul in sfera economica este concurenta.
Ca
principali concurenti pe piata Romaneasca avem:
Emag - concurentul principal
Mediadot - o mare firma in domeniul comercializarii componentelor IT
TechIT - firma concurenta pe piata romana
1.1.4 Indicatori Economici
Indicatorii economici care trebuie studiati pentru a afla situatia financiara a RedComputers sunt cifra de afaceri, profitul si cheltuielile. In continuare com analiza acesti indicatori pentru anii 2005, 2006 si 2007.
|
Indicator An | |||
|
Cifra de Afaceri | |||
|
Profit | |||
|
Cheltuieli |
Anul 2006 a adus un profit mic datorita investitilor in sediu si noi angajati, toate sumele sunt in RON.
Cifra de afaceri reprezinta totalul vanzarilor realizate (facturate) pe parcursul unui exercitiu fiscal. Cifra nu include TVA-ul facturat.Cifra de afaceri cuprinde suma totala a veniturilor din operatiunile comerciale efectuate de firma, respectiv vanzarea de produse intr-o perioada de timp determinata.In cuantumul cifrei de afaceri nu se includ veniturile financiare si veniturile exceptionale.
Profiturile reprezinta beneficiul companiei in urma diferentei activelor cu pasivele.
Cheltuielile reprezinta investitile firmei in produse, servicii, utilitati etc.
1.2 Structura Organizatorica
1.2.1 Organigrama
Organigrama(vezi fig.1) companiei este impartita in doua nivele sisteme decizionale, cel de conducere si cel condus. Fiecare sistem decizional are atributii si responsabilitati, acestea vor fi analizate pe larg la capitolele 1.2.2 si 1.2.3.
1.2.2 Sistemul Decizional de Conducere
Sistemul decizional de conducere este format din Asociata Generala a Actionarilor, directorul general, cei patru directori ai departamentelor si doi manageri comerciali.
Asociatia Generala a Actionarilor este organismul care ia decizii asupra societatii si stabileste politica economica si comerciala a cesteia. Conform legilor in viguare, in functie de atributiile pe care le are adunarea generala a actionarilor poate fi A.G.A. Ordinara sau A.G.A. Extraordinara.
Directorul General:
Organizeaza si conduce toate activitatile tehnice, economice si de alta natura ale societatii prin intermediul factorilor de decizie, asigura si raspunde de creearea conditiilor necesare realizarii obiectului de activitate
Numeste si elibereaza din functie, conform legii, directorii de departamente
Stabileste raspunderea materiala pentru pagubele rezultate din neindeplinirea obligatiilor ce revin salariatilor directiei si ia masuri de recuperare a acestora
Aproba programarea si efectuarea concediilor de odihna pentru personalul din subordine
Raspunde doar in fata A.G.A.
Deleaga autoritatea sa directorilor de departamente pentru decizile de rutina
Directorul Economic:
Este responsabil de activitatile financiare si contabile ale firmei
Intocmeste rapoarte financiare periodice pe care le prezinta directorului general si A.G.A.
Organizeaza si inventariaza toate documentele fiscale si economice ale societatii
In cazul unui control fiscal prezinta documentele
Este responsabil cu mentinerea in permanenta a capacitatii de plata a firmei
Indeplineste la termen obligatile fata de banca
Reprezinta compania in relatile cu furnizorii si colaboratorii in probleme legate de activitatea economica
Directorul Comercial:
Are in subordonare doi manageri
Controleaza, coordoneaza si indruma activitatile de aprovizionare si desfacere
Face planurile de investitie si aprovizionare pe baza bugetului
Este raspunzator de calitatea produselor cumparate de la furnizori
Ia decizii privind imaginea si promovarea companiei
Face planuri de extindere a pietei de desfacere si atragerea clientelei
Directorul pe Resurse Umane:
Este responsabil cu actiunile de angajare si antrenare a angajatilor
Este responsabil de intocmirea contractelor de angajare si are grija ca acestea sa fie respectate
Trebuie sa se asigure ca toti angajatii semneaza acordul de confidentialitate si ca acestia au luat la cunostinta normele de protectie a muncii
Directorul Tehnic:
Este responsabil cu buna functionare a echipamentelor firmei si in cazul defectari acestora se ocupa de repararea sau inlocuirea lor
Are in subordonare departamentul IT
Este insarcinat cu asigurarea de statii de lucru si licente necesare bunei desfasurari a activitatii companiei
Este responsabil de securitatea datelor din sistemul informatic si administrarea retelei interne a companiei
Managerul de Achizitii:
Raspunde directorului comercial si preia din sarcinile acestuia in relatiile cu furnizorii
Administreaza si organizeaza departamentul de achizitii
Managerul de Desfaceri:
Raspunde directorului comercial si preia din sarcinile acestuia in relatiile cu clientii
Administreaza si organizeaza departamentele de desfacere si service
1.2.3 Sistemul Decizional Condus
Sistemul decizional condus este format din toate departamentele si angajatii care nu iau parte in direct in luare decizilor asupra politicii si planurilor de investitii ale companiei. Sistemul condus este format din 18 angajati apartinand a 6 departamente.
Departamentul Economic are in componenta 3 contabili:
Asigura indosarierea si intocmirea corecta a tuturor documentelore financiare si contabile
Asigura calcularea corecta si la termen a tuturor rapoartelor financiare
Departamentul Achizitii are in componenta 2 operatori:
Asigura plasarea comenzilor catre furnizori
Se asigura ca a fost comunicat departamentului economic fiecare plata pe care firma o are de facut furnizorului
Duc la departamentul economic toate documentele care fac dovada comenzilor plasate si dupa caz a achitarii acestora (facturi, chitante, extrase bancare etc)
Sunt insarcinati cu contactarea furnizorilor in cazul in care nu s-au primit comenzile si clarificarea situatiei cat mai promt
Au grija ca toate marfurile sa fie duse la magazie si inregistrate in stoc
Departamentul Desfaceri este compus din:
3 angajati showroom
Se ocupa direct in relatiile cu publicul si vanzarea produselor
Au grija ca toti banii din vanzari la sfarsitul zilei sa fie dusi la contabilitate si incheiata situatia
Se ocupa de comenzile online si la primirea dovezii de plata transmit extrasele de cont departamentului economic si detalile comenzilor curierilor
3 curieri:
Dupa primirea datelor comenzilor ridica produsele din magazie si le livreaza clientilor
Predau factura si chitanta clientului la livrarea produsului si se asigura ca acesta semneaza bonul de primire
La sfarsitul zilei predau bonurile de primire si banii departamentului economic si incheie situatia
Au grija de masina pusa la dispozitie de companie si semnaleaza orice neregula la aceasta
Serviceul are 3 angajati:
Preiau de la clienti sau curieri produsele si le trec in evidenta
Comunica direct cu furnizorii sau colaboratorii in cazul garantiilor sau produselor ce trebuiesc inlocuite
Se asigura ca toate produsele sa fie reparate sau inlocuite in termenii contractuali
Predau produsele clientilor sau curierilor si le scot din evidenta
Departamentul Resurse Umane are 2 angjati:
Sunt responsabili de activitatile de recrutare si intervieware a potentialilor angajati
Asigura intocmirea corecta a contractelor de angajare, acordului de confidentialitate, fiselor de informare asupra normelor de siguranta etc
Se ocupa de plangerile angajatilor
Se ocupa de activitati de team building si training din cadru companiei
Departamentul IT este format din 2 angajati:
Sunt responsabili de buna functionare a sistemului informatic, retelei interne si statilor de lucru din cadrul companiei
Se ocupa cu inlocuirea sau trimiterea catre service a componentelor sau sistemelor stricate
Se ocupa de achizitionarea licentelor pentru software
Au ca responsabilitate siguranta datelor din cadrul sistemului informatic al firmei
1.3 Studiul Sistemului Informational
1.3.1 Prezentarea Activitatii Economice
Compania Tehnovos S.A. este o societate care se ocupa cu comercializarea componentelor si sistemelor IT. Piata componentelor si sistemelor IT este una in continua crestere, produse de ultima generatie fiind tot timpul la mare cerere, insa exista cerere si pentru sisteme ieftine.
Activitatea economica a companiei incepe cu furnizorii, lunar managerul de achizitii verifica stocul si pe baza unor rapoarte oferite de departamentul de desfaceri si a unor oferte de la furnizori va intocmi o comanda de produse. El va duce comanda la directorul comercial, iar dupa ce acesta isi da acordul va face comanda de produse furnizorilor. Furnizorul trimite departamentului economic o factura proforma iar angajatii departamentului economic efectueaza plata catre acesta. La livrarea produselor furnizorul elibereaza o chitanta si livreaza produsele in magazie, aflata in sediul central al firmei (str. Baba Novac nr.23). Produsele sunt trecute pe stoc si siteul este actualizat.
Urmatorul pas al activitatii economice este comercializarea produselor catre clienti. Sunt doua modalitati prin care clientul poate achizitiona produse: comanda online sau achizitionare direct din showroom.
In cazul comenzilor online clientul alege produsele dorite de pe site si face o comanda in care specifica metoda de livrare si metoda de plata. Comanda este verificata de catre un operator care apoi trimite o confirmare pe email. Dupa ce sa primit de la banca sa primit dovada efectuarii platii in cazul platii prin banca, operatorul da curierului o fisa de comanda pe baza caruia acesta ridica produsele din magazie. Curierul ia de la departamentul economic chitanta si factura si livreaza produsul clientului. Clientul semneaza un bon de primire si in cazul platii la domiciliu primeste o factura, chitanta si garantie.
In cazul deplasarii la sediu clientul se uita pe un catalog si la produsele expuse, iar dupa ce sa hotarat angajatul din showroom ii aduce componentele, incaseaza banii si da clientului o factura, o chitanta si garantia.
In cazul persoanelor juridice se va ocupa direct managerul pe desfaceri, care dupa semnarea contractului va trimite fisa de comanda curierului si departamentului IT. Dupa efectuarea platii dovada va fi indosariata si introdusa in sistemul informatic de catre departamentul economic.
Tehnovos are de asemenea un service si pune la dispozitia clientilor curierat service. Clientul intra pe site si depune o atentionare la pagina service, va fi contactat de un angajat al serviceului cerand detalii despre problema si daca este nevoie, angajatul service va trimite un curier pentru a ridica produsul respectiv pe garantiei. Curierul depune produsul la service unde un angajat il va prelua si il va trece in evidenta. Angajatul serviceului va repara sau inlocui produsul, iar daca este cazul va contacta furnizorul pentru a raporta problema si eventual a cere inlocuirea produsului. La finalizarea reparatiei sau inlocuirii produsul este scos din evidenta si predat curierului sau clientului (dupa caz). Curierul duce produsul inapoi clientului, caruia ii preda o noua fisa de garantie.
Compania se angajeaza sa livreze produsele in maxim 48 ore de la confirmarea comenzii/platii in Bucuresti si de asemenea ofera reduceri clientilor fideli sau comenzilor mari.
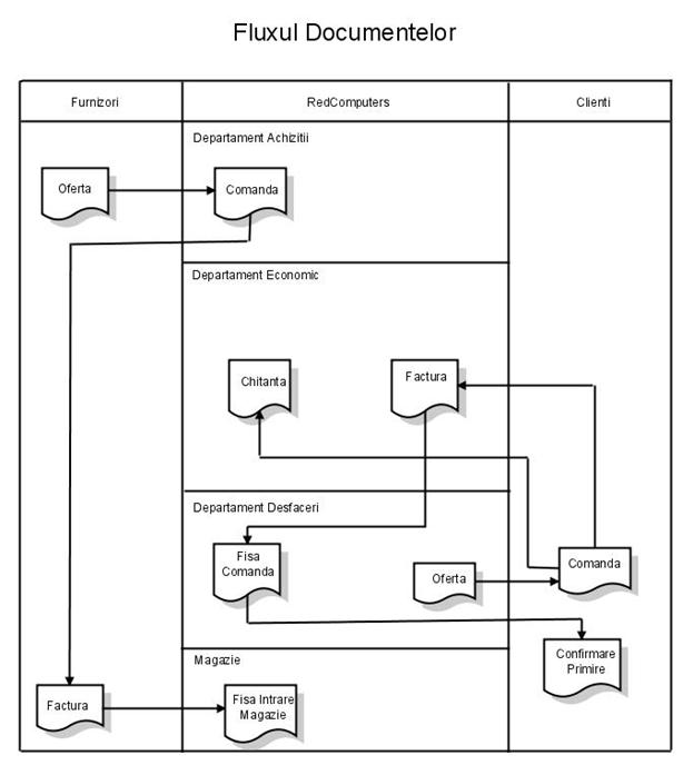
1.3.2 Fluxul Documentelor
In schema de mai jos este prezentarea fluxului documentelor in activitatea de aprovizionare distribuire a companiei Tehnovos S.A. . In ea sunt prezentate documentele implicate in comandare de stoc de la furnizori si livrarea stocului catre beneficiar; de asemenea sunt prezentate departamentele implicate.

1.3.3 Prezentarea Documentelor
Studind activitatea putem identifica urmatoarele documente:
Factura fiscala - document fiscal intocmit in trei exemplare la vanzarea sau cumpararea unor produse sau servicii.
Confirmare primire - document intern societatii, face dovada livrarii produselor de catre curieri. Documentul contine date despre comanda si semnatura beneficiarului.

Chitanta - document intocmit la vanzarea produselor, in el se specifica datele societatii, date despre produs si valoarea acestuia. Este folosit ca dovada a achitarii produsului.
Fisa intrare magazie - document intern societatii care tine evidenta intrarii noilor produse in magazie. Pe document se gasesc datele produsului, datele persoanei care la livrat si datele furnizorului.
Fisa iesire magazie - document intern societatii care tine evidenta iesirii produselor din magazie. Pe document se gasesc datele produsului, datele persoanei care il ridica si datele beneficiarului.
![]()
Garantie - document ce contine instructiuni de utilizare, manipulare si transport despre produs. Este necesar in cazul in care produsul se deterioreaza si se doreste repararea/inlocuirea acestu`ia in conditile prevazute de contract.
1.3.4 Descrierea Procedeelor
Pe baza ofertelor furnizorilor si rapoartelor departamentelor economice si de desfacere se intocmeste o comanda catre furnizori existenti.
In urma aprobarii directorului comercial se trimite comanda catre furnizor.
Furnizorul elibereaza o factura si o trimite departamentului economic. Furnizorul livreaza produsele.
Produsele intra in magazie pe baza fisei de intrare in magazie.
Departamentul comercial efectuaza plata catre furnizor. Documentele sunt inregistrate de catre departamentele de care apartin(facturi, extrase bancare - departament economic, fise de magazie - departament desfacere etc).
In urma consultarii ofertei clientul inainteaza o comanda.
Dupa verificarea stocului si confirmarea comenzii se emite o factura si conform modului de plata si livrare stabilite se asteapta confirmarea de plata sau se trimit catre un curier factura, chitanta, garantia si datele comenzii.
Curierul preia din magazie produsele si completeaza o fisa de iesire din magazie.
La livrarea produselor curierul da clientului garantia, factura si chitanta; iar clientul semneaza confirmarea de primire.
Documentele sunt inregistrate de catre departamentele de care apartin.
1.4 Analiza Critica si Directii de Perfectionare
Deficientele sistemului informatic existent care au fost identificate in activitatea de aprovizionare distributie din cadrul Tehnovos S.A. sunt urmatoarele.
Nu exista un sistem informatic de facturare, asta inseamna ca pot aparea erori umane in calcule; iar factura trebuie ridicata ori de client ori sa fie dusa acestuia de curier.
Programul are iesiri limitate, generalizate. Asta inseamna ca pentru intocmirea unui raport detaliat angajtii trebuie sa selecteze si sa introduca in fise Excel date din rapoarte.
Programul existent nu are un design placut si este greu de operat, optiunile nefiind sugestive. Acesta este un impediment mare pentru angajatii noi, care au nevoie de o introducere elaborata in utilizarea programului.
Datorita tehnologiilor folosite creearea si arhivarea datelor dureaza foarte mult si ocupa mult spatiu, asta face programul foarte ineficient.
Programul nu are o gestiune a clientilor si furnizorilor, asta inseamna ca pentru a identifica rau platnici sau termene limita ce trebuiesc achitate urgent trebuie parcurgerea manuala a facturilor si contractelor.
Este necesara creearea unui nou sistem informatic pentru a elimina inconvenientele actualului sistem si pentru a creste eficienta activitatii economice.
Un nou sistem ar trebui in primul rand sa fie capabil de facturare. Acest fapt ar rezolva una din problemele mari, mai exact cea de a trimite clientilor datele firmei telefonic pentru efectuarea platilor in avand. De asemenea ar ajuta la identificarea rau platnicilor.
Proiectarea unor iesiri mai detaliate si personalizate ar ajuta in printarea rapoartelor direct din program. Asta ar elimina sansa de eroare umana si greseli de neatentie.
Este nevoie de tehnologi moderne pentru a creea un program user friendly, sigur si rapid. De asemenea ar fi nevoie ca programul sa lucreze cu metode mai bune de arhivare a datelor pentru a nu umple atata spatiu.
Capitolul 2: Proiectarea Sistemului
2.1 Definirea Obiectivelor
Obiectivul principal este dezvoltarea unui sistem informatic care sa imbunatateasca fluxul informatic si sa inlezneasca activitatea economica. In vederea atingerii obiectivului trebuie sa avem in vedere mai multe elemente, printre care si cele observate gresite in capitolul anterior.
In primul rand vor trebui proiectate iesiri explicite si personalizabile pentru a permite rapoarte exacte si a elimina cautarea informatiei dorite in rapoarte generale.
Trebuiesc proiectate si intrari pentru facturi si informatii despre furnizori si clienti pentru a permite urmarirea relatilor cu colaboratori: rau platnici, clienti fideli, termene limita etc.
Baza de date trebuie normalizata si proiectata eficient pentru a nu genera anomalii si creea probleme utilizatorilor. De asemenea meniurile, optiunile si iesirile trebuie sa fie exprimate explicit si proiectate cat mai user-firendly.
Partea de design este de asemenea foarte importanta deoarece softwareul modern trebuie sa fie nu numai functional ,dar si placut pentru a inlezni primele interacti si a ajuta utilizator sa se familiareze cu programul.
Aplicatia obiectiv va fi una superioara celei actuale, va elimina riscul de eroare umana in calcule sau introducere de date, va elimina munca monotona in calcule si cautat in tabele si de asemnea va permite efectuare de arhivari mult mai repede si eficient.
2.2 Proiectarea Iesirilor
Primul raport este Situatia Vanzarilor. Acest raport are doua optiuni: afiseaza cele mai bine vandute 10 produse sau cele mai prost vandute 10 produse in functie de o perioada de timp introdusa de la tastatura. Acest raport este util pentru intocmirea comenzilor de stoc, este un factor important in determinarea produselor cu cea mai mare si mai mica cerere pe piata.

Raportul Situatie Facturi este raportul principal pentru departamentul economic. Acest raport poate afisa clientii restantieri, furnizori catre care exista datorii, dar si o lista completa a tuturor facturilor fie de la furnizori, fie eliberate catre clienti. Acest raport este foarte important deoarece el ajuta la depistarea a doua din cele mai mari probleme ale unei companii: indentificarea restantelor si identificarea restantierilor.

Un alt raport important pentru comandarea de stoc este raportul Situatie Magazie. Aceasta iesire este un raport complet al stocului de produse aflate in magazie, prin intermediul lui departamentul achizitii stie exact ce produse trebuie comandate si care mai sunt pe stoc. De asemenea acest raport este un factor la calcularea cererii pietei pentru anumite produse.

Raportul Lista Clienti este un raport ce are doua optiuni: afisarea clientilor fideli sau afisarea tuturor clientilor. Afisarea tuturor clientilor este utila la calcularea diverselor statistici anuale in vederea extinderii sau restrangerii companiei. Afisarea clientilor fideli este utila pentru luarea unor decizii promotionale, fie de bonificare a clientilor care cumpara des de la RedComputers.

Raportul Situatie Financiara afiseaza incasarile de la clienti si cheltuielile cu furnizorii asupra unei perioade de timp introdusa de la tastatura. De asemenea raportul calculeaza un profit brut strict ca diferenta dintre incasari si cheltuieli. Aceste raport este util pentru statistici periodice in cadrul departamentului economic.

2.3 Proiectarea Intrarilor
Introducere Factura este un formular simplu pentru introducerea facturilor in baza de date. Acesta are doua optiuni: introducere factura furnizor si introducere factura client. Campurile sunt completate de la tastatura de catre angajat, iar la apasarea butonului adaugare se introduce noua factura in baza de date.

Adaugare Produs este interfata prin care operatorul introduce in baza de date produse noi. Campurile sunt completate de la tastatura, iar la apasarea butonuluidaugare noul produs este adaugat in baza de date.

Adaugare Client este interfata de adaugare a unui client nou in baza de date, dupa completarea campurilor butonul adaugare adauga inregistrarea, iar butonul anulare anuleaza inregistrarea si paraseste formularul.

Adaugare Furnizor este un formular similar cu celelalte intrari, el functionand in acelasi fel si avand tot un buton de adaugare si unul de anulare.

2.4 Proiectarea Bazei de Date
O baza de date relationala a fost stabilita, iar principalele tabele, cheile de identificare si relatile dintre acestea au fost de asemenea determinate.
Tabelul CLIENTI este tabelul in care se stocheaza datele despre clientii firmei, el are campurile:
Cod_Cl - cheie primara - cod atribuit clientului in baza de date
Nume - numele clientului
Add_Cl - adresa clientului
Tel_Cl - numarul de telefon al clientului
Email_Cl - e-mailul clientului
CNP - codul numeric personal al clientului
Tabelul FACTURIC este tabelul in care sunt stocate informatiile facturilor emise de catre companie clientilor, acest tabel are campurile:
Nr_C - cheie primara - numarul facturii
Cod_Cl - cheie externa - codul clientului catre care a fost emisa factura
Cop_P - cheie externa - codul produsului pentru care a fost eliberata factura
FURNIZORI este tabelul in care sunt introduse informatiile privind fiecare furnizor in parte:
Cod_F - cheie primara - cod atribuit furnizorului in baza de date
Den_F - denumirea furnizorului
Add_F - sediul furnizorului
Tel_F - numar de telefon prin care poate fi contactata firma furnizoare
Email_F - adresa de e-mail prin care poate fi contactat furnizorul
CUI - codul de inregistrare unic al furnizorului
FACTURIF este similara cu tabela FACTURIC, diferenta constand ca in aceasta tabela sunt stocate informatii privind facturile emise de catre furnizori:
Nr_F - cheie primara - numarul facturii
Cod_F - cheie externa - codul furnizorului care a emis factura
Cop_P - cheie externa - codul produsului comandat
Tabela MAGAZIE este tabela care contine informatii despre magazia companiei:
Cod_M - cheie primara - codul asociat magaziei
Add_M - adresa unde este magazia
In tabela PRODUSE sunt stocate informatiile asupra produselor comercializate de RedComputers:
Cod_P - cheie primara - codul asociat produsului in baza de date
Cod_M - cheie externa - codul magaziei unde este depozitat produsul
Den_P - denumirea produsului
Serie - seria produsului
Tabela COMENZI este tabela unde se stocheaza informatiile privind comenzile primite de la clienti:
Cod_C - cheie primara - codul asociat comenzii respective
Cod_P - cheie externa - codul produsul pentru care sa facut comanda
Cod_Cl - cheie externa - codul asociat clientului care a trimis comanda
Nr_Co - numarul comenzii
Data_Co - data in care a fost facuta comanda
Diagrama entitate asociere si relationarea tabelelor au fost intocmite si se pot observa in imaginile urmatoare.

2.5 Alegerea Modelelor Matematice
Modelele matematice folosite pentru managementul si gestiunea activitatii economice de aprovizionare si desfacere sunt:
Modele de gestiune a stocurile din depozite si statii
Modele de optimizare a transporturilor dintre magazii si statii
BIBLIOGRAFIE:
[1] - "Proiectarea Sistemelor Informatice Studii de caz pentru managementul unei societati" - Conf. Univ. Dr. Cornelia Botezatu, Lect. Univ.Drd.Ionel Iacob
[2] - "Proiectarea Sistemelor Informatice" - Conf. Univ. Dr. Cornelia Botezatu
[3] - *** - www.google.com
[4] - *** - www.gliffy.com
|
Politica de confidentialitate | Termeni si conditii de utilizare |
Vizualizari: 8552
Importanta: ![]()
Termeni si conditii de utilizare | Contact
© SCRIGROUP 2025 . All rights reserved