| CATEGORII DOCUMENTE |
| Comunicare | Marketing | Protectia muncii | Resurse umane |
Organizarea activitatii de marketing international
O problema importanta a marketingului international este stabilirea unei organizari corespunzatoare a activitatii.
Obiectivul organizarii activitatii de marketing il reprezinta elaborarea unei structuri care sa poata permite firmei sa raspunda la evolutiile distincte pe fiecare piata prin utilizarea experientei corespunzatoare a firmei de pe alte piete si de la alte produse.Problema esentiala in determinarea unei organizari internationale este locul unde va fi stabilita responsabilitatea internationala a firmei.
Exista diferite structuri organizatorice care sunt adecvate diversilor factori de mediu interni si externi, firma trebuind sa decida asupra acelei structuri organizatorice care corespunde cel mai bine intereselor sale.
Factorii care influenteaza organizarea activitatii marketingului international sunt prezentati in figura 1.
Marketing international - Viorica Jelev, p.173
Fig.1. Factori care influenteaza proiectarea structurii organizatorice
Sursa: Marketing International, C.Sasu, 1998, p.299.
1.Fortele externe care influenteaza structura organizatorisunt:
Distanta geografica: o problema ce nu poate fi rezolvata nici de tehnologia de varf o constituie diferentele de fus orar. Diferentele de 10-12 ore intre fusele orare vor avea un impact negativ asupra unei structuri divizionare, insa nu vor afecta organizarea geografica;
Tipul
de clienti: prin
omogenitatea lor, clientii influenteaza structura
organizatorica prin cumpararea unor produse sau servicii. De exemplu,
bicicletele, in tarile dezvoltate, sunt folosite in primul rand
pentru recreere, in aceste tari putandu-se organiza o structura
organizatorica centralizata. In
Reglementarile guvernamentale: sunt instituite asupra activitatii firmelor straine privind organizarea si instruirea personalului local, proprietatea etc., care pot impune o organizare descentralizata in multe tari in curs de dezvoltare.
2. Fortele interne, care influenteaza stabilirea structurii organizatorice, sunt:
Volumul vanzarilor internationale: daca vanzarile la export au o pondere mica, organizarea va fi simpla, cuprinzand un departament de export. Cand vanzarile la export cresc, firma poate infiinta o divizie internationala sau o organizare globala;
Diversitatea pietelor internationale servite: pe masura cresterii numarului si diversitatii pietelor servite, activitatea de export devine mai complexa si va solicita un numar mai mare de persoane care sa lucreze si sa inteleaga aceste piete;
Nivelul de angajare economica: o alocare redusa de resurse pentru activitatile de marketing international va avea ca urmare un control mai redus la nivel local;
Forta de munca: structura organizatorica este stabilita si in functie de disponibilitatea personalului calificat (din strainatate sau personalul propriu trimis);
Flexibilitatea: desi cu o structura rigida permite un control mai mare asupra activitatilor externe, este necesara o anumita flexibilitate a structurii organizatorice care sa permita reorganizarea ei ulterioara.
Stilul de conducere influenteaza structura organizatorica prin:
Dimensiunile de baza de la care se pleaca in proiectarea structurii organizatorice:
- structura organizatorica, ce cuprinde: aprovizionare, productie, cercetare-dezvoltare, vanzari, distributie, marketing;
- structura bazata pe piata, in 3 variante: bazata pe produs, bazata pe client sau segment, bazata pe regiune sau natiune;
- structura matriciala, de tipul produs/piata, functie/produs , piata/functie.
Concentrarea deciziilor si responsabilitatea luarii lor poate fi la nivelul sediului central sau al filialelor, ceea ce se va reflecta in structura organizatorica. Directorii internationali pot avea trei orientari:
- etnocentrica, cu accent pe personal si decizii luate
in
- policentrica, cu diferente culturale greu de inteles si decizii la nivelul tarii gazda;
- geocentrica, cu piete mondiale vazute in mod egal si conducatori ce pot fi de oriunde.
Scopurile firmei determina structura organizatorica a firmei: o strategie de diferentiere presupune o organizare geografica, pe cand una de standardizare are o structura concentrata.
Organizarea tipului de structura organizatorica trebuie sa tina seama de toti factorii de influenta pentru a alege unul din urmatoarele tipuri de structuri organizatorice:
1) firme fara specialisti internationali, orientata pe productia interna, care primeste comenzi de la clienti straini. Costurile si profiturile, in acest caz, sunt scazute;
2) firme cu specialisti internationali apar atunci cand sporesc comenzile
internationale si conducerea decide infiintarea unui departament international, sau serviciu de export, sau angajarea unui specialist in vanzarile internationale (fig. 2). Specialistul va raspunde, licita si realiza afacerile straine pentru firma sa, fara sa evalueze cererea mondiala pentru produs sau serviciu, insa fara a identifica oportunitatile si a elabora strategii de abordare a lor si raspunde strict cererilor de oferta;
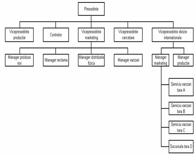
3) divizia
internationala - apare atunci cand cresc vanzarile pe
pietele externe si firma nu mai face fata coordonarii
si conducerii efortului international cu un specialist sau un
serviciu de export. Divizia internationala este direct implicata
in elaborarea si implementarea strategiei internationale. Seful
diviziei va avea ca subordonati managerii de marketing, de vanzari
si de productie internationala (figura 3). Divizia
internationala influenteaza direct strategia firmei,
cauta oportunitati pe piata in firmele straine,
eforturile de vanzari si marketing in fiecare

Fig.2.Organigrama cu specialist international
Sursa: Marketing International, C.Sasu, 1998, p.303

Fig.3. Organigrama cu divizie internationala
Sursa: Marketing International,C.Sasu, 1998, p.303
4) organizatia globala - apare atunci cand firma are o prezenta activa pe pietele internationale, transformandu-se intr-o companie mondiala care actioneaza in mai multe tari.Ea isi propune sa creeze conditii favorabile de productie, politica de marketing, fluxuri financiare si activitati de distributie la scara mondiala, urmarindu-se principiul eficacitatii.
Exista cinci tipuri de structuri de organizare la nivel global:
1) structura organizatorica geografica - concentrata pe cunoasterea clientului si a mediului sau, adica intelegerea culturii, economiei, politicii, legilor si situatiei competitive locale. In aceasta situatie, firma dispune de linii de produse diversificate, vinde produsele utilizatorilor finali, marketingul este o activitate critica, produsele sunt comercializate prin canale de distributie similare si sunt
modificate pentru a satisface nevoile clientului local;
2) structura de organizare functionala - presupune ca directorii de marketing, finante, productie, contabilitate si cercetare-dezvoltare sa aiba responsabilitati globale. Acest tip de structura este potrivit firmelor cu linii de produse limitate sau omogene, cu o variatie redusa a produselor sau a pietelor geografice;
3) structura organizatorica pe produs, in care grupul de produse devine responsabil de performantele firmei.Aceasta structura dupa linia de produs apare la firmele cu cateva linii de produse neinrudite. Concentrarea pe produs da o mare fexibilitate organizarii.In cadrul unui grup de produse, conducerea poate controla ciclul de viata al produsului, adaugand si scotand produse, adaugand noi grupe de produse neinrudite cu cele vechi;
4) structura organizatorica matriciala - permite doua dimensiuni de pondere egala in structura organizatorica si in responsabilitatea luarii deciziilor. .. Exista comanda duala cu doi superiori. Firmele adopta aceasta structura cand:
- este necesara o responsabilitate bidimensionala, ca aceea pe produs si geografica;
- exista restrictii puternice privind resursele financiare si umane;
- incertitudinea genereaza cerinte ridicate de prelucrare a informatiilor; 5) structura organizatorica pe unitati strategice de afaceri - presupune existenta unui grup de persoane ce sprijina produsele si tehnologiile ce servesc o anumita piata si concureaza cu competitori diferiti. Ea poate fi distincta, similara celei pe produs, sau poate fi o unitate organizatorica folosita doar pentru scopul elaborarii unei strategii de afaceri pentru multe produse din zona geografica.
Cerintele unei structuri organizatorice eficace sunt:
- sa asigure autoritatea necesara in mod foarte clar si fara ambiguitati in ceea ce priveste responsabilitatile;
- sa asigure comunicare rapida si clara, care sa faca posibile transmiterea si receptionarea informatiilor si ideilor in cadrul firmei si intre aceasta si mediul international;
-
subunitatile din structura organizatorica trebuie sa fie
coordonate indiferent de localizarea lor in spatiu, adica in
- sa respecte si sa stimuleze dorintele, sperantele si ambitiile factorului uman, ale angajatilor firmei.
Fiecare modalitate de organizare a componentelor de marketing international are avantaje si dezavantaje. Firma trebuie sa tina seama de acestea si sa adopte strategia cea mai potrivita pentru ea.
|
Politica de confidentialitate | Termeni si conditii de utilizare |
Vizualizari: 3657
Importanta: ![]()
Termeni si conditii de utilizare | Contact
© SCRIGROUP 2025 . All rights reserved