| CATEGORII DOCUMENTE |
| Comunicare | Marketing | Protectia muncii | Resurse umane |
Functia de organizare
Firmele trebuie sa-si organizeze activitatea astfel incat sa obtina cele mai bune rezultate. Obiectivul principal al organizarii unei firme trebuie sa fie acela al existentei unui flux informational eficient intre diferitele departamente ale firmei. Fluxul de informatii depinde in mare masura de modalitate prin care se iau deciziile si din acest punct de vedere firmele pot avea o structura centralizata sau descentralizata. In firmele in care deciziile se iau centralizat informatiile despre activitatea desfasurata se transmit de la filiale catre centru, iar instructiunile se transmit de la centru catre filiale. In firmele in care decizille se iau descentralizat filiale au un anumit grad de independenta, iar de la centru se transmit informatii si sfaturi catre filiale in timp ce filialele informeaza centrul despre deciziile luate. In aceste organizatii exista un schimb permanent de informatii si deciziile se iau de comun acord.
In ambele tipuri de firme este necesar a exista un schimb de informatii intre departamanetele functionale si cele auxiliare. Indiferent de directia si de tipul infomatiilor ele trebuie sa fie logice si bine planificate pentru a evita confuzia. Simplitatea trebuie sa fie cuvantul cheie al organizarii. Este foarte usor a creea o structura organizatorica complexa cu linii de comunicare foarte complicate in timp ce o structura organizorica eficienta nu este usor de creat si de mentinut.
Structura organizatorica a companiilor de navigatie
Asa cum s-a mentionat anterior s-au petrecut o serie de modificari importante in ceea ce priveste organizarea companiilor de navigatie dupa 1960, dar cu toate acestea inca exista companii de navigatie care au o structura organizatorica similara cu cele din 1930. De aceea este preferabil sa se examineze fiecare tip de structura organizatorica tinand cont si de faptul ca anumite departamente s-au schimbat denumirea pentru a fi in concordanta cu evolutia managementului.
Organizarea standard a anilor 1930
La sfarsitul perioadei de glorie a nevelor cu vele companiile de navigatie erau organizate in felul urmator:

Introducerea motoarelor cu aburi a condus la cresterea importantei departamentului tehnic si la necesitatea imbunatatirii sistemelor de comunicatii in consecinta la modificarea structurii organizatorice.

![]()
![]()
![]()
In legatura cu acesta noua structura
organizatorica se impun urmatoarele precizari:
s-a creeat un departament tehnic separat
s-a creeat un departamnet de aprovizionale a carui principala problema era aprovizionarea cu alimente a echipajelor de la bordul navelor
recunoasterea importantei activitatilor de asigurare si contabilitate chiar daca ele erau mai degraba birouri decat departamente
dezvoltarea unor departamente de navlosire sau de vanzari in cazul navigatiei de liniei deoarece in aceste noi conditii armatorii puteau gasi marfuri in toata lumea fara a mai fi nevoie sa se bazeze exclusiv pe comandanti
Pentru acesta perioada era semnificativ faptul ca cea mai mare parte a schimbului de infomatii, destul de redus in acea perioada, se desfasura direct intre comandant si consiliul director al companiei de navigatie. Acest lucru este ilustrat si de linia continua prezenta in diagrama anterioara. Si astazi exista companii de navigatie organizate dupa aceasta structura. Pot exista variante ale acestei structuri in care departamentul de aprovizionare poate lipsi si sarcinile acetui departamnet pot fi delegate comandantului. In mod similar responsabilitatea pentru reparatiile minore poate fi delegata comandantului sau sefului mecanic. In aceste conditii rolul departamentului de exploatare si tehnic se rducea la supervizarea activitatii, identificarea problemelor, programele majore de reparare si intretinere si la informarea personalului de la bord asupra noutatilor in domeniul legislativ si tehnic.
Acest tip de structura organizatorica poate fi inca utilizata in acele companii de navigatie ce nu exploateaza nave foarte sofisticate si care au echipaje cu o pregatire redusa. Metodele moderne de management nu pot fi utilizate in aceste firme deoarece nu exista nici echipamentele necesare si nici un personal bine pregatit la bordul navei si la uscat care sa le poata introduce. Pentru ca o astfel de structura sa poata functiona este necesar a selecta foarte bine comandantii si sefii mecanici deoarece nu exista un sistem predefinit de sarcini si responsabilitati si rolul acestora este esential in ceea ce priveste incadrarea in bugetelele intocmite de personalul foarte redus de la uscat.
Acest tip de structura organizatorica este o structura centralizata cu toate ca destule decizii raman in sarcina comandantului chiar daca el nu poate fi considerat raspunzator pentru managementul navei.
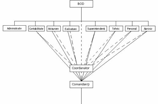
Structura organizatorica a companiilor de navigatie in anii '60
Introducerea progresului tehnic si imbunatatirea sistemelor de comunicatii a condus la dezvoltarea si la cresterea numarului departamentelor functionale. Aceasta a condus la o structura organizatorica asemanatoare celei prezentate in figura 2.3.
Fig. 2.3 Organizarea functionala a companiilor de navigatie
Aceasta modificare, ce a condus la cresterea numerica a personalului de la uscat, s-a datorat introducerii unor noi tehnologii, unor prevederi legislative cu privire la constructia si dotarea navelor si introducerii unor masuri de cresterea sigurantei pe mare si reducere a poluarii mediului marin. Prin modificarea structurii organizatorice s-au intarit departamentele functionale si treptat a disparut sistemul de comunicare dintre consiliul director si nava, comunicarea a inceput a se face direct intre departamentele functionale si comandantul navei existand in acelasi timp tendinta de a se comunica cu sefii de tepartamente de la bordul navelor.
Toate aceste modificari impreuna cu introducerea noi tehnici de management dintre care se remarca introducerea unor tehnici de planificare a activitatii si intocmirea unor bugete de venituri si cheltuieli pe departamente au condus consolidarea departamentelo functionale si la necesitatea introducerii uni sistem de lucru la bordul navei ca o singura echipa fara a se mai tine cont impartirea pe departamente.
Recunoscand necesitatea unei co-ordonari mai bune a activitatilor desfasurate la bordul navelor, unele companii de navigatie au nominat un co-ordonator sau fleet manger", fapt ce a condus la analiza activitatii de la bordul navei ca un intreg.

Cu toate introducerea unui co-ordonator a fost considerata un pas in directia corecta acesta nu a condus la reducerea rolului departamentelor functionale. In cautarea unor structuri organizatorice care puteau rectifica aceasta situatie cateva companii de navigatie s-au orientat catre o structura organizatorica matriciala, structura ce era deja utilizata in companiile foarte mari din alte industrii.
Structura organizatorica matriciala specifica anilor '
Aceasta structura organizatorica implica atat departamentele functionale cat si managerii direct responsabili de navele din subordine. In cadrul managementului flotei, sefii departamentelor functionale (personal, tehnic, aprovizionare) trebuiau sa se asigure ca atributiunile lor in ceea ce priveste totalitatea navelor erau bine indeplinite, in timp ce managerii flotelor erau trebuiau sa se asigure ca toate atributiunile departamentelor functionale era bine indeplinite pentru navele de care erau responsabili. Acest lucru presupunea o legatura foarte stransa intre managerii flotelor si sefii departamentelor functionale
Coordonarea
Pentru asiguararea unei coordonari eficace este necesara existenta unei comunicari adecvate la toate nivelurile de management, prin comunicare intelegand transmiterea de informatii si perceperea integrala a mesajelor continute.
Nimic nu poate fi realizat fara comunicare, intr-o forma sau alta, iar comunicarea poate imbraca diferite forme. Prima si poate cea mai evidenta forma de comunicare este aceea de a ne face cunoscute necesitatile si dorintele. A doua si poate cea mai importanta forma de comunicare este aceea de a intelege nevoile si dorintele altor persoane. A treia forma se petrece adesea in subconstient si prin tonul utilizat sau prin gesturi se pot transmite mesaje ce pot ridica sau reduce barierele in comunicarea interpersonala.
Una din regulile de aur ale comunicarii este aceea de a asculta de doua ori mai mult decat se vorbeste, iar ceea de-a doua regula este aceea de a te asigura ca cel caruia ii transmiti informatii le intelege. De asemenea este foarte important a se cunoste contextul in care se transmit informatiile si de a aceea trebuie sa se tina seama de cunostiintele si de experienta celui caruia i se transmit informatii.
Plecand de la vechiul proverb ca "fiecare aude ceea ce doreste sa auda" se poate spunce ca fiecare persoana aude ceea ce este capabil sa inteleaga. In perioada de introducere a tehnicilor si metodelor de management s-a considerat ca problema comunicarii dintre managementul superior si managerii de la nivelurile inferioare se poate rezolva prin tinerea la curent a acestora din urma cu politica, obiectivele si intentiile firmei, cu problemele legate de personal, cele referitoare la vanzarea sau cumpararea de nave noi. In urma desfasurarii unor seminarii si conferinte s-a constatat ca managerii de la nivelele inferioare doreau sa fie implicati in stabilirea obiectivelor firmei si planificarea ctivitatilor in care erau direct implicati. Acest lucru a condus la dezvoltarea unor cai de comunicare de sus in jos si de jos in sus, iar acest lucru a avut ca rezultat imbunatatirea performantelor firmei.
Comunicarea poate fi: verbala, in scris, prin telefon, in cadrul unor sedinte. De asemenea se poate vorbi de comunicare prin "limbajul corpului" sau in medii multiculturale.
Organizarea si conducerea sedintelor
Chiar daca sedintele nu sunt prea apreciate nu saa descoperit nici o alta metoda de a se schimba informatii intr-o colectivitate umana si de aceea sedintele bine conduse pot fi foarte folositoare.
Pentru a pregati o sedinta trebuie avute in vedere urmatoarele aspecte:
trebuie stabilit obiectivul si stilul sedintei. Din acest punct de vedere se poate alege dintre urmatoarele
Ø sedintele formale care au o ordine de zi si participare bine stabilita. Ex sedintele cu privire la siguranta navigatiei
Ø sedintele informale, ce se petrec ad-hoc si de obicei se refera la probleme specifice si se incheie prin planuri sau recomandari
Ø sedinte informale planificate, cele in care seful decide obiectivele si selecteaza participantii. Aceste sedinte sunt folositoare pentru rezolvarea unui numar foarte mare de probleme.
Ø sedintele de brainstorming, ce necesita a fi conduse cu foarte mare grija deoarece foarte multe persoane au dificultati in a se detasa de problemele de zi cu zi si a se gandi la probleme complet noi si inovatoare
Ø sedintele scurte ( briefing meetings), se organieaza pentru a se transmite informatii. Ele trebuie sa fie scurte si trebuie urmate de o alta sedinta pentru a obtine un "feedback"
Ø sedintele individuale, ce necesita aceeasi pregatice ca si cele la care participa mai multe persoane
selectarea participantilor, a momentului si a locului de desfasurare. La bordul navei, datorita sistemului de desfasurarea activitatii in carturi este destul de dificil a se organiza o sedinta cu tot echipajul. O masa dreptunghiulara este potrivita pentru sedintele formale, o masa rotunga este mult mai potrivita pentru sedintele informale.
stabilirea ordinei de zi a sedintei.
Ø Fiecare sedinta trebuie sa aiba o ordine de zi, chiar si sedintele informale. Uneori este util a se circula a propunere de ordine de zi si sa se solicte pareri de la participanti
Ø Ordinea problemelor trebuie bine stabilita, la fel si durata discutiiilor asupra unei probleme
in cazul in care sunt posibile conflicte intre participanti trebuiesc stabilite strategii de evitare a acestora
in cazul in care exista membri de echiapj noi, trebuiesc purtate anterior scurte discutii de informare
in cazul in care conduci sedinta
Ø trebuie sa fi mult mai concentrat apupra aspectelor legate de conducerea sedintei decat asupra continutului, trebuie asigurata cursivitatea discutiilor si neimplicarea in discutii. Trage frecvent concluzii in timpul discutiilor si la sfarsitul fiecarui punct de pe ordinea de zi.
Ø trebuiesc controlati cei cu personalitate puternica si incurajati cei timizi deoarece ideile lor pot fi a fel de bune
Ø nu te uita la vorbitor, uitate la participanti pentru a vedea reactiile lor
Ø fi sigur ca problemele asupra carara exista divergente sunt discutate pe loc
Ø fi foarte atent la scurgerea timpului
in cazul in care doar participi la o sedinta
Ø nu te grabi sa vorbesti, lasa-i pe ceilalti sa-si prezinte opiniile si apoi contruiesteti argumentatia logica pe baza celor spuse de ei, tragand concluzii in favoarea ta
Ø fi capabil de a improviza, avand tot timpul planuri de urgenta si evita detalierea excesiva
Ø daca sti ca exista persoane care au aceeasi opinie lasa-i sa vorbeasca primii si apoi fa un scurt rezumat si reintareste ideile prezentate
Ø exprima in mod clar obiectivele, descopera cine este de acord si cine nu este cu opiniile tale
Rapoartele si convorbirile telefonice
Telefonul a devenit un un element esential in activitatea comerciala, iar prin introducea sistemelor de comunicatie prin satelit a devenit esential si in activitatea de transport maritim. Cu toate eaceste costul unei convorbiri telefonice este destul de mare de aceea se cere ca o convorbire telefonica sa fie scurta, clara si concisa. Acest deziderat poate fi atins doar prin stabilirea anticipata a aspectelor ce trebuiesc communicate.
Rapoartele srise:
pot fi tinute si studiate pentru mult timp de catre cei carara li se adreseaza
permit a fi studiate de mai multe persoane
sunt probe ale activitatilor desfasurate
contin informatii ce pot fi utilizate in viitor
nu permit primirea unui raspuns imediat
Experienta a demonstrat ca de cele mai multe ori doar rapoartele scurte sunt citite, iar frazele scurte sunt bine intelese de aceea, in redactarea unui raport, trebuie sa se tina cont de aceste doua aspecte.
In activitatea de la bordul navei exista obisnuinta de a se intocmi rapoarte cronologice (jurnalele de bord) ce contin ora exacta la care s-au petrecut diverse evenimente. De multe ori acestea sunt suficiente pentru a se extrage din elementele necesare sustinerii unor cazuri. In alte situatii sunt necesare rapoarte mai elaborate sa se prezinte succesiunea evenimentelor si de cele mai multe ori se apeleaza la experti pentru a le intocmi. Pentru a intocmi un raport trebuie sa se aiba in vedere cine va utiliza acel raport si ce informatii ii sunt necesare acestuia.
Forma raportului este de a semenea importanta si de aceea in intocmirea unui raport trebuie sa se tina seama de urmatoarele
textul sa fie impartit in mai multe subcapitole ce vor trebui saa ai subtitluri, de obicei numerotate
trebuie sa existe un cuprins
subiectul sau obiectivul sa fie clar precizat
un rezumat sau concluzii concise, de cele mai multe ori acestea vor fi citite de catre un manager ocupat
spatii libere ample atat pe partile laterale cat si in partile de sus sau de jos pentru a permite celui ce-l citeste sa faca adnotari in aceste spatii libere
Limbajul corpului
In special intr-un mediu multicultural sunt necesare cateva informatii asupra limbajului corpului, informatii ce pot fi considerate un ghid asupra gandurilor si sentimentelor adesea nemarturisite ale altor persoane. Studiile au demonstrat ca impactul unui mesaj este:
7% verbal (doar cuvintele)
38% vocal (incluzand tonul si inflexiunile vocii)
55% limbajul corpului (gesturi, expresia fetei)
Este bine cunoscut ca animalele isi marcheaza propriul teritoriu, cu toate ca oamenii nu procedeaza in acest fel ei isi definesc spatiul personal intr-un numar de zone a caror marime difera in functie de cultura si temperament.
Zonele spatiului personal sunt urmatoarele:
zona intima (15-46 cm) - este zona in care au acces doar cei foarte apropiati
zona personala (46 cm - 1,2 m) - este zona in care se sta la servicu
zona sociala (1,2 - 3,6 m) - este zona ina care stau strainii
zona publica ( > 3,6 m) - este zona in care stau cei carara li se adreseaza in public un manager
Este cunoscut ca nord europenii si nord americanii au o nevoie mai mare de spatiu decat sud europenii si asiaticii. De asemenea persoanele de la tara au o nevoie mai mare de spatiu decat cele de la oras.
Multe dintre semnalele non-verbale sunt bine cunoscute si printre ele pot fi incluse urmatoarele :
bratele sau picioarele incrucisate - denota neplacere si dezinteres
aplecarea catre in fata denota ostilitate, iar aplecarea pe spate, de obicei cu bratele pe cap denota un sentiment de superioritate
miinile intinse catre cap si lipite, sprijinite pe masa indica o atitudine negativa - probabil frustrare
Mediul multicultural
Orice navigator lucreaza intr-un mediu multicultural, iar cele mai multe neintelegeri apar datorita limbajului. In cazul in care doua persoane vorbesc aceeasi limba 100% din atentie poate fi acordata intelegerii problemei, lucru care nu mai este valabil in cazul utilizarii unei limbi straine cel putin pentru unul dintre membrii echipajului.
Nu numai cuvintele pot fi diferite in diferite culturi, dar si structura frazei, gramatica, conceptele.
|
Politica de confidentialitate | Termeni si conditii de utilizare |
Vizualizari: 2412
Importanta: ![]()
Termeni si conditii de utilizare | Contact
© SCRIGROUP 2025 . All rights reserved