| CATEGORII DOCUMENTE |
| Comunicare | Marketing | Protectia muncii | Resurse umane |
TIPURI DE DIAGNOSTIC
Motivatiile elaborarii unei analize diagnostic sunt multiple: intreprinderea este in dificultate cand se impune un diagnostic global, anumite structuri organizatorice sunt vulnerabile cand se reclama un diagnostic partial (diagnosticul structurii), testarea periodica a potentialului intreprinderii cand se impune un diagnostic sintetic rapid, pregatirea deciziilor strategice de fuziune sau achizitii cand diagnosticul sta la baza partajarii proprietatii si fundamentarii optiunii, sau pur si simplu o autodiagnosticare pentru evidentierea punctelor forte si punctelor slabe ale intreprinderii. Prin consecinta avem mai multe tipuri de diagnostic configurand ceea ce se numeste tipologia diagnosticului. (Figura nr. 2.1)

Figura nr. 2.1 Tipologia diagnosticului
Diagnosticul de sinteza/rapid
obiectul investigatiei il reprezinta intreprinderea in ansamblul ei;
are avantajul ca se efectueaza rapid si dezavantajul ca se bazeaza numai pe principalii parametrii ai intreprinderii, in special pe indicatorii de rezultate;
este un diagnostic de control cu rol preventiv si in foarte multe cazuri o autodiagnosticare.
Diagnosticul global
obiectul acestui tip de diagnostic il reprezinta intreprinderea in ansamblu;
necesita cheltuieli ridicate si o pregatire de specialitate (expert evaluator);
se elaboreaza atunci cand intreprinderea se vinde, se reorganizeaza prin achizitii/fuziuni sau cand se confrunta cu greutati majore.
Diagnosticul focalizat
este un diagnostic specializat pe tinte/obiective:
diagnostic de criza - obligatoriu in cazul falimentului;
scaderea cotei de piata;
reducerea profitului;
fuziune/achizitii.
Diagnosticul functiunilor intreprinderii
este un diagnostic specializat pe activitati: comercial, financiar, resurse umane, operational, juridic, ecologic, social, strategic;
necesitatea acestui tip de diagnostic deriva atunci cand apar disfunctionalitati intr-o activitate, sau cand se doreste valorificarea unor oportunitati;
este realizat cu cheltuieli relativ mici si in timp relativ scurt.
Diagnosticul de sanatate/rezultate
urmareste determinarea starii de sanatate a intreprinderii, preponderent pe baza datelor istorice;
se foloseste preponderent metoda comparatiei, avand ca referential perioada precedenta, bugetul de venituri si cheltuieli, nivelul mediu al industriei.
Diagnosticul de vitalitate
urmareste determinarea starii de vitalitate a intreprinderii prin raportare la dinamica mediului extern;
se foloseste permanent metoda scenariilor cu scopul evaluarii capacitatii intreprinderii de a face fata unei situatii viitore deosebite: crize, fuziuni, achizitii;
referentialul este preponderent concurentul cel mai bine plasat, nivelul mediu al industriei (sectorului), tintele strategice.
Diagnosticul de evaluare
este un diagnostic complex;
are ca obiectiv stabilirea valorii de piata a intreprinderii.
Structura diagnosticului

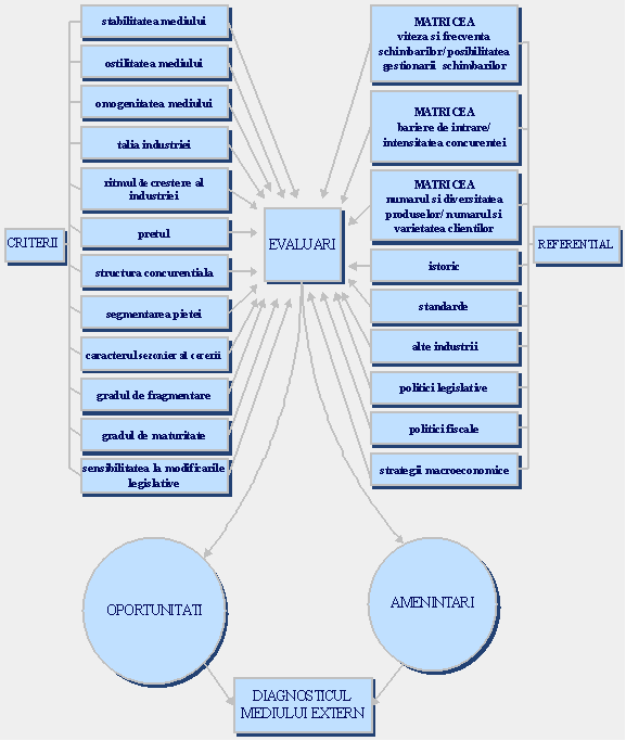
Figura nr. 2.2 Diagnosticul mediului exterior

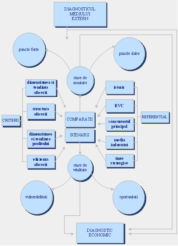
Figura nr. 2.3 Diagnosticul economic

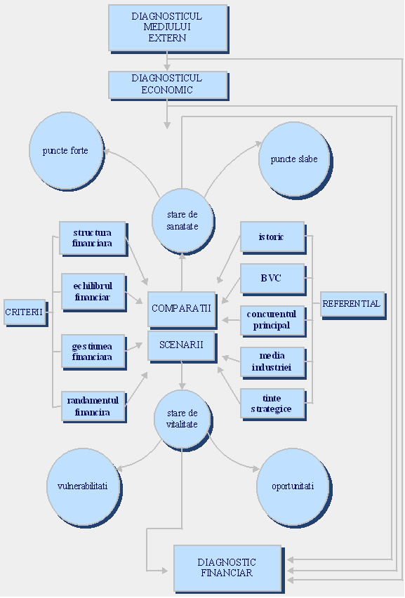
Figura nr. 2.4 Diagnosticul financiar

Figura nr. 2.5 Diagnosticul social si ecologic

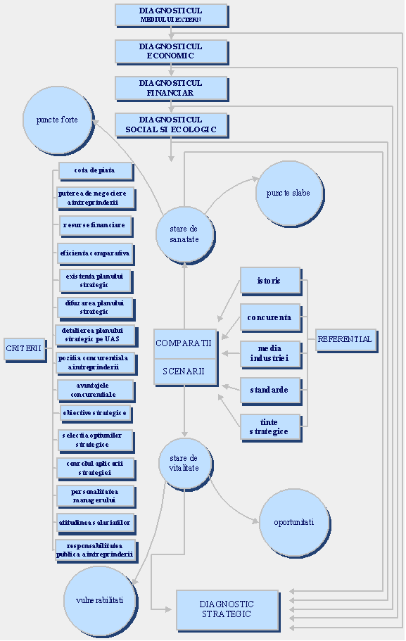
Figura nr. 2.6 Diagnosticul strategic

Figura nr. 2.7 Diagnosticul global
|
Politica de confidentialitate | Termeni si conditii de utilizare |
Vizualizari: 1636
Importanta: ![]()
Termeni si conditii de utilizare | Contact
© SCRIGROUP 2025 . All rights reserved