| CATEGORII DOCUMENTE |
| Comunicare | Marketing | Protectia muncii | Resurse umane |
Strategii de gestionare a crizei de imagine la Dacia-Renault
1. Prezentarea institutiei implicate
Dacia este marca in jurul careia s-a creat si dezvoltat industria de automobile din Romania. Ea a luat nastere in 1966, la Colibasi, judetul Arges. Inca de la inceput, au existat legaturi stranse de colaborare intre Dacia si Renault. Dupa semnarea unui contract de licenta intre Renault si statul roman in 1968, a inceput fabricatia modelului Dacia 1100 sub licenta R8, urmat in 1969 de Dacia 1300 sub licenta R12. A urmat apoi o intraga gama de modele. Anul 1995 a fost marcat de lansarea primului autoturism de conceptie 100% romaneasca, Dacia Nova. In 1998, anul in care s-au aniversat trei decenii de la producerea primului automobil Dacia, de pe portile uzinei a iesit autoturismul cu numarul 2.000.000. In acelasi an intreprinderea a obtinut Certificatul de Atestare a Implementarii Sistemului Calitatii ISO 9001.
La 2 iulie 1999, Dacia a devenit oficial o marca a Grupului Renault, prin semnarea contractului de privatizare al organizatiei. In anul 2000 are loc lansarea modelului Dacia SupeRNova, prima concretizare a colaborarii franco-romane, un autoturism echipat cu motor si cutie de viteze Renault. In aprilie 2003 are loc lansarea modelului Dacia Solenza. In 2004 are loc lansarea modelului Dacia Logan in doua versiuni de motorizare. Tot in 2004, inceteaza fabricatia modelelor Berlina si Break Anul 2005 este cel al inaugurarii Centrul de Export CKD si obtinerii certificatului ISO 14001 pentru mediu. Totodata, are loc fabricarea automobilului cu numarul 2.500.000.
Cum era de asteptat, Dacia si-a modificat identitatea vizuala de mai multe ori, de la fabricarea primei masini. Prima expresie a identitatii este numele de marca al organizatiei si al produselor. In cazul Dacia-Renault, numele nu a fost ales la intamplare, fiind un nume istoric, de importanta mare pentru romani. Din punct de vedere al produselor, la inceput modelele au avut o denumire monolitica, extensiile fiind numere: 1100, 1300, 1302, 1304, etc. Dupa 1989, denumirea automobilelor Dacia a fost inspirata de sloganurile revolutiei, aparand astfel Dacia Liberta. Lansarea automobilului de tip hatch-back a determinat folosirea unui nou sub-brand: Dacia Nova.[2] Apoi au aparut Dacia SupeRNova si Dacia Solenza, urmate de Logan.
Din punct de vedere al logotipului, in cazul organizatiei prezentate, se pot identifica atat logotipurile marcii firma, cat si logotipurile marcii produs. Primul logo al organizatiei Dacia a aparut in 1968 si a echipat automobilele Dacia 1100 si Dacia 1300. Datorita schimbarii denumirii producatorului din UAP in IAP, a evoluat, pastrand insa forma exterioara de scut de lupta.(Anexa 2) Privatizarea a adus modernizarea si stilizarea logo-ului Dacia, acesta imbracand forma de blazon in culoarea dominanta albastru, culoarea cerului senin. Ulterior, a devenit tridimensional, cu fata bombata racordata in curba stransa cu o bordura cromata. In cazul produsului Logan avem de-a face cu un logotip bimarca: 'Logan. By Renault' Acest logotip este realizat astfel, in scopul de a face un transfer de reputatie (Anexa 2).
Sistemul de valori si normele de comportare sunt reflectate in strategia organizatiei, in structura, in reguli si proceduri. In cadrul companiei Dacia-Renault, valorile nu sunt clar definite. Comunicarea cu publicul tinta este relativ scazuta, iar in campaniile publicitare realizate nu exista o unitate a valorilor companiei sau a mesajului transmis.
Examinand cele de mai sus, se poate observa ca identitatea organizationala Dacia-Reanult nu este foarte clar conturata. Compania trebuie sa se bazeze in primul rand pe traditia pe care o are in Romania, ca principal producator de autovehicule, dar si pe notorietatea sa. Acestea ar trebui sa fie principalele punct tari ale organizatiei si ale produselor realizate.
2. Prezentarea crizei
Orice organizatie are in istoria sa atat perioade de progres, cat si perioade de regres. La fel si compania Dacia Renault s-a confruntat de-a lungul timpului cu momente de succes, dar a inregistrat si probleme. Lipsa de comunicare cu diferite categorii de public tinta, incapacitatea de a-si gestiona o identitate puternica, precum si incapacitatea de a crea o imagine coerenta, credibila si stabila a dus la aparitia unei crize de imagine. Criza a avut o evolutie lenta si complexa. Este dificil de identificat toate momentele ce au dus la aparitia ei. De aceea, voi inerca sa enumar cateva din cauze, precum si principalele momente ale desfasurarii sale.
Dupa semnarea contractului de privatizare pe 2 Iulie 1999 a urmat o perioada de liniste pentru companie. S-au prezentat viitoarele investitii si proiecte. Dar linistea nu a durat mult si, incepand cu ianuarie 2003, compania Dacia-Renault s-a confruntat cu o criza organizationala interna. Aceasta criza s-a datorat atat incertitudinii si schimbarilor din procesul de privatizare, dar mai ales insatisfactiei angajatilor privind sistemul de recompense si salarizare. Criza a fost una urgenta, ce a erupt brusc, dupa o scurta perioada de incubatie. Membrii organizatiei au prevenit conducerea cu privire la hotararea de a incepe greva, insa negociereile au esuat. Astfel, 15.000 din cei 16.500 de salariati au intrat in greva generala. Pe timpul grevei au avut loc si incidente. Mai multi angajati de origine franceza de la Automobile Dacia au fost agresati fizic de muncitorii romani. Acuzatiile la adresa conducerii companiei au inceput sa apara. Asociatia Actionarilor din Romania (AAR) declara: "atitudinea grupului Renault si a administratiei societatii, de ignorare totala a drepturilor celorlalti participanti in companie, salariati si actionari minoritari, este cea care a condus la conflictul de munca de la Automobile Dacia" In 26 Februarie greva se suspenda de Curtea de Apel Pitesti, pe motiv de violenta, insa salariatii considera decizia "neintemeiata si nelegala si vor depune un memoriu la ministerul Justitiei prin care contesta hotararea"
Chiar daca la exterior, efectele crizei organizationale au parut neinsemnate, in realitate ele au fost destul de puternice. Criza a afectat nu numai relatiile din cadrul companiei, ci si imaginea acesteia, sistemul ei simbolic, cultura sa. Efectele crizei s-au simtit si la nivel individual, atat sindicalistii cat si membrii conducerii organizatiei fiind afectati. Modalitatea in care potentialii si actualii clienti priveau compania a fost si ea afectata. Articolele negative la adresa organizatiei si-au facut aparitia in presa. Astfel, in luna august a aceluiasi an, un articol prezinta foarte critic situatia companiei. Renault "a gasit la sosire 27.000 de salariati si o organizare dintr-o alta epoca, fara nici cel mai umil robot.[] a hotarat sa fabrice aici autoturismele cele mai ieftine din lume (5.000 de euro) pentru a cuceri pietele in dezvoltare din Europa Centrala. Nu a castigat pariul, departe de asta, atata vreme cat restructurarea acestui dinozaur se dovedeste dificila."
Toate aceste au dus, cu timpul, la erodarea imaginii si la aparitia unei veritabile crize. Din monitorizarea pe care am realizat-o in presa se poate observa ca articolele cu privire la organizatie devin din ce in ce mai critice, iar atitudinea companiei devine justificativa.
Astfel, la mijlocul lunii ianuarie 2005, intr-un articol din cotidianul "Adevarul", ni se prezinta faptul ca Dacia-Renault a chemat in service pentru verificari 15.169 de masini Logan, fabricate in perioada august-noiembrie 2004. Costurile acestei operatiuni au fost suportate de fabricant.[8] Trebuie mentionat ca a fost pentru prima data cand producatorul autohton a facut o astfel de rechemare. Compania a fost aspru criticata, in special datorita modului in care a facut rechemarea. In loc sa utilizeze comunicatul de presa, compania a preferat sa trimita 15.ooo de scrisori, celor direct implicati. Subiectul a fost preluat mai apoi si de alte cotidiane si reviste auto, la fel de critice. Astfel, in presa din acea perioada apar o serie de acuzatii: "In loc sa dea un banal comunicat de presa despre problemele aparute la primul lot de Logan livrat clientilor, multinationala a ales varianta neaosa a ciocului mic si mersului pe burta: 15.000 de scrisori adresate proprietarilor invitandu-i pe sest la service-uri - nota bene, pe cheltuiala companiei - pentru verficarea unor probleme tehnice. Ce o fi fost in mintea conducerii grupului sa-si inchipuie ca 15.000 de romani vor pastra un secret, asta nu-i naivitate, e pura inconstienta. Cat de seaca ar fi fost, informatia de presa nu doar ca n-ar fi pus Dacia-Renault intr-o situatie delicata, ba ar fi pozitionat-o in rolul de prim producator auto strain care apeleaza la o procedura standard in lumea civilizata atunci cand exista prezumtia unor defectiuni tehnice la unul dintre modelele sale. [.] In media circula insa o vorba: vrei sa nu afli ceva in timp util despre Dacia, suna la Departamentul Comunicare! Poate ca este cazul ca boardul francez sa ia acest banc cat poate de serios"
La inceputul lunii Februarie 2005, pe portile uzinii Dacia Renault a iesit autoturismul cu numarul 2.500.000. Acest eveniment a fost semnalat printr-o conferinta de presa, dar vizibilitatea evenimentului a fost foarte scazuta. In martie 2005, organizatia a fost prezenta pentru prima oara la manifestatia expozitionala de la Geneva, unde a prezentat produsul Logan.
In luna mai a aceluiasi an, articolele din presa semnaleaza faptul ca Dacia se confrunta cu noi probleme. Jurnalistii de la 'AutoBild' testeaza vehiculul Dacia. Rezultatul? "Logan a fost depasit la toate capitolele de un Golf second-hand. Lasand la o parte gama de motoare, dotarile si performantele dinamice, testul care are cea mai mare importanta si care conteaza enorm in decizia cumparatorului occidental este cel al sigurantei. Ei bine, conform germanilor, Logan asigura o protectie slaba atat pentru ocupanti, cat si pentru pietoni" . La aceste acuzatii, compania nu raspunde in nici un fel.
In luna iunie apare alta problema: Dacia Logan obtine cel mai slab punctaj la testele EuroNCap. Loganul romanesc a obtinut numai trei stele la protectia ocupantilor, trei stele la protectia copiilor si nici cu pietonii nu este mai prietenoasa, dovada stand singura stea obtinuta. Guido Adriaenssens, directorul executiv ICRT (International Consumer Research and Testing) a declarat: Se poate observa, in urma testului efectuat, ca majoritatea automobilelor ofera o protectie adecvata pasagerilor in caz de impact frontal si lateral, mai putin Dacia Logan, care a iesit mult in urma altor automobile in ceea ce priveste siguranta" . Rezultatele slabe obtinute la testul EuroNCap au fost facute oficiale de companie printr-un comunicat de presa. In ciuda criticile din mass-media, Dacia Renault a prezentat drept satisfacatoare aceste rezultate.
Au urmat apoi testele din luna iulie, realizate in Germania de Clubul German Auto (ADAC). Pe 25 iulie 2003, pe site-ul oficial al Clubul German Auto apare un comunicat de presa prin care se indica faptul ca "supus testului elanului, Dacia Logan s-a rasturnat la o viteza de doar 65km/h. Masina testata s-ar fi rasturnat ca urmare a unei reglari inadecvate a trenului de rulare" In incheierea comunicatului se recomanda producatorilor auto sa nu renunte la elementele de siguranta in cazul automobilelor ieftine. In plus, soferii germani sunt sfatuiti sa ia in calcul achizitia, la un pret similar cu cel al unui Logan, a unui automobil rulat, dar cu mai multe elemente de siguranta. Prima declaratie oficiala a venit in ziua urmatoare de la purtatorul de cuvant al reprezentantei Renault din Germania, Martin Zimmermann. Acesta afirma ca "la testele efectuate de companie nu au fost probleme cu Dacia Logan, automobilul testat de ADAC urmand sa fie examinat in detaliu de catre firma Renault" Pe 27 Iulie 2003 apar in presa din Romania, primele articole referitoare la acest subiect, bineinteles negative. Apoi este identificata o alta problema chiar mai grava: "stalpul de sustinere fata de pe partea soferului a cedat, ceea ce ar determina, in cazul unui accident, restrangerea spatiului vital al pasagerilor"[15]. In 28 Iulie 2005, domunului Constantin Stroe, vicepresedinte la Dacia Automobile, accepta sa raspunda intrebarilor jurnalistilor si apare astfel o prima declaratie oficiala din partea conducerii Dacia Reanult Romania. El declara: 'Ne-am asteptat la asemenea atacuri. Cei de la AutoBild au criticat nivelul de siguranta pasiva incercand sa faca valuri pentru a ne constrange sa mai adaugam in dotarea standard airbag-urile laterale, care ar fi prevazut un cost suplimentar de circa 900 de euro. Testul elanului efectuat de ADAC tinteste acelasi lucru: presiuni pentru instalarea unor dispozitive electronice pentru siguranta activa, care ar mai creste pretul cu 1.000 de euro. Astfel, un Logan ar ajunge sa coste 10.000 de euro, atat cat si-ar dori concurenta!' . Tot in data de 28 Iulie 2003, comunicatul de presa de pe site-ul ADAC este retras si nu poate fi accesat nici macar in arhiva. In data de 3 August 2005, jurnalistii de la doua reviste auto din Romania refac testul si demonstreaza ca Loganul il trece fara probleme.
Se poate observa ca organizatia Dacia Renault nu mai reprezinta un centru de informare credibila. Foarte multe instante se amesteca in situatia organizatiei: expertii ziarelor si revistelor de specialitate realizeaza evaluari ale organizatiei si isi exprima punctul de vedere de cate ori au ocazia. Perceptiile clientilor sunt orientate de catre mass-media spre o anumita varianta a evenimentelor.
La inceputul lunii august apar alte evenimente. Aflam ca Dacia Logan a picat un nou test de stabilitate: "in cadrul unei incercari de evitare a obstacolelor, pneul masinii s-a desprins de janta, Loganul ramanand pe trei roti. Testul a fost organizat de revista franceza 'Auto Journal' si a presupus viraje bruste la viteze de 70 de km/h, respectiv 80 km/h" . Situatia nu este atat de grava datorita problemelor cu care se confrunta autovehicolul, ci a reactiei oficialilor Dacia-Renault. Articolele semanleaza faptul ca "francezii au suspendat imediat de pe piata lor livrarile modelului Logan echipat cu jante de aluminiu, in timp ce, in Romania, cei de la Automobile Dacia nu au nici o reactie"[18]. La insistenta jurnalistilor, Monica Popovici, responsabil de comunicare la Automobile Dacia declara : Toti oficialii sunt in concediu, iar la uzina nu lucreaza nimeni, fiindca sunt verificari industriale". Ea a mai adaugat ca nu este in masura sa raspunda "la nici o intrebare legata de cele intamplate in ultima vreme si, ca atare, nu comentam pe acest subiect'[19]. Aceste declaratii determina alte articole negative in presa. Ziarul "Gandul" din 6 August critica aspru compania: Al doilea Logan rasturnat la teste in Europa, in decurs de zece zile, nu a reusit sa aduca din concediu nici un inalt responsabil de la Automobile Dacia." . Un alt articol semnaleaza deciziile grupului Renault privind situatia existenta: "Suparator este ca Renault a luat aceasta hotarare (retragerea tuturor modelele dotate cu jante din aliaj, cauza rasturnarii) numai in privinta masinilor care s-au comercializat in Occident, circa o suta, promitandu-le proprietarilor si despagubiri, deoarece jantele din aliaj sunt mai scumpe decat cele din otel cu care vor fi inlocuite. In Romania, desi numarul modelelor dotate cu buclucasele jante din aluminiu este de cateva zeci de mii, nu s-a luat decizia de a fi rechemate la service pentru inlocuire. De despagubiri nici nu poate fi vorba."
Doua zile mai tarziu (9 August 2005) ni se prezinta alte probleme cu care Dacia s-a confruntat sau se confrunta: "la nici doua saptamani dupa lansarea pe piata, au aparut primele probleme: centrul de comenzi, cel care avea evidenta in urma careia se efectuau livrarile de Logan catre clienti, s-a blocat pentru mai multe zile, generand panica printre cumparatori", "in acea perioada, inceputul lunii octombrie 2004, s-a vorbit de aparitia unei probabile defectiuni la sistemul de franare, mai ales la modelele scumpe, dotate cu ABS; cele doua probleme au fost repede combatute de reprezentantii Dacia-Renault", "multi dintre cei peste 80.000 de romani care au devenit proprietari de Logan in cele 11 luni au inceput sa-si manifeste nemultumirea fata de noua lor masina. Ei sustin ca automobilul si-a pastrat, intr-o proportie destul de mare, problemele cu care se confruntau si pe vremea Daciilor mai vechi"
In 23 August 2005, un nou articol semnaleaza probleme, legate nu de siguranta ci de confort: "peste 75.000 dintre masinile produse la Colibasi sub indrumarea francezilor de la Renault au fost cumparate de romani. Multi dintre acestia se plang ca masina nu este tocmai ceea ce si-au dorit. In tara, modelul fabricat la Colibasi este contestat din cauza calitatii, in ansamblu. Zgomot mare in habitaclu, bord si scaune care scartaie la orice denivelare a drumului, directie usor nesigura, pornire dificila, stergatoare lenese si vopsea care se exfoliaza-acestea sunt doar cateva dintre cele mai la moda necazuri ale proprietarilor de Logan"
In noembrie compania Dacia-Renault anunta o noua rechemare in service pentru remedierea unor defectiuni: "automobile Dacia va rechema in service 3.115 autoturisme Logan, produse in intervalul 5-19 septembrie 2005, pentru remedierea unei defectiuni descoperite la scaunele din fata. Automobile Dacia va inlocui gratuit scaunele defecte in intreaga retea nationala de dealeri"
In cazul situatiei de la Dacia Renault mass-media au acordat o importanta tot mai mare problemelor legate de siguranta cumparatorului, adica a soferului. Astfel, mediatizarea intensa a problemelor masinii Logan a dus la scaderea increderii potentialilor clienti in organizatie si in produsul sau. Un rol important in criza l-a avut si internetul. El a reprezentat un mediu de propagare extrem de rapida a informatiei, ducand astfel la accelerarea crizei. In ziua aparitiei articolelor privind rasturnarea Loganului la testul elanului, pe forumurile de profil au aparut sute de comentarii ce au avut mii de accesari. Deficitul de imagine creat a fost intretinut si exploatat de grupruri de presiune ce au avut un interes direct in propagarea informatiilor. In cazul de fata, exista posibilitatea ca informatiile sa fi fost propagate cu scopul de a inlatura succesul Loganului pe anumite piete (precum cea germana), ce ar fi dus la scaderea vanzarilor masinilor autohtone. Criza creata a inclus anumite elemente irationale, emotionale: chiar daca rezultatul testului a fost rapid retras, bomba nesigurantei masinii a ramas in mintea clientilor actuali si potentiali.
Efectele crizei au fost destul de serioase. Ea a afectat profund imaginea companiei si a managementului sau. Acest lucru s-a datorat in special si modalitatii in care compania a gestionat criza. Totodata, exporturile, cotatia actiunilor si derularea operatiunilor curente au fost afectate.
3.Managementul crizei
Din punct de vedere al aplicarii tehnicilor de relatii publice, compania Dacia-Renault nu a reusit sa gestioneze corect situatia. Modul in care organizatia a raspuns la evenimente a aratat ca nu era pregatita pentru o situatie de criza. De multe ori organizatia a preferat sa evite comunicarea. Daca Dacia Renault ar fi comunicat constant cu publicul sau tinta si ar fi existat o compatibilitate intre activitati si declaratii, atunci riscul confruntarii cu o astfel de situatie de criza nu ar fi aparut.
In cazul rechemarii celor 15.000 de autovehicule la service, organizatia a preferat sa se tina departe de mass-media si de intrebarile publicului. Varianta aleasa, de a transmite 15.000 de scrisori personale a determinat in schimb si mai multe critici. Mass-media au perceput ca politica organizatiei este dominata de o psihologie a aparitiei reduse in presa si nu de protejarea vietilor indivizilor si astfel, evenimentul a luat amploare. Compania Dacia-Renault ar fi trebuit sa inteleaga ca transparenta este foarte importanta in castigarea increderii publicului. Relatarea completa a situatiei ar fi fost mult mai benefica pentru organizatie decat tergiversarea, ce a prelungit mediatizarile negative.
Compania nu a reusit sa comunice corect nici macar in cazul evenimentelor pozitive. Evenimentul de sarbatorire a automobilului cu numarul 2.500.000 a fost unul lipsit de fast si fara vizibilitate in presa. Ziarele si revistele ce au semnalat evenimentul au utilizat doar datele prezente in comunicatul de presa (Anexa 3) si astfel evenimentul nu a reusit sa capteze atentia publicului tinta.
Nici in cazul testelor din luna mai, realizate de "AutoBuild", organizatia nu a oferit un raspuns. Lipsa de comunicare din partea companiei a determinat mass-media sa informeze publicul si sa prezinte evenimentele in detrimentul organizatiei. Apoi, in cazul publicarii rezultatului testelor EuroNCap, compania a transmis un comunicat (Anexa 4). Cercetand comunicatul, si aplicand modelul teoretic a lui Benoit, constatam ca strategia aplicata a fost aceea a reducerii caracterului periculos al actului. Prin comunicat se incearca reducerea sentimentelor negative. Se arata ca Dacia e multumita de rezultatele obtinute: Logan ofera un nivel de securitate optim pentru acest nivel de gama." Comunicatul are insa un ton impersonal si foarte putine elemente de atragere a sprijinului publicului.
A urmat cazul rasturnarii Loganului la testul elanului. Prima declaratie oficiala este cea oferita de Renault Germania. In cazul ei putem identifica utilizarea strategiei negarii: "la testele efectuate de companie nu au fost probleme cu Dacia Logan" . Conducerea Dacia-Renault Romania nu transmite insa nici un comunicat. Se poate observa astfel, lipsa de coordonare intre structurile de comunicare Renault Germania si Dacia-Renault Romania. Organizatia nu a informat presa si publicul asupra evenimentelor si nu a parut deschisa sa raspunda la intrebarile jurnalistilor. Raspunsul domunului Constantin Stroe, aparut la trei zile dupa eveniment arata utilizarea strategiei reducerii caracterului periculos. Din declaratia sa se poate observa aplicarea strategiei atacului. Astfel, el afirma ca Dacia este victima unei campanii de denigrare.
Alt eveniment important a fost realizarea testului de cei de la 'Auto Jurnal', in care pneul masinii s-a desprins de pe janta. Renault Franta a aplicat strategia corectarii: si-a asumat responsabilitatea si a stopat livrarile autovehiculului. In plus, modelele identificate cu aceasta problema au fost chemate in service, iar jantele cu probleme au fost schimbate cu unele din aliaj si propietarii despagubiti. Daca in cazul Renault Franta, strategiile de gestionare a crizei sunt utilizate corect, nu acelasi lucru se inlampla si in Romania. Dacia-Renault Romania, nu numai ca nu a actionat in nici un fel (desi numarul autovehiculelor dotate cu respectivele janete era mult mai mare), dar nici macar nu a emis un comunicat in care sa confirme sau sa infirme informatiile aparute in presa. Mai mult decat atat, declaratia specialistei de comunicare arata ca organizatia nu detine controlul asupra informatiilor si nu reuseste sa controleze situatia. Compania a aratat inca o data ca se bazeaza pe o politica a aparitiei reduse in presa, iar transparenta nu este considerata o valoare a organizatiei. Astfel, increderea publicului in organizatie a scazut simtitor. Se poate observa ca una din cauzele aparitiei crizei de imagine a fost lipsa de preocupare a conducerii pentru promovarea si gestionarea unei imagini coerente. In orice problema cu care s-a confruntat organizatia, publicul tinta a asteptat sa vada ceea ce se intampla. Insa, in cazul de fata nu au primit informatiile necesare de la organizatia raspunzatoare. Analizand raspunsul oferit de responsabilul de comunicare al organizatiei, ne putem da seama ca in cadrul organizatiei lipsesc strategiile de gestionare a comunicarii organizationale, iar coordonarea intre structurile de comunicare din cadrul Grupului Renault este redusa. De aceea, desi produsele sunt de calitate si organizatia este eficienta, imaginea este negativa datorita acestui motiv real sau imaginar ce provoaca neincredere.
Astfel, putem afirma ca Dacia-Renault Romania nu a gestionat corespunzator situatia creata. Organizatia nu a luat in seama aproape nici o acuzatie si nu a facut declaratii oficiale. Criza de imagine ce a rezultat s-a datorat in special neasigurarii criteriului de stabilitate in timp. Fluctuatiile de credibilitate au dus la aparitia crizei. Imaginea formata in constiinta publicului depinde de mesajele primite din interiorul organizatiei. Insa, in cazul Automobile Dacia, directia de comunicare nu transmite mesaje in mod continu, comunicarea nefiind stabila in timp. Stirile negative din presa au avut un impact mare asupra publicului. Cu toate astea compania nu a desfasurat o campanie de informare a publicului intern si extern privind problemele aparute.
In luna septembrie, dupa ce realizeaza profunzimea crizei, conducerea organizatiei incepe sa depuna eforturi pentru imbunatatirea imaginii. Acest lucru se poate observa din schimbarea aparuta in discursul vicepresedintelui Consiliului de Administratie Dacia, Constantin Stroe. Intrebat fiind de problemele Loganului, el are o declaratie corespunzatoare: "Cunoastem o mare parte dintre aceste probleme si incercam sa le remediem. Nu suntem un constructor care sa ne ascundem de astfel de lucruri sau sa incercam sa evitam discutiile pe aceste teme. Le tratam ca atare. Statistic vorbind, suntem in grafic si din acest punct de vedere. Nu putem sa ne laudam ca lucram cu defecte zero. Nimeni, nici un constructor din lumea asta, nu poate afirma ca produce masini carora nu li se poate descoperi nici o defectiune" Astfel, se poate observa aplicarea strategiei reducerii caracterului periculos al actului si a celei de corectare. Se incearca reducerea sentimentelor negative(defectele aparute nu sunt atat de periculoase si compania e constienta de existenta lor) si se promite luarea de masuri pentru ca sitatia sa nu se repete (compania incearca sa le rezolve).
In aceasi perioada (septembrie 2005) are loc lansarea noului Logan Disel, in cadrul operatiunii Porti Deschise, operatiune realizata cu scopul de a recastiga increderea publicului. Apoi, in luna octombrie, compania participa la Salonul International Auto Bucuresti. Totodata, in perioada august-noembrie, in revistele auto apar printuri (Anexa 5) ce au ca scop imbunatatirea imaginii organizatiei. Mesajul transmis cu ajutorul lor este acela ca Dacia-Renault reprezinta un brand de succes al Romaniei, ce ofera produse si servicii de calitate: "Imaginea Romaniei in lume merge ca pe roate. Peste 24.000 de Loganuri vandute in strainatate." Mesajul arata ca membrii organizatiei sunt constienti de traditia si prestigiul de care se bucura marca Dacia si incearca sa le exploateze in vederea recastigarii increderii publicului tinta in organizatie.
Dupa cum am mai aratat exista multe aspecte negative ale gestionarii crizei de imagine la Dacia-Renault. In primul rand se poate observa ca nu a existat nici o echipa care sa gestioneze criza si nici un plan coerent de gestionare. De aceea, declaratiile au fost necoordonate, iar raspunsurile au vent cand din partea membrilor departamentului de comunicare, cand din partea membrilor conducerii organizatiei. Compania nu a comunicat cu publicurile tinta si cu mass-media, iar atunci cand a facut-o comunicarea nu s-a realizat la timp. In plus, organizatia nu a efectuat comunicarea interna inaintea celei externe. Astfel, inca de la inceput s-a instaurat o perceptie negativa privind raspunsul organizatiei la criza, iar acest efect va fi foarte dificil de inlaturat.
Compania Dacia-Renault a folosit mai multe strategii printre care cea de tipul reducerii caracterului periculos si cea a atacului. Aceste strategii, utilizate timid, in mod neelaborat si in mod inconsecvent au avut un randament scazut. In plus nu exista o coordonarea a utilizarii strategiilor intre Dacia-Renault Romania si Renault Franta, ce a folosit in articularea discursului strategia negarii si pe cea a corectarii. Printre putinele aspecte pozitive ale gestionarii crizei se numara eforturile organizatiei de a-si imbunatati imaginea prin participarea la expozitii de profil in tara si in strainatate, realizarea evenimentelor precum ziua portilor deschise si realizarea unei campanii publicitare in revistele de profil.
4.Analiza crizei
Pentru a putea realiza strategia de gestionare a imaginii organizatiei Dacia-Renault, am considerat necesar sa efectuez mai intai analiza imaginii organizatiei. Astfel, am analizat imaginea difuzata in presa pe tot parcursul anului 2005, an in care organizatia s-a confruntat cu o criza de imagine. In intervalul amintit au existat referiri atat la activitatea generala a organizatiei, cat si la criza prin care aceasta a trecut. De aceea am considerat necesar sa realizez doua analize, una generala si alta speciala, de criza.
Analiza a fost realizata pe trei surse: "Evenimentul Zilei", "Adevarul" si "Ziua". Am considerat relevante aceste institutii mediatice datorita publicului tinta, precum si datorita cotei de piata. Toate cele trei surse sunt cotidiane nationale, de mare tiraj. Cele trei surse au cote de piata si categorii de publicuri diferite, tocmai din dorinta de a obtine rezultate cat mai apropiate de realitate.
"Evenimentul Zilei" este prima sursa monitorizata. Acest cotidian are o cota de piata ridicata, 9,09% si a fost infintat in anul 1992. Incepand cu anul 2004, cotidianul apartine grupului Ringier. Publicul tinta al acestui ziar este compus din cititori cu varsta cuprinsa intre 18 si 45 de ani, apartin mediului urban, cu venituri medii si peste medii si sunt persoane active.
Alt cotidian monitorizat a fost "Adevarul". Acest cotidian are o cota de piata de 7,45%. "Adevarul" a fost fondat in 1888 si a reaparut incepand cu 25 Decembrie 1989 intr-o noua formula. Formula actuala a fost fondata de Dumitru Tinu. In anul 2005, cotidianul a pierdut o serie de redactori binecunoscuti, printre care si Cristian Tudor Popescu, fapt ce a dus la scaderea cotei de piata. Publicul tinta al acestui cotidian este compus din absolventi de liceu sau universitate, cu varsta cuprinsa intre 18 si 55 de ani, cu venituri medii-mari, ce locuiesc in mediul urban.
Cel de-al treilea cotidian monitorizat este "Ziua". Acesta are o cota de piata mica 3,98% , insa este un cotidian cu traditie. Publicul tinta este compus din persoane de sex masculin cu studii superioare. Directorul general al ziarului este Sorin Rosca Stanescu. "Ziua" se pozitioneaza drept un ziar serios de investigatie, cu subiecte reale si fara prea multe mondenitati.
Inainte de a porni analiza datelor si interpretarea imaginii difuzate de mass-media, trebuie sa avem in vedere imaginea dezirabila a organizatiei Dacia-Renault. Astfel, pentru proiectarea acestei imagini, am realizat un set de indicatori si subindicatori relevanti pentru analiza. Imaginea dezirabila a fost proiectata examinand eficaciatea organizatiei, caracteristicile produselor, precum si competenta manageriatului si a personalului organizatiei. Aceasta imagine a fost stabilita si in functie de elementele ce suscita interesul mass-media.
Astfel am determinat 5 indicatori pentru caracterizarea imaginii. Acestia sunt:
I. Eficacitatea organizatiei
II. Eficacitatea produsului
III. Competenta manageriatului
IV. Competenta personalului
V. Implicarea in societate
Toti acesti indicatori au fost mai apoi descompusi in subindicatori relevanti pentru analiza noastra. Subindicatorii identificati permit masurarea imaginii si au fost adaptati organizatiei ce face obiectul analizei. Astfel, pentru primul indicator (Eficacitatea organizatiei) am identificat subindicatorii urmatori:
1.1. Notorietatea organizatiei;
1.2. Cifra de afaceri semnificativa;
1.3. Capacitati de export;
1.4. Politica activa de investitii;
1.5. Adaptare la schimbarile din mediul concurential;
1.6. Pozitie bine definita pe segmentul de piata;
1.7. Stare morala buna a angajatilor;
Pentru indicatorul al doilea (Eficacitatea produsului) am identificat urmatorii subindicatori:
2.1. Notorietatea produsului;
2.2 Aspect placut;
2.3. Siguranta;
2.4. Pret corespunzator;
2.5. Promovare eficienta;
2.6. Distributie corespunzatoare;
2.7. Fiaiblitate;
2.8. Servicii asociate (service) corespunzatoare;
Pentru indicatorul al treilea (Competenta manageriatului) am identificat urmatorii subindicatori:
3.1. Capacitate de gestionare a crizelor;
3.2. Transparenta actului decizional;
3.3. Moralitate;
3.4. Corectitudine;
3.5. Profesionalism;
3.6. Politica de personal coerenta;
In cazul indicatorului cu numarul patru (Competenta personalului) am considerat relevanti urmatorii subindicatori:
4.1. Corectitudine;
4.2. Experienta profesionala;
4.3. Nivel corespunzator de calificare;
4.4. Profesionalism in exercitarea atributiilor;
In cazul ultimului indicator (Implicarea in societate) am considerat relevanti pentru analiza noastra urmatorii subindicatori:
5.1. Participarea la actiuni umanitare;
5.2. Origanizarea de evenimente;
5.3. Sponsorizari;
5.4. Sprijinirea activitatii organelor locale;
Datele obtinute in urma monitorizarii au fost centralizate si prelucrate si pe baza lor s-au construit profilurile de imagine primare si ponderate, dihotomice si cumulative, binare si structurale, pentru ambele tipuri de analize.
O prima observatie ce se impune este aceea ca, cele doua tipuri de profile au in multe cazuri valori asemanatoare. Acest lucru se poate explica prin faptul ca, vizibilitatea organizatiei in afara crizei este relativ scazuta (60% din referirile totale sunt la criza).
Analiza de imagine generala
In realizarea analizei de imagine generala am luat in considerare toate referirile la organizatie. Au rezultat astfel profilele primare cumulative (Anexa 6), ponderate cumulative (Anexa 7), primare dihotomice (Anexa 8), ponderate dihotomice (Anexa 9), binar primare (Anexa 10), ponderat binare (Anexa 11), structurale primare dihotomice si cumulative (Anexa 12), structurale ponderate dihotomice si cumulative(Anexa 13).
In cazul profilelor generale, caracterul imaginii analizate de sursele mass-media monitorizate este unul preponderent negativ, 68,23 % din totalul referirilor fiind negative. Intre caracterul imaginii primare si cel al imaginii ponderate (care ajunge la public), nu exista diferente considerabile, aceasta din urma, avand, de asemenea, un caracter preponderent negativ (67,98 % din totalitatea referirilor sunt negative). Ponderea mare a referirilor negative despre organizatie, precum si impactul acestora fac ca imaginea organizatiei Dacia Renault sa se indeparteze de cea dezirabila. Un procent semnificativ al referirilor negative calculat din totalul acestora este reprezentat de cele cumulate pe perioada crizei, dupa cum se poate vedea si in analiza profilelor de criza.


In cadrul primului indicator, Eficacitatea organizatiei, valorile pozitive sunt apropiate de cele negative. Acest lucru se realizeaza in special subindicatorilor Politica activa de investiti si Pozitie bine definita pe segmentul de piata, ale caror valori pozitive sunt apropiate de cele negative. Totodata, subindicatorii Capacitati de export si Cifra de afaceri semnificativa inregistreaza ponderi pozitive.
In cazul profilului de imagine binar putem observa ca acesti subindicatori au un caracter al imaginii preponderent pozitiv, respectiv puternic pozitiv. Totodata, este de mentionat faptul ca au un scor de impact important (circa 3%). Analizand tot profilul binar putem observa ca primul indicator are un caracter usor negativ.
Subindicatorului Notorietatea organizatiei are o pondere mare a referirilor negative. Acest subindicator are un caracter al imaginii preonderent negativ, ceea ce induce o puternica componenta negativa imaginii. Totodata putem observa ponderea mica a referirilor la subindicatorul Starea morala buna a angajatilor (2,41%). Aceasta pondere mica permite, datorita dificultatilor de comunicare manipularea profilului intr-un sens nedorit. In plus, acest subindicator are un caracter al imaginii preonderent negativ.
Indicatorul Eficacitatea organizatiei suscita interesul mass-media, detinand 30,35% din referiri. Un subindicator important in articularea primului indicator este Notorietatea organizatiei ce detine 7,98% din referiri, urmata de subindicatorii Adaptari la schimbarile din mediul concurential (5,13%) si de Pozitie bine definita pe segmentul de piata (4,27%).
In cazul celui de-al doilea indicator, Eficacitatea produsului, ponderi negative mari apar in cadrul subindicatorilor Notorietatea produsului, Siguranta, Promovare eficienta si Fiaiblitate. Acesti subindicatori inregistreaza ponderi negative cu valori cuprinse intre 5,66% si 3,34%. Totodata, analizand profilul ponderat cumulativ observam ca interesul se concentreaza tot asupra acestor subindicatori. Astfel, indicatorul Notorietatea produsului detine 8,99% din totalul de 37,9% al acestui indicator. Caracterul imaginii subindicatorului este preponderent negativ, iar caracterul imaginii indicatorului este puternic negativ.
Totodata, putem observa ca subindicatorii Siguranta, Fiabilitate, Calitate ridicata si Servicii asociate corespunzatoare au o valoare negativa ridicata si se potenteaza reciproc negativ.
Se poate observa ponderea mica a referirilor la subindicatorul Aspect placut. Aceasta pondere scazuta reprezinta o vulnerabilitate si poate produce manipularea profliului intr-un sens nedorit.
In cazul celui de-al treilea indicator, Competenta manageriatului, ponderi negative apar la subindicatorii Capacitatea de a gestiona crizele si Profesionalism. Acestia sunt si subindicatorii asupra carora se concentreaza atentia mass-media. Caracterul imaginii acestor subindicatori este puternic, respectiv preponderent negativ. Subindicatorii Corectitudine si Transparenta actului decizional se potenteaza reciproc negativ. Aceste ponderi negative se datoreaza in special lipsei de comunicare a organizatiei cu publicurile tinta interne si externe.
Totodata, putem observa o vulnerabilitate. Apoape toti subindicatorii au o pondere mare a referirilor negative (>90%), caracterul imaginii fiind puternic negativ. Astfel, toate aceste ponderi mari induc o puternica componenta negativa imaginii.
Analizand indicatorul Competenta personalului putem observa ca interesul mass-media este foarte scazut, doar 6,91% din referiri sunt catre acest indicator. Ponderi foarte mici se inregistreaza la subindicatorii Competenta personalului (6,78%) si Implicarea in societate (1,27%). In cazul acestor subindicatori ponderile foarte scazute ale referirilor pot reprezenta o vulnerabilitate si pot duce astfel la manipularea profilului intr-un sens nedorit. Acest indicator inregistreaza ponderi negative mari la subindicatorii Profesionalism (82,84 %) si Corectitudine (82,15%), caracterul imaginii in cazul acestora fiind tot puternic negativ. Insa, spre deosebire de ceilalti indicatori, Competenta personalului are un impact foarte mic.
In cazul celui de-al cincilea indicator, Implicarea in societate, numarul referirilor este aproape inexistent. Acest lucru se datoreaza faptului ca mass-media nu prezinta organizatiile ca neimplicandu-se in societate, ci mai degraba cand prin actiunile lor demonstreaza ca realizeaza acest lucru. Caracterul imaginii este puternic pozitiv (100% pozitiv) insa interesul mass-media nu se concentreaza asupra acestei dimensiuni. Ponderile foarte scazute ale referirilor reprezinta o vulnerabilitate si pot permite, datorita deficitului de comunicare, manipularea profilului intr-un sens nedorit.
Analiza speciala
Aceasta analiza este una speciala deoarece vizeaza imaginea organizatiei Dacia-Renault intr-un anumit context. In analiza, am considerat important sa integrez perioada de criza intr-un interval de timp mai mare pentru a putea determina consecintele si conotatiile exacte ale acesteia. In realizarea analizei speciale am luat in considerare doar referirile la criza din intregul interval analizat. Au rezultat astfel profilele primare cumulative (Anexa 14), ponderate cumulative (Anexa 15), primare dihotomice (Anexa 16), ponderate dihotomice (Anexa 17), binar primare (Anexa 18), ponderat binare (Anexa 19), structurale primare dihotomice si cumulative (Anexa 20), structurale ponderate dihotomice si cumulative(Anexa 21).
Analizand profilurile primare si ponderate dihotomice, observam ca, pe perioada crizei, caracterul imaginii analizate de sursele mass-media monitorizate este unul puternic negativ. Astfel, in cazul imaginii primare, 91,35% din referiri sunt negative, iar in cazul imaginii ponderate 91,18% din referiri sunt negative.

Un impact major asupra caracterului imaginii il au indicatorii Eficacitatea produsului, Competenta manageriatului si Eficacitatea organizatiei. Astfel, acesti indicatori inregistreaza valori negative mari: 40,10%, 25,69%, si 23,22%. Ponderea ridicata a referirilor negative in cazul indicatorul Eficacitatea produsului se poate explica prin faptul ca situatia de criza afecteaza in primul rand produsul organizatiei, Dacia Logan.
Cele mai multe ponderi negative inregistrate la nivelul dimensiunii Eficacitatea organizatiei vizeaza subindicatorii Notorietatea organizatiei, Adaptari la schimbarile din mediul concurential si Pozitie bine definita pe piata. Acestia sunt si subindicatorii ce suscita interesul mass-media. Se poate observa ca impactul subindicatorilor Cifra de afaceri, Politica activa de investitii si Capacitate de export scade. Acesti subindicatori au pe intreaga perioada analizata un caracter pozitiv. Insa, pe perioada crizei, ei dispar, nesuscitand interesul mass-media.
Caracterul imaginii indicatorului este puternic negativ (-88,96%), iar interesul mass-media asupra sa este crescut. Ca o vulnerabilitate putem observa ca, in cazul subindicatorului Stare morala buna a angajatilor, ponderea referirilor negative este de 100%, pondere ce induce o puternica componenta negativa imaginii. Totodata, putem observa ca subindicatorii Notorietatea organizatiei Politica activa de investitii si Stare morala buna a angajatilor se potenteaza reciproc negativ.
In cazul subindicatorului Eficacitatea produsului, toti subindicatorii au un caracter al imaginii puternic negativ. Astfel, subindicatorii Aspect placut, Siguranta, Fiabilitate, Calitate ridicata si Servicii asociate corespunzatoare au ponderi de 100% negative si insotite de un scor de impact relevant, reprezinta o vulnerabilitate explicita. Astfel se induce o puternica componenta negativa a imaginii.
Pe perioada crizei, atentia mass-media se concentreaza tot asupra indicatorului Eficacitatea produsului. In cadrul acestui indicator, subindicatorii Notorietatea produsului, Siguranta, Promovare eficienta si Fiabilitate au un impact major. Totodata, se poate observa ca, pe perioada crizei, mass-media s-au concentrat in special asupra elementelor de siguranta ale produsului, ponderea subindicatorului crescand considerabil (de la 4,33% in cazul profilului de imagine general la 6,21% in cazul celui de pe perioada crizei). Si interesul asupra subindicatorilor Fiabilitate si Calitate ridicata creste.
In cazul indicatorului Competenta manageriatului putem observa ca interesul mass-media este ridicat, 28,46% din referiri sunt la acest indicator. Aceste referiri se concentreaza asupra subindicatorilor Capacitatea de a gestiona crizele si Profesionalism. Multi subindicatori au ponderi negative apropiate: Capacitate de gestionare a crizelor, Moralitate, Corectitudine, Profesionalism. Acesti subindicatori se potenteaza reciproc negativ.
Indicatorul Competenta personalului are un caracter al imaginii preopnderent negativ. Acest caracter se datoreaza unor subindicatori precum Corectitudine si Experienta profesionala au un caracter preponderent negativ, precum si indicatorului Nivel de calificare care are un caracter puternic negativ, inregistrand o pondere de -100%. Aceasta pondere reprezinta o vulnerabilitate si induce o puternica componenta negativa imaginii.
Pe perioada crizei, ultimii doi indicatori sunt aproape inexistenti pentru presa: Competenta personalului detine un procent de 2,83% din referiri, iar indicatorul Implicarea in societate detine 0,33% din referiri. Numarul mic de referiri din presa cu privire la implicarea in societate si la competenta personalului isi gaseste explicatia in faptul ca, pe perioada crizei, presa cauta sa prezinte acele paliere ce au dus la producerea crizei sau cele asupra carora criza are efecte.
In realizarea analizei foarte importanti sunt o serie de parametrii masurabili: intensitatea mediatica reala, amplitudinea reala si impactul. Intensitatea desemneaza vizibilitatea crizei, amplitudinea se refera la caracterul ei si impactul arata imaginea ce ajunge la public. Conform rezultatelor obtinute, intensitatea si impactul au avut valori medii, iar amplitudinea a avut o valoare foarte mare. Intensitatea mediatica reala a crizei calculata pe unitatea de timp afectata de criza a fost de 0,63, ceea ce demonstreaza o vizibilitate mare a crizei si a evenimentelor ce s-au desfasurat in aceasta perioada. Astfel, numarul referirilor la criza a fost de 601, iar numarul referirilor din intreaga perioada a fost de 941. Amplitudinea reala a mediatizarii calculata pe perioada crizei a avut valoarea de 0,86 ceea ce demonstreaza caracterul preponderent negativ. Din totalul de 642 de referiri negative din unitatea de timp afectata de criza, 549 referiri negative au fost la criza, ceea ce arata ca organizatia a fost aspru criticata. Impactul real al crizei are valoarea de 0,64, ceea ce demonstreaza ca imaginea ajunsa la public este una negativa.
Analiza realizata incearca sa ofere cateva indicii asupra modalitatii in care a fost difuzata imaginea organizatiei Dacia-Renault. Analiza scoate in evidenta atat punctele tari ale organizatiei, cat si cele sensibile, precum si vulnerabilitatile si riscurile cu care se confrunta organizatia.
O comunicare mai buna cu publicul tinta, precum si o coordonare mai eficienta la nivelul manageriatului, ar aduce organizatiei beneficii de imagine. Totodata, organizatia trebuie sa incerce sa recastige increderea publicului tinta prin activitati ce au rolul de a evidentia punctele tari ale produsului Dacia Logan si ale organizatiei.
5. Strategia de gestionare a imaginii organizatiei (propunere)
I. Caracterisiticile strategiei
Avand in vedere faptul ca organizatia Dacia-Renault se confrunta cu o adevarata criza, strategia de gestionare a imaginii pe care o propun urmareste solutionarea problemei pe care o traverseaza organizatia. Dupa durata ei, strategia va fi una pe termen mediu (12 luni), deoarece reprezentarile oamenilor sunt destul de persistente in timp. Modificarea acestora necesita un plan bine organizat, care sa disemineze informatii prin intermediul unor diferite canale de comunicare alese in mod adecvat pentru diversele categorii de publicuri vizate. Imaginea negativa, bazata pe urmatorii indicatori: notorietatea organizatiei, siguranta produsului, promovare eficienta, fiabilitate, calitate ridicata, servicii asociate corespunzatoare, capacitatea de a gestiona crizele a manageriatului, si corectitudinea manageriatului va trebui inlocuita cu una pozitiva. Consider ca aceasta campanie de gestionare a imaginii organizatiei este cu adevarat necesara, fiind solutia ideala pentru rezolvarea problemei cu care se confrunta compania Dacia-Reanult.
II. Scop
Scopul strategiei este depasirea reprezentarilor negative pe care oamenii le au despre organizatie si produsele sale, precum si restaurarea imaginii si a identitatii acesteia.
III. Obiective
Strategia de gestionare a imaginii organizatiei urmareste atingerea urmatoarelor obiective:
Cresterea cifrei de afaceri si a vanzarilor;
Opinia publica sa fie informata in proportie de 80% cu privire la activitatile desfasurate de companie si cu privire la caracteristicile produsului;
Refacerea imaginii si a notorietatii organizatiei in randul publicurilor tinta in proportie de 60%;
Publicurile tinta sa fie convinse in proportie de cel putin 50% ca Dacia reprezinta o marca de incredere;
Publicurile tinta sa fie convinse de calitatea si siguranta produsului Dacia Logan in proportie de 50%;
Promovarea noii identitati organizationale sa se realizeze in mod eficient;
Publicurile tinta sa aprecieze compania drept una ce se implica in problemele societatii;
Informarea angajatilor in proportie de 80% privind schimbarile si problemele cu care se confrunta organizatia;
Cresterea sentimentului de apartenenta in randul angajatilor;
Comunicarea cu publicul intern sa fie eficienta, iar colaborarea si coordonarea diferitelor structuri organizationale sa creasca cu circa 50%;
Increderea angajatilor in eficacitatea organizatiei sa creasca cu cel putin 40%;
Crearea unui climat pozitiv marcat de credibilitate si incredere, prin informarea publicului tinta;
Consolidarea relatiei cu mass-media si reducerea mediatizarii negative in presa cu cel putin 50%;
IV. Categorii de public tinta
Principalele publicuri tinta ale organizatiei sunt: angajatii, clientii, mass-media, comunitatea locala si partenerii/furnizorii.
V. Mesaje pe categorii de public tinta, canale de comunicare
Publicul intern (angajatii)
Mesajele transmise publicului intern vor fi urmatoarele:
"Eficienta incepe din interior. Haideti sa fim eficienti si sa devenim o companie mai puternica impreuna"
"Traditia si notorietatea Dacia incepe cu angajatii. Va multumim pentru efortul depus.'
"Angajatii sunt cei ce duc traditia si notorietatea Dacia mai departe. De aceea, compania noastra isi trateaza angajatii cu respect si le ofera conditiile necesare dezvoltarii."
"Politica organizatiei Dacia-Renault presupune investirea in oameni eficienti si profesionisti."
"Produsele de calitate se realizeaza cu ajutorul angajatilor profesionisti. Va multumim pentru efortul depus."
Canale prin care se vor transmite aceste mesaje vor fi cele specifice comunicarii interne: publicatii, afisare (panouri de afisaj, avize), newsletter, reteaua electronica, telefoane si faxuri, cuvantari si evenimente speciale, comunicare interpersonala.
Clientii
Mesajele transmise clientilor vor fi urmatoarele:
"Dacia te invita sa redescoperi traditia. Incearca Logan si convinge-te de performantele noastre."
"Increderea se castiga in timp. Au trecut 40 de ani. Acum Dacia Logan e a ta."
" Istoria Dacia s-a cladit o data cu istoria Romaniei. Vino acum sa descoperi masina istoriei tale."
"Dacia inseamna experienta, traditie, calitate. Alege Dacia si te vei convinge."
Canalele prin care se va realiza comunicarea cu clientii vor fi: mass-media, site-ul companiei, newsletter, evenimente speciale, campanii publicitare.
Mass-media
Mesaje transmise catre mass-media vor fi:
Politica companiei o reprezinta comunicarea deschisa cu publicurile tinta. Haide-ti sa comunicam deschis impreuna."
"Calitatea, experienta si traditia Dacia s-au cladit in timp. Acum compania noastra este mai puternica, iar produsele sale sunt fiabile si sigure."
"Compania Dacia-Reanult trateaza relatiile cu mass-media cu profesionalism si deschidere."
"Politica companiei o reprezinta comunicarea deschisa si transparenta. In orice problema intampinati, noi va vom raspunde cu deschidere si profesionalism."
"Dacia-Renault reprezinta un partener de incredere ce va raspunde deschis tuturor intrebarilor reprezentantilor mass-media."
Comunicarea cu mass-media se va realiza cu ajutorul comunicatelor de presa, conferintelor de presa, dosarelor de presa, vizitelor de presa, documentelor foto si video, site-ului companiei, scrisori/email-uri, documentare.
Comunitatea locala
Mesajele transmise catre comunitatea locala vor fi:
"Spiritul Dacia inseamna calitate, expereinta si traditie. Incearca noua Dacia Logan si te vei convinge."
"Dacia se intereseaza de problemele tale si ale comunitatii in care traiesti. Impreuna spre o viata mai buna."
"Dacia-Renault sprijina activitatile locale pentru imbunatatirea comunitatii in care isi desfasoara activitatea."
"Dacia reprezinta un partener activ in dezvoltarea si imbunatatirea comunitatii locale."
Comunicarea cu comunitatea locala se va realiza cu ajutorul: cuvantarilor, vizitelor in organizatie, site-ului companiei, zilele "Portilor deschise", actiuni voluntare, sponsorizari, donatii.
Partenerii/furnizorii
Mesajele transmise de organizatie vor fi urmatoarele:
"Politica noastra este ameliorarea continua a produselor. De aceea selectam totdeauna cei mai buni furnizori."
"Construirea unei relatii durabile se bazeaza pe obiective reciproce. Iar calitatea este pe primul loc pentru compania noastra."
"Furnizorii nostrii trebuie sa inteleaga politica organizatiei de ameliorare continua a autovehiulelor. De aceea trebuie sa respecte termenele propuse, strategiile stabilite si sa adauge calitate produselor."
"Calitatea, experienta si traditia Dacia s-au cladit in timp. Acum compania noastra este mai puternica, bazandu-se pe furnizori ce ofera calitate si profesionalism."
La S.C. Automobile-Dacia S.A., comunicarea cu furnizorii se va realizeaza in special cu ajutorul newsletter-urilor, a scrisorilor si a brosurilor realizate de organizatie. Partenerii si furnizorii trebuie sa inteleaga ca pentru Dacia, calitatea este pe primul loc. De aceea ei trebuie sa respecte procedurile stabilite, sa nu depaseasca termenele limita si sa nu pericliteze calitatea produselor.
VI. Strategii de comunicare cu presa
Strategiile utilizate de organizatia Dacia-Renault vor fi intr-o prima faza cea a negarii (deoarece incidentele imputate nu se datoreaza companiei, ci nerespectarii conditiilor prevazute in regulamentul de desfasurare al testului) si mai apoi cea a corectarii. Strategiile vor fi utilizate in forme elaborate si in mod constant. Acestea, urmate de actiuni clare, vor duce la creearea unei imagini favorabile. Organizatia va corecta imediat informatiile neadevarate aparute in presa. Mesajele transmise catre public vor fi clare, sincere si coerente.
Organizatia va pastra evidenta relatarilor din presa si va analiza continutul stirilor aparute in mass-media la intervale regulate. La finalul crizei, organizatia va transmite un comunicat prin care va arata ca a gestionat corect situatiile aparute, dand astfel dovada de profesionalism. Tot la finalul crizei, Dacia-Renault va trimite scrisori de multumire jurnalistilor pentru sprijinul acordat pe toata perioada crizei.
VII. Activitati de relatii publice
|
Nr. Curent |
Perioada |
Obiective |
Actiuni |
Responsabil |
Durata |
|
Ianuarie |
Opinia publica sa fie informata in proportie de 80% cu privire la activitatile desfasurate de companie si la caracteristicile produsului; Consolidarea relatiei cu mass-media si reducerea mediatizarii negative in presa cu cel putin 50%; |
Transmiterea de comunicate de presa privind rechemarea la service |
Directorul Departamentului de Comunicare |
1 zi |
|
|
Transmiterea de communicate de presa cu multumiri pentru intelegerea de care a dat dovada publicul |
Directorul Departamentului de Comunicare |
1 zi |
|||
|
Acordarea de interviuri publicatiilor interesate |
Membrii ai conducerii organizatiei |
1 zi |
|||
|
Crearea articolelor pentru aviziereul angajatilor |
1 specialist relatii publice |
1 zi |
|||
|
Crearea de brosuri informative si newsletters pentru furnizori |
1 specialist relatii publice |
1 zi |
|||
|
Februarie 2005 |
Cresterea cifrei de afaceri si a vanzarilor; Opinia publica sa fie informata in proportie de 80% cu privire la activitatile desfasurate de companie si la caracteristicile produsului; Consolidarea relatiei cu mass-media si reducerea mediatizarii negative in presa cu cel putin 50%; |
Informarea angajatilor cu privire la desfasurarea evenimentului "Dacia a ajuns la autovehicolul numarul 2.500.000- Ziua portilor deschise" |
1 specialist relatii publice; Directorul Departamentului de Comunicare |
2 zile |
|
|
Organizarea evenimentului "Dacia a ajuns la autovehiculul numarul 2.500.000- Ziua portilor deschise": -conferinta de presa -comunicate de presa -vizita jurnalistilor si a publicului larg la fabrica Dacia-Renault si la centrele Dacia Renault din intreaga tara; |
2 specialisti relatii publice; Directorul Departamentului de Comunicare; Membrii ai conducerii organizatiei; |
5 zile |
|||
|
Acordarea de interviuri si comunicate de presa privind rezultatele evenimentului; |
Membrii ai conducerii organizatiei- purtatorul de cuvant al organizatiei; |
1 zi |
|||
|
Martie |
Cresterea cifrei de afaceri si a vanzarilor; Cresterea sentimentului de apartenenta in randul angajatilor; Comunicarea cu publicul intern sa fie eficienta, iar colaborarea si coordonarea diferitelor structuri organizationale sa creasca cu circa 50% Increderea angajatilor in eficacitatea organizatiei sa creasca cu cel putin 40%; Publicurile tinta sa aprecieze compania drept una ce se implica in problemele societatii; |
Participarea la expozitia auto de la Geneve: - transmiterea invitatiilor; - transmiterea comunicatelor de presa; - oferirea de documente necesare presei (fotografii, materiale video); |
Directorul Departamentului de Comunicare; Membrii ai conducerii organizatiei; Purtatorul de cuvant; |
7 zile |
|
|
Actiune caritabila cu ocazia zilei de 8 Martie- sponsorizarea maternitatii din Pitesti: -comunicate de presa; |
Directorul Departamentului de Comunicare; Membrii ai conducerii organizatiei; Purtatorul de cuvant; |
1 zi |
|||
|
Eveniment intern: inaugurarea revistelor Dacia Focus si Auto Info Dacia Renault; |
2 specialisti relatii publcie; Directorul Departamentului de Comunicare |
4 zile |
|||
|
Aprilie |
Cresterea cifrei de afaceri si a vanzarilor; Cresterea sentimentului de apartenenta in randul angajatilor; Comunicarea cu publicul intern sa fie eficienta, iar colaborarea si coordonarea diferitelor structuri organizationale sa creasca cu circa 50% |
Oferirea de cadouri de Paste clientilor Dacia din perioada 1-10 Aprilie |
2 specialist relatii publcie; Directorul Departamentului de Comunicare |
10 zile |
|
|
Eveniment intern: petrecere de Paste pentru membrii organizatiei; |
2 specialist relatii publcie; Directorul Departamentului de Comunicare |
4 zile |
|||
|
Crearea si trimiterea de scrisori si newslettere pentru furnizori, mass-media si clienti cu ocazia sarbatorilor; |
2 specialisti relatii publice; |
2 zile |
|||
|
Mai |
Opinia publica sa fie informata in proportie de 80% cu privire la activitatile desfasurate de companie si la caracteristicile produsului; Consolidarea relatiei cu mass-media si reducerea mediatizarii negative in presa cu cel putin 50%; Publicurile tinta sa aprecieze compania drept una ce se implica in problemele societatii; |
Transmiterea de communicate de presa privind acuzatiile facute de revista "AutoBild" |
Directorul Departamentului de Comunicare |
1 zi |
|
|
Acordarea de interviuri publicatiilor interesate |
Purtatorul de cuvant al organizatiei; |
1 zi |
|||
|
Evenimentul: "Impreuna pentru un oras mai curat": conducerea organizatiei impreuna cu angajatii acesteia organizeaza in orasul Pitesti o actiune de strangere a gunoaielor -comunicate de presa; -declaratii in presa scrisa; |
2 specialisti relatii publice; Directorul Departamentului de Comunicare; |
2 zile |
|||
|
Iunie |
Opinia publica sa fie informata in proportie de 80% cu privire la activitatile desfasurate de companie si la caracteristicile produsului; |
Transmiterea de comunicate de presa privind rezultatul testelor EuroNCap |
Directorul Departamentului de Comunicare |
1 zi |
|
|
Acordarea de interviuri publicatiilor interesate |
Purtatorul de cuvant al organizatiei; |
1 zi |
|||
|
Informarea publicului intern privind rezultatele testelor EuroNCap prin cele doua publcatii si la avizier; |
2 specialisti relatii publice; |
1 zi |
|||
|
Eveniment intern: "Campionat de fotball" |
2 specialisti relatii publice; Directorul Departamentului de Comunicare |
5 zile |
|||
|
Iulie |
Opinia publica sa fie informata in proportie de 80% cu privire la activitatile desfasurate de companie si la caracteristicile produsului; Refacerea imaginii si a notorietatii organizatiei in randul publicurilor tinta in proportie de 60%; Publicurile tinta sa fie convinse de calitatea si siguranta produsului Dacia Logan in proportie de 50%; |
Transmiterea unui prim comunicat de presa privind rezultatul testelului Elanului; |
Directorul Departamentului de Comunicare |
1 zi |
|
|
Realizarea evenimentului "Refacerea testului Elanului": -transmiterea de invitatii reprezentantilor mass-media; -transmiterea unui comunicat de presa; -realizarea unei conferinte de presa; |
Directorul Departamentului de Comunicare; 2 specialisti relatii publice; |
3 zile |
|||
|
Acordarea de interviuri publicatiilor interesate |
Purtatorul de cuvant al organizatiei; |
1 zi |
|||
|
Initierea unei campanii de publicitate: printuri in cotidiane si in revistele de specialitate privind performantele organizatiei |
1 Specialist relatii publice; 1 copy writer 1 art director |
7 zile |
|||
|
August |
Opinia publica sa fie informata in proportie de 80% cu privire la activitatile desfasurate de companie si la caracteristicile produsului; Refacerea imaginii si a notorietatii organizatiei in randul publicurilor tinta in proportie de 60% |
Transmiterea de comunicate de presa privind inlocuirea jantelor |
Directorul Departamentului de Comunicare |
1 zi |
|
|
Transmiterea de communicate de presa cu multumiri pentru intelegerea de care a dat dovada publicul |
Directorul Departamentului de Comunicare |
1 zi |
|||
|
Publicurile tinta sa fie convinse de calitatea si siguranta produsului Dacia Logan in proportie de 50%; Promovarea noii identitati organizationale sa se realizeze in mod eficient; Consolidarea relatiei cu mass-media si reducerea mediatizarii negative in presa cu cel putin 50%; |
Informarea publicului intern privind problemele cu care se confrunta Dacia Logan si cum vor fi ele inlaturate; comunicarea se va realiza prin cele doua publcatii si la avizier; |
2 specialist relatii publice; Directorul Departamentului de Comunicare |
1 zi |
||
|
Crearea si trimiterea de scrisori si newslettere pentru furnizori |
1 Specialist relatii publice; |
1 zi |
|||
|
Acordarea de interviuri publicatiilor interesate |
Purtatorul de cuvant al organizatiei; |
1 zi |
|||
|
Campanie de publicitate: -printuri in cotidiane si in revistele de specialitate; - reclame tv; |
1 Specialist relatii publice; Directorul Departamentului de Comunicare - 1 copy writer - 1 art director |
7 zile |
|||
|
Septembrie |
Cresterea cifrei de afaceri si a vanzarilor; Opinia publica sa fie informata in proportie de 80% cu privire la activitatile desfasurate de companie si la caracteristicile produsului; Refacerea imaginii si a notorietatii organizatiei in randul publicurilor tinta in proportie de 60% Promovarea noii identitati organizationale sa se realizeze in mod eficient; |
Evenimentul "Lansarea noului Logan Diesel" - si o data cu acesta deschiderea muzeului Dacia: -transmiterea de invitatii reprezentantilor mass-media si personalitatilor importante; -transmiterea unui comunicat de presa; -realizarea unei conferinte de presa; |
6 Speciasti relatii publice; Directorul Departamentului de Comunicare; Purtatorul de cuvant al organizatiei; Membrii ai conducerii organizatiei; |
1 zi |
|
|
Acordarea de interviuri publicatiilor interesate |
Purtatorul de cuvant al organizatiei; |
1 zi |
|||
|
Campanie de publicitate: -printuri in cotidiane si in revistele de specialitate; - reclame tv; -advertoriale privind cele doua lansari; |
1 Speciast relatii publice; Directorul Departamentului de Comunicare - 1 copy writer - 1 art director |
7 zile |
|||
|
Octombrie |
Cresterea cifrei de afaceri si a vanzarilor; Promovarea noii identitati organizationale sa se realizeze in mod eficient; |
Participarea la Salonul Auto International Bucuresti: - transmiterea invitatiilor; - transmiterea comunicatelor de presa; - oferirea de documente necesare presei (fotografii, materiale video); |
Directorul Departamentului de Comunicare; Membrii ai conducerii organizatiei; Purtatorul de cuvant; |
6 zile |
|
|
Campanie de publicitate: -printuri in cotidiane si in revistele de specialitate; - reclame tv; |
1 Specialist relatii publice; Directorul Departamentului de Comunicare - 1 copy writer - 1 art director |
7 zile |
|||
|
Noembrie |
Refacerea imaginii si a notorietatii organizatiei in randul publicurilor tinta in proportie de 60% Promovarea noii identitati organizationale sa se realizeze in mod eficient; |
Lansarea Liniei de telefon Tel Verde pentru toate tipurile de intrebari si sugestii ( pt clienti, mass-media, furnizori) -conferinta de presa; - transmiterea comunicatelor de presa; - oferirea de documente necesare presei ( date tehnice); |
Speciasti relatii publice; Directorul Departamentului de Comunicare; Purtatorul de cuvant al organizatiei; |
3 zile |
|
|
Acordarea de interviuri publicatiilor interesate |
Purtatorul de cuvant al organizatiei; |
1 zi |
|||
|
Crearea si trimiterea de scrisori si newslettere pentru mass-media, furnizori, cleienti; |
1 Speciast relatii publice; Directorul Departamentului de Comunicare; |
1 zi |
|||
|
Informarea publicului intern cu ajutorul celor doua publcatii si prin comunicate la avizier; |
1 Speciast relatii publice; Directorul Departamentului de Comunicare |
1 zi |
|||
|
Campanie de publicitate: -printuri in cotidiane si in revistele de specialitate; - reclame tv; |
1 Speciast relatii publice; Directorul Departamentului de Comunicare - 1 copy writer - 1 art director |
7 zile |
|||
|
Decembrie |
Refacerea imaginii si a notorietatii organizatiei in randul publicurilor tinta in proportie de 60% Promovarea noii identitati organizationale sa se realizeze in mod eficient; |
Participarea la Salonul Auto de la Bologna - transmiterea invitatiilor; - transmiterea comunicatelor de presa; - oferirea de documente necesare presei (fotografii, materiale video); |
Directorul Departamentului de Comunicare; Membrii ai conducerii organizatiei; Purtatorul de cuvant; |
6 zile |
|
|
Actiune caritabila cu ocazia Craciunului- donatii de imbracaminte, jucarii si alimente unui centru de plasament; -comunicate de presa; |
Directorul Departamentului de Comunicare; Membrii ai conducerii organizatiei; Purtatorul de cuvant; |
1 zi |
|||
|
Eveniment intern: petrecere de Craciun pentru membrii organizatiei; |
Directorul Departamentului de Comunicare; 2 Speciasti relatii publice; |
1 zi |
|||
|
Campanie de publicitate: -printuri in cotidiane si in revistele de specialitate; - reclame tv; |
1 Speciast relatii publice; Directorul Departamentului de Comunicare - 1 copy writer - 1 art director |
7 zile |
f. Bugetul
|
Activitate |
Nr. Activitati |
Resurse umane |
Resurse materiale |
Costuri |
Resurse logistice |
Costuri |
Total |
|
Transmiterea de comunicate de presa |
2 specialisti relatii publice; Directorul Departamentului de Comunicare |
consumabile acces la P.C acces la internet |
16 x 100E 1600E |
Nu e nevoie |
17.400E |
||
|
Organizarea de conferinte de presa |
2 specialisti relatii publice Directorul Departamentului de Comunicare; Membrii ai conducerii organizatiei; Purtatorul de cuvant al organizatiei |
Consumabile; acces la P.C; acces la internet; materiale publicitare; resurse necesare pentru organizarea de conferinte(mape de presa, protocol); amenajare spatiu; |
3 x 500E 1500E |
Spatiu conferinta |
3x 2000E 6000E |
7500E |
|
|
Acordarea de interviuri publicatiilor interesate |
Purtatorul de cuvant al organizatiei |
Consumabile Tiparire |
12x 100E 1200E |
Nu e nevoie |
1200E |
||
|
Crearea de brosuri informative si newsletter-uri pentru furnizori |
1 specialist relatii publice |
consumabile acces la P.C acces la internet tiparire |
6x 600E 3600E |
Nu e nevoie |
3600E |
||
|
Informarea angajatilor |
1 specialist relatii publice; Directorul Departamentului de Comunicare |
consumabile; acces la P.C acces la internet tiparire; |
4x 1000E 4000E |
Nu e nevoie |
4000E |
||
|
Participarea la expozitii auto |
6 specialisti relatii publice; Directorul Departamentului de Comunicare; Membrii ai conducerii organizatiei; Purtatorul de cuvant al organizatiei |
Consumabile; acces la P.C; acces la internet; materiale publicitare si promotionale; panouri publicitare; afise; conceperea si realizarea standului; elemente expuse; |
3 x 30.000E 90.000E |
taxa participare si inchiriere stand |
3 x 30.000E 90.000E |
180.000E |
|
|
Actiuni caritabile |
Directorul Departamentului de Comunicare; Membrii ai conducerii organizatiei; Purtatorul de cuvant; 6 specialisti relatii publce; |
consumabile acces la P.C acces la internet tiparire invitatii |
2x 400E 800E |
Suma donata |
80.000E |
80.000E |
|
|
Evenimente promotionale (ziua portilor deschise, lansare muzeu) |
Directorul Departamentului de Comunicare; Membrii ai conducerii organizatiei; Purtatorul de cuvant; 6 specialisti relatii publice; |
Consumabile; acces la P.C; acces la internet; materiale publicitare; amenajare spatiu; |
2x 5000E 10.000E |
Nu e nevoie |
=10.000E |
||
|
Evenimente interne (petreceri Craciun si Paste, inaugurarea revistelor, Campionatul de fotball) |
6 specialisti relatii publcie; Directorul Departamentului de Comunicare |
Consumabile; acces la P.C; acces la internet; amenajare spatiu; |
3x 1500E 4500E |
Inchiriere sala; Inchiriere teren fotbal; |
3x 2000E 600E |
10.500E |
|
|
Campania de publicitate |
1 Specialist relatii publice; Directorul Departamentului de Comunicare - 1 copy writer - 1 art director |
Consumabile; acces la P.C; acces la internet; materiale publicitare; |
5x 100.000E |
Spatiul pentru realizarea spotului video si a printurilor |
10.000E |
110.00E |
|
|
Alte activitati |
Directorul Departamentului de Comunicare; Purtatorul de cuvant; 6 specialisti relatii publice; |
Consumabile; acces la P.C; acces la internet; materiale publicitare; |
4x 2000E 8000E |
Nu e nevoie |
8000E |
||
|
Buget de rezerva 18.000E |
|||||||
|
Total Buget |
450.200E |
||||||
VIII. Evaluare
Procesul de evaluare al strategiei de gestionare a imaginii organizatiei se va desfasura pe mai multe nivele.
Evaluarea implementarii se va realiza prin monitorizarea mesajelor ce apar in mass-media si analiza lor (ce mesaje au fost transmise si ce mesaje nu au fost, atitudinea fata de organizatie este pozitiva sau negativa, mesajele au avut posibilitatea de a ajunge la publicurile vizate - prin vederea orei aparitiei mesajelor, a audientei, prin studierea locului unde este pozitionat articolului si altele). Aceasta monitorizare va fi realizata de Departamentul de Comunicare al companiei Dacia-Renault si va fi efectuata la nivel national.
Evaluarea rezultatelor strategiei va analiza si modul si proportia in care au fost atinse obiectivele propuse.
Astfel, cresterea vanzarilor produselor organizatiei poate fi analizata prin observatie directa. In acest sens se vor compara vanzarile realizate in anul 2004 cu cele din anul 2005.
In randul angajatilor se vor aplica chestionare pentru a putea vedea care este gradul de satisfactie al lor si ce imagine au despre companie. Chestionarele vor obtine rezultate cu privire la increderea angajatilor in eficacitatea organizatiei, colaborarea si coordonarea diferitelor structuri, gradul de informarea al angajatilor privind schimbarile si problemele cu care se confrunta organizatia, dar si la gradul de apartenenta al angajatilor la organizatie.
Chestionare se vor aplica si in randul clientilor. Acestea vor fi trimise prin posta la nivel national si vor obtine rezultate cu privire la gradul in care acestia sunt multumiti de produsele organizatiei si de eficacitatea companiei. Totodata, chestionarele vor furniza date cu privire la increderea pe care o au actualii clienti in marca Dacia si in produsele sale.
Evaluarea rezultatelor strategiei va fi realizata si prin monitorizarea principalelor cotidiane si reviste de profil auto. Astfel, se va putea observa daca strategia a dus la reducerea mediatizarii negative.
Concluzii
Dupa cum s-a putut observa din prezentarea situatiei de criza, compania Dacia-Renault s-a confruntat in anul 2005 cu o criza de imagine. Nemultumirile angajatilor au degenerat si au produs o criza organizationala. Mediatizarea crizei a avut efecte asupra imaginii organizatiei, si astfel, la catva timp dupa, compania s-a confruntat cu o noua criza, mult mai profunda.
Dupa cum reiese din analiza, organizatia nu a reusit sa gestioneze corect situatia. Compania nu a comunicat cu publicurile tinta si nu a raspuns deschis intrebarilor jurnalistilor. Nu a existat un plan de gestionare coerent, iar strategiile nu au fost aplicate in mod constant si nu au avut forme elaborate. Totodata, s-a putut observa o lipsa de interes din partea structurilor de comunicare si a conducerii.Analiza imaginii difuzate in mijloacele de comunicare de masa a evidentiat problemele cu care se confrunta organizatia, precum si vulnerabilitatile si posibilele riscuri.
In functie de aceste analize a fost realizata o propunere de strategie de gestionare a imaginii adecvata situatiei. Propunerea prezinta modalitatea in care organizatia trebuia sa gestioneze situatia de criza, mesajele pe care trebuia sa le transmita si activitatile de relatii publice ce trebuiau realizate. Punerea in aplicare a unei astfel de campanii ar fi adus organizatiei un plus de incredere. In plus, consider ca aceasta strategie este cu adevarat necesara, fiind solutia problemelor cu care s-a confruntat organizatia.
Concluzii finale
Din punct de vedere teoretic, lucrarea de fata a scos la iveala o serie de concluzii. Criza poate afecta profund organizatia si, de aceea, este foarte important sa stii sa o previi si sa o gestionezi corect.
Foarte multe companii din toate domeniile s-au confruntat sau se confrunta cu o criza. Responsabilii cu comunicarea ale acestor companii trebuie sa inteleaga ca, in cazul unei crize organizationale, comunicarea interna si externa este foarte importanta. Totodata, trebuie sa se tina cont de o serie de factori ce determina aparitia crizei sau amplifica dezvoltarea ei. In plus, criza organizationala are efecte persistente asupra imaginii organizatiei. De aceea, specialistii in comunicare trebuie sa inteleaga ca gestionarea imaginii si identitatii organizationale este importanta atat pentru prevenirea crizei, cat si pentru solutionarea ei. De multe ori, daca o companie are o imagine buna, publicul tinta va fi mai intelegator in perceperea problemelor cu care organizatia se confrunta. Gestionarea situatiei de criza trebuie facuta in mod corect si coerent. Utilizarea strategiilor de comunicare trebuie sa se realizeze in mod constant. Daca organizatia nu comunica continuu sau comportamentul sau nu este conform cu declaratia, atunci credibilitatea organizatiei scade si exista riscul ca situatia de criza cu care se confrunta organizatia sa duca la disparitia sa.
Plecand de la aceste principii am aratat ca ele sunt valabile si in practica. Studiul de caz prezinta o situatie de criza concreta cu care organizatia s-a confruntat. In cazul Dacia-Renault se poate observa cum anumite evenimente interne precum grevele au avut efecte asupra imaginii si au dus in timp la aparitia crizei. Astfel, se poate observa ca lipsa planificarii activitatii de gestionare a situatiei a dus la pierderea credibilitatii si a sprijinului publicului. Dimpotriva, un raspuns coerent ar fi adus sprijinul publicului, insa specialistii Dacia-Renault au fost luati prin surprindere si nu au reactionat corespunzator. Daca organizatia ar fi aplicat o strategie de comunicare performanta, intr-un mod corect, cu siguranta efectele crizei s-ar fi diminuat, iar publicul ar fi avut mai multa incredere in organizatie.
Bibliografie:
CORNESCU, Viorel, MIHAILESCU, Ioan, STANCIU, Sica, Managementul organizatiei, Bucuresti, Editura AllBeck, 2003
CANDEA, Rodica, CANDEA, Dan, Comunicarea manageriala aplicata, Bucuresti, Editura Expert, 1998
CATOIU, Iacob, TEODORESCU, Nicolae, Comportamentul consumatorului, Bucuresti, Editura Uranus, 2004
DAGENAIS, Bernard, RABOY, Marc, Media, Crisis and democracy. Mass communication and the disruption of social order, London, Editura Sage, 1995
JENKINS, Elisabeth, MELEWAR, T.C., Defining the corporate identity construct, Corporate Reputation Review", Spring 2002, Vol. 5, Nr.1, pag 76-89
NECULAU, Adrian, Reprezentarile sociale. Psihologia campului social, Iasi, Editura Polirom, 1997
RUS, Flavius Calin, Relatii publice si publicitate, Iasi, Institutul European, 2004
Surse internet
Publicatii
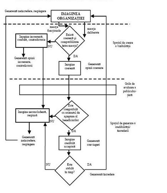
Anexa1
Procesul formarii imaginii organizationale[32]

Anexa 2
Logotipuri Dacia[33]

Logotip Logan[34]

Anexa 3 - Comunicat de presa Dacia-Renault
2.500.000 autovehicule produse la uzina Dacia Pitesti[35]
Marti 8 februarie, uzina Dacia Pitesti a produs autovehiculul cu numarul 2.500.000. Autoturismul Logan 1.4 Prfrence, Gri Perla, cu numarul caroseriei 33076155, a parasit linia de montaj, in prezenta fericitului sau proprietar, domnul Dorel Andries, din Bacau. Platforma industriala, modernizata in totalitate de la preluarea Daciei de catre Renault in 1999, cu o investitie de peste 489 milioane de euro, este astazi la cele mai inalte standarde europene.
Uzina de la Pitesti a intrat in anul 2005 cu un obiectiv ambitios: dublarea productiei zilnice de autovehicule, de la o capacitate de 460 de autovehicule pe zi la sfarsitul anului 2004, la 750 de autovehicule pe zi, in al doilea trimestru al acestui an. Pentru a raspunde acestei provocari, pe langa efortul constant de ameliorare a productivitatii, uzina a introdus schimbul trei, operational incepand cu prima saptamana din februarie. Pentru a ameliora nivelul de calitate, Dacia a adoptat metodele de control dezvoltate de Alianta Renault-Nissan, AVES (Alliance Vehicle Evaluation System).
Cu o productie de 94.720 de vehicule in 2004, Dacia a inregistrat o crestere de aproape 38% fata de 2003. Cresterea va continua in 2005, o data cu expansiunea internationala a modelului Logan, ceea ce ar trebui sa permita uzinei Dacia Pitesti sa inregistreze un nivel de productie de aproximativ 175.000 de autovehicule. Un alt factor de crestere a activitatii va fi dezvoltarea expeditiilor de colectii CKD (Completely Knocked Down) catre alte uzine ce vor fabrica modelul Logan (mai intai Rusia si Maroc, iar apoi Iran si Columbia).
Dacia, marca in jurul careia s-a creat si dezvoltat industria de automobile din Romania, a luat nastere in 1968, la Colibasi, judetul Arges. In cei 37 de ani de activitate, Dacia a dezvoltat o gama de vehicule de persoane si de utilitare emblematice pentru peisajul auto romanesc. Printre modelele fabricate la uzina de la Pitesti amintim: Dacia 1100 (sub licenta R8), Dacia 1300 (sub licenta R12), Dacia Break, Dacia Pick-Up, Dacia Nova, etc. Apoi, incepand cu anul 1999, cu suportul grupului Renault, Dacia si-a innoit si modernizat gama de vehicule, cu SupeRNova, Solenza si Logan, lansat in 2004.
Contact presa
Dacia - Directia Comunicare
Tel. : 021 203 8777 ; e-mail : dacia.press@daciagroup.com ;
Informatii disponibile pe: www.dacia.ro sau www.daciagroup.com
ANEXE
Uzina Dacia Pitesti
Platforma Mioveni : 2,9 milioane m - 623 000 m suprafata construita
Productie 2005: 175.000 vehicule; 220.676 motoare; 202.860 cutii de viteze ;
202.860 transmisii
Obiectiv 2006: 200 000 vehicule dintre care 60% la export + 150 000 CKD
Efective: 12.097 persoane (la sfarsitul anului 2004)
Istoric Dacia
1966 Constructia Uzinei de Automobile Pitesti
1968 Contract de licenta cu Renault si lansarea modelului Dacia 1100 (Renault
8)
1969 Dacia 1300 Berlina (Renault 12)
1973 Dacia 1300 Break
1975 Dacia Pick-Up
1978 Incetarea contractului de licenta
1987 Dacia 1320
1991 Dacia 1325 Liberta
1992 Dacia 1307 si 1309 Double Cab
1995 Dacia Nova
1998 Vehiculul cu numarul 2.000.000; Certificare ISO 9001; Productie record:
106.000 unitati
1999 Dacia devine o marca a Grupului Renault
2000 Dacia SupeRNova
2003 Dacia Solenza
2004 Dacia Logan; Incetarea fabricatiei Dacia Berlina si Break (1.959.730
unitati produse din anul 1968); Scoaterea din fabricatie a motorului tip C 1.6
i 68 CP (2.527.155 unitati produse din anul 1971)
Productia Dacia pe modele (1968 - 2004)
Dacia 1100
Nr. unitati produse: 37.546
Perioada de fabricatie: 1968 - 1972
Dacia Clasic (Berlina + Break + derivate)v Nr. unitati produse:
1.959.730
Perioada de fabricatie: 1969 - 2004
Dacia Nova
Nr. unitati produse: 38.063
Perioada de fabricatie: 1995 - 2000
Dacia SupeRNova
Nr. unitati produse: 60.191
Perioada de fabricatie: 2000 - 2003
Solenza
Nr. unitati produse: 73.515
Perioada de fabricatie: 2003 - 2004
Logan
Nr. unitati produse: 28.622
Perioada de fabricatie: 2004
Utilitare
Nr. unitati produse: 288.532
Perioada de fabricatie: 1975 - 2004
Total productie Dacia 1968 - 2004: 2.486.199 vehicule
Anexa 3 - Comunicat de presa Dacia-Renault
Logan, primul model Dacia testat de organismul independent EuroNCAP, obtine nota '3 stele'. Logan a beneficiat de experienta Renault si a facut obiectul unei munci foarte riguroase in domeniul securitatii. Intreaga experienta a inginerilor de la Renault a fost pusa in serviciul Logan pentru a gasi solutii adaptate la pretul sau.
'Logan ofera un nivel de securitate optim pentru acest nivel de gama', afirma Jacques Faure, responsabil pentru securitatea pasiva la Renault. Integritatea habitaclului a dovedit eficacitatea structurii vehiculului care a permis evitarea oricarei intruziuni periculoase. Bilantul leziunilor dupa analiza manechinelor a dovedit eficacitatea sistemelor de retinere a ocupantilor, ale caror parti vitale ale organismului sunt protejate, dupa cum atesta cele doua capete verzi.
O structura de caroserie ranforsata
Logan beneficiaza de experienta recunoscuta a firmei Renault in domeniul rezistentei la socuri si a disiparii energiei cinetice. La soc frontal, arhitectura compartimentului motor favorizeaza suprapunerea partiala a elementelor mecanice. In partea superioara, eforturile sunt transferate ranforsarilor de cadru laterale, stalpilor fata si ranforsarilor din usi. Pe partea mediana, eforturile sunt preluate de traversa fata. Acest dispozitiv este completat de o cale de transfer a eforturilor in partea inferioara, un cadru GMP fixat in patru puncte pe lonjeroane.
In caz de soc, plansa bordului intarita de o structura in fagure din polipropilena, un material foarte absorbant, reduce consecintele impactului asupra genunchiului. Profilul lui din partea de jos si golul format imbraca forma tibiei pentru a repartiza efortul asupra gambei si gleznelor. Structura scaunelor mentine bazinul ocupantilor intr-o pozitie adaptata, in timp ce paddingurile de sub picioarele soferului si ale pasagerului protejeaza membrele inferioare.
In caz de soc lateral, structura de mijloc ii protejeaza pe ocupanti, la fel ca si rezistenta laterala a scaunului si paddingurile din portiera. Socul spate a fost tratat in aceeasi masura. Rezervorul este fixat sub podea si departat de puntea spate, ceea ce limiteaza orice intruziune a acesteia. O traversa situata in spatele banchetei din spate limiteaza riscul patrunderii in habitaclu a obiectelor aflate in port-bagaj.
O securitate pentru toti
Logan asigura securitatea pasagerilor de orice talie si de orice varsta. Sistemul de retinere este compus din centuri cu 3 puncte si tetiere pentru toate locurile, atat in fata, cat si in spate. Centurile din fata sunt reglabile in inaltime pentru a se adapta la morfologia ocupantilor.
Logan este echipat cu doua airbag-uri, pentru conducator si pasager, echipate cu o supapa care regularizeaza presiunea interna a sacului si limiteaza eforturile de retinere asupra ocupantilor.
Logan beneficiaza de experienta Renault in privinta securitatii copiilor. El a obtinut 3 stele la testele de protectie a copiilor. Acesta permite instalarea scaunelor universale pentru copii, cu fata si cu spatele spre drum, pe cele trei locuri din spate precum si pe locul pasagerului din fata. Un intrerupator situat pe plansa de bord permite deconectarea airbag-ului; un martor luminos aminteste in acest caz dezactivarea functiei.
Contact presa
Dacia - Directia Comunicare
Tel. : 021 203 8777 ; e-mail : dacia.press@daciagroup.com ;
Informatii disponibile pe: www.dacia.ro sau www.daciagroup.com
Anexa 5 - Reclama tiparita Dacia-Reanult[37]

Anexa 6 - Profilele primar cumulative






Anexa 7 - Profilele ponderat cumulative






Anexa 8 - Profilele primare dihotomice







Anexa 9- Profilele ponderat dihotomice







Anexa 10 - Profilele binar primare







Anexa 11 - Profilele binar ponderate







Anexa 12 - Profilele structurale dihotomice si cumulative primare










Anexa 13 - Profilele structurale dihotomice si cumulative ponderate










Anexa 14 - Profilele primar cumulative






Anexa 15 - Profilele ponderat cumulative






Anexa 16 - Profilele primare dihotomice







Anexa 17 - Profilele ponderat dihotomice







Anexa 18 - Profilele binar primare







Anexa 19 - Profilele binar ponderate







Anexa 20 - Profilele structurale dihotomice si cumulative primare










Anexa 21 - Profilele structurale dihotomice si cumulative ponderate










Pasarica Cristian, Daciada, "Jurnalul National", Bucuresti, Anul XIII, 2005, Nr.3678, 07 Iulie, pag.13
Balea Mihaela, Greva generala la Dacia Renault "Evenimentul Zilei", Bucuresti, Anul XII, 2003, Nr.3394, 20 Februarie, pag.16
Georgescu Marian, Instanta a suspendat greva de la Dacia, "Ziua", Anul IX, 2003, Nr.2644, 26 Februarie, pag.5
Nicolae Militaru, Presa franceza: Dacia, calvarul roman al Renault, "Adevarul", Bucuresti, Anul XIV, 2003, Nr.4082, 13 August, pag.10
Nicolae Militaru, Uzinele Dacia recheama in service 15.169 de masini Logan, "Adevarul", Bucuresti, Anul XVI, 2005, Nr. 4524, 19 Ianuarie, pag.11
Catalin Popa, Renault invata Daciada, "Banii Nostrii", Bucuresti, Anul V, 2005, Nr.123, 24 Ianuarie, pag.3
Catalin Popa, Logan: pretul succesului, "Banii Nostrii", Bucuresti, Anul V, 2005, Nr.141, 16 Mai, pag.6
Popa Catalin, Dacia Logan - cel mai slab punctaj de la Euro NCAP, "Banii Nostrii", Bucuresti, Anul V, 2005, Nr.145, 28 Iunie, pag.4
Mihaileanu Andrei, Dacia Logan s-a rasturnat la 65 km / h , "Gandul", Bucuresti, Anul I, 2005, Nr.45, 27 Mai, pag.6
Margarit Adriana, Nemtii sesizeaza alta anomalie, "Gandul", Bucuresti, Anul I, 2005, Nr.47, 29 Iulie, pag.11
Arecco Sorin, Ziaristi italieni iau apararea Daciei Logan Gazeta Sporturilor", Bucuresti, Anul XV, 2005, Nr.4702, 28 Iulie, pag.14
Barbuneanu Raluca, Dacia Logan a ramas pe trei roti in Franta, "Evenimentul Zilei", Bucuresti, Anul XIV, 2005, Nr.4160, 05 August, pag.8
Margarit Adriana, Logan-cu roatele in sus, directorii Dacia-in concediu, "Gandul" Bucuresti, Anul I, 2005, Nr.55, 06 August, pag.10
Ciornei Laurentiu, Problemele Daciei Logan, "Evenimentul Zilei", Bucuresti, Anul XIV, 2005, Nr.4163, 09 August, pag.8
Ciornei Laurentiu, Dacia Logan are probleme cu vopseaua, "Evenimentul Zilei", Bucuresti, Anul XIV, 2005, Nr.4175, 23 August, pag.19
Ciornei Laurentiu, 3000 de Loganuri se intorc in fabrica, "Evenimentul Zilei", Bucuresti, Anul XIV, 2005, Nr.4248, 18 Neoembrie, pag.11
Margarit Adriana, Logan-cu roatele in sus, directorii Dacia-in concediu, "Gandul" Bucuresti, Anul I, 2005, Nr.55, 06 August, pag.10
|
Politica de confidentialitate | Termeni si conditii de utilizare |
Vizualizari: 6749
Importanta: ![]()
Termeni si conditii de utilizare | Contact
© SCRIGROUP 2025 . All rights reserved