| CATEGORII DOCUMENTE |
| Comunicare | Marketing | Protectia muncii | Resurse umane |
|
|
Generalitati |
|
Cerinte referitoare la documentatie |
|
|
Generalitati |
|
|
Manualul calitatii |
|
|
Controlul documentelor |
|
|
Controlul inregistrarilor |
procesele necesare functionarii sistemului si modul cum se aplica ele de catre organizatie, inclusiv succesiunea si interactiunea acestor procese (vezi fig. 1
criteriile si metodele care asigura ca atat operarea cat si controlul proceselor SMC sunt documentate, mentinute si eficace;
responsabilii si modul de asigurare a resurselor si informatiilor necesare pentru a sustine operarea si monitorizarea acestora (vezi fig. 1);
modul de monitorizare, masurare si analizare a proceselor SMC.
realiza rezultatele planificate;
imbunatati continuu desfasurarea proceselor SMC.
Declaratia de politica in referitoare la calitate, cod DP-01;
Declaratia referitoare la obiectivele calitatii, cod DO-01;
Manualul calitatii, cod MC-SR;
Proceduri documentate cerute de standardul de referinta, cod PD-xx;
Proceduri operationale si de lucru, instructiuni, coduri PO-xx, PL-xx si I-xx;
Documente, dupa caz, necesare planificarii, operarii si controlului proceselor identificate;
Inregistrari cerute de standardul de referint
Documente de provenienta externa (specificatii, documente de reglementare, standarde, legislatie aplicabila, etc.)
sunt folosite documente adecvate activitatilor / proceselor derulate;
informatiile utilizate sunt recunoscute / insusite de organizatie;
nu este posibila utilizarea unor documente / informatii perimate.
analiza si aprobarea, inainte de difuzare, pentru a se asigura adecvarea lor in raport cu scopul pentru care au fost elaborate;
analiza, actualizarea si reaprobarea atunci cind necesitatile imbunatatirii continue o impun;
identificarea / personalizarea documentelor printr-un cod unic si controlul evolutiei lor prin editii / revizii;
disponibilitatea documentelor, la editiile / reviziile in vigoare, in conditii de lizibilitate si acolo unde este necesara prezenta lor;
identificarea continua si difuzarea controlata a documentelor de provenienta externa;
retragerea prompta a documentelor perimate din toate punctele de difuzare si identificarea adecvata a documentelor perimate / arhivate pentru prevenirea utilizarii neintentionate.
SILVAROM initiaza si mentine inregistrari in scopul:
furnizarii dovezilor conformitatii cu cerintele SMC propriu si cu cele ale standardului de referinta;
furnizarii dovezilor referitoare la functionarea eficace a SMC implementat in organizatie;
obtinerii de date pentru analiza si imbunatatirea functionarii SMC.
analiza efectuata de management;
managementul resurselor umane (studii, instruire, evaluare, competente, etc.);
planificarea realizarii produsului;
analiza cerintelor referitoare la produs;
evaluarea si urm rirea furnizorilor;
productia si furnizarea de servicii;
auditul intern;
monitorizarea si masurarea produsului;
controlul produsului neconform;
actiuni corective / preventive si de imbun t tire;
comunicarea interna si cu clientul.
lizibile si identificabile;
semnate, avizate, aprobate, arhivate, difuzate, modificate in mod controlat;
disponibile pentru o perioadǎ de timp determinatǎ.
regasire usoarǎ;
eliminarea/reducerea riscurilor de pierdere sau deteriorare.
|
Nr. crt. |
PROCESE IDENTIFICATE |
Coordonator / Responsabil |
Documente de referintǎ (*) |
|
1. PLANIFICARE |
|||
|
Stabilirea si actualizarea permanentǎ a politicii si obiectivelor referitoare la calitate. |
DG |
MC-SR; DP-01; DO-01 |
|
|
Planificarea (SMC si realizarea produsului). |
DG/DTP/SSPPLU |
MC-SR |
|
|
Managementul resurselor (financiare, materiale, umane, infrastructura, mediul de lucru). |
DG/DTP/DEC/ SMSP |
MC-SR; PO-12 |
|
|
Analiza efectuata de management. |
DG / CDC |
MC-SR; PO-01 |
|
|
2. REALIZARE |
|||
|
Determinarea si analiza cerintelor referitoare la produs. |
DTP/DEC |
MC-SR |
|
|
Proiectare si dezvoltare |
SSP/DTP |
MC-SR; PO-03 |
|
|
Aprovizionarea |
DTP/SSADT |
MC-SR; PO-04 |
|
|
Pregǎtire material aprovizionat (detalii in fig. 3 5) |
DTP/SS IVV |
MC-SR; PO-07 |
|
|
Executie produs (detalii in fig. 6 8) |
DTP/ SS IIII |
MC-SR; PO-07 |
|
|
|
Livrare si servicii asociate produsului livrat. |
DTP/SSEI/ SSVMS |
MC-SR |
|
3. VERIFICARE |
|||
|
Monitorizare si mǎsurare procese si produse. |
CDC/SSMCI |
MC-SR; Doc. tehnicǎ |
|
|
Monitorizare satisfactie clienti. |
SSMCI/SSEI/ SSVMS |
MC-SR; PO-14 |
|
|
Monitorizare sesizǎri / reclamatii de la client. |
SSMCI/SSEI/ SSVMS |
MC-SR; PO-13 |
|
|
Audit intern. |
SSMCI |
MC-SR; PD-04 |
|
|
ACTIONARE |
|||
|
Controlul produsului neconform. |
SSMCI/DTP |
MC-SR; PD-02 |
|
|
Analiza datelor si imbunǎtǎtire. |
CDC |
MC-SR |
|
|
Actiuni corective si preventive. |
CDC |
MC-SR; PD-03 |
|
|
SPRIJIN |
|||
|
Comunicare (internǎ - cu clientul). |
CDC/SSEI/ SSVMS |
MC-SR |
|
|
Controlul documentelor si inregistrarilor. |
SSMCI/DEC/SSP |
MC-SR; PD-01 |
|
|
|
Fig. 3 Detalii ale subproceselor si

Fig. 4 Detalii ale subproceselui 2.3

Fig. 5 Detalii ale subproceselui 2.4

Fig. 6 Detalii ale subproceselui 2.5.1
Fig. 7 Detalii ale subproceselui 2.5.2

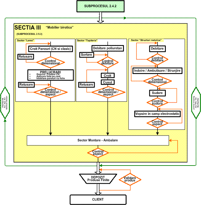
Fig. 8 Detalii ale subproceselui 2.5.3
|
Politica de confidentialitate | Termeni si conditii de utilizare |
Vizualizari: 7527
Importanta: ![]()
Termeni si conditii de utilizare | Contact
© SCRIGROUP 2025 . All rights reserved