| CATEGORII DOCUMENTE |
| Comunicare | Marketing | Protectia muncii | Resurse umane |
SISTEMUL INFORMATIONAL
AL MANAGEMENTULUI PUBLIC
Sistemul informational in administratia publica are o serie de particularitati, care sunt determinate de specificul domeniului studiat.
Conceptul de sistem informational
Datele, informatiile, mijloacele de tratare a informatiilor ca de altfel si circuitele si fluxurile informationale sunt influentate de relatiile care exista intre institutiile componente ale sistemului administratiei publice.
Exercitarea autoritatii legislative, juridice si executive de catre organele abilitate in acest sens presupune existenta unor circuite informationale, care sa permita vehicularea anumitor categorii de informatii.
Sistemul informational cuprinde ansamblul de date, informatii continute in documente, circuite informationale, fluxuri informationale si mijloace de tratare a informatiilor, implicate in procesul de fundamentare a deciziilor elaborate de organele care fac parte din sistemul administratiei publice si care contribuie, prin continutul lor, la satisfacerea necesitatilor generale ale populatiei.
Fiecare componenta a sistemului administratiei publice este atat un emitator, cat si un beneficiar de informatii, care deserveste sistemul in ansamblul lui.
Astfel, in vederea exercitarii atributiilor sale, Presedintele Romaniei emite decrete si mesaje.
Decretele Presedintelui se publica in Monitorul Oficial al Romaniei, reprezinta acte de aplicare si pot avea un caracter individual, cel mai adesea, sau normative, prin exceptie.
Mesajele sunt alta componenta a sistemului informational folosita de Presedinte pentru a exprima unele puncte de vedere fata de o anumita problema politica sau fata de o lege care i-a fost inaintata spre promulgare.
Intre Presedinte si Parlament apare, astfel, un flux informational intrucat Parlamentul are obligatia de a lua in discutie mesajele prezidentiale.
La randul lor, Camera Deputatilor si Senatul adopta legi, hotarari si motiuni.
Legile adoptate de acestea sunt:
Legi constitutionale de revizuire a Constitutiei;
Legi organice, prin care se reglementeaza: sistemul electoral, organizarea si functionarea partidelor politice, organizarea si desfasurarea referendumului, organizarea guvernului si Consiliului Suprem al Apararii Tarii, regimul starii de asediu si al celei de urgenta, infractiunile, pedepsele si regimul executarii acestora, acordarea amnistiei sau gratierii colective, organizarea si functionarea Consiliului Superior al Magistraturii, a instantelor judecatoresti, a Ministerului Public si a Curtii de Conturi, statutul functionarilor publici, contenciosul administrative s.a.;
Legi ordinare.
In exercitarea atributiilor sale Guvernul Romaniei adopta hotarari si ordonante.
Hotararile se emit pentru organizarea executarii legii, iar ordonantele stabilesc limitele si conditiile legii.
Ministerele emit ordine si instructiuni in vederea realizarii atributiilor specifice.
Figura nr. 1. Sistemul informational din institutiile publice

Tipologia componentelor
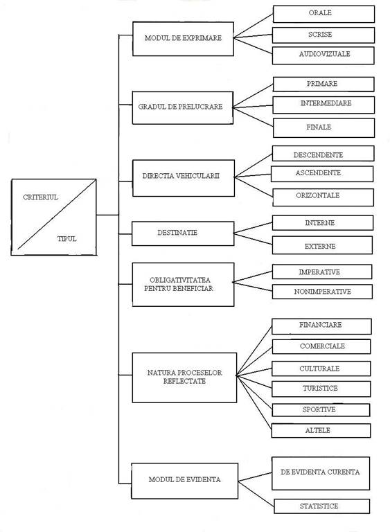
Exista o clasificare a informatiilor care circula in sfera administratiei publice luandu-se in considerare mai multe criterii:
Modul de exprimare:
Orale, expuse de regula prin viu grai;
Scrise, consemnate de regula pe hartie;
Audiovizuale, implica aparatura speciala, calculatoare si terminale.
Gradul de prelucrare:
Primare, care anterior nu au suferit un proces de prelucrare informationala. Se intalnesc la nivelul organelor administratiei locale;
Intermediare, care se afla in diferite faze de prelucrare circula atat la nivelul administratiei publice centrale, cat si la nivelul organelor administratiei locale;
Finale, care au trecut printr-un numar de prelucrari prevazute si se regasesc in decrete, hotarari, ordonante, legi.
Directia vehicularii:
Descendente, care se transmit de la nivelul administratiei centrale la organele administratiei locale. Se regasesc in decizii, instructiuni, legi, decrete, ordonante;
Ascendente, care se transmit de la organele administratiei publice locale la cele ale administratiei publice centrale si reflecta, de regula, rapoarte cu privire la gradul de realizare a obiectivelor previzionate si sunt precizate prin diverse acte normative.
Orizontale, care se transmit intre persoane incadrate in diverse compartimente situate pe acelasi nivel al unui organ al administratiei publice.
Destinatie:
Interne, care circula in interiorul institutiilor administratiei publice centrale si locale;
Externe, care circula in afara componentelor sistemului administrative.
Obligativitatea pentru beneficiar:
Imperative, emise de catre Presedintele Romaniei, govern, Parlament;
Nonimperative, acele informatii care au caracter preponderant informativ si care circula, in mod current, in cadrul institutiilor componente ale sistemului administratiei publice.
Natura proceselor reflectate:
Financiare, reflecta sau au in vedere activitati financiare;
Comerciale, reflecta sau au in vedere activitati comerciale;
Culturale, reflecta in mod expres activitati cu character cultural;
Turistice, reflecta activitatile turistice in mod deosebit;
Sportive, oglindesc in mod deosebit activitatile sportive.
Alte categorii de informatii dupa acest criteriu: cercetare-dezvoltare, protectia mediului, invatamant, asistenta sociala, agricultura, amenajarea teritoriului, transport, comunicatii, sanatate.
Modul de evidenta a informatiilor:
Evidenta curenta, care reflecta anumite situatii existente la un moment dat;
Statistice, reflecta nivelurile realizate la principalele obiective si activitati intr-o forma sintetica.

Figura nr. 2
Utilizarea informatiei in procesul de elaborare a actelor normative si transmiterea acestora din urma catre autoritatile administrative locale, spre executie implica un circuit si /sau flux informational.
Figura nr. 3. Caracteristici ale fluxului si circuitului informational

De fapt, circuitul informational desemneaza traiectul pe care il parcurge informatia de la emitator pana la beneficiarul de informatie.
Figura nr. 4. Tipologia circuitelor/fluxurilor informationale

Un alt component al sistemului informational este fluxul informational, care reprezinta cantitatea de informatie vehiculata intre emitator si beneficiarul de informatie.
Acesta este caracterizat de lungime, viteza de deplasare, fiabilitate, cost etc.
Tipologia circuitelor informationale este structurata dupa urmatoarele criterii:
1. Directia de vehiculare, caracteristicile emitatorului si, respectiv, ale beneficiarului de informatii:
- Verticale se stabilesc intre institutii ale administratiei publice situate la nivel central si cele situate la nivel local intre care exista relatii de subordonare;
- Orizontale se stabilesc intre posturi, respectiv compartimente, institutii situate pe acelasi nivel ierarhic in cadrul sistemului administrative;
- Oblice se stabilesc intre institutii ale administratiei publice situate pe niveluri ierarhice diferite, intre care nu exista relatii de subordonare nemijlocita.
2. Frecventa producerii:
- Periodice se repeat la anumite intervale, an, trimestru cu ocazia intocmirii unor rapoarte, dari de seama statistici solicitate de organe ale administratiei situate pe niveluri ierarhice superioare in cadrul sistemului;
- Ocazionale se stabilesc cu o frecventa aleatoare ori de cate ori este cazul, iar fundamentul producerii lor il reprezinta situatiile inedited care se produc in interiorul sau in afara institutiilor care compun sistemul administratiei publice.
Procedurile informationale desemneaza, in esenta, un ansamblu de elementeprin care se stabilesc modalitatile de culegere, inregistrare, transmitere si prelucrare a unei categorii de informatii cu precizarea operatiilor de efectuat si succesiunea lor, a suportilor si mijloacelor de tratare a informatiilor.
Una din principalele probleme ale sistemului informational din administratia publica careia specialistii ii acorda o tratare speciala este documentarea administrative. Se merge pana acolo incat unii specialisti reduc sistemul informational la aceasta activitate.
In conceptia noastra este necesar sa se acorde o mare atentie documentarii administrative, dar nu este suficient, intrucat sistemul informational al managementului public cuprinde si elementele pe care noi le-am tratat mai sus.
Documentatia in sistemul administratiei publice este o activitate cel putin la fel de importanta ca si celelalte activitati de inregistrare, transmitere si prelucrare a informatiilor, care constituie un support pentru elaborarea diferitelor rapoarte, dari de seama, statistici si, nu in ultimul rand, acte normative.
In cadrul sistemului informational al administratiei publice exista o serie de mijloace de culegere a informatiilor, de inregistrare a acestora, de transmitere si prelucrare a lor.
Aceste mijloace de tratare a informatiilor utilizate si in sistemul administratiei publice sunt de trei tipuri:
Manuale: masina de scris, masini de calcul, instrumente clasice;
Mecanizate: minicalculatoare;
Automatizate: computere, terminale, retele de calculatoare etc.
De asemenea, la nivelul Guvernului si Presedentiei exista purtatorii de cuvant, acele persoane abilitate sa ofere informatii despre activitatea institutiilor pe care le reprezinta.
Una din preocuparile majore ale functionarilor care isi desfasoara activitatea in sistemul administratiei publice este pastrarea secretului de serviciu si accentuarea preocuparilor proprii pentru transmiterea corecta si completa a unor informatii, care prin continutul lor se adreseaza cetatenilor tarii respective.
Functiile sistemului informational
In vederea satisfacerii nevoilor sociale ale membrilor societatii, a furnizarii de servicii publice in anumite conditii nu sunt suficiente doar resursele umane, materiale si tehnice, este necesar, de asemenea, un permanent contact cu realitatile din mediul social, pe care il serveste managementul public.
Prin urmare, sistemul informational al institutiilor publice indeplineste urmatoarele functii:
Figura nr. 5. Functiile sistemului informational

1. Functia decizionala consta in aceea ca sistemul informational trebuie sa asigure elementele informationale necesare fundamentarii actelor administrative la nivelul Parlamentului, guvernului si tuturor categoriilor de decizii administrative.
In fond, decizia administrativa este rezultatul unui process amplu de culegere, inregistrare, transmitere, prelucrare a informatiilor. Fara informatii, mijloacele de tratare a informatiilor, fara fluxurile si circuitele informationale descrise de circulatia informatiilor in sistemul administrative nu se poate vorbi de conditii minime pentru fundamentarea unor decizii administrative eficiente si a unor acte normative care sa contribuie la crearea unui cadru corespunzator aplicarii deciziilor, desfasurarii activitatii in institutiile publice si in societatea romaneasca, in general.
2. Functia operationala este cea prin care sistemul informational asigura operationalizarea actelor administrative: legi, decrete, hotarari, decizii administrative etc.
Prin urmare, totalitatea datelor, informatiilor care circula in sistemul informational al administratiei publice, circuitele si fluxurile informationale existente contribuie in mod decisive atat la intelegerea corecta a continutului unui act normativ sau al unei decizii administrative, cat mai ales la aplicarea acestora. Din punct de vedere practice, sistemul informational influenteaza in mare masura desfasurarea activitatilor implicate in executarea sarcinilor cu care au fost investiti functionarii publici si in aplicarea unor acte normative si/sau decizii administrative.
3. Functia de documentare a sistemului informational exprima menirea acestui system de a inregistra informatii necesare personalului angajat in system pentru a fundamenta sistemul de obiective si implicit deciziile derivate din acesta.
Astfel, punctul de vedere sustinut de majoritatea specialistilor in domeniu potrivit caruia se reduce la activitatea de documentare reprezinta, in acceptiunea noastra, una din cele mai importante functii a sistemului informational.
Dezvoltam continutul acestei functii prin prezentarea catorva particularitati ale documentarii in sistemul administratiei publice.
Exista diferite criterii de clasificare a documentelor:
a. Continut;
b. Forma;
c. Data;
d. Alfabet;
e. Limba etc.
Din punct de vedere pragmatic, documentel eadministrative pot fi grupate in doua categorii.
Prima categorie este alcatuita din documentele folosite exclusive de functionarii publici interesati.
A doua categorie cuprinde acele documente folosite mai rar si care raman la dispozitia functionarilor din compartimentul de documentare al institutiilor publice.
Ca si activitate care permite exercitarea uneia din functiile sistemului informational din administratia publica, documentarea administrativa este integrata in sistemul national de documentare.
In acest sens, in Romania exista un Consiliu Legislativ, care a preluat sarcina de a organiza evidenta oficiala a legislatiei si de a publica colectii si repertoire legislative, precum si buletine periodice de informare legislativa.
Consiliul Legislativ a introdus, in sistemul de evidenta a legislatiei, metode moderne de inregistrare si apelare a informatiilor reunite intr-o baza de date.
Sarcini concrete, in acest sens, are Directia de Documentare si Informare Legislativa.
Intre cele trei functii ale sistemului informational exista stranse interdependente. Buna functionare a acestuia este determinate de utilizarea cu professionalism de catre managerii publici a tuturoar componentelor sistemului informational si de revalorifivcarea functiilor acestuia.
Principiile sistemului informational
Sistemul informational in institutiile publice se fundamenteaza pe un ansamblu de principii care permit realizarea functiilor sale specifice.
Figura nr. 6. Principiile sistemului informational

1. Principiul conceperii si restructurarii sistemului informational potrivit cerintelor managementului unei institutii publice
Conceperea si rationalizarea sistemului informational se fundamenteaza, in mod expres, pe cerintele specifice ale managementului unei institutii publice care sunt strans correlate cu sistemele de nevoi, respective de interese ale societatii. Ratiunea existentei sistemului informational o reprezinta asigurarea bazei informationale necesare pentru derularea eficienta atat a proceselor de management, cat si de executie in cadrul unei institutii publice sau a sistemului administrative in ansamblul lui.
2. Principiul corelarii stranse a sistemului informational cu organizarea structurala si cu sistemul decisional din institutiile publice care compun sistemul administrativ sin u numai.
In proiectarea structurilor organizatorice specifice institutiilor publice din tara noastra , trebuie sa se tina seama de faptul ca fiecare componenta a sistemului reprezinta si un emitator si un beneficiar de informatii, ca tipurile de relatii organizatorice, care apar intre posturi, intre compartimente, intre institutii si/sau autoaritati ale administratiei publice descriu circuite informationale.
Fiecare componenta a sistemului dispune, pentru realizarea obiectivelor atribuite, de anumite mijloace de tratare a informatiilor si trebuie sa foloseasca anumite proceduri informationale.
3. Principiul unitatii metodologice a tratarii informatiilor
In vederea asigurarii compatibilitatii intre toate componentele sistemului informational al administratiei publice este necesar ca modul de culegere si prelucrare a informatiilor sa fie unitar din punct de vedere metodologic.
O asemenea abordare asigura sistemului informational un plus de rigurozitate si faciliteaza functionalitatea sa.
Tratarea unitara a informatiilor permite trecerea la prelucrarea automata a datelor.
Aplicarea acestui principiu atrage apelarea la functinarii publici specializati in domeniul informatic.
Respectarea principiului confera sistemului informational un plus de rigurozitate si faciliteaza atat controlul conducerii asupra functionarii sale, schimbarile in structura si functionarea sa, cat si extinderea utilizarii sistemelor automate de prelucrare a datelor, care circula in sistemul administrativ.
4. Principiul concentrarii asupra informatiilor esentiale
Potrivit acestui principiu, informatiile trebuie transmise, ori de cate ori este posibil, selective intrucat acestea inseamna economie de timp, resurse si implicit operativitate in fundamentarea unor decizii si/sau elaborarea unor documente administrative. Mai mult decat atat, prin transmiterea informatiilor esentiale se asigura degrevarea sistemului informational de informatii nerelevante, care afecteaza calitatea proceslor de inregistrare, transmitere si prelucrare a informatiilor esntiale.
5. Principiul asigurarii unui timp corespunzator de reactie componentelor sistemului administratiei publice
Pornind de la premise ca desfasurarea diverselor procese de munca din sistemul administratiei publice prezinta caracteristici temporale, este necesar ca si viteza de reactie a componentelor sistemului sa fie diferita. Prin urmare, si timpul de culegere, vehiculare, prelucrare a informatiilor si de fundamentare a documentelor administrative trebuie diferentiati.
Aceasta se realizeaza, in mod expres, prin utilizarea unor proceduri si mijloace variate pentru tratarea informatiilor.
6. Principiul asigurarii de maximum de informatii finale dintr-un fond limitat de informatii primare
Este cunoscut faptul ca cele mai importante documente administrative se fundamenteaza pe informatii finale. De aceea se impune o eficienta valorificare si prelucrare a informatiilor care provin de nivelurile administratiei locale si din alte terte surse.
Actele normative emise de institutiile din administratia centrala se fundamenteaza pe informatii sintetice, indeosebi finale, care sunt rezultatul unui process amplu de documentare administrativa.
Principiul flexibilitatii
Presupune adaptarea continua a parametrilor sistemului informational din administratia publica la caracteristicile mediului extern. Este necesara in acest sens o abordare modulara a sistemului informational din administratie. Acesta ar facilita accesul rapid la informatiile relevante. De asemenea, este posibila actualizarea permanenta a datelor si informatiilor, care compun sistemul la un moment dat.
Principiul flexibilitatii necesita o permanenta reactie a institutiilor din administratia publica, in special a celor din administratia locala fata de opiniile membrilor societatii si adoptarea rapida a deciziilor pe care le atrage sistemul de nevoi, interese si preferinte ale populatiei.
Este evidenta necesitatea alimentarii sistemului informational de la nivelul administratiei centrale cu informatii actualizate si/sau rezultate din aplicarea, in timp, a unor acte normative. Actualizarea informatiilor are, fara indoiala, rolul de a atrage deseori chiar modificarea continutului unui act normative sau al unei decizii administrative elaborate anterior.
Tendinte ale sistemului informational
Prezentam in continuare cateva tendinte importante care se manifesta in cadrul sistemului informational al managementului public.
1. Utilizarea computerelor in retea, care sa permita accesul concomitant al mai multor utilizatori din diverse componente ale administratiei la categoriile de informatii dorite si necesare.
In aest sens, exista cibernetica administrativa, care ofera functionarilor specializati, sin u numai acestora, un set de metode si tehnici pentru prelucrarea rapida si eficienta a informatiilor vehiculate pe toate nivelurile sistemului administratiei publice.
De asemenea, mentionam aparitia domeniului nou al informaticii administrative, care are utilitate practica deosebita si justifica tendinta enuntata.
Informatica poate si trebuie sa contribuie la cresterea eficientei schimbului de informatii, deoarece se concretizeaza in sisteme de transmisie rapida, de codificare si decodificare a informatiilor, programe de depistare automata a erorilor, limbaje simbolice, translatoare automate etc.
Sisteme de calcul moderne asigura posibilitatea realizarii controlului automat al diferitelor activitati, care implica gestionarea de fonduri. Utilizarea lor are ca efect evitarea efectuarii de catre functionarii publici a unor operatii de rutina, creandu-se astfel posibilitatea orientarii lor catre activitatea de analiza si conceptie.
In acest context, devine tot mai evidenta necesitatea trecerii la exploatarea in direct a echipamentelor de calcul de catre functionarii publici nespecialisti. Sunt evidentiate, astfel, multiplr avantaje, indeosebi crearea posibilitatii utilizatorului de a se concentra asupra problemelor de solutionat, fara a fi necesar sa se procupe si de procesele complexe de prelucrare a informatiilor implicate, acestea urmand a fi lasate pe seama specialistilor din sistemul administrative.
Functionarii publici specialisti in domeniul informaticii si managementului public trebuie sa fie implicati in procesul complex de elaborare a unor simulari de strategii si politici de dezvoltare ale administratiei publice. Cu un fond limitat de informatii, existente intr-o perioada oarecare de timp, se elaboreaza strategia si/sau politica unei institutii publice sau a sistemului administrativ.
2. Accentuarea caracterului previzional anticipativ al aiatemului informational din administratia publica.
Sistemul informational, prin fondul de informatii de care dispune si cu ajutorul tehnicii moderne de evidenta, prelucrare si transmitere a datelor si informatiilor, trebuie sa asigure un timp minim necesar de raspuns la nevoile viitoare ale membrilor societatii, la satisfacerea interesului public.
Tendinta influenteaza calitatea deciziilor administrative adoptate, permite o mai buna corelare a continutului lor cu relitatea din unitatea administrative-teritoriala unde urmeaza a fi aplicate, accelereaza procesul de executare a acestora si implicit de realizare a obiectivului fundamental al managementului public - cresterea calitatii serviciilor si satisfacerea intereselor publice generale.
|
Politica de confidentialitate | Termeni si conditii de utilizare |
Vizualizari: 4143
Importanta: ![]()
Termeni si conditii de utilizare | Contact
© SCRIGROUP 2025 . All rights reserved