Scrigroup - Documente si articole

     

HomeDocumenteUploadResurseAlte limbi doc
ComunicareMarketingProtectia munciiResurse umane

PROCEDURA OPERATIONALA - OFERTAREA

management



+ Font mai mare | - Font mai mic



SCOP



Prezenta procedura stabileste un mod controlat de desfasurare a procesului de analiza a cererilor de oferta si a ofertelor, cu pastrarea inregistrarilor corespunzatoare.

2. DOMENIUL DE APLICARE

Prevederile prezentei proceduri se aplica in toate compartimentele implicate in procesul de analiza a cererilor de oferta si in elaborarea, negocierea si transmiterea ofertei catre client.

DOCUMENTE DE REFERINTA

MC - 01 - Manualul Calitatii;

SR EN ISO 9001: 2001 - Sisteme de management al calitatii - Cerinte;

SR EN ISO 9000: 2001 - Sisteme de management al calitatii - Principii fundamentale si

vocabular

4.TERMINOLOGIE.ABREVIERI

4.1.Terminologie

Pentru scopurile acestei proceduri se aplica definitiile din Standardul International SR EN ISO 9000:2001 - Sisteme de management al calitatii - Principii fundamentale si vocabular;

4.2.Abrevieri

Nu este cazul.

5. REGULI DE PROCEDURA

5.1. Primire, inregistrare, difuzare si arhivare cerere de oferta

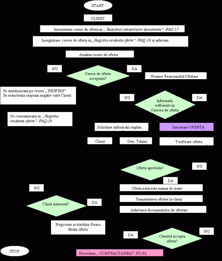
Cererile de oferta se inregistreaza la Secretariat in ,,Registru intrari/iesiri documente"-formular FAQ-13.

5.1.2. De la Secretariat, cererile de oferta sunt transmise la Serviciul Ofertare-Contractare, unde se inregistreaza in ,,Registru evidenta oferte"- formular FAQ-29.

5.1.3. Cererile de oferta si documentele suplimentare (caiet de sarcini, schite, note,desene, obs.) furnizate de client :

- pe suport hartie se pastreaza in biblioraftul Oferte;

-pe suport electronic se pastreaza temporar pe server in folderul ,,COMERCIAL/CERERI DE OFERTA/CerOf.Nume client" sub numele ,,Zi.luna.an-CerOf.NumeClient_Obiect". Exp.: ,,22.08.06-CerOf.ASTALDI_Tablier.pod_:Caiet de Sarcini". Dupa emiterea ofertei finale, cererile de oferta si documentatia furnizata de client se anexeaza pe suport hartie sau CD fie la dosarul de contract, daca cererea de oferta se finalizeaza cu contract, fie la dosarul de oferta daca cererea de oferta nu se finalizeaza cu contract.

CD va avea o eticheta aplicata pe el unde se va mentiona :

-denumire client/obiect cerere de oferta

-denumirea documentelor ce insotesc cererea de oferta (planse,schite, caiete de sarcini)

Dupa emiterea ofertei, cererea de oferta si documentele auxiliare care o insotesc de pe server vor fi sterse, ele putand fi regasite pe CD.

5.2. Analiza cererii de oferta

Dupa inregistrare, Responsabilul Ofertare transmite cererea de oferta Directorului General si Directorului Comercial in vederea efectuarii analizei acesteia.

In cadrul analizei cererii de oferta sunt discutate detaliile si cerintele referitoare la produs luandu-se in calcul capabilitatea organizatiei de a indeplini cerintele si termenele de executie impuse de client.

In cazul in care, in urma analizei cererea de oferta nu este acceptata, direct pe cererea de oferta, Directorul General aplica mentiunea "RESPINS",semneaza, mentionand si data la care s-a efectuat analiza si desemneaza Responsabilul Ofertare care va intocmi raspunsul negativ prin mentionarea numelui acestuia. In acest caz, raspunsul negativ va contine si motivele respingerii cererii de oferta. In Registrul evidente oferte, in dreptul rubricii aferente cererii de oferta respinse, se va mentiona motivul respingerii in dreptul rubricii ,,cerere de oferta respinsa/motiv".

In cazul in care cererea de oferta este acceptata, Directorul General sau Directorul Comercial desemneaza Responsabilul Ofertare care se va ocupa cu intocmirea ofertei.

5.3. Intocmire oferta

Responsabilul Ofertare desemnat va solicita informatii suplimentare la Client si la Dep. Tehnic in cazul in care cererea de oferta nu contine suficiente informatii pentru a putea intocmi oferta.

In cazul cererilor de oferta care nu contin antemasuratori, la solicitarea Respons.Ofertare/Director Comercial, Dep. Tehnic va elabora calcule, necesar de materiale, costuri pentru achizitie si necesar ore.

Oferta contine urmatoarele informatii:

- identificare produs

- specificatii tehnice

- conditii comerciale

- durata de valabilitate a ofertei

5.4. Verificare, aprobare si transmitere oferta la client

Dupa intocmirea ofertei de catre Responsabilul Ofertare, aceasta este supusa spre verificare si aprobare, Directorului Tehnic, Directorului Comercial si Directorului General.

Dupa aprobarea ofertei, Responsabilul Ofertare va inregistra oferta in ,Registru intrari/iesiri documente" si va consemna in ,, Registru evidenta oferte"- formular FAQ-29 momentul in care a fost trimisa catre client si modul in care a fost trimisa:fax, e-mail, posta.

Functie de modul in care s-a stabilit relatia cu clientul, se poate transmite acestuia oferta insotita de ,,Foaia de transmitere"- FAQ-32, bifandu-se rubricile aferente, corespunzator situatiei in cauza.

Foaia de transmitere se arhiveaza de catre Serviciul Ofertare-Contractare intr-un dosar separat, primind numere de la acest serviciu, o copie a acesteia impreuna cu documentele originale transmise fiind pastrate in dosarul de oferte sau contracte, in cazul in care oferta se finalizeaza cu contract.

Foaia de transmitere"-FAQ se poate folosi si pentru a transmite documente de la un departament la altul, in cadrul firmei.

5.5. Arhivare oferte

Dupa transmiterea ofertei, se va realiza o copie a acesteia. Oferta in original sau copia acesteia impreuna cu cererea de oferta si toate documentele aferente intocmite sau primite (calcule, planuri, etc.) sunt indosariate de catre Resp. Ofertare.Dosarul respectiv contine toata corespondenta referitoare la oferta. In momentul in care aceasta se arhiveaza, Serviciul Ofertare-Contractare va intocmi un opis pe care il va atasa in fata documentatiei ce urmeaza a fi arhivata.

Dosarele cu oferte sunt pastrate de Responsabilul Ofertare in bibliorafturi in concordanta cu numerele din

,,Registru Evidenta Oferte"- formular FAQ-29.

Bibliorafturile sunt numerotate succesiv pe parcursul unui an si vor contine ofertele in ordine cronologica.

Pentru ofertele complexe se intocmeste un dosar special ce poarta denumirea clientului/proiectului.

Ofertele vor fi arhivate si electronic pe server in folderul :,,COMERCIAL/OFERTE/OFERTE 20xx/Of.CLIENT" sub urmatorul nume: ,,Of.NumeClient.rev.nr_Obiect_nr.iesire-InitialeResp.Ofertare-Initiale Resp.RedactareOf_zi.luna.an"

Exp.,,Of.ASTALDI.rev.2_Tablierpod_78-RO-RR_22.09.06".

Se va pastra in folderul Of.CLIENT si calculul costurilor.Calculul costurilor nu se transmite la client.

Folderul ,,Of. CLIENT" va contine 2 tipuri de documente:

1. Oferta sub numele ,,Of.NumeClient.rev.nr._Obiect_nr.iesire- InitialeResp.Ofertare - Initiale Resp.RedactareOf_zi.luna.an"

2. Calculul costurilor care stau la baza intocmirii ofertei.

Folderul OFERTE 20xx, unde xx reprezinta ultimele 2 cifre ale anului in curs se arhiveaza dupa 3 ani.

In felul acesta, in folderul OFERTE din COMERCIAL de pe server se vor pastra ofertele din anul curent si

ofertele din ultimii doi ani.

5.6. Feedback-ul clientului

Clientul poate fi sau nu interesat de oferta. In cazul in care clientul nu este interesat, Responsabilul Ofertare consemneaza acest lucru in ,,Registru evidenta oferte" si se specifica motivul renuntarii.

In cazul in care clientul este interesat, Responsabilul Ofertare informeaza Directorul Comercial.

Daca clientul solicita modificari suplimentare, acestea se aduc de catre Directorul Comercial la cunostinta Directorului Tehnic si a Directorului General.

Directorul General si/sau Directorul Comercial negociaza cu clientul si stabilesc o forma finala a ofertei acceptata de client.

Responsabilul Ofertare reface oferta conform exigentelor clientului si o supune spre analiza, verificare si aprobare la Directorul Comercial si Directorul General.

Responsabilul Ofertare inregistreaza si arhiveaza oferta refacuta, mentionand in ,,Registrul evidenta oferte", numarul reviziei ofertei precum si modul de transmitere al ofertei. Oferta revizuita este pastrata electronic in folderul :,,COMERCIAL/OFERTE/OFERTE 20xx/Of.CLIENT" sub urmatorul nume: ,,Of.NumeClient.rev.nr._Obiect_nr.iesire-InitialeRespOfertare-Initiale Resp.RedactareOferta_zi.luna.an.

Oferta modificata este transmisa la Client de catre Responsabilul Ofertare;

In cazul in care Clientul accepta oferta, Responsabilul Ofertare informeaza Directorul Comercial si consemneaza acest lucru in ,,Registru urmarire oferte"- formular FAQ-29 si se urmeaza procedura ,,CONTRACTAREA"-cod PO-02.

Ultima varianta de oferta acceptata de catre client va primi indicativul ,,acc" astfel: ,,Of.NumeClient.rev.nr._Obiect_nr.iesire- InitialeRespOfertare - Initiale Resp.RedactareOferta _zi.luna.an-acc"si va fi

COPIATA de catre Responsabilul Ofertare in folderul ,,PROJECT MANAGEMENT/20xx/Nr.contract-Numeclient_obiect"/START. In acest folder se va COPIA si ,,Calculul costurilor care stau la baza intocmirii ofertei finale" .

In cazul in care Clientul nu accepta oferta, Responsabilul Ofertare consemneaza acest lucru in ,,Registru evidenta oferte" si informeaza Directorul Comercial.

5.6.10.1. Directorul Comercial ia legatura cu clientul si clarifica exigentele clientului pe care oferta nu le-a satisfacut, in cazul in care clientul doreste acest lucru; in acest caz ciclul se reia de la pct.5.6.5.

5.6.10.2. In cazul in care nu se ajunge la un punct comun cu clientul, acest lucru este consemnat de Responsabilul Ofertare in ,,Registru evidenta oferte" si operatiunea ,,OFERTARE" se considera incheiata in acest caz.

6. AUTORITATI SI RESPONSABILITATI

6.1. Director General:

participa la analiza cererilor de oferta;

accepta sau respinge cererea de oferta;

numeste Responsabilul Ofertare pentru intocmirea ofertei;

verifica oferta intocmita de Responsabilul Ofertare;

aproba oferta intocmita de Responsabilul Ofertare;

negocieaza cu clientul in vederea obtinerii unei forme finale a ofertei acceptata de client.

6.2. Director Comercial:

analizeaza cererile de oferta si comenzile, asigurandu-se ca sunt documentate si pot fi realizate cerintele acestora;

analizeaza si verifica corespondenta purtata cu clientii in legatura cu rezultatele analizei in scopul intocmirii ofertei;

informeaza toti factorii interesati cu privire la modificarile ce se impun ofertei;

studiaza posibilitatile de acceptare si asimilare a modificarilor aduse ofertei ;

solicita informatii suplimentare la Client si la Dep. Tehnic in vederea intocmirii ofertei;

participa la intocmirea ofertei sprijinind cu date Responsabilul Ofertare.

verifica si supervizeaza oferta;

impreuna cu Directorul Tehnic sustine oferta in fata Directorului General;

negociaza cu clientul in vederea obtinerii unei forme finale a ofertei acceptate de client.

informeaza Directorul General ca oferta a fost acceptata de Client.

6.3. Director Tehnic:

asigura suportul tehnic in vederea intocmirii ofertei;

estimeaza consumurile de materiale si de costuri pentru achizitii, estimeaza necesarul de ore.

verifica oferta ;

studiaza posibilitatile de imbunatatire a ofertei ;

studiaza posibilitatile de asimilare a modificarilor aduse ofertei din punct de vedere tehnic;

vizeaza oferta.

6.4. Serviciul Ofertare-Contractare:

inregistreaza cererea de oferta in ,,Registrul evidenta oferte";

remite cererea de oferta Directorului Comercial;

daca cererea de oferta este respinsa, redacteaza raspunsul negativ catre client si consemneaza in ,,Registru

evidenta oferte" faptul ca cererea de oferta a fost repinsa precizand si motivul respingerii;

6.5. Responsabil Ofertare:

daca cererea de oferta este acceptata, solicita toate informatiile necesare de la client si de la Dep. Tehnic ;

intocmeste oferta cu sprijinul Dep.Tehnic si al Dir. Comercial;

prezinta oferta spre analiza, verificare si vizare Directorului Comercial ;

dupa aprobarea ofertei, preaia numarul de iesire din,, Registrul intrari/iesiri documente" dat ofertei si il

trece in ,,Registrul evidenta oferte" mentionand si modul in care transmite oferta la client:fax, e-mail,

posta;

arhiveaza oferta conform pct.5.5 al prezentei proceduri;

urmareste feedback-ul clientului;

consemneaza in ,, Registrul evidente oferte" motivul renuntarii clientului;

informeaza Directorul Comercial despre modicarile suplimentare cerute de client;

efectueaza modificarile la oferta astfel incat aceasta sa corespunda exigentelor clientului;

supune spre analiza, verificare si vizare oferta refacuta;

inregistreaza si arhiveaza oferta refacuta, mentionanad in ,,Registrul evidenta oferte", numarul reviziei

ofertei, modul de transmitere al ofertei.

- in cazul in care oferta e transmisa cu Foaie de transmitere, atunci arhiveaza Foile de transmitere intr-un

dosar separat propriu numai Serv.Ofertare-Contractare (originalul).

transmite oferta modificata Clientului;

informeaza Directorul Comercial ca oferta a fost acceptata/neacceptata de Client si consemneaza acest lucru in ,, Registru evidente oferte"- formular FAQ-29.

6.5. Secretariat

- inregistreaza cererile de oferta in ,,Registru intrari/iesiri documente" - formular FAQ-13;

- inregistreaza toata corespondenta intrari/iesiri intre client si firma COIFER IMPEX.

- inregistreaza ofertele in ,,Registru intrari/iesiri documente"- formular FAQ-13.

7. Inregistrari

,,Registru intrari/iesiri documente" - formular FAQ-13.

,, Registru evidenta oferte"- formular FAQ-29 ;

,, Foaie de transmitere/Transmittal Sheet"- formular FAQ-32.




Politica de confidentialitate | Termeni si conditii de utilizare



DISTRIBUIE DOCUMENTUL

Comentarii


Vizualizari: 4544
Importanta: rank

Comenteaza documentul:

Te rugam sa te autentifici sau sa iti faci cont pentru a putea comenta

Creaza cont nou

Termeni si conditii de utilizare | Contact
© SCRIGROUP 2025 . All rights reserved