| CATEGORII DOCUMENTE |
| Comunicare | Marketing | Protectia muncii | Resurse umane |
Obiective:
intelegerea organizatiei ca sistem deschis, conceptele de delegare autoritate, responsabilitate
proiectarea structurii organizatorice
tipuri de structuri, avantaje si dezavantaje a acestora
1. Functia de organizare - delegarea, responsabilitatea si autoritatea
Pentru ca planurile sa fie implementate, cineva desigur trebuie in mod efectiv sa execute, indeplineasca sarcinile si actiunile necesare pentru realizarea, dobandirea obiectivelor. Managementul, deci, trebuie sa determine o cale efectiva de a combina si coordona variabilele cheie privind atat sarcinile cat si oamenii. organizarea este functia vizibila si direct concentrata pe coordonarea sistematica a relatiilor printre multele sarcini ale organizatiei si de aici, in consecinta, relatiile formale printre oamenii care le executa.
Organizarea este procesul de creare a structurii pentru organizatii, prin care oamenii devin capabili sau dobandesc capacitatea de a lucra si participa impreuna in mod efectiv la realizarea obiectivelor ei.
Sunt doua aspecte principale privind procesul de organizare
impartirea organizatiei in subunitati corespunzatoare obiectivelor si strategiei ei. Aceasta este ceea ce multi oameni gresit inteleg ca unic si singur tel al procesului de organizare.
uneori mai putin tangibil, relatiile de autoritate sunt firele nevazute care leaga nivelurile managementului de varf cu cele de jos sau inferioare ale fortei de munca si fac posibila distribuirea si coordonarea sarcinilor.
Instrumentele pe care le detine managementul organizatiei in realizarea functiei de organizare sunt:
Delegarea instrumentul prin care managementul stabileste relatiile de autoritate. Delegarea este instrumentul prin care managementul distribuie, printre oamenii sai activitatile sau intreaga munca a organizatiei, respectiv nenumarate sarcini care trebuie sa fie executate pentru ca obiectivele sa fie indeplinite, atinse.
Responsabilitatea. In contextul delegarii, responsabilitatea este o obligatie de a executa sarcinile si de a lua in considerare executarea, definitiva si satisfacatoare a lor. Prin obligatie intelegem ca se asteapta ca un individ sa indeplineasca complet cerintele unei anumite sarcini, atunci cand el accepta o pozitie intr-o organizatie pentru a executa sarcinile pozitiei din structura in schimbul desigur a unor recompense, plati anume. Existenta responsabilitatii inseamna ca persoana este tinuta in pozitia de "raspunzator" fata de managerul, care l-a delegat, pentru rezultatele privind performanta indeplinirii sarcinilor.
Autoritatea organizationala. Daca o persoana este asteptata, scontata sa realizeze ceva pentru organizatie, aceasta presupune responsabilitate pentru indeplinirea satisfacatoare a sarcinilor si totodata organizatia trebuie sa aprovizioneze cu resursele necesare cerute. Autoritatea este dreptul limitat de folosire a resurselor organizatiei si canalizarea eforturilor unor oameni ai ei spre executarea sarcinilor.
Autoritatea este delegata la o pozitie, post in structura, si nu la un individ care din intamplare il detine la un moment dat. Asa cum definitia noastra a specificat autoritatea este dreptul limitat pentru folosirea resurselor si comanda oamenilor. Intr-o organizatie, aceste limite sunt de obicei specificate prin politici, proceduri, reguli si descrierile posturilor, sau acestea pot fi comunicate si oral subordonatilor. In general, limitele autoritatii se largesc, cresc tot mai mult pe masura ce urcam pe scara ierarhica manageriala. Dar trebuie sa precizam ca si autoritatea managerilor de varf este limitata. Puterea in contrast cu autoritatea este capacitatea de a actiona sau capacitatea de a afecta o situatie. Un individ poate avea puterea, fara a avea autoritatea. Autoritatea, cu alte cuvinte, determina ceea ce o persoana ocupand o pozitie anume are dreptul sa faca. Puterea determina ceea ce ea, in mod real, poate face. Caile in care puterea este folosita poate avea efecte pozitive sau negative asupra organizatiei.
Proiectarea structurii organizationale
Scopul principal al managementului in executia acestei functii este de a selecta structura cea mai potrivita in lumina obiectivelor organizatiei. Structura cea mai buna este aceea care face capabila organizatia de a interactiona cu mediul ei prin canalizarea, dirijarea efectiva si eficienta a eforturilor oamenilor ei, de asemenea, a resurselor pentru ca astfel sa intalneasca nevoile consumatorilor si realizarea obiectivelor ei. Prin structura organizatorica trebuie sa intelegem ansamblul de posturi si compartimente de munca care compun organizatia, modul de constituire, grupare si subordonare a acestora, precum si principalele legaturi care se stabilesc intre ele in vederea asigurarii indeplinirii in cele mai bune conditii a obiectivelor organizationale.
Dupa cum reiese din definitie, la baza structurii stau o serie de elemente fundamentale care impun din partea managementului adoptarea de decizii in vederea stabilirii lor:
postul;
unitati, compartimente de munca
sistemul delegarii, autoritatii si responsabilitatii
normele de conducere
pozitiile cu autoritate directa si cele de sprijin
Rolul structurii organizatorice este de o asigura la nivelul organizatiei o divizare a sarcinilor concomitent cu integrarea acestora, activitatea membrilor organizatiei fiind caracterizata de eficienta si eficacitate.
Principiile de baza ale proiectarii structurii organizatorice
Proiectarea structurii organizatorice trebuie sa se bazeze pe respectarea unor principii, dintre care:
Principiul divizarii activitatii si individualizarea functiilor organizatiei este un principiu fara de care nu se poate realiza gruparea activitatilor complexe in organisme sau compartimente de munca. In structura organizatorica functiunile organizatiei trebuie sa fie clar evidentiate, iar compartimentele de munca ce apartin aceleiasi functiuni sa fie grupate, evitandu-se dispersarea acestora pe baza altor criterii.
Principiul suprematiei obiectivelor asigura conditiile absolut necesare ca fiecare compartiment de munca sa aiba un rol bine definit, in concordanta cu obiectivele firmei.
Principiul unitatii de comanda presupune ca ierarhizarea subdiviziunilor organizatorice sa se faca astfel incat fiecare titular al unui post de conducere si fiecare compartiment sa fie subordonate nemijlocit unui singur sef. In practica aceasta inseamna ca o persoana este subordonata unui singur sef, de la care primeste dispozitii si in fasa caruia raspunde cu privire la indeplinirea lor si a sarcinilor ce-i revin.
Principiul apropierii managementului de locul de executie a sarcinilor exprima in esenta necesitatea reducerii numarului de niveluri ierarhice la minim. O structura simpla, cu un numar mic de niveluri ierarhice asigura reducerea distantei dintre posturile de conducere si cele de executie, transmiterea rapida si nedeformata a deciziilor in sens descendent, a informatiilor necesare luarii deciziilor si controlului in sens ascendent.
Principiul flexibilitatii presupune ca structura organizatorica sa reflecte schimbarile in domeniul obiectivelor, al resurselor, al cunostintelor din diferite domenii, cu un minim de efort din partea managerilor si a personalului. In structura acest principiu trebuie sa se regaseasca prin precizarea clara a locului compartimentelor de munca nou infiintate, sau a activitatilor care se vor dezvolta.
In proiecterea structurii organizatorice se va avea in vedere parcurgerea urmatoarelor etape:
I. Identificarea obiectivelor si activitatilor si gruparea acestora pe functiunile organizatiei
In cadrul primei etape se urmareste o personalizare a structurii organizatorice potrivit obiectivelor unitatii si activitatilor care trebuie indeplinite in vederea realizarii acestora. Fiecare activitate pentru a fi desfasurata presupune realizarea unui anumit numar de lucrari legate de sistemul de informare, proces decizional, documentare, asigurarea bazei tehnico-materiale, asigurarea fortei de munca, etc. Din acest motiv este important de inventariat toate lucrarile de executat la nivelul activitatilor, intocmindu-se o lista a lucrarilor necesare.
II. Stabilirea necesarului de personal pe baza volumului de munca impus de realizarea activitatilor
Pentru aprecierea cantitativa a volumului de munca se porneste de la lista lucrarilor necesare si se aplica o metoda specifica de determinare a volumului de munca cum ar fi fotografierea, cronometrarea etc.
Astfel stabilirea necesarului de personal se poate realiza cu ajutorul relatiei volumului de munca sau a unor normative de personal dupa modelul urmator:

Unde:
NL - necesarul de personal pentru o grupa de activitati omogene, intr-o perioada de timp
Vm - volumul de munca, exprimat in ore-norma, pentru activitati omogene
Ft - fondul de timp de munca al unui om in ore efective
In - indicele de indeplinire a normelor de munca
III. Proiectarea propiu-zisa a structurii
Incepand cu aceasta etapa se trece la repartizarea sarcinilor pe posturi si gruparea posturilor in unitati sau compartimente de munca.
1) Definirea posturilor (locurilor de munca) din organizatie
Postul reprezinta elementul primar al structurii organizatorice (cea mai simpla subdiviziune organizatorica) si este definit de ansamblul sarcinilor,obiectivelor, competentelor si raspunderilor stabilite pentru un membru al organizatiei. Pentru constituirea unui post se recomanda utilizarea metodei fisa postului, instrument care poate imbraca urmatoarea forma:
Postul
Relatii ierarhice (este subordonat, are in subordine)
Relatii functionale (interne si externe)
Descrirea sarcinilor
Responsabilitati
Limitele de competenta
Studii necesare (pregatire de baza, specializare)
Experienta (in specialitate, in functii de conducere)
Calitati personale (aptitudini, capacitate)
Denumirea de functie, asociata postului, reprezinta rezultatul factorului de generalizare al unor posturi asemanatoare din punct de vedere al ariei de cuprindere, a autoritatii si responsabilitatii. De exemplu functia de economist, functia de inginer, functia de contabil etc.
Abordarile proiectarii postului, locului de munca
Sunt patru abordari privind proiectarea postului (locului de munca): simplificarea slujbei; rotirea slujbei; largirea slujbei si imbogatirea slujbei.
a) Simplificarea slujbei (locului de munca), reprezinta procesul de proiectare a slujbelor prin care ocupantii postului au un numar mic de activitati inguste de executat. Aceasta idee a simplificarii a fost mai departe popularizata de Frederick Taylor prin viziunea sa asupra managementului stiintific, care accentueaza reducerea slujbei la sarcini inguste si instruirea muncitorilor in privinta celei mai bune cai sau modalitati de a le indeplini.
Deoarece slujbele implicate in procesul de simplificare devin simple, repetitive, muncitorii devin intersanjabili (pot fi inlocuiti intre ei) ceea ce face ca instruirea noilor veniti in organizatie sa fie relativ usoara. Din nefericire, simplificarea slujbei poate fi dusa prea departe si astfel apar slujbe inguste, repetitive care nu conduc la motivarea muncitorilor. Aceste slujbe deseori inregistreaza efecte negative, respectiv: muncitorul este plictisit, satisfactia slujbei este joasa, absenteism mare; fluctuatie ridicata si chiar sabotaj.

b) Rotirea slujbei, este practica de schimbare sau trecere periodica a salariatilor printr-o multime de slujbe (locuri de munca) dupa o succesiune planificata vezi fig. nr. 2. Abordarea acesta deseori tinteste la reducerea monotoniei sau plictiselii asociata cu simplificarea slujbei prin prevederea unei diversificari a sarcinilor. Rotirea slujbei de asemenea are avantajul policalificarii salariatilor (instruirea lor de a indeplini sau executa sarcini implicate in cateva slujbe) astfel rezultand o flexibilitate maxima in privinta incredintarilor slujbelor. Rotirea slujbei este in general de un mai mare succes sau efect ca un instrument sau mijloc de dezvoltare a salariatului. Din aceasta ultima perspectiva, salariatii sunt rotiti printr-o serie de slujbe mult mai provocatoare astfel ca sa creasca capacitatile lor, sa largeasca flexibilitatea incredintarii slujbei si sa creasca intelegerea lor cu privire la diferitele aspecte ale organizatiei. Problemele potentiale in legatura cu rotirea slujbelor se refera la faptul ca departamentele pot vedea aceasta practica de rotire a indivizilor ca un ajutor temporar (si ca le da lor de facut numai lucruri triviale) si de asemenea ridica problema loialitatii departamentale.
c) Largirea slujbei, reprezinta procesul de alocare a unei varietati mai largi a sarcinii similare unei slujbe (loc de munca) pentru a o face mult mai provocatoare, v. fig. nr. 3. Largirea slujbei largeste de fapt scopul slujbei, respectiv numarul de diferite sarcini pe care un salariat le executa in cadrul unei anumite slujbe. Desi reprezinta o imbunatatire fata de specializarea ingusta a slujbei, largirea acesteia are in general oarecum un succes limitat in motivarea salariatilor. Aceasta in principal deoarece putin mai multe sarcini similare deseori nu furnizeaza suficienta provocare si motivare.


d) Imbogatirea slujbei reprezinta procesul de extindere calitativa a mixului sarcinilor slujbei pentru a creste semnificativ potentialul de crestere, realizare, responsabilitate si recunoastere. Imbogatirea muncii sau a slujbei sporeste profunzimea slujbei, respectiv gradul in care indivizii pot planifica si controla munca implicata in slujbele lor.
Pentru a ghida eforturile imbogatirii slujbei, cercetatorii au dezvoltat modelul caracteristicilor slujbei. Acest model implica trei elemente principale: caracteristicile slujbei principale, starile psihologic critice si rezultatele. Cinci sunt caracteristicile slujbei principale.
1) Varietatea de calificari, reprezinta masura in care slujba impune sau reclama un numar de activitati care cer diferite calificari sau deprinderi.
2) Identitatea sarcinii, reprezinta masura care slujba permite completarea sa finisarea principalei parti identificabile a muncii, mai mult decat numai un fragment.
3) Semnificatia sarcinii este masura in care muncitorul vede rezultatul slujbei ca avand un impact important asupra celorlalti.
4) Autonomia reprezinta "cantitatea" de discretie sau libertate permisa in determinarea programarilor si metodelor de munca pentru dobandirea rezultatului scontat, necesar.
5) Feedback este masura in care slujba furnizeaza informatia clara si la timp cu privire la rezultatele performantei.
Aceste caracteristici esentiale sunt foarte mult reflectate, logic, in slujbe si de asemenea sunt motivatoare.
Programul cu timp flexibil, este un program de munca ce specifica anumite ore principale cand indivizii sunt asteptati sa fie la slujba si apoi este permisa o flexibilitate in inceperea si terminarea lucrului astfel ca numarul total de ore al zilei de munca sa fie respectat. De exemplu o organizatie poate considera pe baza experientei ca orele principale de lucru sunt intre orele 10 si 15 (cu o ora pauza de masa). Pornind de la aceasta restrictie, muncitorii pot alege diferite programe, astfel ca: 7 la 16 sau 10 la 19, acestea cuprind opt ore de munca pe zi care includ orele esentiale (10 la 15).
Programul cu saptamana concentrata, reprezinta un program de lucru prin care salariatii, de exemplu lucreaza patru zile a 10 ore pe zi sau o combinatie similara, in locul celor 8 ore zilnic. Unele companii pot sa inchida activitatea 3 zile pe saptamana. Un asemenea program deseori furnizeaza economii operative (de productie), precum reducerea consumului de energie care rezulta din eliminarea incalzirii sau aerului conditionat (in functie de vreme) timp de trei zile.
Impartirea slujbei reprezinta o practica de munca in care doua sau mai multe persoane impart o slujba completa. In aceasta situatie, o persoana poate lucra dimineata si cealalta dupa amiaza, sau ei pot alterna zile de lucru sau sa dezvolte orice alt program de impartire.
2) Gruparea posturilor in unitati, compartimente de munca
Posturile trebuie grupate in cadrul unor unitati de munca definite ca grupuri coerente de persoane reunite sub o singura autoritate, care isi asuma in mod permanent un rol bine stabilit.
Cele mai folosite sisteme de compartimentare, incepand cu cea mai timpurie (veche) si simpla varietate a structurii birocratice, compartimentarea functionala.
a) Compartimentarea functionala. Acesta mai este numita si traditionala sau clasica deoarece reprezinta primul sistem de organizare dezvoltat si studiat. El, de asemenea, este inca foarte larg folosit de organizatiile care nu sunt prea mari. Departamentalizarea functionala este procesul impartirii organizatiei in unitati ce au fiecare sarcini si responsabilitati distincte, neasemanatoare. In principal, compartimentarea functionala reprezinta gruparea angajatilor in acord cu sarcina preponderenta sau principala pe care o au de executat. Liniile specifice de impartire corespund activitatilor critice ale organizatiei. Din cauza ca organizatia este impartita in unitati ce au sarcini distincte, compartimentarea functionala, de asemenea, usureaza folosirea tehnologiei productiei de masa in organizatiile producatoare.
Folosind acest principiu de grupare a posturilor va rezultala nivelul organizatiei o structura functionala, respectiv tipul de departamentalizare in care pozitiile sunt grupate in functie de aria sau domeniul functional principal (sau de specializare). Cu alte cuvinte, pozitiile sunt combinate in unitati pe baza asemanarilor privind expertiza, calificarile, deprinderile in activitatile de munca.
Forma functionala de departamentalizare este cel mai des folosita in organizatiile mici si medii ale caror activitati nu pot fi coordonate fara un tip de structura formala, dar nu sunt prea mari astfel ca sa faca dificila coordonarea transfunctionala. Astfel de organizatii in mod frecvent au un numar limitat de produse sau servicii inrudite sau au de-a face cu o multime relativ omogena de consumatori sau clienti. O structura functionala poate de asemenea sa fie folositoare intr-o organizatie mare sau mai diversa precum companiile de asigurari care opereaza in medii relativ stabile in care apare schimbarea cu un ritm destul de incet in diferitele functiuni de coordonare a eforturilor lor. In plus, o structura functionala poate fi aleasa de organizatii mari cand este necesara o coordonare considerabila printre produse
Tabel nr. 1. Principalele avantaje si dezavantaje ale structurii functionale
|
Avantaje |
Dezavantaje |
|
|
b) Compartimentarea divizionala. Pentru a tine piept problemelor care veneau cu cresterea marimii, cresterea diversitatii tehnologice si ritmul schimbarilor in mediu, managerii acestor organizatii au considerat organizarile ca depasite si au conceput si proiectat trei variante ale compartimentari divizionale, respectiv: compartimentarea pe produs, compartimentarea pe consumator si compartimentarea teritoriala (vezi fig. nr. ).
|
Departamentalizarea divizionala |
||
|
Departamente pe produs |
Departamente pe consumator |
Departamente pe teritorii (geografice) |
b.1. Compartimentarea pe produs. Una din cele mai obisnuite cai si modalitati de crestere a organizatiilor este adaugarea de noi produse pe care le fabrica si le vand. Daca managementul este unul de succes, atunci cateva linii de fabricatie de produse pot obtine niveluri de vanzari inalte, ridicate, cerand si necesitand o organizare independenta pe fiecare produs, care devine totodata esentiala pentru succesul general al organizatiei. Avantajele aduse de aceasta compartimentare sunt:
Coordonarea este mult imbunatatita, pentru ca toate activitatile fiind sub directionarea unui singur manager
Incurajeaza responsabilitatea pentru performanta
datorita faptului ca responsabilitatea privind profitul este asa de clara, organizatiile compartimentate pe produs tind sa aiba o mai buna contabilitate a costurilor si a urmaririi termenelor sau a amanarilor
Autoritatea decizionala este plasata in apropierea problemei
de asemenea capabile sa raspunda mult mai rapid decat firmele compartimentate functional la schimbarile in mediul concurential, tehnic si al clientilor
Un dezavantaj potential al compartimentarii pe produs il reprezinta costurile mari, ca rezultat al multiplicarii activitatilor functionale pentru fiecare divizie - produs.
b.2. Compartimentarea pe client (consumator). Unele firme fie ca fabrica si vand in acelasi timp, fie ca numai desfac o foarte larga varietate de bunuri si/sau servicii care fac apel la grupuri nu prea mari de consumatori sau parti de piete mici, fiecare din ele avand insa nevoi usor de definit, de a fi identificate sau speciale. Daca doua sau mai multe asemenea grupuri de consumatori devin extrem de importante, firma poate opta pentru o organizare compartimentata pe consumatori (clienti), adica divizii pe principalii consumatori.
Scopul unei asemenea organizari este de a intalni nevoile consumatorilor precum si cele ale organizatiei care se concentreaza numai pe un grup de consumatori. Avantajele si dezavantajele potentiale ale compartimentarii pe produs sunt similare celor pe produs, permitand diferentierea in operare.
b.3. Compartimentarea teritoriala. Cand organizatia opereaza intr-o larga arie geografica in special una internationala, se remarca dezirabilitatea impartirii resurselor umane de-a lungul sau in limitele granitelor geografice. Diviziile rezultate de-a lungul granitelor geografice sunt numite compartimente geografice sau teritoriale. Folosind acest sistem de divizionare va fi mai usor ca organizatia sa tina piept variatiilor in legi, obiceiuri locale si nevoilor consumatorilor de culturi diferite. El, de asemenea, scurteaza liniile de comunicatii intre organizatii si clienti si intre membrii organizatiei.
Indiferent de criteriul utilizat in cadrul in compartimentarea organizatiei va rezulta o structura divizionala, mult mai flexibila intr-un mediu dinamic.
In cazul structurii divizionale fiecare divizie contine principalele resurse functionale de care ea are nevoie pentru a urmari propriile ei obiective cu foarte putine interferente cu alte divizii.
Tabelul nr. 2. Principalele avantaje si dezavantaje ale structurii divizionale
|
Avantaje |
Dezavantaje |
|
|
Divizia
pe produs
Divizia
geografica
Divizia
pe consumatori
Fig. nr. Principalele forme de structuri divizionale
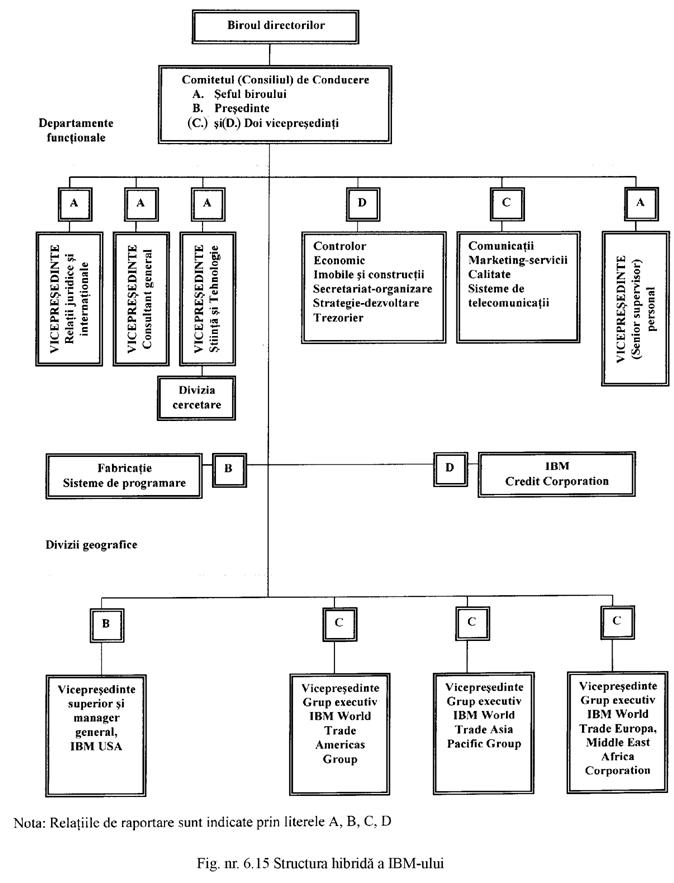
c) structura hibrida, este forma de departamentare care adopta partile ambelor structuri, functionala si divizionala, la acelasi nivel de management. Ea incearca sa incorporeze avantajele ambelor structuri analizate inainte. Multe organizatii, in special unele mari, au o combinatie de departamente functionale si divizionale. Departamentele functionale sunt folosite cand sunt avantaje potentiale dintr-o concentrare mai puternica de produse, servicii sau piete.
Tabelul nr. 3. Principalele avantaje si dezavantaje ale structurii hibride
|
Avantaje |
Dezavantaje |
|
|
Tinde sa fie folosita in organizatii care nu numai ca se afla in fata cu o considerabila incertitudine care poate cel mai bine sa fie intampinata si ameliorata cu o structura divizionala, dar in acelasi timp reclama si expertiza functionala si mai eficienta. In mod tipic, abordarea hibrida este sugerata organizatiilor mari si medii care au suficiente resurse pentru a justifica diviziile precum si o departamentalizare functionala
d) structura matrice, este tipul de departamentalizare care impune o organizare orizontala de relatii de raportare divizionala intr-o structura functionala ierarhica. O astfel de structura este deopotriva si functionala si divizionala in acelasi timp. Sunt doua lanturi de comanda, unul orizontal si unul vertical.
O caracteristica principala a structurii matrice este ca salariatii care lucreaza in matrice se raporteaza la doi sefi de matrice. Acest sistem al autoritatii duale violeaza principiul clasic al unitatii de comanda (un individ trebuie sa aiba un singur sef in orice moment dat) si face structura matrice oarecum complexa de operat.
Tabelul nr. Principalele avantaje si dezavantaje ale structurii matrice
|
Avantaje |
Dezavantaje |
|
|
Fig.4.5. Structura hibrida la compania IBM
Structurile matriciale sunt de obicei potrivite atunci cand sunt indeplinite urmatoarele trei conditii:
Exista o considerabila presiune din mediu care necesita o concentrare puternica si simultana pe ambele dimensiuni, functionala si divizionala. De exemplu, existenta diverselor produse poate reclama o orientare pe produs, dar cresterea complexitatii si nivelului de sofisticare a tehnologiei poate argumenta necesitatea orientarii functionale.
Cererile adresate organizarii sunt in schimbare si imprevizibile, ceea ce determina importanta existentei unei capacitati largi de pocesare a informatiilor si coordonare rapida a activitatilor. De exemplu, in industria microcipurilor, concurenta in mod frecvent realizeaza imbunatatiri tehnologiei si in acelasi timp reduc preturile.
Exista o presiune pentru impartirea resurselor. De exemplu, in pietele competitive organizatiile au nevoie sa dobandeasca flexibilitate in folosirea resurselor printre proiecte si produse. Oricum, daca o companie este dominanta in piata sa, poate sa nu simta o prea mare presiune pentru impartirea resurselor, astfel ca de exemplu specialistii tehnici printre departamente. In schimb organizatia ar putea adopta o structura divizionala si sa dea fiecarui departament proprii specialisti tehnici.

3) Organizarea efectiva a relatiilor sau legaturilor structurale dintr-o organizatie
Pentru ca organizatia sa-si realizeze obiectivele ei si sa creasca, managementul nu poate evita miscarea sau operarea pe baza relatiilor de autoritate. Din cauza ca functiile de management sunt interdependente, delegarea ineficace sau la intamplare a sarcinilor si autoritatii va determina in final probleme in fiecare alta parte.
Pentru a intelege aceste relatii structurale trebuie sa ne oprim la cateva elemente fundamentale.
1. Relatii de autoritate - sunt cele instituite de conducerea firmei prin acte sau norme care atrag dupa sine obligativitatea exercitarii lor. In cadrul lor se face distinctie intre:
Relatii de autoritate directa sau de comanda - este autoritatea care fluxeaza de la un superior la subordonat si totodata, sau mai departe prin acesta din urma la alti subordonati. In termeni simpli, autoritatea de comanda este aceea care prevede managerul cu sprijinul puterii institutionalizate sa comande imediat, direct subordonatii catre finalitatile sau obiectivele dorite. Un manager cu autoritate de comanda, are de asemenea, dreptul sa faca, sa ia anumite decizii si sa actioneze asupra anumitor probleme fara consultarea altora, in limitele stabilite de organizatie, de legi, sau de traditii.
Lantul de comanda (lantul ierarhic). Delegarea autoritatii de comanda este ceea ce creeaza ierarhia organizationala de niveluri manageriale. Procesul crearii unei ierarhii este considerat ca un proces scalar.
Relatiilor de autoritate de stat major. In timpul organizarii, managementul trebuie sa decida daca o activitate data va fi de comanda sau stat major. Aceasta decizie se bazeaza pe cat este de esentiala, principala si cat de direct contribuie la obtinerea obiectivelor generale. Statul major nu face decat sa asiste aceste functii principale. Activitatile specifice ale statului major sunt dependente de misiunea, obiectivele si strategiile organizatiei, din cauza ca structura variabila este dependenta de obiective. Aceste relatii se vor stabilii intre posturi, compartimente in afara liniei ierarhice, prin care se furnizeaza sprijin si consultanta de specialitate managerilor aflati in lantul de comanda.
Tipurile de stat major. Statele majore executa diferite functii in organizatiile contemporane. Cele trei tipuri de stat major sunt: statul major de consultanta, statul major de servire si statul major personal
Statul major de consultanta. Daca managementul de comanda se afla in fata unei probleme care reclama deprinderi, cunostinte, profesionalism sau o baza de executie de performanta, atunci in mod implicit cere si formarea unui stat major. Functia acestor specialisti este de a sfatui managementul de comanda in ariile lor de competenta din organizatie. Cele mai obisnuite domenii de folosire a statului major de consultanta sunt arii precum: legislatia, tehnologia specializata sau avansata, instruirea si dezvoltarea personalului.
Statul major de servire. Virtual oricare din ariile in care statul major de consultanta este folosit, functia acestuia poate fi extinsa si la executarea unor servicii. Poate cel mai bine cunoscut si mai frecvent folosit, ca stat major de servire, este obisnuitul si cunoscutul departament de personal in cazul firmelor mari si foarte mari. Departamentul de personal este cel care realizeaza tinerea evidentei salariatilor, a locurilor de munca potentiale, a candidatilor pentru anumite posturi s.a. In acelasi timp in numeroase cazuri departamentul furnizeaza managementului de comanda salariati selectati, astfel el indeplineste functia de consultanta si pe cea de servire.
Alte domenii in care staul major de servire este folosit, include relatiile cu publicul, cercetarea de marketing, bugetarea, planificarea, logistica, evaluarea impactului asupra mediului si probleme juridice.
Statul major personal, reprezinta o varietate a statului major de servire care se formeaza si se dezvolta ori de cate ori un manager angajeaza o secretara sau un asistent, in vederea usurarii activitatii fizice sau a unor lucrari curente zilnice. Datoria unui astfel de stat major de personal este de multe ori si indeplinirea sau executarea unor dorinte a managerilor. Atunci cand o persoana dintr-un asemenea stat major actioneaza, ea actioneaza in numele managementului. Desi statul major nu are nici o autoritate formala, el are insa in cele mai multe cazuri o mare putere. Prin programarea intalnirilor, prin filtrarea informatiilor atat catre cat si dinspre manager, statul major personal poate controla accesul la executivi si la informatii, precum si chiar deformarea informatiilor in modalitati deosebit de subtile. Acest stat major este in foarte multe cazuri vinovat de coruperea managementului sau compromiterea lui, deliberat sau nu. De aici, daca executivul de buna credinta in mod sincer si nevinovat asculta prea mult sau manifesta o dependenta de stat major, atunci puterea acestuia din urma poate creste nepermis de mult. Secretarele si asistentii executivilor de varf ocupa ceea ce, in jargonul dinamicii grupului, este numit "o pozitie de centralitate". Aceste state majore sunt capabile sa dobandeasca o putere care depaseste cu mult autoritatea lor formala.
Intensitatea puterii (ponderea ierarhica) managementului defineste numarul de indivizi care se raporteaza direct la un manager stabilit prin delegarea autoritatii de comanda. Teoreticienii managementului au acorda o considerabila atentie pentru a determina exact care este intensitatea puterii, sau marimea ideala a ponderii ierarhice a managementului.
In limitarea intensitatii puterii, cunoscuta si sub denumirea de zona de control, s-a ajuns l-a urmatoarele elemente de care trebuie sa se tina seama:
competenta managerului si a subalternilor
intensitatea relatiilor dintre departamentele subordonate unui manager
asemanarile si deosebirile dintre activitatile controlate
frecventa noilor probleme in departamentul celui ce efectueaza controlul
gradul de extindere a regulilor si procedurilor standardizate in cadrul organizatiei
dispersia spatiala a activitatilor
diversitatea problemelor ce fac obiectul activitatii managerului
Ponderea ierarhica trebuie stabilita astfel incat sa asigure incarcarea completa a managerului si sa asigure atat conducerea intregului colectiv, cat si a fiecarui lucrator in parte. In general se apreciaza ca ponderea ierarhica optima se situeaza intre 4-6 subordonati la niveluri ierarhice superioare si poate ajunge pana la 20-30 la nivelele ierarhice inferioare.
Ceea ce este clar este faptul ca, daca ponderile ierarhice ale managementului nu sunt rezonabil de mici, managementul va fi incapabil sa-si indeplineasca responsabilitatile nu numai privind coordonarea, dar de asemenea si cele privind controlul asupra performantei si motivarii subordonatilor.
3. Functiunile organizatiei
Organizarea procesuala consta in principal in studierea principalelor categorii de munca, a proceselor necesare realizarii ansamblului de obiective ale organizatiei. In cadrul acestei organizari putem sa identificam ca prim element functiunea, respectiv un set de activitati omogene si/sau complementare, specializate, derulate de personal de o anumita specialitate, folosind metode si tehnici specifice in vederea atingerii unuia sau a mai multor obiective derivate din obiectivele generale ale organizatiei. Functiunile organizatiei reprezinta subdiviziuni cuprinzatoare ale sistemului organizational. Fiecare functiune este compusa din activitati. Activitatea poate fi definita ca totalitatea atributiilor omogene de o anumita natura pentru a caror efectuare sunt necesare cunostinte de specialitate dintr-un domeniu. Continuand detalierea atributia ar avea doua sensuri:
ansamblul de sarcini de munca identice necesare pentru realizarea unei parti dintr-o activitate atunci cand se refera la organizatie sau parti ale acesteia
ansamblul de obligatii, autoritati si responsabilitati conferite unei persoane pe baza functiei pe care o coupa
Sarcina reprezinta o actiune de o anumita natura, parte elementara a unui proces de munca, care se realizeaza dupa o anumita procedura cu scopul indeplinirii unui obiectiv individual. O sarcina reprezinta tot ceea ce o persoana poate executa singura, pe baza cunostintelor de care dispune. Sarcina presupune o anumita autonomie operationala.
Cu privire la delimitarea functiunilor organizatiei exista in general un consens ce urmeaza principalele domenii de activitate, fiiind aceleasi indiferent de ramura economica in care activeaza firma. Ceea ce difera intre firme este gradul de dezvoltare al acestor domenii de activitate, aria lor de cuprindere. Astfel se disting urmatoarele tipuri principale de functiuni:
a) Functiunea cercetare-dezvoltare - este reprezentata de ansamblul activitatilor care se desfasoara in cadrul organizatiei in vederea realizarii obiectivelor din domeniul producerii de noi idei si transformarii ideilor in noutati utile dezvoltarii in viitor a acesteia. Activitatile din cadrul acestei functiuni au un profund caracter inovator, asigurand adaptarea organizatiei la evolutia nevoilor consumatorilor, dar si a factorilor din macromediu.
Intre activitatile de baza acle acestei functiuni amintim:
Cercetarea si asimilarea de noi tehnologii, introducerea progresului tehnic
Organizarea procesului de elaborare, implementare si adaptare de noi concepte, tehnici cu caracter organizatoric
Elaborarea, stabilirea normelor si normativelor de consumuri specifice de materii prime, materiale, energie, combustibili si partial de resurse umane
Conceperea si asimilarea de produse si servicii noi, modernizarea celor existente
Dezvoltarea capacitatilor de productie, elaborarea de previziuni, planuri de investitii
b) Functiunea de productie sau operationala - se caracterizeaza prin inglobarea activitatii de baza a organizatiei, prin care se realizeaza transformarea obiectelor muncii in produse, servicii finite, destinate clinetilor. Functiunea cuprinde ansamblul activitatilor de baza, auxiliare si de deservire.
Principalele activitati specifice acestei functiuni sunt:
Fabricarea, exploatarea, operatiunile de prestare a serviciilor
Programarea, lansarea si urmarirea operativa a productiei
Controlul tehnic de calitate al materiilor prime, semifabricatelor si subansamblelor pe intregul flux de fabricatie, precum si al produselor finite
Productia auxiliara prin care se asigura unele cerinte necesare desfasurarii in conditii bune a procesului de baza: productia si distributia de energie, combustibilului, utilitatilor etc.
Intretinerea si reparatia masinilor, cladirilor, echipamentelor de lucru in vederea mentinerii lor in stare de functionare la parametrii cat mai apropiati de cei optimi
Transportul intern tehnologic
c) Functiunea comerciala - cuprinde totalitatea activitatilor prin care se asigura legatura cu mediul extern atat pentru asigurarea resurselor materile cat si pentru comercializarea produselor si serviciilor. In cadrul unui mediu dinamic, functiunea comerciala are un rol important in urmatirea obiectivelor de supravietuire in sensul ca asigura cunoasterea, sistematizarea si interpretarea informatiilor din mediu pentru adaptarea la noile cerinte.
Activitatile principale ale acestei functiuni sunt:
Aprovizionarea tehnico-materiala, presupune atributii de procurarea rapida si completa, la termenele necesare si in conditii de eficienta, a materiilor prime, materialelor, echipamentelor de productie si altor factori necesari productiei
Depozitarea, conservarea si administrarea stocurilor de materii prime, materiale etc.
Comercializarea produselor si serviciilor, trecerea produselor din sfera de productie in piata
Transportul la punctele de vanzare sau clienti
Marketingul, avand ca scop identificarea nevoilor si dorintelor consumatorilor si orientarea ofertei catre satisfacerea cat mai eficienta a acestora
d) Functiunea financiar-contabila - cuprinde ansamblul de activitati prin care se asigura resursele financiare necesare atingerii obiectivelor, evidentierea valorica a fenomenelor economice din cadrul organizatiei, analiza modului de utilizare a resurselor si de obtinere a rezultatelor. Aceste activitati au un pronuntat caracter de sinteza, evidentiind in expresie monetara aspectele economice ale activitatii intregii organizatii.
Intre activitatile specifice acestei functiuni amintim:
Previzionarea, planificarea mijloacelor financiare necesare
Executia financiara prin care se asigura distribuirea acestor resurse in cadrul firmei, controlul utilizarii lor eficiente
Contabilitate, activitate prin care se inregistreaza si se evidentiaza valoric resursele materiale, umane si financiare, precum si rezultatele activitatii firmei
Calculatia costurilor si a preturilor
Analiza economico-financiara
e) Functiunea de resurse umane - cuprinde ansamblul activitatilor necesare pentru realizarea obiectivelor de asigurarea si dezvoltare a potentialului uman. Principalele activitati se refra la:
Determinarea necesarului de personal, cantitativ si in structura
Planificarea, recrutarea, selectia si incadrarea resursei umane
Evidenta sa
Aprecierea si sistemul de promovare
Recompensarea si sanctionarea, motivarea angajatilor
Sistemul de recompensare
Pregatirea, perfectionarea, ridicarea nivelului pregatirii profesionale a angajatilor
Protectia si igiena muncii
Intre functiunile organizatiei exista in procesul de realizare a obiectivelor generale o serie de raporturi de interdependenta si interconditionare.
Termeni cheie:
Organizare
Delegare
Autoritate
Structura organizatorica
Proiectarea structurii organizatorice
Simplificarea postului
Rotirea locului de munca
Largirea slujbei
Imbogatirea postului
Compartimentul de munca
Compartimentare functionala
Compartimentare divizionala
Compartimentare pe produs
Compartimentare pe consumator
Compartimentare geografica
Relatii de comanda
Relatii de stat major
Stat major de consultanta
Stat major de servire
Stat major personal
Lantul comenzii
Principiul unitatii de comanda
Ponderea ierarhica
Structura functionala
Structura divizionala
Structura hibrida
Structura matriceala
Structura adaptiva
Intrebari de verificare a cunostintelor si aplicatii:
|
Politica de confidentialitate | Termeni si conditii de utilizare |
Vizualizari: 4309
Importanta: ![]()
Termeni si conditii de utilizare | Contact
© SCRIGROUP 2025 . All rights reserved