| CATEGORII DOCUMENTE |
| Comunicare | Marketing | Protectia muncii | Resurse umane |
Managementul ca sistem
Abordand interdependenta , complexitatea si necesitatea de adaptare la dinamismul vietii economice, sociale, politice, vom putea defini managementul ca pe un sistem complex, deschis si dinamic.
Bazele fundamentale ale managementului-respectiv functiile managementului sunt definite de H. Fayol care s-a raportat la prevedere-organizare, coordonare, comanda si control ca activitati ale administrarii organizatiilor .
Teoria deciziei si teoria sistemelor implementate in managementul modern apar ca tehnici de fundamentare a ceea ce H. Fayol a definit inca din 1916.
Astfel, in prezent, managementul apare ca un proces (sistem) de transformare eficienta a input-urilor in output-uri. Acest proces poate fi vazut in diferite forme cum ar fi:
functiile manageriale (planificare, organizare, control) ;
functiile organizatiei (financiar, productie, personal, marketing).
Cea mai raspandita forma utilizata de manageri este cea care se raporteaza la functiile manageriale. De subliniat ca indiferent de forma la care ne raportam, conceptul de sistem decizional constitue tehnica de abordare si respectiv fundamentare a activitatilor manageriale.
Functiile managementului - prevedere, organizare si control - formeaza un sistem managerial in care sistemul decizional - informational constitue baza.
Functiile
managementului
Feed-back
Planificarea (prevederea) implica stabilirea misiunii si a obiectivelor a caror indeplinire se realizeaza prin strategii, din acest context aparand asa-zisul sistem strategie-plan (SSP). Strategia reprezinta alternativa optima de evolutie calitativa si cantitativa a unui sistem, axandu-se pe asa zisa decizie strategica. Decizia are ca support informatia si reprezinta de fapt alegerea din ,, n '' alternative pe cea care indeplineste cerintele sau criteriile de optimizare.
Organizarea, prin definitie are ca input planul si inseamna a crea toate conditiile pentru realizarea in conditii de maxima eficienta a sarcinilor de plan. Organizarea cuprinde : fundamentarea structurii organizatorice adica definirea compartimentelor operationale si functionale (departamentarea precum si coordonarea acestora), definirea posturilor, identificarea fortei de munca (recrutarea si orientarea, selectarea si perfectionarea acesteia), conducerea si ierarhia, stilul managerial.
Controlul inseamna stabilirea standardelor, monitorizarea si corectarea deviatiilor, masurarea performantei vis-a-vis de sarcinile de plan si de realizarile precedente.
Controlul este feed-back-ul sistemului.
Managementul in conceptul de sistem este un sistem de comunicatie in toate fazele - informatie - decizie - actiune - control si un sistem de integrare a functiilor manageriale de prevedere - organizare - control.
Conceptul de sistem are o larga aplicabilitate. Sistemele sunt formate din subsisteme si interactioneaza cu mediul exterior. Teoria sistemelor recunoaste importanta studierii relatiilor dintre organizare, planificare si control in cadrul organizatiilor.
Conform teoriei sistemulor, este important sa definim elementele unui sistem, numite si INPUT, OUTPUT si FEED-BACK, insa tot la fel de important este sa se tina cont de legaturile din cadrul sistemului, pentru ca ele formeaza sistemul de comunicatie, care exprima functionalitatea sistemului. Sistemul de comunicatie se refera atat la legaturile din mediul intern al sistemului , cat si la legaturile cu mediul extern.
Teoria contingentei arata ca elementele unui sistem se afla in interactivitate, iar ultimul element (FEED-BACK-ul) are rolul de control al functionalitatii sistemului si misiunea de a corecta toate deviatiile. Intrucat sistemele sunt de cele mai multe ori sisteme deschise, adica fac parte dintr-un sistem mai mare, acesta sufera influenta mediului extern, care impune anumite restrictii, generatoare uneori de perturbatii in functionarea sistemului.
Astfel apare adaptabilitatea sistemelor, ca o trasatura importanta care presupune tocmai interdependenta sistemului cu mediul extern.
In conceptul de sistem, organizatia apare ca un intreg format din elemente care se interconditioneaza si in care mediul extern, prin interactiunea cu acest sistem, ii da caracteristica de sistem deschis.
Cele trei caracreristici fundamentale ale sistemelor deschise sunt :
sistemele primesc intrari, resurse, energie din mediul lor;
sistemele transforma aceste intrari in iesiri sau rezultate ;
sistemele furnizeaza mediului lor rezultatele procesului de transformare.
In abordarea sistemica, modelul de transformare reprezinta un instrument ce descrie transformarile (operatiunile) suferite de intrari (resurse) in vederea obtinerii iesirilor (produse/ servicii) dorite. O reprezentare grafica a acestui model se prezinta astfel :


Feed-back
informational pentru controlul INPUT-ului proceselor
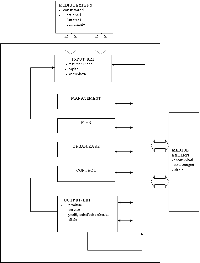
In figura urmatoare este reprezentata in conceptul de sistem - organizatia si managementul ei :



Conceptul de sistem fundamenteaza caracterul stiintific al managementului fiind metoda ce permite punerea in evidenta a interactiunii tuturor factorilor respectiv realizarea legaturii intre efect si cauza.
Evolutia teoriei managementului pune in evidenta impactul interdisciplinitatii, impact ce a imprimat managementului caracterul stiintific. Astfel, aplicarea metodelor stiintifice permite determinarea factorilor si a relatiilor cauzale intre acestia ; conceptele, principiile grupate in interdependenta lor, adica sistemul, va asigura cadrul pentru determinarea unei arii reale de cunostinte.
|
Politica de confidentialitate | Termeni si conditii de utilizare |
Vizualizari: 1696
Importanta: ![]()
Termeni si conditii de utilizare | Contact
© SCRIGROUP 2025 . All rights reserved