| CATEGORII DOCUMENTE |
| Comunicare | Marketing | Protectia muncii | Resurse umane |
Dezvoltarea durabila a sistemelor energetice in cercetari operationale
a. Aspecte fenomenologice si modalitatile de aplicare in energetica a teoriilor de cautare - prognoza si risc - catastrofa
Managementul cercetarii si dezvoltarii sistemelor de energie opereaza cu teoriile cautare prognoza - risc - catastrofa. Teoria cautarii urmareste gasirea celor mai adecvate informatii care sa permita dezvoltarea rara restrictii a sistemelor de energie. Cautarile pot fi: cautare cu revenire, cautare in adancime, cautare pe nivel, cautare prin ramificare ti limitare precum si cautare euristica. Cautarea cu revenire permite ca pe baza informatiei depistate sa se genereze spatiul starilor. Se retine ultima stare si se genereaza un nou element de schimbare a starii spre a se optimiza situatia. In caz de esec se revine la starea de plecare si se incearca un nou element care sa duca la starea dorita procesului de cautare pe baza unui numar minim de reveniri. Metodele de cautare prin revenire pot fi cronologice si noncronologice. La aplicarea cautarii cronologice se obtine o solutie optima locala iar la cautarea noncronologica rezulta o optimizare globala (prin care se stabilesc cauzele posibile de esec).
Cautarea in adancime reclama parcurgerea celui mai scurt traseu in spatiul starilor cu efort minim pentru a gasi solutia optimala. Aceasta cale presupune expandarea nodurilor si cercetarea lor in adancime. Daca nu se obtine solutia cautata se revine la starea initiala si se procedeaza la expandarea altui nod care deschide drumuri noi de investigatie. Cautarea pe nivel analizeaza nodurile expandate fie simultan, fie succesiv in ordinea lor din graful starilor. Cautarea se face nivel dupa nivel pana se gaseste starea optima. Cautarea prin ramificatie si limitare beneficiaza de informatie (primele trei cautari sunt rara informatie) la nivelul fiecarui arc al grafului care modeleaza problema cercetata. Algoritmul cercetarii in acest caz este de tip comis-voiajor sau tip postas chinez. Cautarea euristica face apel la rationamente care se construiesc pe baza de experienta. Ea foloseste algoritmi care apeleaza atat la regulile (daca atunci) cat si la proceduri de ordonare a problemelor (in vederea evaluarii probabilitatilor de succes) pentru gasirea solutiei optime. Informatiile gasite prin aceste metode permit localizarea resurselor energetic si extragerea lor rentabila, inlesnesc proiectarea - montajul si exploatarea instalatiilor energetice in conditii rationale. Efortul de cautare devine eficient daca se aplica atat la nivelul strategiilor (cercetare-proiectare-montaj) cat si la nivelul rezultatelor practice (controlul activitatilor si al performantelor). Calitatea urmarita la nivelul strategiilor si al rezultatelor trebuie sa evidentieze ansamblul performantelor care reflecta valoarea de intrebuintare a instalatiilor, a resurselor si a produselor. In energetica, calitatea se realizeaza prin cresterea in functionare a instalatiilor, prin nivelul tehnic inalt al grupurilor energetice, prin pastrarea constanta a parametrilor fluxurilor energetice (U = ct; f = ct; P = ct; T = ct; Dauna= 0). Calitatea este studiata de disciplina calimetrie. Calimetria studiaza proiectarea si mentinerea calitatii cu ajutorul calculatoarelor. Tot pe aceasta cale se elaboreaza documentatia tehnica pentru garantarea calitatii proiectate si realizate (certificate de calitate, de expertiza, de inspectie si de garantie - prevazute de legislatie). Mentinerea calitatii produselor se probeaza prin control. Controlul de calitate poate fi direct (bucata cu bucata), indirect (prin sondaj) sau pe baza certificatului de calitate. Controlul se face pe operatii, pe flux si pe produse supuse receptiei in baza programelor de control. Programele de control includ urmarirea nivelelor de performanta si a limitelor de toleranta ale calitatii. Daca produsele se inscriu intre limitele de toleranta ale performantelor, atunci calitatea lor le plaseaza in domeniul de acceptare (DA). In caz contrar, produsele se inscriu in domeniul de respingere (DR). Capacitatea resurselor, a instalatiilor si a produselor de a-si incadra performantele in domeniul de acceptare se numeste conformitate. Conformitatea dinamica poarta denumirea de fiabilitate.
Analiza
conformitatii se face studiind: numarul de defecte si
ponderea lor in numarul produselor cercetare, media si dispersia
performantelor fata de caracteristicile cerute si valoarea
riscurilor de gr.I (α), gr.II(β). Conformitatea se evalueaza
atat prin localizarea punctuala a performantei intr-un interval de
incredere, cat si prin incadrarea acesteia intr-o zona
acceptabila. Estimarea punctuala a performantei se face cu
metoda verosimilitatii maxime, aplicata unui set de date
experimentale. Daca probabilitatea aparitiei datelor reale este
maxima, atunci performanta produsului corespunde estimatiei.
Apropierea estimatiei de date reale se face pe baza intervalului de
incredere. Incadrarea performantei intr-o zona acceptabila se
face pe baza teoriei verificarii ipotezelor statistice. Daca datele
experimentale (de)
(DA)
apartin domeniului de acceptare, se aplica ipoteza nula (H0)
care arata ca performantele (θ) se inscriu in domeniul DA.
Daca (de
DR), atunci
se apeleaza la ipoteza (H1), care arata ca
performanta produselor estimate (θ) apartine domeniului de respingere
DR. Riscurile care pot aparea sunt in ordine α = P (de
DR I θ
DA) pentru
H0 si β = P (de
DA /θ
DR) in
cazul ipotezei H1.
Riscurile
α si β sunt probabilitati ale relatiei (de
DRI θ
DA) pentru
α si viceversa pentru β . Legatura dintre probabilitatea de
acceptare si nivelul de conformitate al produselor controlate se face cu
ajutorul caracteristicii operative. Cu aceasta caracteristica se
determina : nivelul de performanta necesar acceptorii produselor
(p1) denumit protectia consumatorului, careia ii
corespunde probabilitatea procentuala (1 - a), protectia beneficiarului (p2), data de
probabilitate (b) si nivelul
critic de conformitate corespunzator probabilitatii p3
= g = 0,5. Controlul
isi atinge scopul daca pt este mai mare iar p2
este mai mic. Pentru simplificarea operatiilor de verificare a
calitatii se controleaza numai loturile cu performante
extreme. In acest caz, se opereaza cu calitatea medie acceptata, pe
baza careia se mediaza interesele beneficiarului cu ale
producatorului de resurse si produse. Producatorul nu este
interesat sa lase in loturi piese cu defecte, ca sa nu fir respinse
la control, iar beneficiarul nu respinge toate piesele deoarece intarzie
aprovizionarea si la verificarea loturilor se accepta un nivel mediu
de conformitate. Prevenirea defectarii pieselor in cursul fabricarii
lor se face prin control secvential. Fabricatia se considera rationala
daca datele cuie se din proces (x) respecta legea normala la
care dispersia (s) si media (m)
se apropie de valorile precalculate (s , m0).
Daca m m0 iar s = ct atunci procesul este
dereglat. Cand (m = ct) si ( s > s ) procesul prezinta uzuri.
Dereglarea (d) si uzura (Uz) se determina astfel: d = (m -
m0) /s ; Uz = (s s ). Dereglajul se previne
incadrand procesul in limite de control si supraveghere. Uzura se
urmareste pe fazele de rodaj si imbatranire cu legea
Weibull iar in fazele normale de functionare cu legea
exponentiala. Accentuarea dereglarii proceselor si
cresterea uzurii pieselor se resimte prin cresterea cheltuielilor de
exploatare a instalatiilor.
b. Modele matematice pentru determinarea variantei optime de managemant al cercetarii si dezvoltarii energeticii
Cheltuielile de cautare a informatiei de prevenire a dereglarii si de control al uzurii produselor se calculeaza astfel:
(1)
![]()
in care: Ctan ;CTA = cheltuieli anuale (Ctan) si actualizate (CTA); (Cor, lor, Cct lct, Cee, Iee) = cheltuieli si investitii cu organizarea cercetarilor, cu cautarea propriu-zisa (or,ct) si cele cu eliminarea erorilor (ee); ra = rata de actualizare; ki = coeficient pentru cuantificarea valorii remanente = 0,03; lcc si Ccc = investitiile si cheltuielile inclusiv amortizarea la nivelul instalatii lor cercetate. Legaturile dintre protectiile producatorului (p1) a beneficiarului (p2) de produse si riscurile a b care inlesnesc acceptarea sau respingerea loturilor supuse controlului au urmatoarea structura:
lotul se accepta;
d = numarul produselor defecte
n = numarul produselor controlate
lotul se respinge (2)
Datele obtinute prin teoria cautarii trebuie sa stea la baza prognozei sistemelor de energie (resurse, regimuri optime si satisfacerea eficienta a consumului cu productia de energie prognozata ). Prognoza energetica trebuie sa aiba caracter sistemic mergand de la cercetare - proiectare - montaj, la exploatare - dezvoltare a tuturor obiectivelor permitand corelarea activitatilor din interiorul sistemului si a celor de la frontiera acestuia cu mediul extern.
Teoria prognozei urmareste: stabilirea tendintelor de dezvoltare atat a structurilor fizice (instalatii) cat si a fluxurilor energetice (resurse); determinarea cailor de exploatare rationala a instalatiilor (prognoza - exploatare) in ideea realizarii productiei maxime cu eforturi optime, sistemului in doua ipoteze: rezerva de putere pentru acoperirea cererilor la varful sistemului in doua ipoteze: rezerva de putere suplimentara costa mai putin decat pagube le care pot aparea in productie cand nu se alimenteaza receptorii la cresterea neprevazuta a sarcinii. Rezerva de putere din sistemul energetic serveste pentru inlocuirea grupurilor avariate, acoperirea puterii pe care n-o pot produce agregatele noi care n-au atins parametrii normali, preluarea variatiei de putere la stabilirea constantei tensiune - frecventa si inlocuirea grupurilor in reparatii inclusiv preluarea cresterii sarcinii peste cea prevazuta in proiect.
Modelele complete de prognoza au patru componente denumite trenduri (trend de evolutie pe termen lung; trend pentru influente sezoniere, trend de conjunctura si trend pentru zgomot rezidual). Daca trendul de evolutie se exprima printr-o serie temporara atunci prin ajustare se elimina conjunctura si influenta sezoniera. Eliminarea zgomotului se face prin aplicarea metodei celor mai mici patrate. Structura matematica a modelelor de prognoza arata astfel:
![]()
(3)
puterea instalata
in care: CTAC = cheltuielile totale actualizate pe orizontul de prognoza; bac = binol de actualizare ; CPINS ; CPFLX = cheltuielile de prognoza la nivelul dezvoltarii instalatii lor si respectiv al fluxului scrise pentru nivelurile resurselor (RES) si a interfetei sistem - mediu (ISM); isp; ce = investitia specifica si costul energiei; Pp , Ep = puterea si energia prognozata pe orizontul (t); r = ritmul de crestere; a,b, c = constante ale sistemului.
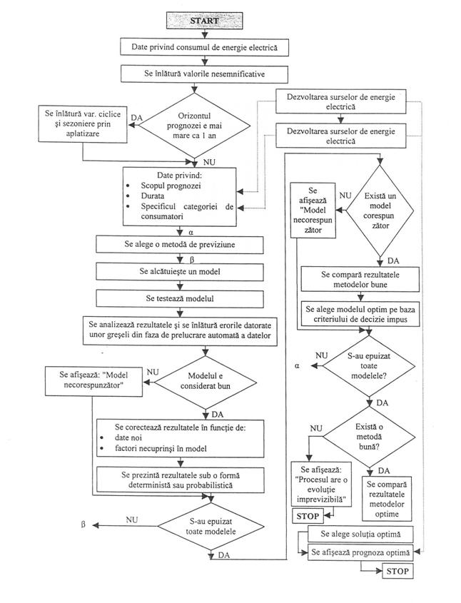
Schema logica pentru alegerea modelului de prognoza se da in fig. 1.
Solutia rezultata din aplicarea teoriei cautare - prognoza la dezvoltarea sistemelor de energie trebuie sa cuprinda si riscul. Riscul este maxim daca sistemul intra in zona catastrofei. Pe baza teoriei risc - catastrofa se studiaza problema trecerii sistemului energetic din starea de dezordine (catastrofa) in starea de ordine (cu risc predeterminat).
Pe aceasta cale se determina echilibrul optim dintre productie - consum ceea ce implica scrierea si rezolvarea ecuatiilor diferentiale cu derivate partiale care descriu comportarea sistemului la perturbatii si a dezvoltarii in salturi a instalatii lor energetice. In acest context se pot determina eforturile pentru evitarea punctelor de catastrofa si pentru mentinerea sistemelor in zona eficienta de stabilitate. Modelele matematice pentru cheltuieli necesare aplicarii teoriei risc - catastrofa si relatiile pentru diverse tipuri de catastrofe au urmatoarele forme:
Fig. 1. Schema logica privind selectarea modelului optim de prognoza
![]()
(timpul catastrofei) (4)

in care:
= cheltuieli totale
actualizate pentru aplicarea teoriei risc - catastrofa.
Cr ;Cc = cheltuieli pentru preluarea riscului (r) si pentru prevenirea catastrofei (c ); Vr = valoarea riscului (tehnologic - r ; economic - re; comercial - rc) si (Vc) pentru pagube produse de catastrofa, c = costul specific al preluarii perturbatiei; a, b = parametrii de control ai comportamentului; x = variabila de comportament; Est ;Eut = efortul (st) depus pentru realizarea stabilitatii si eficienta (ut) obtinuta. Catastrofele elementare pot fi de tip fold, coada de randunica, fluture, prastie, ombilic si cups.
Aplicarea teoriei risc - catastrofa la dezvoltarea sistemelor de energie se face pe baza modelelor din literatura (Tim Potson si Ian Stewart - Teoria catastrofelor si aplicatiile ei, Editura Tehnica, 1985) si a urmatoarelor orientari:
- Corelarea aspectelor cantitative cu saltul cantitativ intr-un model sintetic de dezvoltare care reflecta progresul tehnic solicitat de cresterea perfonnantelor sistemelor de energie.
- Studierea sistemelor dinamice cu mai multe puncte de echilibru cerere - oferta (C = f)n ,(C = f) opt,(C = f) cu pierderi mari.
- Folosirea formalismului matematic al teoriei catastrofei la dezvoltarea sistemelor energetice in functie de consum (de stiinta si tehnologie avansata) la nivelul intregului sistem social. Stiinta se dezvolta pe baza capacitatii de cercetare, prin utilizarea inteligentei umane sau artificiale, precum si prin folosirea eficienta a mijloacelor de cercetare a naturii.
- Folosirea capacitatii de cercetare la investigarea naturii permite obtinerea informatiilor care, organizate in legi si teoreme creeaza stiinta. Stiinta este consumati pentru instruirea fortei de munca (L) si pentru modernizarea productiei (F). Corelarea fortelor de productie cu factorii care o constituie si aplicarea acestora asupra naturii ducea la crearea produsului social.
Modelarea corelatiilor stiinta - productie pe o catastrofa tip prastie si a functiei de productie Cob - Douglas se face cu relatii de forma:
![]()

(5)
![]()
PCD = functia de productie Cobb - Douglas

Fig. 2. Structurile interconditionale ale economiilor supuse dezvoltarii durabile
Elementele (a, b) reprezinta influente ale productivitatii muncii si a fondurilor fixe si pot fi sensibilizate atat prin cunostintele stiintifice ale oamenilor din sistem cat si prin inovarea tehnologiilor. Daca pentru un anumit consum de stiinta , tehnologia satisface conditiile impuse de desfasurarea V (x, a, b) atunci se poate determina comportarea sistemului pe baza parametrilor de control (a, b). Rata progresului tehnic (p) care influenteaza modernizarea sistemelor de energie apare in functia Cobb - Douglas sub urmatoarele forme matematice:
![]()
(6)
in care: kp = coeficient pentru omogenizarea relatiei; (t - t0) = orizont de prognoza; cs, ft = cuantum de cunostinte si volumul de tehnologii; a0; b0 = rentabilitatea standard privind utilizarea fortei de munca si a mijloacelor de productie; al; bl = sporul de rentabilitate datorit aportului cunostintelor noi si a tehnologiilor avansate. Reprezentarea in plan a relatiilor (5-5) si legaturile dintre eforturile si efectele generate de aplicarea stiintei la nivelul intregului sistem social se pot urmari pe fig.6.2., 6.3. Teoria risc - catastrofa orienteaza cercetarile in energetica cu scopul inovarii tehnologiilor si cresterii competentei factorului uman. Pe baza acestor consideratii se pot construi decizii privind dezvoltarea sistemelor de energie in ideea evitarii punctelor de catastrofa si obtinerii unei productivitati maxime.
c. Aplicatii numerice ale teoriilor cautare - prognoza si risc - catastrofa la
conceperea si exploatarea obiectivelor energetice de mare putere
Exemplificarea modului de cautare a teorii lor cautare - prognoza si risc - catastrofa la dezvoltarea sistemelor de energie reclama urmatorul algoritm:
Precizarea datelor de calcul pe intervalul de prognoza 1990 - 2010
Energiile produse la inceputul si la sfarsitul perioadei de postdictie
El960 = 17,2 TWh; EI990 = 102 (TWh/an) si calcularea ritmului mediu
(7)
Calcularea
energiilor prognozate pentru anul 2010 cu modele liniare (El = a +
bt), neliniare (Ene = a + bt + ct2), ritm mediu, Erm
= (E1990 + rm . tp) si determinand
valoarea medie rezulta
= 150 TWh
Calculul puterii prognozate
. Puterea care trebuie instalata in sistem pana in anul
2010 este de _P = (30 - 20) 103 MW.
Fiecare centrala trebuie realizata in cinci ani.
Alegerea grupurilor si stabilirea structurii de putere a variantelor
VI= 13 100=9990MW = P1
VII = 20 100 MW = PII (8)
DPech = PII - PI = 110 MW = puterea de echivalare
sau
= 7 150 = 2210 + 300 = 2150 MW
= 8 330 = 2640 MW; DPech = (2640 - 2510) =
130 MW
Efortul actualizat pentru realizarea si exploatarea centralelor electrice in variantele VI 1 se determina astfel:

(9)
Puterile si energiile echivalente la nivelul variantei VI si VII se calculeaza astfel:
![]()
![]()
(10)a
![]()
Investitiile si cheltuielile pentru cautare - prognoza in cele doua variante in situatia acoperirii rezervei de putere (0,25 P)cp se calculeaza astfel:
IcpI = 0,25 isp Pt = 37,89 109 lei
IcpI = isp PII = 0,25 109 lei
CcpI = 0,25 cc EI = 0,25 109 lei (11)
CcpII = 0,25 cc EII = 0,25 109 lei
Investitiile si cheltuielile pentru risc - catastrofa se calculeaza astfel:
IrcI = (0,125 isp PI)r + (0,125 isp PI)c = 37,89 109 lei
Ircll .= (0,125 isp PII)r + (0,125 isp PII)c = 37,87 109 lei (12)
CrcI = cc EI - cc BI = 32,79 103 EI = 7,53 109 lei
Crcll = cc EI - 103 q EII = 32,77 103 EII = 7,25 109 lei.
Cheltuielile totale actualizate solicitate la dezvoltarea sistemelor de energie se determina astfel:
(12)
Varianta optima este (VII) intrucat reclama cheltuieli mai mici ca prima varianta.
Aplicarea teoriilor cautare - prognoza si risc - - catastrofa la dezvoltarea sistemelor de energie reclama gasirea celor mai pertinente informatii pentru abordarea problemelor, determinarea puterilor si energiilor care trebuie produse la sfarsitul orizontului e prognoza si stabilirea eforturilor valorice necesare proiectarii - montajului si exploatarii obiectivelor energetice care permit cresterea capacitatii de productie a sistemului.
Schema logica de calcul a cheltuielilor cu aplicarea in energetica a teoriilor cautare - prognoza si risc - catastrofa se poate urmari in fig. 4.
Prognoza riscului si evitarea catastrofei se face prin folosirea rationala a rezervei de putere prognozata la nivelul intregului sistem energetic. (Daca se accepta actualizarea la momentul punerii in functiune dp+m = 5 ani; bac = 0,75 atunci costul aplicarii teoriilor cautare - prognoza si risc - catastrofa pentru o centrala de 2500 MW este de circa 3,4 . 109 lei). Daca se iau in calcul valorile noilor preturi pentru energie si combustibil practicate pe plan mondial atunci efortul pentru varianta selectata (VII) este de circa 70 .1012 lei.
Fig.4. Schema logica de calcul a cheltuielilor cu aplicarea in energetica a teoriilor cautare - prognoza si risc - catastrofa
d. Prezentarea structurii surselor mondiale de energie conventionala si
neconventionala
c.1. Nivele de productie - consum de energie in perspectiva 2050
Resursele energetice mondiale dupa IIASA:
a Carbune 104 TWan (1 TWan = 8760 TWh = 8,76 109 MWh)
a Petrol 960 TWan din care 480 TWan resurse curate iar 480 TWan resurse
murdare
a Gaze naturale 330 TWan (inclusiv gaze libere de la gaura sondelor)
a Energie nucleara 300 103 TWan (cu posibilitati de crestere o data cu
introducerea RRR - reactoare rapide reproducatoare)
a Sursele neconventionale (resurse regenerabile) - 17,2 TWan.
Dinamica consumurilor dupa IIASA pe orizontul 2050
a 1975 - 8 TWan cu o dinamica pe doua scenarii Smax si Smin:
![]()
Resursele necesare functionarii SEN din Romania:
(13)
din care 20 TWh
amenajat si dat in functiune
d.2. Balanta energetica mondiala si nationala de energie
Structura balantei energetice dupa IIASA:
|
SFEN (rara sursa sporita de energie nucleara) |
SCEN (energie nucleara sporita inclusa) |
|
|
Carbune | ||
|
Petrol | ||
|
Gaze | ||
|
Energie nucleara | ||
|
Energii neconventionale |
Structura balantei energetice a Romaniei pentru anul 2025:
a Carbune - 30%
a Petrol - 10%
a Energie nucleara - 25%
a Energie hidro - 25%
a Energie neconventionala - 10%.
Directii de imbunatatire a balantelor energetice (2A + 3M) si (2C + 3E):
a. A - Automatizari (informatizari); E - Energie Atomica (Nucleara) si 3M -
Management performant bazat pe D.S.M. (MI = productie; M2 = transport; M3 =
distributie);
b. 2C - CI = Conservare; C2 = Conversie; 3E - El = Energie eficienta; E2 =
Economie; E3 = Ecologie (energii neconventionale)
c. Eprimar = 100 56% pierderi, 44% consum util 2020 - 49% pierderi
realizate prin reinginerie, 51 % util.
e. Managementul resurselor energetice neconventionale
e.1. Situatia resurselor neconventionale pe plan mondial
= 17,2 Twan -
Biomasa 3 TWan
- Eolian 3 TWan
- Geotermal 2 TWan
- Solar 2,2 TWan
- Maree 0,04 TWan
- Valuri 5 . 103 TWan
- Biogaz 0,955 TWan.
Pentru tara romaneasca, sursele neconventionale plus cele reinnoibile vor avea o pondere in balanta energetica a anului 2020 (circa 35%, din care 25% aportul energiilor hidraulice si 10% surse neconventionale).
e.2. Utilizarea eficienta a resurselor neconventionale
Cresterea randamentului pilelor solare
Proiectarea bateriilor eoliene cu multiple motoare asezate in retea
Construirea unor centrale hidroelectrice cu pompare - acumulare
Realizarea de centrale mareice de putere medie
Extinderea statiilor de producere a biogazului dupa modelul chinez
Implementarea in spatiul extraterestru a centralelor heliotermice de producere a energiei electrice care sa fie transmisa pe sol prin trenduri de microunde energetice si sa fie receptionate integral la punctele de receptie amenajate pe sol (Atentie la canalele de transmisie si la unghiul de cadere al trendului de microunde energetice pe punctul de receptie a energiei pentru a evita riscul poluarii mediului si a distrugerii vietii pe Terra).
f. Reingineria managementului surselor de energie clasica si
nonclasica
f.1. Cercetarea operationala - miezul reingineriei manageriale a
sistemelor de energie
Ccop = Cdezvoltare + Ccomerciala + Cproductie + Cinginerie umana + Ceconomie + Cdecizie
Cdezvoltare = Ccautare + Cprognoza + Crisc - catastrofa
Ccomerciala = Cresurse + Casteptare + Cmarketing (14)
Cproductie = Creinnoire utilaje + Cintretinere+reparatii performante + Cregim optim de functionare + Ccalitate
Cinginerie umana = Cempatie + Cergonomie + Csalarizare - normare-productivitate + + Casistenta informatica +
+ C eficienta factorului uman Ceconomie = Cfinante + Ccontabilitate + Cbirotica
![]()
f.2. Informatica experta a surselor de energie conventionale si
neconventionale
Structuri hard generatia IV - V prelucratoare de date si cunostinte
Produse program - Softuri expert si neuroexpert (supervizarea gazeificarii carbunelui, controlul producerii si consumului energetic in conditii economice).
Economicitatea structurilor hard - soft se determina astfel:
a) Riscul noninformatizarii Venitul realizat
b) Cheltuielile de informatizare = 0,25 Cheltuielile de functionare anuala a
obiectivului energetic proiectat
c) Cheltuieli de informatizare = 0,1 Valoarea riscului.
Se recomanda realizarea si implementarea sistemelor informatice expert si neuroexpert pentru supervizarea sistemelor de energie conventionale si neconventionale.
g. Conceptia economica de folosire rationala a surselor
neconventionale
g.1. Concepte si indicatori economici de rentabilitate
a) Rata de formare a capitalului:
(15)
b) Pretul nivelat al energiei produse si consumate:
b.1) 
b.2) 
Poluarea in cazul energiei neconventionale dispare.
c) Entropia informationala ca indicator de masurare a perturbatiilor produse
de instalatiile conventionale:
(16)
f.2. Aplicatii tehnico-economice de eficientizare a surselor energetice
a. Reducerea poluarii prin apelarea surselor neconventionale (ploi acide zero, efect de sera nul, costuri mai scazute)
b. Inlaturarea tehnologiilor energoface (diminuarea consumurilor de combustibil si energie, reducerea pierderilor de energie la consumator etc.)
c. Aplicarea in practica a tehnicii de supraveghere a noilor tehnologii prin Demand Side Management
d. Cresterea nivelelor de performanta a instalatiilor in vederea trecerii de la efecte utile de 44% la 51 % din totalul de 100% de energie primara produsa si consumata
Injectarea in balanta energetica a surselor neconventionale de energie cu accent
pe dispozitive de extragere a energiei din campul fundamental al Terrei (Diavolul lui Maxwel)
Concluziile care orienteaza managerii in directia utilizarii surselor neconventionale se prezinta astfel:
Descriptorii, modelele si orientarile prezentate in acest paragraf sunt instrumente operative de evidentiere a avantajelor producerii si utilizarii energiilor neconventionale.
Managementul resurselor energetice neconventionale se refera la cunoasterea si utilizarea eficienta a acestor surse noi de energie astfel ca sa se asigure la nivelul balantei energetice o solutie plurienergetica de viitor sigur al Terrei.
Reingineria managementului surselor de energie clasice si honclasice se asigura prin inovarea procedeelor de urmarire si cuantificare a eforturilor de asigurare a potentialului energetic solicitat de consumatori prin cercetari operationale bazate pe cunoasterea faptelor reale. Informatizarea este o directie sigura de economisire a energiei si de reducere a riscurilor energetice.
Conceptia economica de folosire a resurselor neconventionale se refera la fundamentarea fondurilor, la precalcularea costurilor si a tarifelor energetice si la instaurarea tehnicii birotice la toate nivelele de management din cadrul centralelor, retelelor si consumatorilor energetici. La acest nivel se construiesc deciziile tehnico-economice de rentabilitate a activitatii, plecand de la costurile marginale ale energiei produse si consumate.
h. Continutul studiilor de fezabilitate privind proiectele energetice
Proiectul energetic este ansamblul de activitati investitionale care implica mobilizarea de resurse materiale, financiare, informationale si umane, in scopul alimentarii rara restrictii a consumatorilor cu energie electrica si termica, cu realizarea nivelului de rentabilitate propus al investitorului.
Activitatile de reabilitare a instalatiilor termoenergetice existente trebuie sa aiba la baza in mod necesar studii de fezabilitate, aceste documentatii constituind principalul instrument de decizie in adoptarea proiectelor respective.
Durata de viata a unui proiect energetic poate fi impartita in trei etape principale, si anume:
Etapa preinvestitionala, reprezentand ansamblul activitatilor legate de fundamentarea deciziei de realizare a investitiei pana la luarea acesteia si deschiderea finantarii;
Etapa investitionala, care dureaza de la adoptarea deciziei de realizare a proiectului si punerea in functiune a obiectivului;
Etapa operationala, care reprezinta perioada totala de exploatare a instalatiilor, facand obiectul proiectului, pana la dezafectarea sau reabilitarea acestora.
Studiul de fezabilitate face parte din etapa preinvestitionala a proiectului energetic, care cuprinde succesiunea urmatoarelor faze principale: stabilirea oportunitatii privind realizarea proiectului, studiile de prefezabilitate si fezabilitate, precum si evaluarea finala si aprobarea acestuia.
In cadrul fazei de prefezabilitate sunt identificate si analizate comparativ variantele tehnice de proiect, dupa care va rezulta solutia optima in urma efectuarii unei analize tehnico economice. Va fi, de asemenea, de avut in vedere modul in care solutia respectiva se incadreaza in cerintele impuse de investitor.
Faza de fezabilitate trateaza proiectul in detaliu din punct de vedere tehnico-economic si financiar, cat si implicatiile asupra mediului inconjurator.
In practica unor firme si institutii de specialitate consacrate, cele doua faze descrise prefezabilitate si fezabilitate - sunt tratate nediferentiat, ceea ce confera documentatii lor unice astfel elaborate un caracter mai cuprinzator, ajutand totodata la luarea in mod operativa deciziei de realizare a investitiei.
Asadar, studiul de fezabilitate reprezinta principala documentatie in procesul decizional, atat in cazul construirii de centrale noi, cat si in cel al reabilitarii instalatiilor existente. In cele ce urmeaza, vor fi abordate aspecte esentiale legate de continutul studiului de fezabilitate, cu aplicatie in domeniul instalatiilor termoenergetice.
In principiu, studiul de fezabilitate al unui proiect termoenergetic trebuie sa trateze urmatoarele aspecte:
1. Obiectivele urmarite:
- Scopul
- Sarcinile la care trebuie sa raspunda proiectul, respectarea nivelului de siguranta prestabilit in alimentarea cu energie a consumatorilor si a parametrilor de calitate a energiei.
2. Stabilirea conditiilor cadru si a limitelor:
- Preturile locale ale energiei
- Infrastructura alimentarii cu combustibili
- Reteaua electrica existenta in zona
- Amplasarea consumatorilor
3. Fezabilitatea producerii combinate de energie electrica si termica (daca este cazul):
- Localizarea cererilor de energie, existenta unei retele de distributie
- Competitivitatea producerii combinate de electricitate si caldura
4. Amplasament:
- Accesul la combustibil si la reteaua de distributie a energiei electrice
- Agentul de racire.
- Impactul social si asupra mediului
- Lista amplasamentelor potentiale
5. Stabilirea puterii/sarcinii nominale a instalatiilor:
- Estimarea cererii de energie si a tendintei sale de evolutie
- Contracte existente de fumizare a energiei
- Expectatii privind instalatiile
6. Solutiile tehnice:
- Prezentarea variantelor posibile
- Analiza comparativa a variantelor
- In ce masura variantele corespund cerintelor investitorului
Analiza economico-financiara:
- Baza de date privind cheltuielile (investitia, combustibilii etc.)
- Veniturile
- Analiza cost - beneficiu
- Fezabilitatea comerciala a proiectului din punctul de vedere al investitorului
8. Evaluarea ecologica
- Nivelul emisiunilor poluante in raport cu natura combustibililor si cu legislatia in vigoare
- Evitarea costurilor externe
9. Recomandari:
- Promovarea proiectului daca rezultatele analizei economico - financiare sunt pozitive
- Solutia optima ca rezultat al punctajului maxim obtinut (tehnic, economico -financiar etc.).
In cadrul analizei proiectelor de reabilitare a echipamentelor termoenergetice, o atentie deosebita trebuie acordata urmatoarelor aspecte:
- utilizarea la maximum posibil a facilitatilor, alimentarilor tehnologice si infrastructurii existente;
- realizarea compromisului intre conceptele 'cheltuieli minime - castig maxim de putere - disponibilitate si siguranta in functionare maxime'.
Analiza economico-financiara a proiectului energetic reprezinta un punct central al studiului de fezabilitate. La baza evaluarii sub acest aspect a proiectelor stau o serie de criterii a caror aplicare corecta depinde de experienta si abilitatea elaboratorilor studiului. In cazul analizei proiectelor din domeniul producerii energiei este recomandabila luarea in considerare a criteriilor enuntate in cele ce urmeaza.
Valoarea neta actualizata (venitul net actualizat) - VNA, nu este altceva decat suma valorilor actualizate ale fluxului de numerar ale proiectului (flux de numerar: diferenta dintre veniturile obtinute din realizarea proiectului si cheltuielile aferente), adica:

(17)
I fiind capitalul investit initial, FNi - fluxul de numerar aferent anului i, a - rata actualizarii, n - numarul de ani de viata ai investitiei.
In cazul proiectului unic, acesta este rentabil daca valoarea VNA este pozitiva. La compararea mai multor proiecte, se recomanda promovarea proiectului cu cea mai mare VNA.
Rata interna de rentabilitate (RIR) este valoarea ratei de actualizare pentru care VNA = 0. In consecinta:

(18)
Proiectul unic va fi acceptat daca RIR este mai mare decat rata de actualizare; in cazul compararii mai multor proiecte, se recomanda alegerea variantei cu cea mai mare RIR.
Cheltuielile actualizate, exprimate fie sub forma cheltuielilor totale actualizate, fie sub forma costului unitar actualizat (CUA), duc la promovarea proiectului pentru care acestea sunt minime. Proiectul unic va fi adoptat daca CUA este inferior pretului de vanzare al energiei produse.
Raportul beneficiu - cost (B/C) reprezinta raportul dintre valoarea actualizata a tuturor beneficiilor si capitalul investit initial, adica:
(19)
In cazul mai multor proiecte, va fi acceptat acela pentru care B/C are valoarea cea mai mare. Proiectul unic va fi adoptat daca B/C este supraunitar.
i. Indicatori de performanta si control din structura contractului de management cu care opereaza metoda profit - cost in economia de piata
i.1. Indicatori orientativi de rentabilitate respectiv de solvabilitate
1. rata datoriilor: Rd = datorii totale/active totale
2. rata de solvabilitate: Rs = imprumut pe termen lung/capital total
3. rata de acoperire a activelor fixe: Raa = active fixe nete/imprumut pe termen lung
active fixe nete = valoarea activelor fixe - amortizarile
4. rata de acoperire a datoriilor
Vnet inainte de plata impozitelor si dobanzilor
Rad= ------------------------- (20)
dobanzi + rata de rambursare a imprumutului
T
profit dupa impozitare + amortizare + dobanzi
Rad= -------------------------
dobanzi + rata de rambursare a imprumutului pe termen lung
Eficienta activitatii este asigurata de cresterea ratei Rad
i.2. Indicatori de gestiune
Viteza vanzarilor vv = sume debitoare/vanzari medii zilnice (zile)
Acest indicator arata nivelul eficientei conducerii din punctul de vedere al platii datoriilor si evidentiaza politica de creditare a companiei fata de clienti
2. Viteza de rotatie a stocurilor: vrs1 - vanzari/stocuri
vrs2 = valoarea marfurilor vandute/stocul la sfarsitul anului
3. Durata medie de stocare: ds = stocuri/vanzari medii zilnice
4. Viteza de rotatie a activelor totale: vrat = vanzari/total active
5. Controlul cheltuielilor administrative:
CCad = (totalul cheltuielilor administrative/valoarea vanzarilor) . 100
i.3. Indicatori de rentabilitate:
1. Marja de profit Mp = (profitul net/vanzari) ) . 100
2. Rentabilitatea capitalului total: Rct = profitul net . 100/capitalul totall,
3. Rentabilitatea activelor totale:
Rat = profitul inainte de impozitare si plata dobanzilor . 1 00/total active
4. Rata interna de rentabilitate financiara a proiectelor:
(21)
Pt = valoarea incasarilor
5. Venitul net actualizat
Proiectul este acceptat daca Vnet ac > 0. Daca Vnet ac = 0, atunci ra = rirf (rata de actualizare este egala cu rata interna de rentabilitate financiara).
i.4. Indicatori de eficienta din structura metodei profit - cost:
Indicatorii operationali ai metodei profit - cost solicitat de legislatia fiecarei unitati (SC, FEN) din structura economiei in perioada de tranzitie spre piata concurentiala se pot scrie sub urmatoarele forme matematice:
1. rata profitului: rp% = (profitul brut/cifra de afaceri) . 100
2. profitul brut raportat: pb% = (economiile valorice/cheltuieli totale) . 100
3. profitul net neraportat:
Pnet = Vnet - Ct; Ct = cheltuieli totale
Vnet = Ppe Vexp - Ppi Vimp
Ppe = pretul produselor exportate; ppi = pretul produselor importate
Vexp = volume exportate; Vjmp = volume importate
4. profitabilitatea actiunilor:
Pac%
=
(22)
in care: Dv = dividende
Ppi = prelevari din profitul pentru investitii
Csoc = capital social
5. potentialul de crestere - dezvoltare Pcd:
(23)
in care: Am = amortizare
Inv = investitii
F.r. = fondul de rulment = active circulante - obligatii
6. perioada de recuperare a creantelor Pre:
Pre = (creante . 365/cifra de afaceri) = (debitori plus facturi neincasate/cifra de afaceri) . 365
perioada de rambursare a datoriilor Prd:
Prd = 365 . obligatii/cifra de afaceri
rotatia stocurilor:
Ist - cifra de afaceri/(valoarea stocurilor - valoarea facturilor neincasate)
8. productivitatea muncii:
pm1 = cifra de afaceri/Np
pm2 = cifra de afaceri/Ep
in care: pm1; pm2 = productivitatea muncii in structurile discrete (1) si continue (2);
Np = numarul de salariati; Ep = energia produsa
9. ponderea salariilor in costuri Psc = salarii/costuri de productie . 100
10. corelatiile dintre indicatorii productiei (ip), fondul de salarii (ifs), numarul de salariati (ns), pe de o parte, si cresterea productivitatii in raport cu sporurile salariale (cpm), (ss);
ip = P1/P0 > ifs = fs1/fs0 > ins = ns1/ns0
cpm = pm1/pm0 > ss = sm1/sm0
in care: P1, P0, fs1, fs0, ns1, ns0 = productiile in anul viitor (1) fata de cel analizat (0); fs, ns = fondul de salarii si numarul de salariati; pm1, pm0 = productivitatea muncii pe anul viitor (1) fata de prezent (0); sm1, sm0 = salariile medii in anul care urmeaza (1) analizei fata de cel analizat (0).
11. gradul de integrare a productiei gip:
gip% - (valoarea productiei - costul cooperarii)/volumul valoric al productiei
totale . 100
12. volumul de productie destinat exportului:
Vpexp% = Vcxportat/ Vtotal . 100
13. ponderea energiei in costuri Pec:
Pec = valoarea energiei platite . 100/costul total de productie
14. ponderea consumurilor materiale in costuri Pcmc:
Pcmc% = valoarea materiilor prime si a materialelor/cheltuieli totale de
productie . 100
15. nivelul valorii adaugate nvad:
nvad = (TVA incasata - TVA platita)/cifra de afaceri . 100
16. productivitatea fondurilor fixe pff:
pff% = valoarea productiei realizate/valoarea fondurilor fixe
1 gradul de utilizare a capacitatii de productie gucp:
gucp% = capacitatea realizata . 100/capacitatea proiectata
18. corelatia efortului de informatizare cu nivelul riscului probabil
Einf < Rprobabil; Einf ~ Etotal
Rprobabl = Pn; Pn1 = (100 - 200)xpefCpp (24)
in care: Einf = efortul de informatizare estimat la 15% din efortul total; Rprobabil = riscul probabil generat de avarierea capacitatii de productie din diverse cauze (nealimentarea cu energie, rebuturi tehnologice etc.); Pn = pretul produselor nelivrate; Pn1 = produsele nelivrate; Pef = pretul efectiv al produselor in regim normal de functionare a instalatiilor; Cpp = capacitatea proiectata de productie
19. entropia informationala a evenimentelor (eev), a managerilor (emag) si a structurilor de productie (esp):

in care: pev, pmag, psp, qev, qmag, qsp = probabilitatea de succes (p) si insucces (q) la nivelul desfasurarii evenimentelor (ev), la nivelul competentei managerilor (mag) si la nivelul structurilor de productie (sp). Daca entropia sistemului este minima, atunci gradul de perfectionare a structurilor operative este maxim.
Calculul si interpretarea acestor indicatori se face in cadrul proiectului de management elaborat de specialistul care preia functia de management in urma concursului organizat de societatea comerciala, respectiv de Regia Autonoma supusa restructurarii. Schema logica de desfasurare a concursului pentru postul de manager se da in fig.
j. Indicatori de eficienta - calitate bazati pe costuri marginale
Costul incremental reflecta schimbarea cheltuielilor la modificarile esentiale ale productiei livrate de filiale:
cinc = variatia cheltuielilor totale/schimbarile esentiale in productia livrata
Costul marginal reflecta schimbarea in cheltuielile totale datorita cauzelor din sfera afacerilor cand se modifica cu o unitate productia livrata pe piata:
cm = variatia cheltuielilor totale/schimbarile in structura productiei livrate
Schimbarile posibile in structura costurilor marginale pot genera urmatoarele situatii reale:
cm1 = variatia totala a cheltuielilor/variatia energiei active livrate sistemului (kWh)
cm2 = variatia cheltuielilor totale/modificarea energiei aparente livrate sistemului (kVA)
cm3 = schimbarea structurii cheltuielilor totale/modificari ale cererii consumatorilor
cm4 = modificarea costurilor totale/variatia puterii livrate sistemului
cm5 = variatia cheltuielilor totale/imbunatatirea calitatii productiei
Factura se calculeaza cu o relatie de forma:

Tariful energiei electrice si termice:
(26)
Cresterile posibile ale tarifelor energetice:
b = cererile totale de profit/energia totala solocitata ($/kWh) (27)
A = profitul total realizat/puterea ceruta de consumator ($/kW)
Veniturile si riscurile corelate la nivelul legaturilor productie - transport - consum a microsistemelor in dezvoltare cu si fara termoficare, cu si fara informatizare:
(28)

Informatizarea permite cresterea economiilor de resurse energetice.
Costuri energetice nivelate, tarife energetice nivelate si investitii specifice, inclusiv preturile resurselor combustibile:
(29)
a) sursa ONU
(isp)hidro = 3 x 103 ($/kWi) (isp)cne = 1,5 x 103 ($/kWi)
(isp)carbune = 0,9 x 103 ($/kWi) (isp)ciclu comb = 0,8 x 103 ($/kWi)
(isp)gaze = 0,7 x 103 ($/kWi) (isp)hidrocarburi = 0,5 x 103 ($/kWi)
b) sursa studii ICEMENERG
(isp)ciclu simplu TG = (350-450) ($/kWi),
(isp)ciclu combinat fara ardere suplimentara = (710-810) ($/kWi),
(isp)ciclu cu turbina aer umed = (600-700) ($/kWi),
(isp)ciclu combinat cu post combustibil = (1000-1100) ($/kWi),
(isp)ciclu cu abur supracritic = (1100-1300) ($/kWi),
(isp)ciclu combinat cu gazefiere integrata = (1150-1500) ($/kWi),
(isp)CNE (900-1300) MW = (1600-1700) ($/kWi).
Alte date se dau in anexe.
k. Justificarea tehnico-economica a retelelor neuronale
Introducerea sistemelor expert la nivelul ramurii energetice apare ca o necesitate a echiparii retelelor electrice cu dispeceri automati care contribuie esential la cresterea performantelor tuturor echipamentelor de producere - transport si utilizare a energiei electrice. In aceasta perspectiva este necesar ca simultan cu implementarea sistemelor EMS/SCADA sa se formeze colective de specialisti care sa dezvolte contributiile posibile ale sistemelor expert la construirea si aplicarea deciziilor energetice. Utilizarea sistemelor expert la construirea si aplicarea deciziilor energetice. Utilizarea sistemelor expert inteligente ca suport al deciziilor energetice trebuie justificata din punct de vedere tehnico-economic. Indicatorii tehnici si economici pentru determinarea eficientei sistemelor expert constituie structura metodei profit-cost si au urmatoarele forme matematice:
(30)
in care: rfc = rata de formare a capitalului investit
Vnet = venitul net realizat prin aplicarea sistemului expert
Eef, Eft = efectele (ef) si eforturile (ft) economice implicate in realizarea si aplicarea sistemelor expert
Pe = pretul energiei
= energia
economisita anual la nivelul obiectivelor energetice exploatate expert
(dotate cu inteligenta artificiala)
= cheltuielile si
respectiv investitiile pentru exploatarea obiectivelor energetice
Cfse, Ccse, Ifse, Icse - cheltuielile si respectiv investitiile pentru exploatarea obiectivelor energetice fara sisteme expert (Cfsi, Ifsc) si cele echipate cu sisteme expert (Cse, Ise)
Ep = energia produsa anual de obiectivul energetic analizat
Kamor = coeficientul de amortizare al investitiilor realizate
isp = investitia specifica
= puterea produsa
anual
= energia
economisita in conceptia sistemica (sursa primara de
combustibil - i, centrala electrica - ce, sistem energetic - se,
consumator de energie - co)
= preturile
energiei vandute anual si cele totale actualizate (tac)
= costurile energiei
produse pe durata unui an si pe durata de actualitate (tac)
gi = gradul de incarcare a agregatelor
ra = rata de actualizare
rd = rata dobanzii
rinf = rata inflatiei
dvi = durata de viata a instalatiei energetice
tf = durata de functionare a instalatiei energetice
Pp; Ep = puterile si energiile produse
= costul unitar,
investitiile si cheltuielile nivelate
Ise, Cse = investitiile si cheltuielile pentru realizarea si exploatarea sistemelor expert inteligente ca suporturi pentru decizii energetice.
Veniturile nete anuale si actualizate generate de instalatiile energetice prevazute cu sistem expert se calculeaza atat pentru instalatii cu si fara termoficare, cat si pentru capacitati cu si fara puneri partiale in functionare. Modelele matematice pentru determinarea veniturilor in cazul obiectivelor energetice noi inzestrate cu sisteme informationale inteligente ca suporturi pentru decizii operative au urmatoarele structuri:
a) obiectiv energetic nou, centrala electrica fara termoficare si statie supervizate
de sistem expert
(31)
b) obiective energetice nou proiectate cu instalatii de termoficare supervizate de
sisteme expert
(32)
c) obiectiv energetic realizat pe etape cu puneri partiale in functiune cu si fara
termoficare
(33)
Venitul net total actualizat trebuie sa fie mai mare ca zero pentru a se justifica realizarea in tara a obiectivelor energetice inzestrate cu sisteme expert in raport cu varianta energiei necesare acoperirii consumului energetic intern. In relatiile anterioare intervin urmatoarele marimi:
= venitul net actualizat pe durata de
viata a instalatiilor energetice este dvi = 35 ani, iar cea a
sistemelor expert se ridica la circa 5 ani. S-au luat in calcul perioadele
de inlocuire a structurilor informatice expert np = 7; (dvi = 7 dvo)
pei = pretul energiei importate
= energia importata anual
= cheltuielile de exploatare a
instalatiilor energetice
ki = coeficient de amortizare
Iti = investitiile energetice
= economiile efectuate in instalatia
inzestrata cu sisteme expert
= investitia necesara
realizarii acestor sisteme informatice inteligente
peti = pretul energiei termice
Qpi = energie termica produsa in tara
Iri = investitia realizata si pusa in functiune prin capacitati energetice
Iti = investitia ramasa sa se realizeze dupa analiza economica finalizata
Calculul factorilor tehnico-economici de justificare a utilizarii sistemelor expert la nivelul obiectivelor energetice care genereaza energii ce tranziteaza statia reclama urmatoarele date:
isp = 60.000 lei/kWi ra = 0,16 dvi = 35 ani
dvse = 5ani pei = 12 lei/kW ki = 0,0334 dsp = 1200 lei/kWh
pav = 9 . 10-3 tavarie = Pavtf = 9 . 10-3 . 6 . 10-3 = 54 ore/an (34)
Ise = (0,01 + 0,02)Isppi Cse = (0,01 + 0,02)PetfPI gi = (0,6 + 0,8)
Calculul costului si al venitului net se face astfel:
(35)
Vnet = (peiEei - Cti - kilse + Esi - kilse) = 22 . 6 . 103 . 2 . 330 . 103 - 18,57 . 6 . 103 .
. 2 . 330 . 103 - 0,034 . 60 . 103 . 2 . 330 . 103 + 0,2 . 18,57 . 6 . 103 . 2 . . 330 . 103 - 0,034 . 0,2 . 60 . 103 . 2 . 330 . 103 = 2 . 330 . 103 . 6 . 103 (22 - 18,57 - 0,34 + 1,857 - 0,2 . 0,34) = 1,2 . 3,3 . 109 (23,857 - 18,978) = = 19,32 . 109 lei
Daca se calculeaza costul unitar nivelat tinand cont de investitia specifica operativa isp si considerand paritatea dolarului pd = 32.000 lei/$, se obtine urmatorul rezultat:
(36)
(6,93+23,18-0,25) = 29,86 (lei/kWh) . pd =750 (lei/kWh) . kinf
= 29,86 . 1,05 = 31,35
(lei/kWh) . pd ee =(780 - 800) (lei/kWh) . kinf
(pee - pei)Ep = (78 - 75,35)
. 6 . 103 . 2 . 330 . 103 = 13,08 . 109 . kinf
(lei)
Venitul unitar s-a calculat estimand cresterea pretului energiei Pei - 75 lei/kWh cat se prevede a se ridica acest indicator in perioada de analiza. Influenta economiilor realizate in sistemul energetic analizat asupra pretului energiei si a venitului se determina cu urmatoarea calculatie:
pefse = cefse + tsup = 612,5 (lei/kWh) . kinf
pese = cese + tsup = 1,5 . Cefse = 621 (lei/kWh) . kinf (37)
V = (pefse - pese)Ep = 0,3 . 6 . 103 . 2 . 330 . 103 = 1,188 . 109 lei . kinf
in care kinf= (1,5 - 2).
Sistemul expert genereaza anual un venit de 1,188 . 109 lei care la sfarsitul duratei sale de viata (d = 5 ani) ajunge la 5,540 . 109 lei. Realizarea si exploatarea sistemului expert inteligent reclama investitii si cheltuieli confirmate de practica energetica mondiala calculabile astfel:
Ise = 0,02 It = 0,02 ispPi = 0,02 . 60 . 103 . 2 . 330 . 103 = 0,792 . 109 lei (38)
Cse = 0,02 Ct = 0,02 tfPi = 0,02 . 60 . 103 . 2 . 330 . 103 - 0,792 . 109 lei
Ct = (kilse + Cse)dvse = (0,034 . 0,792 + 0,0795) . 5 . 109 = (0,026 + 0,3975) . 109 =
= 0,4235 . 109 lei
Comparand venitul net posibil de
realizat
= 1,188 . 109
lei . kjnf lei cu cheltuieli reclame de concepere si
exploatarea sistemelor expert se observa ca extinderea unor asemenea
scule informatice sunt oportune din punct de vedere tehnic si se
justifica sub aspect economic.
Indicatorii tehnico-economici pentru justificarea sistemelor expert in viziunea economiei de piata se calculeaza astfel:
a. rata de formare a capitalului:
(39)
b. venitul net realizat prin punerea in functiune a sistemelor expert:
Vnet =
(0,034 Ise
+ Cse) = 1,934 . 0,002 (0,34 isp . pi +
tfPi
(40)
= 38,6 . 10(0,034 . 60 . 103 . 660 . 103 + 19 . 103 . 660 . 103) = 38,6 . 103(34 . 6 . 6,6 + 114 . 660) = 38,6 - 103(1346,4 + 75240) = (38,6 . 106 . 76,586) = 2,98 . 109 lei
Sistemele expert dotate cu retele neuronale se justifica economic pe baza economiilor realizate in sistemul energetic si se impun ca mijloace de modernizare a instalatiilor de productie, transport si distributie a tuturor formelor de energie.
|
Politica de confidentialitate | Termeni si conditii de utilizare |
Vizualizari: 2181
Importanta: ![]()
Termeni si conditii de utilizare | Contact
© SCRIGROUP 2025 . All rights reserved