| CATEGORII DOCUMENTE |
| Comunicare | Marketing | Protectia muncii | Resurse umane |
CULTURA ORGANIZATIONALA
Cuprins
1 Cultura organizationala a firmei - introducere, concept, bazele
culturii organizationale, efecte
4 Cultura nationala si cultura organizationala a corporatiilor. Implicatii asupra managementului resurselor umane
5 Globalizarea
Teme de dezbatere
Bibliografie
Cultura organizationala a firmei - introducere, concept, bazele culturii organizationale, efecte
1.1 Introducere
Toate organizatiile care au existat pana acum au avut o cultura a lor, proprie, desi, acum mai bine de 25 de ani, intr-o carte de specialitate nu ar fi fost intalnita expresia 'cultura organizationala', si cu atat mai mult sa existe capitole speciale scrise pe aceasta tema. Cercetatorii, media si oamenii de afaceri au inceput a se concentra asupra culturii organizationale la inceputul anilor '80, cand un numar de publicatii incepusera sa afirme despre aceasta ca ar face diferenta intre succes si esec in cadrul unei organizatii.
Conceptul de cultura organizationala le-a oferit oamenilor de afaceri o cale de a discuta elemente importante de organizare care nu sunt usor de cuantificat sau de integrat in categorii traditionale, cum ar fi abilitatile de lider sau relatiile interumane. Astfel, cultura organizationala si-a dobandit un loc permanent, de o importanta deosebita in cadrul oricarei discutii in legatura cu comportamentul organizational.
Cultura unica a unei organizatii, care este un concept diferit de cel de cultura sociala, prezinta un interes din ce in ce mai mare pentru managerii contemporani. Ea reprezinta, in esenta, o suma de valori si norme ale organizatiei, ale angajatilor sai si ale managerilor si in particular acele aspecte care sunt impartasite si noilor angajati. Angajatii invata despre cultura organizatiei atat prin instruire din partea organizatiei, cat si cu ajutorul a ceea ce asculta si privesc zi de zi.
1.2 Definirea culturii organizationale
Desi este un concept important, cultura organizationala - ca perspectiva de intelegere a comportamentului individual sau de grup din cadrul organizatiilor - are limitele sale. In primul rand, ea nu reprezinta singurul mod de a privi organizatiile. In al doilea rand, ca atat de multe alte concepte, cultura organizationala nu este definita in acelasi mod de oricare doi cercetatori sau teoreticieni renumiti.
In cele ce urmeaza sunt prezentate cateva definitii ale culturii:
simboluri, limbaj, ideologii, ritualuri si mituri;
planuri organizationale derivate din proiecte personale ale fondatorului/fondatorilor organizatiei sau ale liderului/liderilor dominant;
este un produs, este istorica, este bazata pe simboluri si este o abstractizare a comportamentului si produse ale comportamentului.
Cultura organizationala este ceea ce angajatii percep si modul in care aceasta perceptie creeaza un ansamblu de credinte, valori si asteptari. Edgar Schein a definit cultura ca:
"Un ansamblu de presupuneri de baza - inventat, descoperit sau dezvoltat de un grup dat, modul in care acesta invata sa rezolve problemele de adaptare externa si integrare interna - care a functionat destul de bine incat sa poata fi validat si, de asemenea, prezentat noilor membrii ca reprezentand modul corect de a percepe, gandi si simti, relationat cu aceste probleme".
Peters si Waterman definesc cultura organizationala ca fiind: 'un set dominant si coerent de valori comune transmise pe cai mai mult sau mai putin simbolice, cum ar fi povesti, mituri, legende, slogane, anecdote'.
Potrivit lui Deal si Kennedy, o cultura puternica este 'un sistem de reguli neoficiale care traduc cum ar trebui oamenii sa se comporte in cea mai mare parte a timpului'.
Literatura franceza de specialitate subliniaza esenta acestui concept: "cultura unei firme reprezinta un sistem structurat de valori fundamentale, de coduri si de reprezentari, ea constituie, in fapt, o structura materiala de socializare".
Cultura organizatiei se constituie dintr-o serie de postulate prin care aceasta a operat eficient in trecut, ea ii da personalitate, sustine o anumita pozitie pe piata a acesteia. Se disting:
credinte - propozitii generale despre functionarea unui grup;
valori - preferinte colective care se impun in grup si reprezinta reguli de actiune;
norme - reguli specifice de comportament uman;
mituri - simboluri care se refera la istoria firmei, la evolutia ei;
rituri/ritualuri - "situatii de protocol" specifice fiecarei firme;
simboluri - constau in insigne, halate, uniforme s.a.;
alte componente - canoane de judecata, modalitati de cunoastere, modalitati de aparare etc.
Unul dintre cei mai renumiti reprezentanti ai cercetarii in domeniul culturii nationale si internationale, Geert Hofstede, defineste cultura ca fiind "o programare mentala colectiva care diferentiaza membrii unui grup sau o anumita categorie sociala de membrii altor grupuri sau categorii sociale".
Parcurgand toate aceste definitii, observam cateva puncte comune care pot ajuta in intelegerea mai clara a acestui concept.
Toate aceste definitii implica valorile firmei, conceptul acesteia despre ceea ce este corect si ceea ce nu este, despre ceea ce este acceptabil si neacceptabil. De exemplu, o companie poate aprecia mai mult loialitatea si solidaritatea angajatilor catre companie decat orice altceva, pe cand alta companie ar putea sublinia faptul ca relatiile bune cu clientii sunt cele mai importante. Daca un angajat ar fi implicat intr-un conflict cu un client, prima companie, cel mai probabil ar sprijini angajatul, pe cand cea de-a doua l-ar putea pedepsi sau cel putin ar desemna un manager pentru a raspunde de plangerile clientilor.
Astfel de valori sunt parte integranta a culturii unei organizatii, si nu regulamentele sale, pentru ca primele sunt de la sine intelese si nu sunt scrise nicaieri. Ele nu apar de obicei in cadrul programului de instruire a unei organizatii si de fapt, multe dintre acestea au dificultati in a-si distinge valorile culturale, asa cum multi oameni au probleme in a descoperi propriile valori.
Ca si un cod nescris ce controleaza comportamentul oamenilor in grupuri, valorile unei organizatii devin parte a valorilor si actiunilor angajatilor sai.
Nou-venitii invata in moduri subtile ce ar trebui si ce nu ar trebui sa faca. Cultura organizationala ar putea avea asa o influenta puternica asupra angajatilor, tocmai pentru ca este mai degraba un set de valori implicite, general acceptate, decat un pachet de reguli explicite, scrise, cu care angajatii ar putea sa nu fie de acord.
Pentru ca in ultima vreme, cultura organizationala a capatat o importanta din ce in ce mai mare, unele firme au incercat sa-si defineasca culturile si chiar sa le prezinte in programul de pregatire al angajatilor.
Definirea culturii organizationale pentru noii angajati la HP, NCRC, Motorola
Hewlett-Packard ofera fiecarui nou angajat cate o copie 'The HP way', un pamflet ce descrie valorile de baza ale companiei.
National Cash Register Corporation a facut un pas mai mult, prin a-si declara valorile organizationale, in cadrul unei campanii publicitare de anvergura nationala. Motorola ofera fiecarui nou angajat un pamflet intitulat 'In ceea ce credem noi', ce descrie principiile de baza ale companiei, crezurile, telurile si modul in care isi realizeaza afacerile.
Chiar si aceste companii ar fi de acord probabil, ca totusi valorile unei organizatii nu mai sunt cu adevarat parte a culturii acesteia, daca un angajat ar trebui sa apeleze la un manual pentru a afla cum trebuie sa se comporte. Daca se vrea ca aceste valori ale firmei respective sa influenteze angajatii intr-un mod profund si de durata, acestea trebuie sa devina propriile lor valori, cel putin atata timp cat acestia reprezinta interesele organizatiei.
A scrie valorile unei organizatii de asemenea incalca alta concluzie, comuna definitiilor date mai sus, din care se desprinde ideea ca in general, cultura organizationala este transmisa in mod simbolic. Valorile organizationale sunt, in general, transmise de la un angajat la altul prin povestiri, exemple si prin ceea ce anumiti autori numesc mituri, legende.
Mit, legenda la HP
O
intamplare din trecutul firmei Hewlett Packard
Luate laolalta, aspectele comune intalnite pe parcursul mai multor definitii, conduc la urmatoarea definitie: cultura organizationala este setul de valori, de la sine intelese, care ajuta oamenii dintr-o organizatie sa inteleaga ce actiuni sunt considerate a fi acceptabile si respectiv neacceptabile.
Definitia lui Schein data culturii organizationale evidentiaza ideea ca in cultura sunt cuprinse presupuneri, adaptari, perceptii si invatare. El continua spunand ca organizatii ca Walt Disney sau Compaq Computer de exemplu, au trei niveluri culturale, prezentate in figura 1.

Inclinatia spre actiune. Peters si Waterman sunt de parere ca prea multe firme amana deciziile pana in momentul cand intra in posesia tuturor informatiilor relevante. Deoarece intotdeauna vor fi mai multe realitati decat ar putea fi cuprinse in legatura cu o anumita decizie, asteptand anumite evenimente pentru a lua o decizie este echivalent cu a nu lua nici una.
Companiile de succes au o anumita inclinatie spre a actiona. Ei nu ignora informatiile, dar de cele mai multe ori ei actioneaza atunci cand altii ar forma comitet de consultare.
Apropierea de client. Pentru ca o firma sa aiba succes, Peters si Waterman sunt de parere ca respectiva cultura organizationala ar trebui sa aiba o apreciere reala pentru clientii companiei. Clientii pot oferi informatii in legatura cu produsele curente si idei care ar putea conduce catre noi produse. Acestia pot in final chiar sa determine succesul firmei in prezent si viitor. De aceea, Peters si Waterman sustin ca firmele nu-si permit sa lase realizarea unor bune relatii cu clientii numai pe seama vanzatorilor. Satisfacerea clientului trebuie neaparat sa faca parte din cultura organizationala a unei firme.
Autonomie si impresariat. Potrivit spuselor lui Peters si Waterman, firmele mari, de succes isi dezvolta culturi organizationale ce incurajeaza atitudini tipice companiilor mici, aflate la inceput. Aceste firme de succes promoveaza inovatia, creativitatea si asumarea riscurilor prin impartirea companiei in mai multe parti mici, mai usor de condus.
Productivitatea prin angajati. Peters si Waterman sustin ca si Ouchi faptul ca organizatiile de succes pretuiesc cu adevarat toti angajatii si recunosc ca ideile salvatoare si inovatiile de succes pot veni atat de la portar, cat si de la presedinte. A trata oamenii cu demnitate, respect si dandu-le sansa sa se exprime trebuie sa reprezinte un aspect esential in orice cultura organizationala.
Pastrarea unor legaturi stranse. Acest element al succesului este o respingere a tendintei pe care firmele mari o au de a-si investi profiturile nu in imbunatatirea lucrurilor pe care le fac, ci in cumpararea altora, ce nu sunt legate de companie. Peters si Waterman sfatuiesc organizatiile sa se concentreze pe ceea ce compania face cel mai bine si pentru ceea ce este cunoscuta.
Simplitate. Unii manageri isi judeca importanta dupa numarul persoanelor care lucreaza sub conducerea lor. Companiile de succes, pe de alta parte, isi evalueaza managerii dupa realizarile personalului, si nu dupa marimea acestuia. Peters si Waterman sfatuiesc companiile sa isi reduca numarul de persoane din administratie si sa mentina marimea personalului cat mai mica.
Larghete si stransa organizare simultan. Valorile precedente se adauga acestei aparente contradictii, ce este rezolvata de efectele culturii organizationale. Companiile de succes sunt mai lejere, datorita departamentelor autonome, relativ putinelor niveluri de administratie si numarului mic de reguli si regulamente interioare. O asemenea libertate este necesara pentru inovatii consistente. In loc de a conduce la haos, aceasta organizatie mai lejera conduce spre succes, deoarece cultura organizationala tine toate partile unei companii la un loc. Managerii din diferite departamente lucreaza spre teluri compatibile, nu pentru ca asa ii insarcineaza firma, ci pentru ca iau decizii si actioneaza conform valorilor companiei. In esenta, Peters si Waterman sustin o astfel de cultura organizationala in locul unei culturi mai formale, rigide si traditionale.
Pasiune pentru a excela. In studiul ce a urmat acestuia, 'A Passion for Excellence: The Leadership Difference', Peters si co-autorul Nancy Austin merg chiar mai departe cu prescriptia succesului. Ei sustin ca succesul se bazeaza pe doar patru valori:leadership, interesul fata de clienti, inovatii continue si aprecierea, pretuirea tuturor angajatilor.
Deal si Kennedy - Ritualuri
T.E. Deal si A.A. Kennedy sunt o alta echipa de consultanti organizationali ce au studiat un numar de firme americane si au ajuns la anumite concluzii in privinta elementelor cruciale din cultura organizationala.
Valori. Deal si Kennedy sunt de acord cu alti cercetatori in privinta importantei valorilor intr-o organizatie. In cadrul a ceea ce ei numesc 'cultura puternica', managerii detin un rol activ in a discuta, explica si implementa valorile organizatiei. Pentru a descoperi valorile cele mai importante ale unei organizatii, Deal si Kennedy sunt de parere ca un observator are nevoie sa priveasca numai acele aspecte ale organizatiei care atrag cel mai mult atentia si pe acei oameni care prezinta tendinta de a ajunge in varf. O organizatie ce pretuieste eficienta este foarte probabil sa promoveze experti eficienti si sa activeze eficient, ceea ce nu inseamna neaparat si productiv. O organizatie ce apreciaza calitatea va alege deseori ca si lideri experti de calitate.
Daca valorile unei organizatii sunt presupuse a avea si niste efecte, atunci actiunile organizatiei trebuie sa fie consecvente cu aceste valori declarate. O companie ce declara 'oamenii sunt pe primul loc', pentru ca apoi sa promoveze managerii numai pe baza profitabilitatii departamentului condus, nu pacaleste pe nimeni. Pe de alta parte, companiile care isi sustin valorile declarate prin actiuni lasa impresii durabile.
Eroi. Deal si
Kennedy se plang de faptul ca prea des, organizatiile de astazi
detin manageri, dar nu eroi. Potrivit definitiei lor, eroii nu sunt
neaparat decisivi, dar au o anumita viziune si iau decizii
bazate pe un simt al intuitiei. In cadrul organizatiilor, astfel
de legende servesc drept model,
Unii eroi, cum ar fi Jim Treybig de la Tandem Computers sau Tom Watson de la IBM, deseori isi creeaza propriile companii si devin parte integranta a folclorului de afaceri. Altii sunt doar eroi de circumstanta, oameni normali care la un moment dat din viata lor au avut o contributie extraordinara. Deal si Kennedy afirma despre culturile organizationale puternice ca profita de tendinta angajatilor de a crea eroi de circumstanta prin recompensarea oamenilor care realizeaza anumite lucruri, exact tipul pe care compania vrea sa il incurajeze.
Rituri si ritualuri. Potrivit lui Deal si Kennedy, culturile puternice isi comunica valorile si asteptarile mult mai eficient prin simbolistica obiceiurilor decat prin regulamente scrise. Acestea profita de fiecare ocazie pentru a face clar principiile pentru care compania actioneaza.
Ritual la IBM
IBM, de exemplu, isi incurajeaza vanzatorii sa nu-si piarda niciodata timpul band o cafea singuri, ci sa faca din fiecare pranz o ocazie de a cunoaste mai bine clientii.
Obiceiurile sunt importante, sustin Deal si Kennedy, deoarece acestea simbolizeaza valorile companiei. Acestea au nevoie sa incorporeze insa si obiceiuri mai jucause pentru a uni lumea, pentru a mai reduce din tensiuni. Ceremonii mai elaborate amintesc angajatilor de valorile, credintele si eroii ce stau la baza culturii organizationale respective.
1.3 Bazele culturii organizationale
Desi conceptul de cultura organizationala este relativ nou, sociologii au condus cercetari pe subiecte legate de acest concept timp de mai multi ani. Antropologia, sociologia, psihologia sociala si economia, toate au contribuit la cunostintele noastre actuale, in legatura cu cultura organizationala (figura 2).
|
Stiinta |
Ariile de studiu |
Metode de studiu |
|
Antropologie |
- culturi umane - valori si credinte ale societatii |
- descrieri amanuntite - interviuri si observatii |
|
Sociologie |
- clasificarea structurii sistemului social |
- interviuri sistematice - chestionare, statistici |
|
Psihologie sociala |
- crearea si manipularea unor simboluri |
- observatii, examinari - statistici |
|
Economie |
- conditiile economice ale unei companii in cadrul societatii |
- statistici - modele matematice |
Figura 2 Contributiile stiintelor sociale in analiza culturii organizationale
Antropologia reprezinta stiinta care studiaza cultura umana. Deseori, antropologii se implica in cadrul unei culturi, pentru a-i intelege valorile si credintele si modul cum acestea afecteaza structura si functionarea societatii. Unii cercetatori studiaza organizatiile, folosind metode antropologice, devenind foarte implicati in cadrul acestora si formuland intrebari, cum ar fi: 'Cum stiu oamenii de aici ce comportament este acceptat si care nu este? Cum percep ei si cum transmit mai departe aceste cunostinte?'
Sociologii sunt, de asemenea, interesati de cultura, dar intr-un alt mod. Ei se concentreaza pe cauzele si consecintele culturii si pe miturile si ritualurile acesteia. Cercetatorii in cultura organizationala, deseori folosesc metodele lor sistematice, incluzand interviuri, chestionare.
Contributia psihologilor sociali in intelegerea noastra asupra culturii este de asemenea importanta si este indeosebi folositoare in a explica impactul puternic pe care il are cultura organizationala asupra angajatilor. Cercetarile facute de psihologii sociali au aratat ca oamenii deseori isi formeaza opiniile, bazandu-se mai degraba pe o singura intamplare, decat pe mai multe observatii. De aceea, povestirile si miturile culturii organizationale sunt foarte importante, uneori, o singura intamplare ce pare a dovedi sprijinul companiei fata de angajati poate influenta un angajat mult mai mult decat niste brosuri si reclame ale firmei in legatura cu bunele relatii create intre manageri si angajati.
Economia este importanta pentru cultura organizationala, pentru ca pana la urma, cele mai multe organizatii isi pretuiesc cultura, numai daca aceasta le ajuta pentru a deveni productive si profitabile. Cercetatorii au descoperit ca succesul unei organizatii poate fi foarte bine legat de cultura acesteia. Aspecte ale culturii organizationale pot modifica balanta de venituri si cheltuieli in ambele sensuri. Daca respectiva cultura da angajatilor impresia ca mai mult conteaza cantitatea decat calitatea, compania este foarte probabil sa intampine un esec pe lunga durata. Economistii sunt importanti in studiul culturii organizationale, pentru ca rezultatele cercetarilor lor determina daca o organizatie poate supravietui pe lunga durata.
Cercetatorii care au sugerat si studiat impactul culturii asupra angajatilor indica faptul ca aceasta promoveaza si incurajeaza o forma de stabilitate. Astfel, exista un sentiment de stabilitate si identitate organizationala promovate de cultura organizationala.
Valori promovate de Walt Disney
Walt Disney este capabil sa atraga, sa antreneze si sa pastreze angajati bine pregatiti datorita stabilitatii identitatii si mandriei de a fi membrii ai echipei Disney.
Se face astfel o diferentiere intre culturile slabe si cele puternice. O cultura puternica se caracterizeaza prin angajati care impartasesc aceleasi valori. Cu cat angajatii impartasesc si accepta aceste valori, cu atat cultura este mai puternica si ii influenteaza mai mult. Organizatii religioase si cateva firme japoneze (cum ar fi Toyota) sunt exemple de organizatii care au o cultura puternica si influenta.
Elemente ale culturii puternice si influente SouthWest Airlines
O firma americana cu o cultura puternica si influenta este SouthWest Airlines. Herb Kelleher, unul din fondatori, este in mare masura responsabil de cultura puternica a acestei firme. La SouthWest se asteapta din partea angajatilor sa cunoasca mai mult decat o slujba si sa se ajute la nevoie. Povesti despre Kelleher ajutandu-i pe angajati sunt deja legendare in Southwest. Una dintre ele arata cum Kelleher a stat o noapte intreaga si dimineata tarziu langa angajatii ce se ocupau de corespondenta, facand aceeasi munca pe care o faceau si acestia. Deseori acesta se dadea jos din avion, mergea la bagaje si ajuta la manuirea lor. Intr-un an, in ziua de dinainte de Ziua Recunostintei, care este cea mai aglomerata zi a anului, Kelleher a muncit toata ziua la bagaje, in ciuda unei ploi continue.
Apropierea dintre angajatii din Southwest exprima buna dispozitie si sarguinta. Un cercetator care a studiat aceasta linie aeriana a concluzionat:
"Atmosfera de la South West Airlines arata ca buna dispozitie este o valoare care influenteaza fiecare parte a organizatiei. Glumele, alintarile si festele de la South West Airlines sunt reprezentative pentru relatiile speciale care exista intre angajatii companiei."
La Southwest umorul implica controlori de zbor care le canta pasagerilor instructiunile de siguranta si piloti care spun glume prin sistemul PA. In unele zboruri, controlorii de zbor fac masti cu personaje din desene animate si ii distreaza pe copii si pe parinti in timpul zborului. A-i ajuta pe clienti sa se simta confortabil si a-i face sa rada sunt considerate misiuni importante la Southwest Airlines. Cultura puternica care a evoluat la Soutwest Airlines a fost creata de fondator si de angajati. Ei au ajutat la formarea unei culturi distincte care aparent influenteaza angajatii.
Best seller-uri renumite promoveaza influenta puternica a culturii asupra indivizilor, grupurilor si proceselor. Eroi si povesti despre firme sunt prezentate interesant. Oricum, cercetarile teoretice si empiric validate in ceea ce priveste cultura si impactul sau sunt destul de sceptice. Raman intrebari despre masurile folosite pentru a promova cultura si probleme de definire care nu au fost inca rezolvate. Mai este, de asemenea, de consemnat incapacitatea cercetatorilor de a arata ca firmele cu o cultura specifica au o situatie mai buna in comparatie cu firmele care au un alt profil cultural. Studiile culturale comparative sunt necesare pentru o mai buna intelegere a modului in care cultura influenteaza comportamentul.
Din pacate, exista si organizatii a caror cultura influenteaza negativ comportamentul angajatilor, promovand non - performanta si generand efecte grave in plan social. Este cazul unor organizatii bugetare din unele tari ex - comuniste ai caror lideri deruleaza activitati ilicite pe bani publici.
Lideri controversati - Bani publici - Cultura organizationala rezultata
Top - managerii unui institut bugetar de cercetare stiintifica fundamentala, aflat sub tutela uneia dintre cele mai prestigioase foruri academice din Romania, sunt persoane controversate, implicate in numeroase scandaluri.
Astfel, nenumarate articole din presa il au ca protagonist pe D.Z., directorul acestui institut, articole legate de implicarea acestuia in afacerea furtul de cosoni, insusirea ilegala de case si bunuri si nu in ultimul rand, in urma desecretizarii dosarelor Securitatii, relevarea "calitatii" de colaborator al acesteia, a directorului D.Z.
Contabilul sef al institutului L.C., ex - director economic al prestigiosului for academic, a fost implicata in scandalul deturnarii de fonduri in derularea contractelor dintre forul academic roman si o renumita firma de constructii, scandal in urma caruia a fost obligata sa paraseasca acest for, pentru ca apoi sa fie "recuperata" de directorul D.Z.
In interiorul organizatiei, tensiunile sunt accentuate de faptul ca, desi parte din ilegalitatile top - managerilor institutului au fost facute publice, cei doi continua sa desfasoare activitati ilicite si sa decida soarta profesionala a angajatilor.
Astfel, top-managerii, devotati slujitori ai principiului conform caruia cele mai bune afaceri se fac cu statul, respectiv cu banii publici alocati institutului pe care il conduc, s-au angrenat intr-o adevarata cursa de cheltuire a lor in scopuri personale: nenumarate renovari ale cladirilor institutului facute cu aceiasi firma de constructii care "castiga" intotdeauna licitatiile pentru aceasta si efectueaza concomitent pe aceiasi bani publici lucrari de constructii la locuintele top-managerului; achizitii de aparatura electronica de la o singura firma de electronice care de asemenea "castiga" intotdeauna licitatiile via managerul serviciului "Analiza complexa", A.M.; achizitii de aparatura electrocasnica pentru top-managerul D.Z. inscrisa in actele contabile sub denumiri de genul aparatura pentru masuratori, astfel incat formal denumirea sa aiba legatura cu profilul institutului. De asemenea, promovarea personalului se face pe criterii clientelare: persoane apropiate managerilor institutului sunt incadrate cercetatori principal III fara ca acestea sa aiba titlul de doctor, fiind exmatriculati, majoritatea fara a se mai fi reinscris; persoane care au fost promovate asistenti de cercetare, ele prestand activitati de operator date financiar-contabile sau secretara, incadrata tot asistent de cercetare, cu salariu de merit chiar, doar pentru ca este ruda unei persoane influente ce lucreaza la forul academic care tuteleaza institutul si poate mai presus de toate, persoane care nu vin la serviciu si nu presteaza nici o activitate pentru institut, dar care sunt platite din aceiasi bani publici numai pentru ca deruleaza afaceri cu top-managerul D.Z.
Toate acestea provoaca frustrari, tensiuni si stres celor care muncesc cinstit, recompensele cele mai mari fiind apanajul celor "alesi". Asemenea "eroi" au imprimat organizatiei pe care o conduc valori ca: lipsa de respect pentru munca, smecheria ridicata la rang de virtute, servilism si obedienta fata de conducere.
Se pune problema daca poate fi creata o cultura organizationala care sa influenteze comportamentul in directia dorita de management. O incercare si un experiment pentru a crea o cultura pozitiva si productiva a avut loc intr-o firma de electronice din California. Managerii incearca de regula sa stabileasca valorile esentiale ale firmei. A fost intocmit un document care prezinta aceste valori esentiale, cum ar fi: "atentia sporita acordata detaliilor", "a face bine un lucru de prima data", "a livra produse fara defecte" si "deschiderea spre comunicare". Documentul valorilor esentiale ale firmei a trecut pe la managerii de nivel mediu, care l-au revizuit. Apoi, documentul revizuit a trecut pe la toti angajatii, ca un set de principii calauzitoare ale firmei.
Un antropolog a
fost in firma la un moment dat, in calitate de instructor de software. El
a analizat din interior ceea ce se intampla de fapt in firma. Exista o
neconcordanta intre cultura manageriala si conditiile,
practicile reale din firma. Problemele de calitate existau peste tot in
firma. Era, de asemenea,
incurajata o linie de comanda stricta si un sistem de com
Consecintele crearii unei culturi in aceasta firma din California erau reprezentate de un nivel scazut de etica, de o situatie financiara negativa. In cele din urma, firma a dat faliment si si-a inchis portile.
Cazul firmei de electronice din California scoate in evidenta faptul ca impunerea artificiala a culturii este dificila. Impunerea unei culturi intampina de multe ori rezistenta. Rezulta astfel ca este greu sa creezi un sistem de valori. De asemenea, cand apare o discrepanta intre realitate si acest sistem de valori, angajatii devin confuzi, iritati si sceptici. Atitudinea lor se manifesta, de cele mai multe ori, printr-o lipsa de entuziasm si respect cand este afisata o imagine falsa. Crearea unei culturi nu are loc, aparent, doar prin intalnirea unor manageri inteligenti si cu intentii bune care pun la punct un document.
John Nordstrom, un emigrant suedez stabilit in Seattle, a creat un departament Nordstrom, bazat pe principiul ca "cei care au intotdeauna dreptate sunt clientii". Compania lui se bazeaza pe experienta si felul in care angajatii erau invatati sa asigure clientilor servicii cat mai bune.
Principiile unice ale lui Nordstrom in ceea ce priveste modul in care sunt serviti clientii sunt legendare in domeniul comertului en-detail.
|
Principiile Nordstrom O clienta si-a dorit foarte mult o pereche de pantaloni, care se gaseau intr-un magazin Nordstrom din Seattle. Din nefericire, la acest magazin nu exista marimea solicitata de clienta. Supraveghetoarea de vanzari a luat bani de la managerul acelui departament si a mers la magazinul de vizavi de unde a cumparat pantalonii ceruti la pretul respectiv, vanzandu-i clientei la pretul mai mic de la Nordstrom. O alta clienta si-a uitat biletul de avion la casierie. Vanzatoarea a incercat sa rezolve problema biletului pierdut sunand la aeroport, dar fara succes. Apoi a luat un taxi pana la aeroport pentru a returna personal biletul clientei. |
Fondatorul a pus bazele principiului Nordstrom in relatiile cu clientii si pana in prezent angajatii continua sa-l puna in aplicare cu devotament. Cartea de capatai a angajatilor cuprinde urmatoarele reguli:
|
Regula # 1: Foloseste-ti buna judecata in toate situatiile. Nu mai sunt alte reguli. |
La Nordstrom cultura a evoluat de-a lungul timpului si acum este sintetizata in zestrea culturala a firmei. Ritualuri, istorie, umor si bun simt au facut ca Nordstrom sa fie recunoscut ca un lider in ceea ce priveste felul de a trata clientii. Cultura ii intareste acest rol in fiecare zi.
Culturile par sa evolueze de-a lungul timpului, asa cum s-a intamplat in cazul mai multor firme: McDonald's, Walt Disney si Nordstrom's. Schein descrie aceasta evolutie dupa cum urmeaza:
Cultura care se dezvolta eventual intr-o organizatie este rezultatul unor presiuni externe, potential intern, raspunsuri la critici si, probabil, rezultatul actiunii unor factori ocazionali, a mediului sau a membrilor.
Un model care ilustreaza evolutia culturii si urmarile sale este prezentat in figura 3.

Figura 3 Evolutia unei culturi pozitive
Modelul evidentiaza un ansamblu de metode si proceduri, care pot fi utilizate de manageri. In figura 3 este pus in evidenta cuvantul "HOME" (CASA), care sugereaza importanta istoriei (HISTORY), unitatii (ONENESS), apartenentei la grup (MEMBERSHIP) si colaborarii intre angajati (EXCHANGE).
Socializarea este procesul prin care organizatiile adapteaza noii angajati la cultura firmei. Procesul de socializare organizationala variaza in forma si continut de la o organizatie la alta. Chiar si in aceeasi organizatie, diferiti indivizi experimenteaza diferite procese de socializare.
La nivel de grup de lucru, socializarea ajuta noii angajati in vederea intelegerii normelor de grup. Cateodata, cei care ignora aceste norme se pot confrunta cu presiuni din partea grupului, menite sa ii ajute pe noi angajati sa se conformeze. Aceasta presiune poate imbraca mai multe forme, de la o simpla discutie pana la violenta.
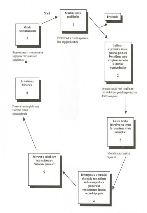
In termeni culturali, socializarea reprezinta o transmitere de valori, presupuneri si atitudini de la angajatii mai vechi catre cei noi. Procesul de socializare este prezentat in figura 4.
Procesul de socializare continua de-a lungul intregii cariere a unui individ. De exemplu, deoarece nevoile organizatiei se schimba, angajatii sai trebuie sa se adapteze noilor nevoi; aceasta inseamna ca ei trebuie sa fie socializati. Dar, desi recunoastem ca procesul de socializare este mereu prezent, trebuie, de asemenea, sa recunoastem, ca el este mult mai important la anumite momente de timp decat la altele. De exemplu, socializarea este cea mai importanta cand un individ isi ia pentru prima data o slujba sau ocupa un post diferit in aceeasi organizatie.
|
Noii angajati si socializarea la Nordstrom Noii veniti la Nordstrom sunt pusi la curent cu normele culturale inca de la prima intalnire cu angajatii. Li se ofera un card de 5x8 inch pe care scrie: Bun venit la Nordstrom: Suntem bucurosi sa va avem in compania noastra. Telul nostru este de a promova serviciile de inalta calitate. Stabiliti-va standardele inalte, atat personale, cat si profesionale. Noi avem mare incredere in capacitatea dumneavoastra de a le atinge. |

Figura 4 Procesul de socializare organizationala
socializarea anticipativa;
acomodarea;
managementul rolului.
Fiecare etapa implica activitati specifice care, daca sunt efectuate corect, sporesc sansele individului de a avea o cariera de succes. De cele mai multe ori, aceste etape se deruleaza continuu si deseori, simultan.
3.1.1 Socializarea anticipativa
Prima etapa implica toate acele activitati pe care indivizii le executa inaintea intrarii in organizatie sau ocuparii unui post diferit in aceeasi organizatie. Scopul principal al acestor activitati este asimilarea de informatii despre noua organizatie si/sau despre noul post.
Oamenii sunt interesati, in special, de doua feluri de informatii, inainte de a-si lua o noua slujba sau inainte de a intra intr-o noua organizatie. In primul rand, ei vor sa stie cat mai mult despre ceea ce reprezinta munca in aceasta noua organizatie. Acest mod de a invata despre organizatie reprezinta, de fapt, o incercare de a adera la cultura organizatiei. In al doilea rand, ei vor sa stie daca sunt potriviti pentru unul din posturile disponibile in acea organizatie. Indivizii cauta sa obtina aceste informatii cu un efort considerabil atunci cand se confrunta cu decizia de a-si lua o slujba, indiferent daca este vorba despre prima lor slujba sau una rezultata prin transfer sau promovare. Informatiile sunt specifice fiecarui post sau organizatie. De asemenea, oamenii isi formeaza impresii despre posturi si organizatii intr-un mod mai putin formal. De exemplu, prietenii si rudele noastre vorbesc despre experienta lor. Parintii impartasesc copiilor atat parerile negative cat si pozitive cu privire la munca. Desi primim permanent informatii despre diferite slujbe si organizatii, suntem mult mai receptivi la asemenea informatii atunci cand ne confruntam cu necesitatea de a lua o decizie.
Este de preferat, bineinteles, ca informatiile transmise si primite de-a lungul etapei anticipative sa prezinte clar si concis organizatia si postul respectiv. Oricum, stim ca indivizii diferentiaza considerabil in functie de modul in care ei primesc si inteleg informatiile. Daca potrivirea intre individ si organizatie este optima sunt necesare inca doua conditii:
Realismul atat individul, cat si organizatia trebuie sa se prezinte in mod realist.
Congruenta: aceasta conditie apare atunci cand abilitatile, aptitudinile si talentele individului sunt folosite la maxim de slujba. Atat o suprautilizare, cat si o subutilizare a acestora duce la necongruenta si, in consecinta, la performante scazute.
3.1.2 Acomodarea
A doua etapa a socializarii are loc dupa ce individul devine membru al organizatiei, dupa ce el/ea accepta o slujba. De-a lungul acestei etape, individul vede slujba si organizatia asa cum acestea sunt de fapt. Printr-o varietate de activitati, individul incearca sa devina un membru activ al organizatiei si o persoana competenta pe postul respectiv. Aceasta perioada de acomodare este, de regula, stresanta pentru individ datorita anxietatii datorate incertitudinii inerente oricarei situatii noi si diferite. Aparent, indivizii care experimenteaza realismul si congruenta de-a lungul etapei anticipative, trec printr-un stadiu de acomodare mai putin stresant. De cele mai multe ori, solicitarea individului creeaza intr-adevar situatii care produc stres.
Patru activitati majore compun etapa de acomodare: toti indivizii la un anumit moment trebuie sa se implice in stabilirea unor noi relatii interpersonale, atat cu colegii, cat si cu supraveghetorii (1).; invatarea indeplinirii sarcinilor cerute de slujba (2); intelegerea rolului lor in organizatie si in grupurile formale si informale (3); evaluarea progresului pe care il fac in vederea satisfacerii cererilor legate de slujba si de rolul pe care il au (4).
Daca totul merge bine in aceasta etapa, individul se simte acceptat de colegi si supraveghetori si competent in executarea sarcinilor cerute de post. Perioada de acomodare, daca se incheie cu succes, conduce, de asemenea, la o buna definire a rolului si o congruenta a evaluarii. Aceste patru rezultate ale etapei de acomodare (acceptarea, competenta, definirea rolului si congruenta evaluarii) sunt experimentate de toti noii angajati cu un succes mai mare sau mai mic. Oricum, valorile relative ale fiecaruia dintre aceste rezultate variaza de la persoana la persoana. Acceptarea din partea grupului poate fi mai putin importanta pentru un individ ale carui nevoi sociale sunt satisfacute de post, de exemplu.
3.1.3 Managementul rolului
In contrast cu etapa de acomodare, care ii solicita individului sa-si ajusteze cererile si asteptarile corespunzator muncii in grup, etapa de management a rolului implica o paleta mai larga de probleme. In mod specific, de-a lungul celei de-a treia etape, conflictele sporesc. Un conflict poate aparea intre munca individului si viata personala. De exemplu, individul trebuie sa-si imparta timpul si energia intre slujba si viata de familie. Din moment ce timpul si energia sunt fixe si cerintele slujbei si cele familiale par instabile, conflictul este inevitabil. Angajatii incapabili sa-si rezolve aceste probleme sunt deseori obligati sa paraseasca organizatia sau sa munceasca la un nivel mai putin eficient. In ambele cazuri, individul si organizatia au de pierdut de pe urma conflictului nerezolvat intre munca si familie.
A doua sursa de conflict de-a lungul perioadei de management al rolului este intre munca de grup a individului si munca altor grupuri din organizatie. Aceasta sursa de conflict poate fi mai semnificativa pentru unii angajati decat pentru altii. De exemplu, cu cat un individ inainteaza mai mult in ierarhia organizatiei, cu atat mai mult el/ea intra in contact cu diferite grupuri atat din interiorul, cat si din exteriorul organizatiei. Fiecare din aceste grupuri, de obicei, are cerinte foarte mari fata de indivizii care il compun, si cand aceste cerinte sunt mai mari decat abilitatile indivizilor, intervine stresul. Toleranta in ceea ce priveste stresul generat de aceste conflicte si cereri nesatisfacute difera de la individ la individ. In general, inexistenta unui management al stresului conduce la dezavantaje, atat pentru individ, cat si pentru organizatie
3.2 Caracteristici ale socializarii efective
Procesul
de socializare difera ca forma si continut de la
organizatie la organizatie. Chiar si in aceeasi
organizatie, indivizii trec prin diverse procese de socializare. De
exemplu, socializarea unui absolvent de colegiu de management este
diferita de socializarea unui angajat cu cel mai mic salariu. Dupa
cum sublinia John Van
Maanen, socializarea nu este numai foarte importanta in slefuirea
indivizilor care intra in organizatie, ci este foarte diferita
de la situatie la situatie. Acesta variatie reflecta
pe de o parte, o lipsa de atentie din partea managerilor, iar pe de
alta parte
3.2.1 Socializarea anticipativa efectiva
Activitatile de baza din cadrul organizatiei din timpul primei etape a procesului de socializare sunt programele de recrutare, selectie si plasament. Daca aceste programe sunt efective, noii angajati ai organizatiei ar trebui sa experimenteze sentimentul realismului si al congruentei.
Programele de recrutare ii vizeaza pe viitorii angajati, adica cei care nu se afla inca in organizatie. Este bine sa li se ofere angajatilor informatii ( prospecte ) legate nu numai de postul respectiv, ci si de acele aspecte ale organizatiei care il afecteaza pe individ. Aproape intotdeauna este mai usor pentru recrutant sa reduca informatiile referitoare la post, in favoarea celor legate de organizatie, in general. Informatiile referitoare la post sunt, de regula, specifice si obiective, in timp ce informatiile legate de organizatie sunt generale si subiective. In mod normal, recrutantul ar trebui sa-i prezinte recrutului, cat mai clar, informatiile legate de politicile si practicile de plata si promovare, obiectivele caracteristice ale grupului caruia recrutul urmeaza sa i se alature, precum si alte informatii menite sa-l lamureasca pe recrut.
Practicile de selectie si plasament, in contextul socializarii anticipative, reprezinta un important mod de transmitere a informatiilor catre indivizii care se afla deja in organizatie. O mare importanta o prezinta maniera in care indivizii vad perspectivele carierei in interiorul organizatiilor. Perspectiva stereotip a unei cariere este cea care implica avansarea in ierarhia manageriala. Oricum, acest concept nu ia in considerare schimbarile care ii pot afecta pe indivizi in timpul unor astfel de miscari. O mare flexibilitate in ceea ce priveste perspectivele unei cariere ar determina organizatia sa ia in considerare posibilele transferuri.
3.2.2 Acomodarea efectiva
Procesul de acomodare efectiva este compus din cinci activitati diferite si anume:
proiectarea programelor de orientare;
structurarea programelor de instruire;
oferirea informatiilor privind evaluarea performantelor;
promovarea muncii competitive;
desemnarea unor sefi pretentiosi.
Programelor de orientare li se acorda deseori atentia pe care o merita. Primele zile petrecute in noul post pot avea un impact pozitiv sau negativ foarte puternic asupra noului angajat. Luarea unei noi slujbe nu implica numai indeplinirea unor noi sarcini, ci si stabilirea unor noi relatii interpersonale. Noul angajat intra intr-un sistem social aflat in continua miscare care si-a stabilit un set de valori, idealuri, conflicte, prietenii, aliante si toate celelalte caracteristici ale muncii de grup. Daca este lasat singur, noul angajat trebuie sa se integreze in noul mediu intr-un mod ignorant, dar daca i se da ajutor si calauzire, el/ea se poate integra mult mai eficient.
Astfel, organizatiile ar trebui sa-si proiecteze programe de orientare, care sa le ofere noilor angajati posibilitatea de a intra in contact cu ceilalti angajati cat mai repede posibil. De cele mai multe ori, anumitor indivizi ar trebui sa li se incredinteze sarcina orientarii noilor angajati. Acesti indivizi ar trebui sa fie selectati in functie de abilitatile lor sociale si, de asemenea, ar trebui sa li se acorde, din timpul destinat muncii lor, timp pe care sa-l petreaca cu noii angajati. Gradul in care programele de orientare sunt formalizate poate varia, dar in orice caz, aceste programe nu trebuie lasate la voia intamplarii.
Programele de instruire sunt nepretuite in faza de acomodare. Fara indoiala, programele de instruire sunt necesare pentru a-i initia pe angajati in folosirea tehnicilor cele mai potrivite pentru postul respectiv si pentru a le dezvolta aptitudinile necesare. De cele mai multe ori, programele efective de instruire promoveaza un 'feedback' frecvent legat de progresele inregistrate in dobandirea abilitatilor necesare. Ceea ce nu este atat de evident este necesitatea imbinarii programelor de orientare cu instruirea formala.
Evaluarea performantelor, in contextul socializarii, ofera un important 'feedback', care arata cat de bine se descurca individul in organizatie. Informatii ambigue si lipsite de acuratete legate de aceasta importanta circumstanta pot conduce la probleme legate de performanta. Pentru a se evita astfel de probleme este necesar ca actiunile de evaluare a performantelor sa aiba loc in cadrul unor intalniri' face-to-face' intre angajat si manager si, de asemenea, ca in contextul postului respectiv, criteriile de performanta sa fie cat mai obiective.
Promovarea muncii competitive este o componenta importanta a programelor de socializare efectiva. Deseori, primele slujbe ale noilor angajati ii solicita foarte putin, in comparatie cu capacitatile lor. In consecinta, ei nu pot sa-si foloseasca la maxim abilitatile.
Desemnarea unor sefi pretentiosi ('demanding bosses'),care sa-i calauzeasca pe noii angajati este o practica, care pare sa promita mult in ceea ce priveste cresterea ratei de mentinere a noilor angajati. In acest context, 'demanding'('pretentios'' ) nu trebuie interpretat ca 'autocratic'. Mai degraba, seful care reuseste cel mai bine sa-i calauzeasca pe angajati este cel care are pretentii mari de la angajati, dar nu imposibile pentru performantele lor. Un astfel de sef promoveaza ideea conform caareia performanta este ceruta si rasplatita; la fel de important este si faptul ca seful trebuie oricand sa fie dispus sa acorde consiliere si instruire.
Programele si practicile de socializare care au ca scop mentinerea si dezvoltarea noilor angajati, pot fi folosite combinat sau separat. Un manager este bine sfatuit sa stabileasca politici orientate mai mult in directia mentinerii acelor angajati noi, care au cel mai mare potential. Aceasta idee este imbunatatita daca politicile includ programe realiste de instruire si orientare, o buna evaluare a performantelor si misiuni provocatoare pentru noii angajati, supravegheate de manageri bine pregatiti.
3.2.3 Managementul efectiv al rolului
Organizatiile care se confrunta efectiv cu conflicte legate de managementul rolului recunosc impactul pe care il au asemenea conflicte asupra satisfactiei obtinute pe seama postului respectiv si asupra cifrei de afaceri. Chiar daca motivatia si performantele inalte nu sunt mereu asociate cu activitatile de socializare, satisfactia si cifra de afaceri sunt, iar organizatiile pot risca sa piarda angajati capabili.
Mentinerea angajatilor in pofida conflictelor din afara slujbei este posibila in organizatiile care asigura consiliere profesionala si care elaboreaza si ajusteaza acorduri de munca pentru cei cu probleme deosebite, legate de munca sau de familie. Bineinteles ca aceste practici nu garanteaza ca angajatii isi pot rezolva conflictele. Oricum, un obiectiv important pentru organizatie este sa dea dovada de buna credinta si sa faca un efort sincer pentru a se adapta la problemele angajatilor sai. Figura 5 rezuma ceea ce pot face managerii pentru a incuraja socializarea efectiva.
|
Etapele socializarii |
Metode |
|
Socializarea anticipativa Acomodarea Managementul rolului |
1.Recrutarea, folosind previziuni reale 2. Selectia si plasamentul folosind modele de cariera reale Programe de orientare bine proiectate si individualizate Instruirea sociala si tehnica Feedback Acorduri de munca competitive 5. Sefi corecti si pretentiosi 1. Asigurarea consilierii profesionale 2. Contracte de munca flexibile 3.Manageri sinceri si sufletisti |
Figura 5 Lista metodelor de socializare efectiva
3.3 Mentori si socializare
In domeniul medical, tinerii interni invata procedurile si comportamentul adecvate de la cadre medicale specializate. Studentii inscrisi pentru doctorat invata cum sa conduca cercetarile organizationale de la profesori ce au intreprins studii in aceste directii. Ce inseamna totusi procesul de a invata si lucra cu o persoana de rang superior, numita mentor, in cadrul mediului de lucru? In mitologia greaca, mentorul era denumirea data unei persoane de incredere, cu experienta, cu rol de sfatuitor.
Intr-o organizatie, un mentor poate oferi instruire, prietenie, sponsorizare si role modeling unui protejat mai tanar si cu mai putina experienta. Lucrand cu un angajat nou sau mai tanar, un mentor isi poate satisface nevoia de a exercita o metoda de a-si perfectiona proprii lideri.
Companii care au adoptat o linie arhitecturala care promoveaza mecanismul de creare a unui bun stil de comportament nu au nevoie sa caute lideri din afara", afirma Jim Collins, autor al lucrarii "Built to Last". Collins spune ca organizatiile care inregistreaza succese pe termen lung sunt cele ce-si stabilesc anumite valori, ca si sisteme care sa asigure compatibilitatea angajatilor cu aceste valori. Hewlett-Packard, Fuji, Xerox, General Electric, McKinsey si PepsiCo sunt exemple de companii competitive care au gasit metode de a-si dezvolta angajatii in mod sistematic care sa-i orienteze spre roluri de lideri.
Sistemele de leadership formal sunt cele care ajuta aceste companii sa identifice cei mai buni candidati pentru roluri de leadership. De exemplu, Hewlett Packard are o lista cu 26 de caracteristici pe care ar trebui sa le aiba un potential lider. La General Electric, 80.000 de angajati completeaza anual formulare care pun in evidenta abilitatile lor si obiectivele carierei lor; apoi, directori ai companiei analizeaza formularele cu atentie si evalueaza perspectivele pentru viitorii lideri.
McKinsey are un program de mentoring formal si extensiv care identifica si dezvolta posibili viitori parteneri.
Companiile dispun de o varietate de tehnici de a crea viitorii lideri si de a ii gasi pe aceia care sunt deja pregatiti pentru aceasta. La General Electric cei mai buni oameni ai companiei sunt evaluati pe o scala de la 1 la 5 in functie de cat de bine inteleg valorile companiei si sunt deschisi spre inovatie si liberul schimb de idei. Evaluarea pe aceasta scala de la 1 la 5 este oarecum dificila, dar valorile sunt componentele principale in acest caz. Oamenii care sunt pusi in pozitii cheie de lideri sunt cei care sunt formati sa reprezinte adevarate modele.
La Hewlett - Packard, este realizat un curs de instruire pentru manageri. Participantii sunt evaluati pe baza unor chestionare (cele 26 de caracteristici despre care am amintit anterior) si din nou dupa cinci luni de la terminarea cursului (rezultatele se imbunatatesc in medie cu aproximativ 35%).
Companiile competitive nu numai ca angajeaza cei mai buni oameni, dar gasesc si moduri sistematice de a-i transforma pe acestia in adevarati performeri. Leadershipul, in toate aceste organizatii pune in evidenta dezvoltarea unui singur atribut: aderarea la valorile fundamentale ale companiei
Cercetarile au indicat ca majoritatea managerilor au raportat ca au avut cel putin o relatie de mentoring de-a lungul carierei lor. Kram a identificat doua functii generale ale mentoringului pe care le-a desemnat ca fiind:
functii ale carierei
functii psihosociale.
Functiile carierei includ relatii de sponsorizare, expunere si deschidere, acorduri de instruire, productie si stimulare.
Functiile psihosociale sunt cele de role-modeling, acceptare si confirmare, consiliere si prietenie.
Desi functiile mentoringului pot fi importante in socializarea unei persoane, nu inseamna ca un singur individ trebuie sa joace toate aceste roluri. Noii angajati pot realiza o cariera valoroasa si pot obtine influenta psihosociala cu ajutorul diferitelor persoane - manageri, semeni si prieteni adevarati.
Avantajele care rezulta dintr-o relatie de mentoring pot fi extinse dincolo de persoanele implicate. Mentoringul poate contribui la mentinerea si motivarea angajatilor, precum si la omogenitatea organizatiei. Cultura organizatiei poate fi astfel intarita prin transmiterea valorilor esentiale de 1a o generatie la alta.
Sporirea diversificarii fortei de munca
ii da relatiei de mentoring o noua dimensiune. Oamenii sunt
atrasi de mentori care vorbesc, arata, se comporta si com
Reprezentarea persoanelor, fara a se face discriminari in functie de sex, rasa, etnie, religie, in pozitii manageriale ar trebui luata in considerare in orice firma care foloseste o relatie de mentoring normala. Un studiu a aratat ca o relatie de mentoring intre persoane de sexe diferite poate fi benefica. Rezultatele a 32 de relatii de mentoring (14 intre barbati si femei ; 18 intre femei) au condus la concluzia ca o relatie de mentoring dintre o femeie si un barbat poate fi una de succes.
Organizatiile sunt capabile sa lucreze eficient numai atunci cand angajatii impart anumite valori. Valorile reprezinta acele dorinte afective, constientizate ale oamenilor, care le dirijeaza intregul comportament. Valorile personale ale unui individ ii orienteaza comportamentul, atat la slujba, cat si in afara ei. Daca setul de valori al unui individ este foarte important pentru el atunci acesta il divizeaza si in acelasi timp il face incapabil de a se comporta adecvat in diferite situatii.
Valorile reprezinta ideile societatii despre ceea ce este
bine si ceea ce este rau. Aceste valori se transmit din
generatie in generatie, fiind com
Un cadru util pentru intelegerea importantei pe care o au valorile in comportamentul organizational este oferita de Hofstede. Rezultatul cercetarilor sale (116.000 de oameni din 50 de tari) a fost realizarea unui cadru, care prezinta patru dimensiuni ale valorii. Aceste patru dimensiuni sunt:
diferenta de putere;
evitarea incertitudinii (nesigurantei);
individualismul;
masculinitatea
Diferenta de putere reprezinta un nivel acceptat de o societate cu o distributie inegala a puterii in cadrul organizatiilor. Masura in care repartizarea inegala a puterii este acceptata de subordonati in cadrul organizatiilor difera de la tara la tara. In tarile in care se manifesta mari diferente de putere, angajatii accepta autoritatea sefului si indeplinesc toate ordinele. Acest comportament plin de respect rezulta, in mod predictibil, dintr-o autoritate si structuri centralizate. In tarile care prezinta diferente de putere reduse (precum Danemarca), superiorii si subordonatii se comporta ca si cum ar avea aceeasi putere, situatie care se manifesta in cazul unor structuri si al unui stil de management descentralizat si mai putin rigid.
Evitarea incertitudinii se refera la faptul ca oamenii dintr-o societate se pot simti amenintati de situatii incerte (nesigure, ambigue). Tari cu astfel de situatii (cum ar fi Japonia), tind sa-si stabileasca reguli, legi si proceduri specifice. Managerii din aceste tari par sa aiba o predilectie pentru luarea unor decizii in conditii de risc, iar angajatii suporta o oarecare agresivitate. In tarile in care astfel de situatii nesigure inregistreaza un nivel mai scazut (precum Marea Britanie), activitatile organizationale sunt mai putin formale si exista o mare mobilitate a posturilor.
Individualismul se refera la tendinta oamenilor de a se proteja si de a-si proteja familiile. In tari care pretuiesc individualismul (precum Statele Unite), initiativa este una de independenta. In tari precum Pakistan, unde individualismul este redus, o persoana se loveste de puternice bariere sociale si dependenta emotionala in relatia sa cu organizatia.
Aceste tari promoveaza colectivismul. Japonia este o tara in care dorinta grupului primeaza, in comparatie cu dorintele individuale.
Societatile mai putin individualiste pretuiesc armonia, in timp ce culturile individualiste pun accent pe stima de sine si pe autonomie.
Masculinitatea se refera la conceptul traditionalelor valori "masculine" (ambitie si materialism). In comparatie, feminitatea pune in evidenta valorile "feminine" - preocuparea pentru relatiile cu ceilalti si calitatea vietii. In societatile cu specific masculin (cum ar fi Austria), o persoana se confrunta cu un puternic stres si cu, conflicte intre obligatiile profesionale si cele familiale. In tarile mai putin "masculine" (precum Elvetia), stresul si conflictele sunt mai scazute.
Rezultatele cercetarilor lui Hofstede sunt prezentate in ceea ce el numeste harti ale lumii. Hartile arata in detaliu similitudinile si diferentele intre valorile muncii in diferite natiuni. Un rezumat al cercetarilor lui Hofstede, bazat pe regiuni geografice, este prezentat in figura 6.
|
Dimensiunile Hofstede |
|||||
|
Tara / Regiunea |
Individualism Colectivism |
Diferenta de Putere |
Evitarea Incertitudinii |
Masculinitate Feminitate |
Alte dimensiuni |
|
America de Nord (SUA) |
Individualism |
Scazuta |
Medie |
Masculin | |
|
Japonia |
Colectivism |
Crescuta si scazuta |
Crescuta |
Masculin si feminin |
Dependenta mutuala: autoritatea este respectata, dar superiorii trebuie sa fie niste lideri intelegatori |
|
Europa |
Individualism |
Scazuta / medie |
Scazuta / medie |
Masculin | |
|
Anglo | |||||
|
Germanici | |||||
|
Slavi de V |
Individualism Mediu |
Scazuta |
Medie / crescuta |
Mediu / crescut masculin | |
|
Est | |||||
|
Balcanici |
Colectivism |
Crescuta |
Crescuta |
Mediu masculin | |
|
Nordici |
Individualism Mediu / crescut |
Scazuta |
Scazuta / medie |
Feminin | |
|
Latini |
Individualism Mediu / crescut |
Crescuta |
Crescuta |
Mediu masculin | |
|
Slavii de E |
Colectivism |
Scazuta |
Medie |
Masculin | |
|
China |
Colectivism |
Scazuta |
Scazuta |
Masculin si feminin |
Bazata pe traditii, Marxism, Leninism si gandirea MaoZedong |
|
Africa |
Colectivism |
Crescuta |
Crescuta |
Feminin |
Traditii coloniale, obiceiuri tribale |
|
America Latina |
Colectivism |
Crescuta |
Crescuta |
Masculin |
Extrovertiti; prefera obiceiuri si proceduri obisnuite |
Figura 6 Valori culturale (in viziunea lui Hofstede)
Cele patru dimensiuni ale valorilor culturale sunt interdependente si complexe. In consecinta, efectele valorilor asupra productivitatii locului de munca, atitudinile sunt dificil de determinat. Managerii trebuie sa fie prevazatori in ceea ce priveste generalizarea acestor valori. De exemplu, nu toti americanii pretuiesc individualismul, diferenta scazuta de putere, incertitudinea medie si masculinitatea s.a.m.d.
Pe langa cele patru dimensiuni ale valorilor culturale prezentate de Hofstede, exista si altele, foarte variate si diferite, mai mult sau mai putin, de la o tara sau zona geografica la alta.
Valorile unei societati au un impact asupra valorilor organizationale datorita naturii interactive a muncii, timpului liber, familiei si comunitatii. Cultura nord-americana de exemplu, i-a stabilit muncii un loc central in constelatia valorilor. Munca ramane o sursa a stimei de sine si a recompensei materiale in Statele Unite. Munca serveste, de asemenea, ca o sursa de realizare a progresului personal si implinirii. Deoarece forta de munca se diversifica tot mai mult din punct de vedere cultural, va fi extrem de important pentru manageri sa invete despre sistemul de valori si orientarile fortei de munca schimbatoare.
3.5 Socializarea unei forte de munca tot mai diversificata din punct de vedere cultural
Un numar tot mai mare de tari dezvoltate sunt formate din oameni de mai multe religii, culturi si cu radacini foarte diferite. O pondere importanta a fortei de munca feminine este detinuta de mai multe tari.
Se spun multe despre diversitate, dar ceea ce inseamna este uneori confuz. Diversitatea nu este un sinonim pentru oportunitati egale de angajare. Diversitatea reprezinta gama larga de diferente fizice si culturale care constituie spectrul diferentelor umane. Exista sase dimensiuni esentiale ale diversitatii:
varsta;
etnia;
sexul;
calitatile fizice;
rasa;
orientarea sexuala/afectiva.
Acestea sunt elementele esentiale ale diversitatii care au un impact hotarator asupra comportamentului si atitudinilor.
Microsoft este una din firmele care pune mare pret pe diversitate si si-a creat o cultura care reflecta valoarea diferentelor printre oameni. Microsoft a pornit modest si a ajuns cea mai mare firma de software din lume in cativa ani. Managementul firmei Microsoft crede ca evolutia firmei a fost posibila datorita unui program activ legat de diversitate. Filosofia firmei Microsoft este sa-i faca pe clienti si angajati sa se simta bine veniti. Un personal diversificat implementeaza programe de instruire legate de diversificare, imbunatateste politicile cu privire la beneficiu si investigheaza orice caz de discriminare si hartuire.
Consiliul de Orientarea Diversitatii al firmei Microsoft include reprezentanti ai grupurilor de angajati cu handicap, femei, homosexuali, africani, hispanici, indieni, evrei, asiatici, si se imbogateste permanent cu noi reprezentanti ai altor grupuri. Consiliul ajuta firma sa-si formuleze politicile, sa-si identifice problemele si sa creeze o atmosfera de lucru adecvata.
Microsoft crede ca oamenii apartinand diferitelor categorii si cu o suma de talente pot adera la cultura firmei.
|
Adaptarea la cultura si normele de afaceri locale Filosofia firmei Microsoft este: Trebuie sa facem produsele noastre accesibile tuturor tipurilor de consumatori si pentru aceasta trebuie sa le prezentam diferit pentru fiecare grup. O companie diversificata este mai capabila sa vanda unei lumi diversificate. |
Exista forme secundare ale diversitatii care pot fi schimbate. Acestea sunt diferentele pe care oamenii le dobandesc, le inlatura sau le modifica de-a lungul vietii. Dimensiunile secundare ale diversitatii includ suportul educational, starea civila, religia si experienta in munca.
Evaluarea diversitatii dintr-o perspectiva organizationala inseamna intelegerea si pretuirea dimensiunii diferentelor esentiale si secundare intre o persoana si altele. Un obiectiv important de atins intr-o societate schimbatoare este acela de a intelege ca toti indivizii sunt diferiti si de a aprecia diferentele dintre ei.
Datorita schimbarilor demografice pe plan mondial (in special pe continentul nord-american si in Europa Occidentala) dar si datorita internationalizarii afacerilor, diferentele in structura angajatilor vor continua sa creasca in urmatorii ani. Managerii vor fi nevoiti sa studieze socializarea cu mai multa atentie si sa intervina, astfel incat sa obtina beneficii maxime de pe urma angajarii unei forte de munca din ce in ce mai diversificata. Studierea provenientei etnice si culturilor nationale ale acestor angajati va trebui sa fie luata in serios. O provocare importanta pentru manageri va fi aceea de a gasi metode pentru integrarea numarului tot mai mare de oameni provenind din diverse culturi, la locul de munca.
Cateva obiective evidente pentru manageri legate de relatiile cu forta de munca atat de diversa, sunt:
Ingaduinta fata de angajati in ceea ce priveste putina familiarizare cu limba vorbita in tara de origine a firmei.
Sporirea instruirii legata de sarcinile ce necesita aptitudini verbale.
Instruirea in vederea cunoasterii diferitelor culturi nationale carora apartin angajatii din prezent.
A invata care recompense sunt pretuite de diferite grupuri etnice.
Elaborarea unor programe de dezvoltare a carierei, in conformitate cu aptitudinile, nevoile si valorile grupului etnic respectiv.
Recompensarea managerilor pentru recrutarea, angajarea si integrarea unei forte de munca diversificate.
Petrecerea timpului nu numai concentrandu-se asupra diversitatii etnice, ci si incercand sa afle cat mai mult despre diversitatea legata de varsta, sex si capacitati fizice.
Socializarea ce vizeaza o forta de munca diversa din punct de vedere etnic are doua laturi. Nu numai managerii trebuie sa invete despre cultura angajatilor, ci si angajatii trebuie sa invete despre ritualurile, obiceiurile si valorile firmei sau unitatii in care lucreaza. Programele de orientare si constientizare sunt din ce in ce mai populare.
Competitia globala impune o noua cerinta pentru manageri si anume aceea de a invata cat mai mult despre culturile necunoscute carora le apartin noii angajati. Evidentierea intelesului efectiv al diversitatii este dublata de o miscare sociala, insotita de pastrarea radacinilor etnice. "Noua etnie", insotita de o gandire reinnoita si o mandrie legata de mostenirea culturala, poate deveni un avantaj pentru firmele care actioneaza in alte tari decat tara de origine. Folosirea fortei de munca multiculturale pentru o mai mare competitivitate si pentru a reusi in tari cu alte culturi, este un beneficiu potential, ce poate fi obtinut prin "managementul" efectiv al diversitatii.
Programe active legate de diversitate la P&G,
Ortho Pharmaceutical si Ore-Ida
Procter&Gamble a valorificat diversitatea. Firma foloseste echipe multiculturale pentru consultare, conferinte ale femeilor si minoritatilor, si programe pentru a-i ajuta pe noii angajati de sex feminin sau apartinand minoritatilor sa se acomodeze cat mai repede posibil.
Ortho Pharmaceutical a initiat un program pentru "managementul" diversitatii care este proiectat a supraveghea un proces de tranzitie cultural, ce se desfasoara in firma.
Un sistem de tip "camarad" ("buddy") a fost creat la firma Ore-Ida.
Camaradul este reprezentat de un vorbitor de limba engleza, care il va
ajuta pe noul angajat (a carui limba materna nu este engleza) in
problemele legate de com
Bineinteles, a pretinde ca a avea angajati provenind din diferite medii culturale, aduce numai beneficii este, oarecum, lipsit de sens. Diversitatea etnica si culturala poate crea unele probleme, cum ar fi cele legate de comunicare, intelegere si atitudinea fata de autoritate. Managerii implicati in procesele de socializare trebuie sa fie capabili sa recunoasca beneficiile si potentialele probleme, generate de utilizarea unei forte de munca foarte diversificata.
Intelegerea culturii organizationale si nationale, a procesului de socializare si a diversitatii a devenit o cerinta importanta in vederea realizarii obiectivelor organizatiei. Competitia, piata si oamenii sunt notiuni atat de complexe incat o utilizare cat mai buna a talentelor si aptitudinilor fiecarui angajat a ajuns sa constituie o caracteristica foarte valoroasa pentru liderii organizatiilor din zilele noastre.
4 Cultura nationala si cultura organizationala a corporatiilor.
Implicatii asupra managementului resurselor umane
Cultura marilor corporatii a fost descrisa ca "liantul" care mentine unitatea corporatiilor, fiind responsabila cu asigurarea coeziunii si coerentei intre parti. Companiile multinationale sunt din ce in ce mai interesate de promovarea culturii in vederea asigurarii controlului, coordonarii si integrarii sucursalelor. Aceste sucursale pot fi influentate de cultura nationala a tarilor din care acestea fac parte, aceasta cultura putand diferi de cea a corporatiilor multinationale. Aceste diferente pot face dificila acceptarea si implementarea managementului resurselor umane, cum ar fi planning-ul carierei, sistemul de recompensare, selectia si socializarea. Un mare interes este reprezentat de practicile managementului resurselor umane din cadrul corporatiilor, care pot diferi de cele ale culturilor nationale din care sucursalele fac parte, si de asemenea, problema modului de folosire a culturii corporatiilor ca mecanism de globalizare.
Cultura corporatiilor constituie o problema de actualitate in ultimii ani. Carti foarte cunoscute, cum ar fi "In Search of Excelence" (Peters, Waterman - 1982) si "Corporate Culture" (Deal, Kennedy - 1982) s-au vandut in milioane de exemplare. In timp ce presa a invocat faptul ca marile corporatii au o cultura puternica, legatura dintre o cultura puternica si performanta poate fi discutabila. Diferite medii necesita strategii diferite: cultura corporatiilor trebuie sa se potriveasca cu strategia respectiva (Schwarts, Davis - 1981). In cazul corporatiilor, este nevoie de o potrivire intre cultura corporatiei si diferitele culturi nationale ale sucursalelor, aceasta pentru a asigura implementarea strategiei si, in particular, a managementul resurselor umane.
Cultura corporatiilor a fost discutata ca un mod de control al centrelor asupra sucursalelor. In aceasta privinta, cultura corporatiilor serveste ca un mod de a controla comportamentul, instaland norme si valori care au ca rezultat felul in care "lucrurile se desfasoara in cadrul corporatiei". Metodele prin care aceasta este atinsa sunt: recrutarea unor indivizi "straluciti", adica a acelora care impartasesc valorile corporatiei; socializarea prin training si interactiunea personalului; dezvoltarea unui puternic angajament organizational in cadrul unor politici variate de resurse umane cum ar fi angajarea pe perioade mai mari, facilitati in ceea ce priveste recrearea etc. Aceste metode sunt folosite in mod frecvent de firmele japoneze dar si de alte firme cum ar fi IBM, Hewlett-Packard, Digital Equipment, cunoscute pentru puternica lor cultura.
Cultura corporatiilor este, in parte, dirijata prin practicile legate de managementul resurselor umane. Cateva din aceste practici se poate sa nu fie potrivite in ceea ce priveste crezul, valorile, normele, mediul local si felul in care cultura nationala este incorporata in cea a sucursalelor. Problemele apar din transferarea culturii corporatiilor prin practicile enumerate mai sus in efortul de a atinge globalizarea. Mai multa atentie trebuie acordata conflictului care poate apare intre presupunerile culturii nationale si cea a corporatiilor.
4.1 Cultura
Modelul lui Schein poate fi aplicat atat in cultura corporatiilor, cat si in cultura nationala. Laurent( 1986) aduce unele completari la acest model, spunand ca primele doua nivele (comportamente si creatii; credinte si valori) pot fi modificate de cultura corporatiilor, in timp ce impactul asupra celui de-al treilea (presupunerile de baza) este mai mic. Acest fapt ridica problema daca valorile, comportamentele si credintele descrise de cultura corporatiilor sunt incorporate in cultura sau sunt supuse acesteia (Sathe-1983). Toate acestea sunt relevante daca motivarea, angajamentul si posibilitatea ca angajatii sa aiba aceleasi puncte de vedere ajuta la promovarea unei puternice culturi a corporatiei. Desi se poate argumenta faptul ca schimbarile in comportament pot aduce si schimbari in presupunerile de baza de-a lungul timpului, natura inconstienta a acestor presupuneri face aceasta mai putin probabila (Schein-1985).
Presupunerile descriu moduri de percepere, gandire si evaluare a lumii, a individului insasi si a altora. Aceste presupuneri arata puncte de vedere cu privire la relatiile cu natura si a relatiilor dintre oameni (Schein -1985; Kluckholn, Strodtbeck - 1961; Wallin - 1972; Hall - 1960; Hofstede - 1980; Laurent - 1983). Relatiile cu natura reflecta cateva dimensiuni:
control asupra mediului;
activitate vs. pasivitate sau a actiona vs. a exista;
atitudini in ceea ce priveste incertitudinea
notiunea de timp;
atitudini in ceea ce priveste schimbarea;
ce anume determina 'adevarul'.
Puncte de vedere in ceea ce priveste natura relatiilor umane includ:
munca vs. orientare sociala;
importanta ierarhiei;
importanta individului vs. Grup.
De exemplu, cateva culturi, in special cele vestice, prezinta omul ca pe un stapan al naturii pe care o poate exploata astfel incat sa-si poata satisface nevoile; timpul, schimbarea si incertitudinea pot fi, de asemenea, controlate. 'Adevarul' este determinat prin fapte si masuratori. Alte culturi, in special cele estice, prezinta omul ca pe un servitor al naturii sau il prezinta in armonie cu aceasta. Timpul, schimbarea si incertitudinea sunt acceptate. 'Adevarul' este determinat de principii spirituale si filosofice. Aceasta atitudine este de cele mai multe ori descrisa ca fiind 'fatalista'.
Presupuneri in ceea ce priveste natura relatiilor umane sunt, de asemenea, diferite. Importanta sociala in ceea ce priveste munca, ierarhia si individul vs. grup sunt diferite in culturile din vest si cele din est. In cultura estica, de exemplu, importanta este accentuata de social vs. munca, de ierarhie si de grup sau colectiv (Hofstede-1980). La polul opus, in culturile din vest, importanta este accentuata de munca, de individ, iar ierarhia este mai putin importanta. Dar, cercetarile lui HofstedeI (1980) si Laurent (1983) demonstreaza faptul ca in privinta acestor dimensiuni exista diferente intre Statele Unite si Europa si diferente in cadrul Europei.
Aceste diferente au implicatii asupra politicilor de resurse umane care se dezvolta la nivel de conducere si care reflecta nu numai cultura corporatiei, dar si cultura nationala a corporatiilor multinationale. Probleme pot apare atunci cand aceste politici se vor implementa in diverse tari. Conform lui Schuler (1987), corporatiile multinationale pot alege dintr-o paleta larga de politici de resurse umane: planning si staffing, selectie si socializare, recompensare. In cadrul acestei palete, exista si unele optiuni care necesita o adaptare la strategia si cultura corporatiei. De asemenea, trebuie luate in considerare si diferentele dintre culturile nationale ale sucursalelor din tarile din care acestea fac parte.
4.2 Planning si staffing
Planning-ul poate fi abordat din mai multe puncte de vedere, cum ar fi: formal/informal, pe termen scurt/pe termen lung. Sistemul managementului carierei reprezinta un fel de planning al resurselor umane formal si pe termen lung. Aceste sisteme pot fi inadecvate in culturile in care controlul omului asupra naturii si viitorului este minimal, ca de exemplu in credinta islamica, concretizata in termenul de 'Inshallah'( 'Dupa Voia Domnului'). Derr (1987) a descoperit faptul ca factorul determinant in sistemele de management al carierei in tarile din Europa este cultura nationala.
Cateva sisteme de management al carierei afirma faptul ca oamenii pot fi evaluati si ca abilitatile pot fi cuantificate, masurate si procesate. Un manager de resurse umane englez, afirma faptul ca 'O mare parte din material este foarte sensibil; Aceasta nu se poate introduce in calculator'. Pe de alta parte, Derr (1987) a descoperit faptul ca francezii folosesc un sistem informatic foarte sofisticat. Aceasta poate reflecta o orientare de tipul umanista vs. ingineareasca.
In al doilea rand, putem presupune ca evaluarea reflecta performanta trecuta si prezice performanta viitoare, ceea ce arata ca evaluarea se bazeaza mai mult pe fapte. Cu alte cuvinte, performanta se bazeaza pe obiectivitate si nu pe subiectivitate. In statele nord americane, rezultatele sunt principalul criteriu pentru selectie si promovare (Derr, 1987). Un manager general american al unei regiuni din Marea Britanie se plangea de faptul ca oamenii de acolo erau promovati datorita scolii la care studiasera, datorita relatiilor familiale si nu datorita rezultatelor. Acelasi fenomen a fost intalnit si in Franta.
In al treilea rand, putem presupune ca bancile de date pot fi create din abilitati care apoi sa fie puse fata in fata cu cerintele slujbelor, aceasta avand ca rezultat o mai buna definire a slujbelor si a calitatilor necesare pentru fiecare. Un manager de resurse umane olandez a afirmat ca marea problema a planningului pe termen lung este industria de tehnologii de performanta si ca o slujba nu poate fi evaluata mai mult de trei pana la cinci ani. IBM spune ca angajeaza pentru cariera, nu pentru slujba; Olivetti pentru potential, nu pentru abilitati. Aceste diferente pot reflecta presupunerile de baza in legatura cu incertitudinea si cu relatiile intre indivizi si relatiile de grup. De exemplu, in Japonia, descrierea slujbei este vaga si flexibila astfel incat sa intareasca legatura dintre individ si companie. In Statele Unite si Franta, descrierea slujbei tinde sa fie specifica, lucru care poate reduce incertitudinea, dar care permite o mai mare mobilitate a slujbelor intre organizatii.
De asemenea, natura abilitatilor necesare este o functie a sistemului educational national. In multe tari europene, in special in Franta, diplomele in matematica si stiinte implica o continuare a muncii in inginerie. Acest sistem face dificila mobilitatea. In Statele Unite si in Marea Britanie, relatiile interumane sunt foarte mult apreciate si bine primite. Derr (1987) a descoperit ca francezii apreciaza mai mult experienta inginerilor, in timp ce britanicii prefera 'clasicii generalisti' cu o mai mare 'perspectiva umanista'. Testele cu furculite si cutite, manierele de la masa si abilitatile in comunicare ca si vestimentatia sunt considerate a fi cele mai importante criterii de selectie in Marea Britanie.
Foarte multe sisteme de management a carierei invoca mobilitatea geografica a fortei de munca. Mobilitatea geografica poate reflecta presupuneri in ceea ce priveste munca vs. orientarea sociala si grup vs. individ.
Intr-un sondaj efectuat intr-o corporatie multinationala, britanicii au fost cei mai receptivi la relocare, in timp ce spaniolii au fost cei mai putini receptivi la relocare, aceasta probabil datorita considerentelor economice in Marea Britanie si importantei familiei in Spania. Derr (1987) a descoperit faptul ca 70% din suedezi ar accepta cu greu relocarea, aceasta datorita carierelor sotiilor. Acest fapt este similar cu cele afirmate de Hofstede (1980) cum ca Suedia este tara care face cele mai putine diferente intre carierele barbatilor si femeilor.
In sfarsit, aceste sisteme presupun faptul ca oamenii vor sa fie promovati. In timp ce nevoile sunt considerate a fi la fel in toate tarile, nu este clar daca aceste nevoi inseamna si promovare. Nu este clar daca ierarhia de nevoi a lui Maslow este universala datorita afirmatiei lui McClelland care a gasit diferite niveluri de nevoi de promovare in societati diferite. In societatile colective unde accentul se pune pe grup si nu pe individ, nevoia de afiliere poate fi foarte importanta (Hofstede,1980). De asemenea, promovarea poate insemna mai mult timp dedicat muncii, care implica mai putin timp pentru familie (inclusiv mai putin timp liber) si poate afecta calitatea muncii. Daca promovarea implica si o crestere de salariu, aceasta nu va fi de dorit pentru suedezi, cunoscut fiind sistemul de taxe al Suediei.
Notiunea de sistem de management al carierei prin care oamenii sunt evaluati in termeni de abilitati poate apare ca fiind impersonala, rece si obiectiva. Aceste sisteme pot fi vazute ca unele care trateaza omul ca pe un obiect, instrument de atingere a obiectivelor companiei, fara nici o grija fata de binele omului. Angajatii ar trebui sa fie ca o familie, fara o evaluare a acestora. Chiar o vedere a acestora ca 'resurse umane' poate fi un lucru discutabil.
4.3 Evaluare si recompensare
Sistemele de evaluare a performantei si recompensare sunt, de asemenea, exemple de creatii culturale care sunt construite pe baza presupunerilor de baza. Evaluarea performantei implica performanta care trebuie atinsa si este important ca aceasta sa fie evaluata corect. Astfel, este evaluat comportamentul si nu caracteristicile. In firmele din Japonia, este acordata o mai mare atentie integritatii individului, eticii, loialitatii si spiritului cooperativ.
Existenta unui feedback direct nu ia in considerare ideea de 'a scapa cu fata curata', atat de importanta pentru numeroase culturi estice, unde confruntarea unui angajat cu 'esecul' intr-o maniera directa, deschisa, ar fi considerata foarte 'lipsita de tact'. Interventia unei a treia parti ar putea fi necesara. Evaluarea presupune, de asemenea, ca feedbackul trebuie folosit pentru a corecta sau pentru a imbunatati performantele anterioare. Aceasta necesita ca indivizii sa recepteze acest feedback si sa fie capabili sa se evalueze singuri in loc sa invinuiasca pe altii sau alte conditii extreme pentru lipsa performantei. Acest fapt presupune ca omul sa aiba control asupra mediului si sa fie capabil sa schimbe cursul evenimentelor. De asemenea, presupune ca prezentul sa ofere oportunitati pentru viitor, iar trecutul sa fie folosit pentru a ghida comportamentul.
Sistemele de evaluare si recompensare pot fi considerate ca fiind legate de modul de gandire managerial vestic, ca in cazul managementului prin obiective. Astfel, prin acesta oamenii sunt rasplatiti conform performantei, conform a ceea ce fac sau scopului pe care il ating, pentru abilitatile lor. Managementul prin obiective presupune urmatoarele:
se pot formula scopuri (omul trebuie sa aiba control asupra mediului);
termene de realizare a obiectivelor de 3, 6, 12 si 18 luni;
atingerea obiectivelor poate fi masurata (realitatea consta in obiective);
seful si subordonatii se pot angaja intr-un dialog pentru a vedea ce trebuie facut, cum si cand (ierarhia este minimizata);
subordonatul isi asuma responsabilitati in vederea atingerii scopurilor (control si activitate);
recompensa este stabilita conform evaluarii (activitate vs. pasivitate).
Problemele referitoare la transferul obiectivelor
catre alte culturi au fost discutate si mai inainte (Hofstede, 1980;
Legarea performantei de recompensa constituie, de asemenea, o problema complexa. Va fi dificil pentru cei mai multi dintre managerii din Vest sa ia in considerare implementarea unui sistem de recompensare pentru familia angajatului. La locul de munca, insa, notiunea de plata pentru performanta pare a fi oarecum logica. In societatile africane, care tind sa fie mai colective, principiile aplicate membrilor familiei, sunt aplicate la fel si angajatilor; nepotismul reprezinta un produs natural al acestei logici. O companie multinationala, intr-un efort de a spori productivitatea fortei de munca, asigurandu-i pranzuri consistente, a intampinat rezistenta din partea angajatilor, care cereau ca valoarea pranzului sa fie platita direct lucratorilor, astfel incat acestia sa-si poata hrani familiile. Aceasta atitudine exprima faptul ca angajatii respectivi nu puteau manca in timp ce familiile lor sufereau de foame.
Preferintele pentru sistemele de compensatii si bonusuri sunt in mod clar legate de atitudinile culturale. In filiala daneza a unei corporatii multinationale, o propunere referitoare la anumite stimulente pentru oamenii departamentului de vanzari a fost refuzata pentru ca favoriza unele grupuri, ceea ce era in contradictie cu spiritul lor egalitarist. Mai mult chiar, s-a considerat ca fiecare trebuie sa primeasca aceeasi suma drept bonus. De fapt, s-a considerat ca nu ar trebui sa existe niciun fel de diferente de plata. In Africa, bonusurile sunt conferite de grup intr-un sistem prin care fiecare ofera o parte din salariul sau saptamanal unui anumit membru al grupului. Desi fiecare membru al grupului ar obtine aceeasi suma daca ar economisi banii respectivi, este preferat ca grupul sa realizeze acest lucru.
Importanta relativa a statutului, banilor sau timpului liber variaza de la o tara la alta si afecteaza potentialul de motivare al acestor sisteme. Un manager al compensatiilor si beneficiilor a explicat ca pentru germani, uriasul Mercedes nu a fost suficient; a mai fost nevoie si de un sofer. In Suedia, recompensele banesti au fost mai putin motivatoare decat asigurarea unor sate de vacanta (calitatea vietii vs. orientarea muncii). De asemenea, existau diferite asteptari in ceea ce privesc pensiile, ce reprezinta, de fapt, o functie a guvernului si a inflatiei. In tarile sud-europene, pensia asteptata reprezenta 40% din salariu, in timp ce in tarile nordice creste spre 85%, ceea ce poate reflecta rolurile diferite jucate de guvern in societate, cuprinse in ' cultura civica '( Almond si Verba, 1963 ).
4.4 Selectare si socializare
Una din preocuparile majore ale multor companii multinationale este cea legata de instruirea si dezvoltarea fortei de munca. Aceasta include preocuparea pentru aptitudini la anumite nivele operationale, pentru dezvoltarea abilitatii manageriale si pentru identificarea 'potentialelor ridicate ', adica a acelor indivizi care vor juca roluri majore de leadership in viitor. La fiecare nivel acest lucru necesita, nu numai dobandirea unor aptitudini specifice, tehnice, interpersonale sau conceptuale(Katz, 1974), dar si cunoasterea comportamentelor, valorilor si credintelor, precum si presupunerile de baza ale acelei companii, cultura corporatiei.
Selectarea este una dintre modalitatile majore de dezvoltare si promovare a culturii corporatiei (Schein, 1985). Candidatii sunt selectionati cu atentie, astfel incat sa 'se potriveasca' cu, cultura existenta a corporatiei, asociata cu valorile, credintele si stilurile lor comportamentale. IBM, de exemplu, poate fi mai putin interesata sa angajeze 'italianul tipic', decat sa angajeze un italian care sa se potriveasca cu modul de a actiona al companiei IBM. De exemplu, IBM incearca sa evite acumularea de putere in cazul managerilor, transferandu-i din doi in doi ani (se spune ca IBM pledeaza pentru afirmatia: 'Am fost mutat'), care ar putea sa nu se potriveasca cu cultura italiana, in care organizatiile sunt privite mai mult ca fiind 'politice' decat 'instrumentale' (Laurent, 1983 ).
Un manager al resurselor umane de la compania Olivetti a spus ca acei italieni care vor mai multa autonomie merg la Olivetii, in loc de IBM. El a descris cultura companiei Olivetti ca fiind informala si nestructurata si ca avand mai multa libertate, mai putine constrangeri si o disciplina scazuta. Recrutarea se bazeaza pe personalitate. Aceasta incurajare a angajarii unor personalitati puternice, nerabdatoare, mai predispuse asumarii de riscuri si generatoare de inovatii face confruntarea mai provocatoare si conducerea lor mai dificila.
Socializarea reprezinta un alt mecanism puternic de promovare a culturii corporatiei. Programele interne ale companiei si interactiunile intense care au loc in timpul instruirii din afara companiei pot crea spiritul de echipa, adica o experienta impartasita, o retea interpersonala sau informala, un limbaj sau jargon al companiei, ca si dezvoltarea competentelor tehnice. Aceste programe de instruire includ deseori cantece, jocuri, picnicuri si evenimente sportive, care promoveaza spiritul de echipa. Aceste ritualuri de integrare pot fi insotite, de asemenea, de rituri de initiere, in care sunt prezentate uniformele companiei (tricouri) si tacticile de umilire, precum 'placinta in fata' si 'taierea cravatei' (Trice si Beyer, 1984). Acestea sunt menite a intari identificarea cu compania (intarirea grupului vs. individului).
Programele de instruire ale firmei IBM implica deseori prezentari strict stabilite, pretentioase si tensionate pentru a fi examinate de manageri (Pascale, 1984). Aceste tactici 'brutale' sunt proiectate cu scopul de a crea armate profesionale, cu soldati ai corporatiei. Aceste metafore militare s-ar putea sa nu fie prea bine acceptate, mai ales in Europa sau in alte regiuni sensibile din punct de vedere politic.
Accesoriile folosite in campaniile de promovare a culturii corporatiei (autocolante, postere, carduri si ecusoane ) le reamintesc membrilor de viziunile, valorile si obiectivele corporatiei. Astfel de exemple ar fi: campaniile 'Smile' ('Zambeste') de la SAS, nasturii ' 1 Billion ' de la Philips sau cardurile de cultura a corporatiei G .M., purtate de manageri in buzunarul de la piept. Multi europeni privesc aceste lucruri cu cinism. Ele sunt vazute ca provenind din ' teribilismul american', din naivitatea, entuziasmul si copilaria lui. Listele cu principiile companiei afisate pe pereti sunt deseori privite cu scepticism. Unii manageri ai resurselor umane considera ca este 'oarecum patetic sa fie nevoie sa se faca referinta la ele'. Altii cred ca acest lucru este foarte american, prin exagerarea si lipsa sa de subtilitate.
Transferurile in strainatate sunt folosite, de asemenea, pentru socializare si dezvoltarea unui 'cadru' international (Edstrom si Galbraith, 1977). Rotatia personalului este practicata din anumite motive, cum ar fi dezvoltarea managementului sau dezvoltarea organizatiei. Aceste motive tind sa reflecte diferitele orientari ale companiilor conducatoare ('headquarters') prin filialele lor ('subsidiaries'): egocentrice, policentrice si geocentrice.
Diferentele dintre firmele americane, europene si japoneze provin din folosirea transferurilor in scopuri legate de socializare sau ca un sistem de control. Firmele americane se bazeaza mai mult pe manageri locali, folosind un control mai formal si impersonal, in timp ce firmele europene se bazeaza pe utilizarea cadrului international pentru manageri, folosind un control mai informal si personal.1 Japonezii se bazeaza mai mult pe vizitele frecvente ale managerilor din tara sau strainatate, folosind atat socializarea, cat si formalizarea.
Unele conditii exterioare afecteaza folosirea strainilor, cum ar fi reglementarile locale, cerute de managementul autohton si mobilitatii tot mai limitate, datorate cresterii constrangerilor duale, legate de cariera si de familie. De asemenea, dorinta de a munci, raportata la obligatiile familiale difera de la tara la tara. Se pare ca tinerii manageri japonezi sunt mai putin dispusii sa faca sacrificii legate de munca, decat sunt parintii lor. De aceea, pot aparea convergente intre aceste tendinte, dar din motive diferite, cum ar fi orientare in munca vs. orientare sociala sau orientare individuala vs. orientare de grup.
Problemele legate de selectare si socializare in cadrul corporatiilor multinationale fac referire la presupunerile care evidentiaza diferitele practici ale managementului resurselor umane si analizeaza posibilele potriviri sau conflicte intre acestea si cele ale culturilor nationale din filiale, care pot crea probleme in implementarea practicilor managementului resurselor umane din compania conducatoare.
Diferentele intre aceste presupuneri, reprezinta, de fapt, doar o scuza. Gradul in care aceste practici sunt privite ca urmand o singura directie, de la centru catre filiale, poate influenta gradul in care aceste practici sunt adoptate si gradul in care comportamentul, credintele si valorile culturii corporatiei sunt incorporate.
Atitudinile etnocentrice vs. geocentrice determina daca exista vreo speranta pentru globalizare.
5 Globalizarea
Pentru realizarea unei viziuni globale se pune problema importantei folosirii culturii corporatiei.
Multe companii americane multinationale trec de la detinerea unor diviziuni internationale la adoptarea unei perspective 'globale' (Scott, 1973). Chiar si companiile europene multinationale care au o lunga istorie in domeniul afacerilor internationale, datorata pietelor mai mici, o mostenire coloniala si o mare apropiere de tarile straine se intreaba cum pot deveni mai internationale.
Unele companii se bazeaza pe numarul redus de straini in filialele locale, folosirea unei echipe de management superior cu o componenta multinationala, pentru a evidentia 'internationalizarea' lor (Berenbeim, 1982). Multi se folosesc de cultura corporatiei pentru a promova coordonarea si coerenta. Intr-o corporatie multinationala americana, presedintele centrelor regionale europene se privesc in comparatie cu presedintii fiecarei sucursale nationale ca' un pastor care trebuie sa-si lase turma sa pasca, dar sa o si adune la un loc si sa o calauzeasca intr-o singura directie - spre tarc. Nu ai vrea sa-ti inchei ziua singur in tarc'. Apar astfel probleme legate de importanta culturii corporatiei pentru integrarea globala si probleme legate de functionarea socializarii ca o strategie de control. In acest context, trebuie acordata o atentie deosebita urmatoarelor elemente: necesitatea de diferentiere vs. integrare; autonomie vs. control si limite ale corporatiei vs. national.
5.1 Diferentiere vs. integrare
Diferentierea vs integrare aduce in discutie masura in care cultura corporatiei este capabila sa treaca peste diferentele culturale nationale si sa creeze o companie globala si daca aceasta reprezinta doar o dorinta sau poate deveni realitate. Aceasta ridica problema legata de gradul in care practicile globale vs. locale de management al resurselor umane sunt necesare pentru integrarea unei companii globale. In cazul practicilor globale trebuie luate masuri de precautie astfel incat 'geocentricul' sa para diferit de 'etnocentric', in timp ce ramane sensibil la nevoile de diferentiere. In cazul practicilor locale, trebuie determinat ceea ce trebuie facut diferit in contextul integrarii.
Marketingul si managementul resurselor umane sunt functii care, in mod traditional, au ramas necentralizate in cadrul relatiilor dintre filialele internationale. Mai mult, marketingul global a fost proclamat 'valul viitorului' (Levitt, 1983), in ciuda diferentelor evidente intre pietele locale si clientii locali. Managementul global al resurselor umane functioneaza dupa o logica similara si cu aceleasi riscuri. Un management al resurselor umane omogen poate reduce avantajul competitiv, prin incercarea de a ignora sau minimiza diferentele culturale in loc sa incerce sa le foloseasca (Adler, 1986).
Argumentele sunt numeroase. Doz si Prahalad (1984) argumenteaza ca similitudinile sunt necesare pentru integrarea globala. Evans (1986) sugereaza ca pentru adaptarea socioculturala sa se foloseasca, ca strategie, logica de piata. Ghoshal si Nohria (1987) considera ca nivelul complexitatii mediului si nivelul resurselor umane ar trebui sa determine nivelele de centralizare, formalizare sau socializare folosite pentru control in relatiile dintre centre si filiale. Toate aceste prescriptii sunt oarecum rationale, dar pot intampina rezistente importante provocate de probleme referitoare la autonomie si limite.
5.2 Control vs. autonomie
Viziunile legate de globalizare, avand cultura corporatiei ca o strategie de control, pot avea unele consecinte neprevazute. In timp ce Schein( 1968 ) lega socializarea de o asa-zisa 'spalare a creierului', Pascale( 1984 ) spune ca ' omul malign (rau) al organizatiei 'din anii '60 este acum' in scena '. Dostoyevski (1960) spunea ca omul ar putea sa aiba chiar un comportament autodistructiv pentru a-si reafirma autonomia. Ce reactie ar putea provoca eforturile de socializare? Acei manageri care au fost' respinsi ' ar putea fi valorosi nu numai prin experienta lor, dar si prin posibilitatea de a oferi o perspectiva alternativa. Anumite culturi, atat ale corporatiilor, cat si nationale, care pretuiesc conformismul mai mult decat individualitatea, ar putea fi mai capabile sa foloseasca cultura corporatiei, ca un mecanism de control, dar ar putea pierde avantajul initiativei individuale.
Cercetarile lui Hofstede( 1980 ) demonstreaza ca in interiorul unei mari corporatii multinationale, renumita pentru cultura sa puternica si eforturile de socializare, cultura nationala continua sa joace un rol major in diferentierea valorilor muncii. Laurent (1983) a demonstrat ca sunt mai mult luate in considerare diferentele nationale in cazul unei singure corporatii multinationale decat in cazul mai multor companii. Aceste descoperiri ar putea conduce la un paradox, si anume, cultura nationala poate juca un rol mai puternic in fata unei puternice culturi a corporatiilor. Presiunile legate de conformare ar putea crea nevoia de reafirmare a autonomiei si identitatii.
Argumentele pentru convergenta / divergenta (Webber, 1969) arata ca dezvoltarea economica, tehnologia si educatia ar putea face posibila globalizarea chiar daca nivelele diferite ale resurselor disponibile si culturile nationale ar actiona impotriva acestui lucru. O simpla comparatie intre practicile de management din SUA si Japonia demonstreaza ca nivelul dezvoltarii economice, industrializarii sau educatiei nu va contribui la realizarea convergentei. Dupa cum afirma Fujisawa, fondator al companiei Honda, 'managementul japonez si cel american sunt 95% asemanatoare si difera in toate aspectele importante'.
Forte egale si opuse ale unificarii si fragmentarii coexista (Fayrweather, 1975) asa cum se poate observa in interiorul si in afara tarilor. Problemele legate de asimetria si interdependenta dintre companiile multinationale si guvernele tarii de resedinta (Gladwin, 1980) si dintre centrele multinationale si filialele lor (Ghoshal si Nohria, 1987) fac eforturile de globalizare sa fie precare. De aceea, incercarile centrelor de a controla filialele prin metode mai ' subtile ', cum ar fi cultura corporatiei, ar trebui sa ia in considerare ideile legate de dependenta si nevoia de autonomie a filialelor si sa anticipeze rezistenta acestora.
De exemplu, eforturile de a educa managerii din Vest pentru a "intelege' Japonia, intampina rezistenta locala (Pucik, comunicare personala) asa cum ignoranta poate asigura zona de autonomie dorita de managerii locali. Socializarea, ca o putere egalizatoare cum argumentau Ghoshal si Nohria (1987) este suspecta si va fi respinsa exact din acest motiv. Asa cum spunea un manager general al unei filiale nationale, legat de centrele regionale europene ale unei companii multinationale americane, ' Atata timp cat noi le dam cifrele ei ne lasa in pace', iar in privinta centrelor americane, acestea ' habar nu au despre ceea ce se intampla cu adevarat. Ele primesc cifrele. Obtin un profit anual de 100 mil. de dolari si probabil ca aceasta este tot ce trebuie sa stie '.
5.3 Limite: national vs. corporatii
In anii '60, companiile multinationale amenintau sa cucereasca lumea; suveranitatea guvernelor tarilor gazda era amenintata (Vernon, 1971; 1977). Oricum, prin transferul de tehnologie si capacitate manageriala, puterea devine mai simetrica, chiar orientand scala intr-o alta directie asa cum se poate vedea la un moment dat in timpul nationalizarii din anii '70 (Kobrin, 1982). In timp ce balanta s-a restabilizat substantial, forte mai puternice, cum ar fi dezvoltarea fundamentalismului religios in unele zone, ameninta aceasta stabilitate.
Viziunea asupra dezvoltarii unui cadru international prin transferuri multiple si frecvente proiectate pentru a incuraja pierderea identificarii cu tara de origine si transferul acesteia catre corporatie (Edstrom si Galbraith, 1977), este inspaimantatoare. In aceste 'clanuri' globale, identificarea cu corporatia poate depasi comunitatea si identitatea familiei (Ouchi si Jaeger, 1978). Acesti cetateni ai lumii, barbati si femei fara tara, apartinand doar companiilor devin adevarati mercenari ai corporatiilor. Scolile de afaceri ii instruiesc pe acesti soldati ai corporatiilor, raspandindu-i in companii multinationale pentru a controla lumea prin intermediul finantelor si managementului.
Tematica de dezbatere
Bibliografie
|
Politica de confidentialitate | Termeni si conditii de utilizare |
Vizualizari: 4007
Importanta: ![]()
Termeni si conditii de utilizare | Contact
© SCRIGROUP 2025 . All rights reserved