| CATEGORII DOCUMENTE |
| Administratie | Drept |
UNIVERSITATEA "AL. I. CUZA" IASI
Fundamentarea si realizarea veniturilor bugetare la regia autonoma RAJAC- Iasi
Capitolul1.Organizarea si functionalitatea la regia autonoma RAJAC Iasi.
1.1Scurt istoric
Inceputurile.
Secolul trecut.
In zilele noastre
2000-2001- Se semneaza contractele de finantare de catre reprezentantii Comunitatii Europene si ai Romaniei.Se reglementeaza de catre RAJAC Iasi programul ISPA ce are ca principala motivatie efectul pozitiv asupra mediului inconjurator, precum si efectele socio- economice si operationale ce vor aparea in urma finalizarii programului.
Acest program ISPA urmareste renovarea si modernizarea Statiei de epurare a apelor uzate Iasi ce conduce la imbunatatirea raului colector Bahlui, iar calitatea apelor deversate contribuie la protejarea zonei Deltei Dunarii declarata zona protejata in ceea ce priveste biodiversitatea.
De asemenea urmareste modernizarea a trei statii de pompare strategice din oras ce va conduce la ameliorarea calitatii distributiei apei potabile si modernizarea Statiei de tratare a apei potabile Chirita ce presupune imbunatatirea calitatii apei potabile si alinierea la cerintele Uniunii Europene.
Programul ISPA are in vedere aprobarea unei procesari pe termen lung a namolului, care va avea efecte pozitive fata de actuala depozitare in lagune, si asigurarea unei protectii ecologice maxime a bazinului hidrografic in aval de Iasi.
Pe langa avantajele mentionate mai sus, implementarea acestui program mai implica si alte avantaje cum ar fi: protejarea mediului inconjurator ce conduce si la protectia clientilor regiei autonome RAJAC, cresterea numarului de locuri de munca, economii energetice si altele.
In contextul vastelor modificari legislative unele autoritati locale si regiile autonome si-au exprimat interesul de a studia posibilitatile de a aduce sectorul privat in domeniul serviciilor de apa-canal din regiunea lor.
In
particular judetul
In contextul mandatului sau de tranzitie BERD si-a exprimat interesul de a sprijini implicarea sectorului privat prin furnizare de fonduri pe termen lung sub forma de debit sau capital catre noile entitati private sau posibil catre partenerii din sectorul privat, functie de rezultatele investigatiilor realizate asupra proiectelor.
1.2.Obiectul de activitate
Certificatul de inregistrare mentioneaza ca principala activitatea a RAJAC Iasi este"colectarea, tratarea, si furnizarea apei" in conformitate cu Regulile CANE.[1]
Certificatul de inregistrare se refera la:
Captarea si transportul apei;
Tratarea si furnizarea apei;
Colectarea, transportarea si tratarea apei uzate si apei meteorite.
Certificatul de inregistrare se refera de asemenea si la alte activitati care pot fi efectuate de aceasta regie autonoma.
RAJAC Iasi urmareste indeplinirea a doua obiective de activitate:
principal- Captarea, tratarea si distributia apei;
secundar- Colectarea si tratarea apelor uzate.
Regia Autonoma de Apa Canal Iasi are ca obiect de activitate alimentarea cu apa potabila si industriala in municipiul Iasi, orasele Targu Frumos, Harlau, Roman si un numar de 29 de comune: Aroneanu, Barnova, Belcesti, Butea, Ceplenita, Ciurea, Cornele Caprei, Deleni, Focuri, Gorban, Gropnita, Halaucesti, Holboca, (Dancu), Ipatele, Letcani, Miroslovesti, Podu Iloaie, Raducaneni, Sabaoani, Scobinti, Sipote, Strunga, Tansa, Tamaseni, Timisesti, Tomesti, Tibanesti,Valea Lupului, Victoria.
RAJAC Iasi asigura canalizarea si epurarea apelor uzate din municipiul Iasi, orasele Targu- Frumos, Harlau, si un numar de 9 comune: Belcesti, Ciurea (Lunca Cetatuii), Halaucesti, Holboca( Dancu), Podu Iloaie, Raducaneni, Tibanesti, Tomesti, Vladeni.Circuitul tehnologic si capacitatile pe care le administraza prezinta interes pentru regie, dar asigurarea permanenta a consumatorilor cu alimentare cu apa si cresterea calitatii acesteia necesita un efort continuu.
Misiunea regiei autonome RAJAC Iasi este furnizarea continua si in mod eficient a unor servicii de calitate tuturor clientilor sai.
Obiectivele strategice ale RAJAC Iasi sunt urmatoarele:
Alimentarea cu apa potabila si industriala a tuturor clientilor, in regim continuu ( 24h/24h), la nivelul de calitate corespunzator standardelor nationale si europene si la preturi accesibile.
Asigurarea conditiilor de siguranta pentru exploatarea sistemelor de alimentare cu apa prin masuri specifice de "Securitate a serviciului".
Corelarea balantei apei cu sistemele de calitate a apei distribuite si debitele stocate- transportate.
Furnizarea apei potabile la parametrii de potabilitate impusi de normativele in vigoare.
Colectarea tuturor apelor uzate prin reteau de canalizare, epurarea acestora si tratarea namolurilor, cu respectarea standardelor nationale si europene de calitate.
Urmarirea respectarii programului de audit a societatilor comerciale potential poluatoare.
Dezvoltarea activitatilor de proiectare, lucrari tehnico- edilitare, contorizare si consultanta.
Extinderea in regiunea Moldovei a serviciilor furnizate de companie.
Dezvoltarea resurselor umane prin instruire si evaluare a angajatilor la sfarsitul fiecarui an calendaristic.
Obtinerea unei marje optimale de profit, care sa permita dezvoltarea in continuare a activitatilor, rambursarea creditelor si stimularea personalului.
Aplicarea unor metode performante de management, care sa conduca la reducerea costurilor de operare.
Orientarea catre clienti a activitatilor companiei, implicand informarea, transparenta, cointeresarea si educarea acestora pentru gestionarea judicioasa a apei.
Reducerea consumurilor de resurse naturale.
Reducerea evaluarilor poluante in mediu, conform autorizatiilor de mediu obtinute.
Promovarea unor practici de mediu mai bune in relatiile cu clientii prin furnizarea informatiei publice detinute de regie.
Constientizarea angajatilor cu privire la problemele de mediu.
Implementarea cerintelor Standardului ISO 17025: 2005 si a Standardului ISO/IEC 27001:2005.
Mentinerea functionarii eficiente a Sistemului de Management Integrat: Calitate- Mediu- Sanatate -Securitate.
Grija fata de securitatea si sanatatea angajatilor regiei autonome RAJAC in conformitate cu prevederile din Contractul Colectiv de munca pentru anul 2007.
Promptitudine in luarea masurilor stabilite pentru imbunatatirea nivelului de calitate, protectia mediului si securitatea angajatilor.
Ideea implementarii sistemului de management al calitatii a aparut ca urmare a stabilirii de catre top managementul organizatiei a misiunii si obiectivele strategice, in contextul procesului de aliniere la normativele si standardele occidentale de calitate si de performanta in domeniul furnizarii de servicii publice.
Familia de standarde ISO 9000/2000, ISO 14001/2004 si ISO 18001/2004- prin elementele sale de sistem aplicabile a fost elaborata pentru a ajuta organizatiile, de orice tip sau marime, sa implementeze si sa conduca eficace sistemele de management al calitatii.
Avand in vedere cerintele actuale ale societatii prin care se impune transparenta asupra activitatilor si proceselor desfasurate in cadrul unei organizatii; un management adecvat, sprijinit in luarea deciziilor pe o serie de indicatori de performanta calitativi si cantitativi, implementarea si certificarea sistemului de management a calitatii este "motorul" prin care, conform misiunii si obiectivelor strategice ale top managementului, RAJAC Iasi si-a facut publica intentia de a actiona pe toate planurile in vederea satisfacerii cerintelor clientilor organizatiei.
Pentru ca o organizatie sa poata fi condusa si sa functioneze cu succes este necesar ca aceasta sa fie coordonata si controlata intr-un mod sistematic si transparent.Succesul poate rezulta din implementarea si mentinerea unui sistem de management, care este proiectat pentru imbunatatirea continua a performantei, luand in considerare necesitatile tuturor partilor interesate.Activitatea de management a unei organizatii include managementul calitatii printre alte discipline de management, disciplina care poate ajuta organizatia la cresterea satisfactiei clientului.
Implementarea unui astfel de sistem da incredere organizatiei si clientilor sai ca este capabila sa furnizeze produse care indeplinesc in mod consecvent cerintele tuturor partilor implicate in desfasurarea procesului.
Regia Autonoma Judeteana Apa si Canal este o organizatie insarcinata cu prestarea de servicii apa potabila-canalizare si activitati auxiliare catre un numar de localitati din judet. Activitatile sale de baza sunt:
furnizare apa potabila;
furnizare apa industriala;
furnizare apa pentru termoficare;
colectare-epurare-evacuare ape uzate;
administrarea-exploatarea-intretinerea activelor si instalatiilor specifice industriei apei;
facturarea si incasarea contravalorii serviciilor prestate;
supravegherea calitatii apei potabile si apelor uzate;
administrarea investitiilor;
RAJAC este
subordonata Consiliului Judetean Iasi si raspunde de furnizarea apei in
Regia are si relatii profesionale cu alte organizatii cum ar fi Oficiul pentru Protectia Consumatorului, Agentia Protectia Mediului, Directia Sanatate Publica, Inspectoratul in Constructii, Inspectoratul Forta de Munca, Apele Romane si Asociatia Romana a Apei.
Tinand cont de domeniul de activitate a RAJAC Iasi, acela de unitate prestatoare de servicii publice, se fac cunoscute cateva din modurile de abordare din punct de vedere a Strategiei Calitatii a activitatilor din cadrul organizatiei:
Abordarea centrata pe client este baza tuturor eforturilor pentru imbunatatirea calitatii serviciilor publice.Imbunatatirea serviciilor trebuie sa sublinieze dreptul clientului de a alege furnizorul;
Intelegerea clara a clientului este fundamentala pentru dezvoltarea serviciilor.Furnizorii de servicii publice trebuie sa-si identifice clientii interni si din afara organizatiei si nevoile lor de baza referitoare la servicii si trebuie sa isi dezvolte procesele de servicii din aceasta perspectiva;
Procesele asociate serviciilor trebuie sa fie transparente clientului; ele trebuind evaluate si dezvoltate constant, clientii trebuind sa poata participa si inluenta dezvoltarea de servicii;
Procesul este producatorul fundamental al calitatii. Dezvoltarea constanta a aptitudinilor, competentelor si adaptarii la activitate ale angajatilor constituie o componenta esentiala a efortului pentru calitate;
Responsabilii de sectorul public, managerii si personalul unitatilor prestatoare de servicii trebuie sa se angajeze ei insisi la imbunatatirea continua a calitatii, productivitatii si disponibilitatii seviciilor;
Evaluarea permanenta a serviciilor prestate, ca punct cheie in efortul pentru imbunatatirea calitatii serviciilor.
In acest context certificarea integrata a sistemelor de calitate si management de mediu s-a realizat efectiv prin obtinerea certificarilor acordate de Societatea Romana de Acreditare a Calitatii si confirmate de Institutul International de Certificare IQNe.
In capitolul II privind organizarea si functionarea serviciilor publice de alimentare cu apa si de canalizare, Sectiunea1,art.7 din Regulamentul de organizare si functionare a serviciilor publice de alimentare cu apa si de canalizare pe raza judetului Iasi prevede ca organizarea, reglementarea, conducerea, gestionarea, coordonarea, monitorizarea si controlul functionarii serviciilor de apa si de canalizare de pe teritoriul judetului Iasi sa intre in atributiile Consiliului Judetean Iasi, conform competentelor si atributiior stabilite de legislatia in vigoare.
Gestiunea serviciilor de apa si de canalizare se organizeaza dupa criteriul raportului cost / calitate optim pentru serviciile furnizate/ prestate utilizatorilor si tinandu-se seama de marimea, gradul de dezvoltare si particularitatile economico- sociale ale localitatilor, de starea dotarilor si echipamentelor tehnico-edilitare existente si de posibilitatile de finantare a exploatarii, intretinerii si dezvoltarii acestora .
Administrarea si gestionarea serviciilor de apa si canalizare se realizeaza de catre RAJAC Iasi, in sistemul gestiunii directe. conform art.8 si art.9 din Rof-ul RAJAC Iasi.
Desfasurarea activitatii serviciilor de apa si de canalizare se realizeaza in astfel de conditii incat sa se poata atinge urmatoarele obiective: imbunatatirea conditiilor de viata ale cetatenilor; realizarea unei infrastructuri edilitare moderne, ca baza a dezvoltarii economice; dezvoltarea durabila a serviciilor; protectia mediului.
1.3. Organizarea interna pe compartimente de lucru.
Actualmente RAJAC are statut de regie autonoma administrata de un Comitet Director condus de directorul general dl. Ion Toma care este subordonat unui Consiliu de Administratie compus din 9 membri si prezidat tot de dl. director general.
Ceilalti 8 membri ai Consiliului Administrativ sunt: B. Davideanu; O. laicu; M. Achitei; V. Soroceanu,Huma; C. Coman; A.Trofor; V. Lupu.
Actuala
conducere a fost stabilita odata cu numirea dl. I. Toma in functia de director
general prin contract de performanta semnat cu Consiliul Judetean
Contractul de performanta cuprinde prevederi referitoare la drepturile si obligatiile directorului general si defineste anumite criterii de performanta pe care directorul trebuie sa le indeplineasca si anume:
Obligatii legate de furnizarea servicii apa-canal: continuitate; adaptarea la nevoile abonatilor; acces fara discriminare; respectarea regulamentelor specifice sectorului.
Sa administreze judicios patrimoniul public.
Sa respecte prevederile contractelor/ acordurilor de creditare semnate de Regie si BERD.
Regia este acreditata cu certificatul de calitate ISO9001 si pe durata discutiilor cu diverse cadre de conducere s-a vazut ca acestea cunosc buna practica a afacerilor si ca s-au facut eforturi de a se adopta un sistem IT eficient.
In subordinea directorului general se afla:
Consilieri;
Asistent Director General;
Comitetul Director;
Biroul Juridic;
Compartimentul de strategie;
Serviciul Resurse Umane;
Oficiul Informatizare;
Biroul Audit Intern CFG;
Serviciul AQ/CQ;
Serviciul Administrativ.
Organigrama Regiei se prezinta in Anexa A.
Se prezinta cele trei directii si serviciile subordonate si anume:
I.Directia tehnica - director tehnic M. Dorus;
II.Directia economica - director economic M. Chirila;
III.Directia productie - director de productie N. Luca.
I.Subordonate directorului tehnic:
Atelier Proiectare;
Serviciul Tehnic;
Serviciul Investitii Interne;
Serviciul Implementare Investitii Externe;
Sectia A.T.A;
Sectia L.T.E.
II.Subordonate directorului economic:
Serviciul Financiar, Analiza Economica;
Serviciul Facturare Incasare;
Biroul Contabilitate;
Biroul Aprovizionare.
III.Subordonate directorului de productie:
Compartimentul Tehnico- Economic de Productie;
Laborator Detectii Pierderi;
Birou Productie;
Birou Dispecerat;
Sectia Captare- Tratare Apa;
Sectia Distributie;
Sectia Canalizare;
Sectia Epurare;
Sectia Centre Comunale;
Sectia Targu- Frumos;
Sectia Harlau.
Structuri si responsabilitati ale celor trei directii:
Regia are o structura verticala cu cele trei directii sus mentionate subordonate directorului general prin fiecare director de resort. Odata cu numirea directorului general si cu asistenta oferita prin MUDP Regia Autonoma si-a dobandit actuala configuratie.
Acum directorul general este subordonat direct Consiliului Judetean Iasi, Consiliului de Administratie care este prezidata de directorul general.
Directia Economica, Directia de Productie si Directia Tehnica prezinta urmatoarele sarcini:
I.Directia tehnica:
asistenta tehnica;
cooperare tehnica cu alte institutii/organizatii profesionale;
investitii,proiectare si executie;
monitorizare mediu si raportare;
administrare birouri;
transporturi;
proiecte speciale.
II.Directia economica:
incheiere si administrare contracte abonati;
facturare- incasare;
contabilitate;
III.Directia productie:
productia apei;
transport si potabilizarea apei;
distributie apa;
ape uzate colectare si epurare;
birou dispecer;
detectie pierderi;
1.4.Functionalitatea unitatii RAJAC Iasi - Raspunderi si competente.
Decizia de a adopta cea mai buna optiune se ia si pe baza unei modelari financiare ce priveste activitatile viitoare prognozate prin intermediul situatiilor financiare esentiale, adica situatia de venituri, situatia de cashflow si bilantul.
Modelarea financiara se realizeaza pentru a compara diversele optiuni prin care sectorul privat poate participa si are la baza anumite cerinte si, in consecinta, ea trebuie actualizata in mod regulat si in timp util.
Programul de investitii al regiei autonome cuprinde:
I. MUDP Municipalities Utilities Development Program: A fost deja executat. Fondurile au provdenit din credit BERD sub acoperirea programului de creditare MUDP lansat de BERD in 1995/1996. Valoare: USD 30.200.000.
II. Proiectele MELF/ISPA: Program lansat in al patrulea trimestru 2004. Valoare: EUR 47.138.121. Cofinantare BERD cu UE-ISPA.
Subcomponente:
Statia Epurare
Statia Apa Chirita - Valoare totala EUR 9.877.360 (finantare totala UE-ISP);
Modernizare Trei Statii Pompare - Valoare totala 4.105.261 (finantare totala UE-ISPA);
Asistenta tehnica program ISPA - Valoare EUR 3.000.000 (finantare totala UE-ISPA).
In situatiile de prognozare financiara aceasta componenta se inregistreaza in anul executiei sale si nu se capitalizeaza conform cu cerintele standardelor romanesti de contabilitate.
III. Conductele Timisesti: Din punct de vedere a mediului este urgent de reabilitat aceste conducte. S-a luat in calcul un total de EUR 75.000.000 defalcat pe 5 ani din 2007 si pana in 2011.
IV. Investitii retea apa: Retelele de apa au nevoie de inlocuiri extensive. Cateva sute de kilometri de conducte trebuie inlocuite in 5 ani din 2007 pana in 2011 la un cost de EUR 7.020.000 anual. Se preconizeaza cheltuirea unei sume de EUR 18.000.000 pe perioada 2012-2020, si EUR 1.200.000 pentru 2021.
V. Investitii retea canalizari: Ca si retelele de apa cele de canalizare au nevoie de reabilitare. Se preconizeaza lucrari extensive de reabilitare pe 15 ani la cost total de EUR 70.408.000, cu demarare in 2007. Aceste investitii vor avea echivalentul ratei de amortizare a activelor curente (cca 2,5% din totalul activelor curente). Se estimeaza ca reinvestitiile minime in activele curente vor solicita cel putin EUR 700.000 pe an.
Relatii interne intre compartimente ce tin de realizarea si fundamentarea veniturilor bugetare
Certificate de proprietate asupra
terenului, cladirii,
mijloacelor de transport
![]()

Modificai in structura salariatilor
Modificai legislative



|
Impozit pe profit |
|
Impozitul pe salarii |
In cadrul departamentului finante contabilitate se centralizeaza datele de la celelalte departamente si pe baza legislatiei in vigoare si a normelor transmise de consiliul local se stabilesc impozitele si taxele datorate catre bugetul de stat si bugetul local.
Astfel: sageteata arata relatiile interne ce se stabilesc in
cadrul societatii pentru obtinerea impozitului pe salarii. Plecand de la datele
specificate in fisa postului, in contractul de munca, si documentele ce atesta
calitatea angajatului de intretinator a altor persoane, la care pot apare
modificari ale structurii personalului transmise de conducere, se centralizeaza
condicile de prezenta transmise de Departamentul productie si se intocmeste
statul de plata. In cadrul lui sunt consemnate si contributiile la Bugetul asigurarilor
de stat, de sanatate si somaj pentru fiecare angajat. Dupa insumarea sumelor in
statul de plata se obtine fondul total de salarii din care se poate calcula si
contributia societatii la aceste bugete.
Sageata prezinta
relatiile stabilite pentru determinarea impozitului pe profit si a TVA. La fel
ca si in cazul precedent se centralizeaza in cadrul departamentului financiar
documentele trimise de departamentul productie. Aici pe baza notelor de
receptie, facturilor, etc se intocmeste Registrul Cartea Mare si Balanta de
verificare, se determina cheltuielile deductibile si nedeductibile si se
calculeaza profitul impozabil si impozitul pe profit.
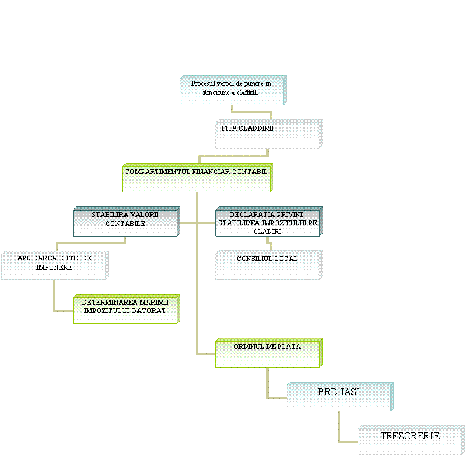
Sageata arata
fluxul privind calculul impozitelor locale, mai precis a bazei de impozitare,
care se obtine din pozitionarea terenului in una din zonele specificate,
clasarea constructiei, stabilirea capacitatii cilindrice a mijlocului de
transport sau determinarea dimensiunilor panoului publicitar.
Programul de investitii al regiei autonome cuprinde:
I. MUDP Municipalities Utilities Development Program: A fost deja executat. Fondurile au provdenit din credit BERD sub acoperirea programului de creditare MUDP lansat de BERD in 1995/1996. Valoare: USD 30.200.000.
II. Proiectele MELF/ISPA: Program lansat in al patrulea trimestru 2004. Valoare: EUR 47.138.121. Cofinantare BERD cu UE-ISPA.
Subcomponente:
Statia Epurare
Statia Apa Chirita - Valoare totala EUR 9.877.360 (finantare totala UE-ISP);
Modernizare Trei Statii Pompare - Valoare totala 4.105.261 (finantare totala UE-ISPA);
Asistenta tehnica program ISPA - Valoare EUR 3.000.000 (finantare totala UE-ISPA).
In situatiile de prognozare financiara aceasta componenta se inregistreaza in anul executiei sale si nu se capitalizeaza conform cu cerintele standardelor romanesti de contabilitate.
III. Conductele Timisesti: Din punct de vedere a mediului este urgent de reabilitat aceste conducte. S-a luat in calcul un total de EUR 75.000.000 defalcat pe 5 ani din 2007 si pana in 2011.
IV. Investitii retea apa: Retelele de apa au nevoie de inlocuiri extensive. Cateva sute de kilometri de conducte trebuie inlocuite in 5 ani din 2007 pana in 2011 la un cost de EUR 7.020.000 anual. Se preconizeaza cheltuirea unei sume de EUR 18.000.000 pe perioada 2012-2020, si EUR 1.200.000 pentru 2021.
V. Investitii retea canalizari: Ca si retelele de apa cele de canalizare au nevoie de reabilitare. Se preconizeaza lucrari extensive de reabilitare pe 15 ani la cost total de EUR 70.408.000, cu demarare in 2007 .
Aceste investitii vor avea echivalentul ratei de amortizare a activelor curente (cca 2,5% din totalul activelor curente). Se estimeaza ca reinvestitiile minime in activele curente vor solicita cel putin EUR 700.000 pe an.
Sursele de fonduri pentru fiecare investitie sunt urmatoarele:
1. MUDP: finantare prin credit BERD-MUDP; exprimat in USD
2. MELF/ISPA: subproiect-Modernizare Epurare - finantare prin grant UE-ISPA
3. MELF/ISPA: subproiect-Modernizare statia apa Chirita; finantare prin credit BERD, exprimat in Euro
4. MELF/ISPA: subproiect-Modernizare trei statii pompare; finantare prin credit BERD, exprimat in Euro
5. Conducta Timisesti - finantare din cashflow operational al Regiei in proportie de 75% - restul de 25% din grant ISPA.
6. Proiecte pentru reteaua de apa: finantarea se va stabili in procente pentru fiecare optiune PSP.
7. Proiecte pentru canalizari: finantarea se va stabili in procente pentru fiecare optiune Participare Sector Privat.
Pentru primele patru proiecte sursele de finantare sunt stabilite.
Pentru investitiile de modernizari la retele apa canalizare cateva surse de fonduri ar fi:
Cashflow-urile operationale;
Bugetul municipal/bugetul local prin granturi - Din discutii a rezultat ca Consiliul Judetean Iasi si Consiliul Local Iasi cauta solutii care sa nu presupuna contributii din partea lor (nici alocare din buget.si nici garantii).
Debit banci comerciale: RAJAC are o capacitate de a imprumuta bani din aceste surse, epuizata prin cele doua creditari majore. In modelarea financiara acest credit se poate inlocui cu un credit de la BERD daca este fezabil.
Din capital. Aceasta finantare se poate face prin preferred equity, junior debt sau combinatii ale contului investitorului astfel incat sa se poata asigura recuperarea investitiei conform legislatiei romanesti. Un investitor care furnizeaza fonduri din capitalul sau are nevoie de o rata de recuperare de 15% cu perioada de concesionare de minimum 20 ani.
Sursele speciale de fonduri sunt urmatoarele:
Este un mecanism de rambursare ce asigura fonduri suplimentare regiei autonome sub forma de granturi. Sistemul va fi in vigoare cel putin pana cand rambursarile creditelor MUDP si MELF furnizate de BERD inceteaza.
In fiecare situatie studiata se ia ipoteza existenta unui contract de concesionare semnat de regie si autoritatea locala. Acest contract prevede un mecanism de plata a unor taxe de concesionare intre regie si autoritatea locala. Exista posibilitatea de a rambursa taxa de concesionare sub forma de subventie pentru investitii de catre autoritatea locala.
Optiunea ramane a fi discutata. Taxa de concesionare prezinta un anumit risc ,o ilegalitate ceea ce nu este permis.
Alte sisteme speciale sunt:
Subventiile de echilibrare - In caz de criza de lichiditati, autoritatea locala va plati catre regie o asa numita subventie de echilibrare, luata in calcul ca o sursa de grant. Dar este vorba doar de o sursa de fonduri exceptionale.
Tarifele - Acestea se vor stabili in vederea compensarii urmatoarelor componente:
Zona de acoperire a tarifelor se poate extinde si la:
Taxa de concesionare;
Amortisment;
Majorarile de tarif se vor face cu anumite conditii:
Tarifele se vor majora in termeni reali la data si corespunzator procentelor definite in acordurile MELF/MUDP;
Tarifele se vor majora cel putin cu indicele de inflatie dat de modificare prin lege.
Tinand cont de toate aceste criterii si conditii s-a luat in ipoteza un mecanism combinat de tarifare.
Strategiile de amortizare - Numai activele aflate in posesia sectorului privat se pot amortiza pe durata vietii lor tehnologice. Activele din patrimoniul public nu se amortizeaza pe durata vietii lor tehnologice din cauza legislatiei in vigoare care
impiedica companiile si regiile sa revendice costurile.
Prognozele privind cerintele de apa.
Se stabilesc pe baza urmatoarelor date:
Prognoza consum unitar apa-canalizare la abonati casnici/agenti economici;
Prognoza evolutie demografica/economica;
Prognozele financiare;
Elementele luate in modelarea financiara sunt:
Grafice de finantare si investitii;
Necesar apa;
Tarife;
Rezultate operationale;
Situatie venituri;
Bilantul;
Situatie cashflow;
Analiza proportiilor;
Fluxuri financiare intre RAJAC Iasi si autoritatea locala;
Analiza tarifelor vs. posibilitati financiare.
1.5 Structura de personal a Regiei Autonome RAJAC Iasi.
Politica generala in domeniul resurselor umane reprezinta expresia valorilor si/sau convingerilor organizatiei RAJAC in privinta modului in care trebuie tratati angajatii.
Principiile care guverneaza aplicarea politicii de personal a regiei sunt:
echitatea- presupune recompensarea corespunzatoare a angajatului si oferirea de sanse egale de promovare; protejarea angajatilor de eventuale decizii injuste luate de manageri.
participarea si implicarea- angajatilor in dezbaterile pentru luarea deciziilor.
consideratia- regia ofera protectie angajatilor sai asigurandu-le securitatea in munca, si conditii de munca din ce in ce mai bune.
responsabilitatea sociala- presupune protectia sociala atat din plata permanenta a contributiilor sociale, de sanatate etc. Cat si in cazul unor evenimente deosebite ( concedii, pensionari anticipate, decese).
performantele- ca rezultat al prestatiilor profesionale ale angajatilor si evaluarea acestora pe baza instrumentelor specifice regiei.
Obiectivul principal al programelor de dezvoltare a resurselor umane, componenta de baza a culturii organizationalea RAJAC Iasi, este furnizarea resurselor umane de care regia are nevoie in prezent si in viitor.
Programele de instruire interna cat si cele efectuate prin intermediul unor furnizori autorizati de formare urmaresc perfectionarea continua a personalului prin crearea si/ sau adaptarea cu rapiditate a capacitatilor necesare succesului in viitor al regiei.
Datele de la regia autonoma RAJAC indica ca peste 90% din angajati, pe ultimii trei ani, au fost angajati permanenti pe parcursul fiecarui an. In schimb au avut loc schimbari neimportante a numarului de angajati pe categorii de meserii.
Tendinta a fost o descrestere a numarului muncitorilor necalificati cu cca 30 de persoane sau care au fost recalificati si transferati in categoria 'calificati' sau au parasit unitatea. Serviciului resurse umane face tot posibilul sa califice muncitorii necalificati pentru a se asigura o forta de munca capabila sa faca fata la schimbarile pe care le va suferi regia autonoma.
Tinand cont de investitiile ce se fac pentru tehnologie noua si infrastructuri, si de cursurile de perfectionare, se intrevede posibilitatea ca personalul din productie sa fie in continuare mai redus.
Tabelul nr.1- STRUCTURA PERSONAL PE VARSTE
|
Varsta angajatilor |
2004 Nr. |
2004 % |
2005 Nr. |
2005 % |
2006 Nr. |
2006 % |
|
Sub 20 ani |
0 |
0 |
1 |
0.1 |
1 |
0.1 |
|
Intre 20-29 ani |
124 |
9.7 |
106 |
8.3 |
87 |
6.8 |
|
Intre 30-39 ani |
497 |
38.8 |
475 |
37.1 |
448 |
35.2 |
|
Intre 40-49 ani |
461 |
36.0 |
436 |
34.1 |
442 |
34.7 |
|
Intre 50-59 ani |
191 |
14.9 |
251 |
19.6 |
279 |
21.9 |
|
Intre 60-69 ani |
8 |
0.6 |
11 |
0.8 |
16 |
1.3 |
|
Total |
1281 |
100.0 |
1280 |
100.0 |
1273 |
100.0 |
Din tabelul nr.1 rezulta ca peste 70% din angajati au varste intre 30 si 49 ani si 22% au varste intre 50 si 59 ani. Trendul pe ultimii trei ani este spre o imbatranire a fortei de munca si un dezechilibru semnificativ intre angajatii tineri si cei varstnici.
In sine aceasta nu este o problema, dar totusi in timp trebuie asigurata o forta de munca stabila. Dezechilibrul acesta arata ca este nevoie ca regia sa se pregateasca din timp pentru 'succesiunea personalului', adica pregatirea unui personal bine calificat care sa inlocuiasca pe cei ce vor iesi la pensie.
In plus, acel relativ mic procent de angajati tineri (sub 7% reprezinta segmentul varstelor sub 30 ani) arata o 'penurie' de absolventi tineri respectiv angajati cu pregatire in domeniile noi cum ar fi tehnologia informatiei. Problema aceasta se acutizeaza si prin faptul ca cea mai intensa fluctuatie de personal se inregistreaza in cadrul angajatilor recenti.
Tabelul nr.2- VECHIMEA PERSONALULUI PE SECTOR
|
Vechimea personalului pe sector |
2004 Nr. |
2004 % |
2005 Nr. |
2005 % |
2006 Nr. |
2006 % |
|
mai putin de 3ani |
4 |
0.3 |
10 |
0.8 |
7 |
0.5 |
|
3 - 5 ani |
22 |
1.7 |
22 |
1.7 |
14 |
1.1 |
|
5 - 10 ani |
123 |
9.6 |
111 |
8.7 |
91 |
7.2 |
|
10- 15 ani |
258 |
20.1 |
215 |
16.8 |
180 |
14.1 |
|
15- 20 ani |
234 |
18.3 |
265 |
20.7 |
294 |
23.1 |
|
mai mult de 20 ani |
640 |
50.0 |
657 |
51.3 |
687 |
54.0 |
|
Total |
1281 |
100.0 |
1280 |
100.0 |
1273 |
100.0 |
In tabelul nr.2 se arata numarul de angajati si vechimea lor in post. Desi tabelul indica o forta de munca relativ stabila si confirma varsta inaintata a majoritatii persoanelor cu vechime mare sunt semne si ca unii angajati ce au venit la regia autonoma ceva mai recent (sub 10 ani) nu au ramas in unitate. Desi in aceasta situatie nu au fost decit cca. 30de persoane,motivul plecarii lor a fost discutat cu seful resurselor umane. Acesta a explicat ca, pe de o parte, legea romaneasca a marit varsta de pensie la barbati de la 62 la 65 ani si pentru femei de la 57 la 60 in 2001 si prin urmare angajatii regiei, indiferent de vechime, ce trebuiau pensionati au trebuit mentinuti pana la varsta legala de pensionare.
De aici, evident, o crestere a varstei medii pe unitate. Pe de alta parte cei ce se angajeaza si apoi pleaca, cu exceptia pensionarilor, au apartinut segmentului de persoane relativ tinere. Motivele pentru care tinerii care s-au angajat, dar ulterior au parasit regia autonoma RAJAC Iasi sunt urmatoarele:
nivelul de salariu;
lucrul in strainatate;
tipul de munca fizica;
reziliere disciplinara a a contractului.
In plus s-a vazut ca multi angajati, si in special cei ce au ramas in regie erau persoane aflate la mijlocul carierei.
Iata cateva explicatii: in anii recenti scolile profesionale au redus drastic gama de meserii predate precum si numarul de locuri (pentru Regie un exemplu ar fi meseria electro-mecanic). La diversele concursuri de angajare vin oameni ce au absolvit aceste scoli in urma cu 10-20 de ani,deci aflandu-se la mijlocul/ sfarsitul carierei lor profesionale.
Dar
cum legea interzice angajarea discriminatory, pe baza de virsta, sex, etc,
RAJAC Iasi este obligate sa-i accepte la concurs si chiar sa ii angajeze daca
au rezultat bun. Mai sunt si cazuri in care, desi scolile profesionale inca
pregatesc persoane in meserii de care regia autonoma are nevoie (de ex. tamplari/dulgheri),
tinerii absolventi prefera sa lucreze in occident pentru salarii mai mari fata
de cele din
RAJAC Iasi in ultimii ani a avut cazuri in
care tineri specialisti (in IT, automatizari..) au plecat din unitate catre
companii multinationale sau universitati din
Regia admite ca o crestere semnificativa a nivelului de salarizare va duce automat la cresterea tarifului apei depasind astfel posibilitatile financiare ale abonatilor. Prin urmare regia doreste sa adopte masuri stimulative nefinanciare pentru specialistii sai, mai ales cei tineri pentru a-i atrage si mentine in unitate.
Pe masura ce unii salariati se pensioneaza, personalul se va mai reduce numeric. De aici va rezulta nevoia de a realoca personal pe alte posturi si/sau de a angaja personal cu calificari adecvate.
Cum se arata mai sus trebuie acordata importanta problemelor legate de planificarea personalului pe categorii de varsta precum si problema succesiunii, prin analiza fortelor de munca de pe piata.
Referitor la problema reducerii de personal, trebuie tinut cont de nevoia de a se mentine un anumit nivel de experienta profesionala in sectoarele cruciale ale unitatii.
1.6 Relatiile sociale cu exteriorul.
In ceea ce priveste contabilitatea, regia autonoma trebuie sa raporteze activitatea catre diverse agentii/ organisme de control/ supraveghere.Acestea sunt: Consiliul Judetean Iasi, Primaria, Consiliul Local din localitatile deservite, Directia Sanitara, Agentia de Mediu, Oficiul de Protectie a Consumatorilor si Apele Romane.In fiecare trimestru se trimit situatii financiare la sediul local al Ministerului Finantelor Publice.
Conform acordurilor de creditare in
fiecare se trimit rapoarte catre Banca Europeana Romana de Dezvoltare, Ministerul
Finantelor Publice si catre Banca de implementare (rapoarte de realizari referitoare
la acordurile de creditare financiare si non- financiare).Alte rapoarte de
realizari se trimit si la Delegatia Comisiei Europene in
RELATIILE CU FURNIZORII
|
NUME, ADRESA |
PRODUSUL |
PONDEREA IN TOTAL APROVIZIONARI |
|
T.M.U.C.B. S.A. Bucuresti - Filiala MIDIA |
COMBUSTIBIL | |
|
SC.ELECTRICA SRL |
ELECTRICITATE | |
|
SC.AUROCOR.SRL |
PRODUSE DE PROTOCOL | |
|
ATACHER OTOMOTIV-ISTANBUL |
REPARATII, MODERNIZARI, MODIFICARI |
RELATIILE CU CLIENTII
|
NUME, ADRESA |
PRODUSUL |
PONDEREA IN TOTAL VANZARI |
|
Clienti persoane fizice |
Servicii de canalizare , epurare si alimentare cu apa | |
|
Furnizori |
SC. Electrica.SRL | |
RAJAC Iasi prin politica pe care o aplica(calitate, preturi mici) si-a castigat un loc meritat printre regiile autonome.
RELATIILE CU BANCA
RAJAC Iasi are cont deschis la BRD Iasi., BCR Iasi, BNR Iasi. Prin intermediul acestora se realizeaza varsarile aferente impozitelor si taxelor datorate bugetului de stat, bugetelor locale, bugetului asigurarilor sociale de stat, bugetelor fondurilor speciale. Societatea poate contracta credite de la de la aceste banci pentru modernizarea sediului sau pentru achizitionarea si modernizarea de noi masini.
Prin intermediul conturilor deschise la aceste banci se realizeaza atat plata sumelor datorate de societate furnizorilor exteriori cat si a celor interiori, de utilitati. Stingerea obligatiilor de plata fata de acestia se face pe baza ordinelor de plata emise de societate si transmise bancii.
De asemenea tot prin intermediul bancii se realizeaza si plata sumelor datorate personalului, reprezentand salarii si alte drepturi cuvenite acestora.
RELATIILE CU TREZORERIA
Relatiile Administratiei Financiare a Municipiului Iasi RAJAC sunt generate de obligativitatea prelevarii la dispozitia statului a diferitelor impozite si taxe, aceasta din urma avand datoria de a calcula si a varsa la termen veniturile bugetare.
Pentru impozitul pe profit, la nivelul societatii, se intocmeste declaratia de impunere a impozitului pe profit, declaratie ce trebuie sa cuprinda datele necesare justificarii sumelor datorate in contul impozitului pe profit.
Pentru impozitul pe salarii se depune la Administratia Financiara un centralizator privind calcularea, retinerea si varsarea impozitului pe salarii la bugetul de stat.
Societatea intocmeste si depune lunar decontul de TVA la Administratia Financiara a Judetului Iasi.
Pentru impozitele si taxele locale, pentru mijloacele de transport, cladiri, terenuri, Administratia Financiara realizeaza calculul obligatiei de plata pe baza situatiei mijloacelor de transport din proprietate, a cladirilor, transmisa de societate. Dupa stabilirea obligatiei de plata Administratia Financiara inapoiaza o instiintare privind impozitele si taxele locale de platit.
In ceea ce priveste impozitele si taxele datorate catre buget, RAJAC IASI achita prin ordine de plata pe baza carora BRD sa vireze din contul unitatii in contul trezoreriei sumelor respective
Luand in consideratie bunele relatii stabilite cu clientii si modul de comunicare a informatiilor catre mass- media, precum si sistemul eficient de redactare si transmitere a rapoartelor, RAJAC Iasi a aratat ca incearca sa detina o contabilitate cat mai eficienta.
Partenerii externi ai regiei autonome RAJAC Iasi sunt urmatorii:
Uniunea Europeana- Comisia Europeana este organismul finantator al grant-ului ISPA pe care RAJAC Iasi il are in derulare pana in 2009.
Louis Berger Group - SUA. Louis Berger Group impreuna cu Jacobs din Marea Britanie asigura asistenta tehnica a Proiectului Ispa, proiect ce se desfasoara la RAJAC Iasi in perioada 2002-2009.
BERD- SUA. Prin imprumutul realizat la BERD de catre RAJAC Iasi pentru cofinantarea proiectului ISPA, se continua colaborarea cu aceasta banca, colaborare inceputa cu ocazia implementarii proiectului MUDP 1.
Siemens -
KSB- Germania. KSB este unul din principalii furnizori de echipamente pe care RAJAC Iasi le utilizeaza in activitatea de pompare a apelor uzate sau potabile, etc.
Conform Regulamentului de organizare si
functionare a serviciilor publice de alimentare cu apa si de canalizare pe raza judetului
Sa respecte clauzele contractului de furnizare/ prestare incheiat cu RAJAC Iasi;
Toti utilizatorii, indiferent de forma de propietate, au obligatia de a asigura folosirea eficienta si rationala a apei preluate din reteaua publica de alimentare cu apa, prin incadrarea in normele de consum pe locatar, unitatea de produs sau puncte de folosinta, conform debitelor prevazute in standardele in vigoare;
Sa utilizeze apa numai pentru folosintele prevazute in contractul de bransare/ racordare si utilizare a serviciilor.In cazul in care utilizatorul doreste sa extinda instalatiile sau folosintele care fac obiectul unui contract, va instiinta / notifica RAJAC Iasi despre aceasta.Daca noile conditii impugn, se vor modifica clauzele contractuale;
Utilizatorului ii este interzisa utilizarea apei in alte scopuri decat pentru folosinta proprie, sa o puna la dispozitie, gratuit sau nu, unei alte persone fizice ori juridice sau unui intermediar, cu exceptia cazurilor de incendiu;
Sa anunte imediat RAJAC Iasi despre aparitia oricarei deteriorari sau descompletari aparute la caminul de apometru si la caminul de racord care il deservesc, in cazul in care acestea nu se afla pe propietatea sa;
Sa permita citirea contorului, daca acesta este amplasat pe proprietatea sa;
Toti utilizatorii, agentii economici, care utilizeaza in procesul tehnologic apa potabila sunt obligate sa furnizeze RAJAC Iasi informatii cu privire la consumurile prognozate pentru anul urmator;
Sa nu execute lucrari clandestine de ocolire a contorului; in caz contrar se vor calcula daune conform art.69, lit.d.;
Sa nu influenteze in nici un fel indicatiile apometrului si sa pastreze intacta integritatea acestuia, inclusive sigiliile; in caz contrar se vor calcula daune conform art.69, lit.d;
Sa
achite contravaloarea serviciilor furnizate de RAJAC
Sa nu evacueze in reteaua publica de canalizare deseuri, reziduri, substante poluante sau toxice care incalca conditiile de descarcare impuse de normele tehnice in vigoare;etc.
Conform art.71, utilizatorul are urmatoarele drepturi:
Sa i se furnizeze sau sa i se presteze serviciile de alimentare cu apa si/sau de canalizare la nivelurile stabilite in contract;
Primeasca raspuns in maximum 30 de zile la sesizarile adresate RAJAC Iasi cu privire la neindeplinirea unor conditii contractuale;sa fie anuntat cu cel putin 48 de ore inainte despre opririle programate sau restrictionarile in furnizarea/ prestarea serviciului;
Sa aiba montate, pe bransamentele proprii ale imobilelor, aparate de masurare- inregistrare a consumurilor de apa;
Drept de acces si utilizare a serviciilor publice de alimentare cu apa potabila si de canalizare, daca se afla in aria de acoperire.
Capitolul XI, art.81 din Regulamentul de
Organizare a RAJAC-ului
In
Instrumentul pentru Politici Structurale de
Preaderare (ISPA) va contribui, sub forma asistentei financiare nerambursabile,
la finantarea urmatorului obiectiv major:" Imbunatatirea sistemului de apa potabila
si a celui al apelor uzate in scopul conformarii cu standardele europene in
domeniul calitatii apei si protectiei mediului in municipiul
Obiective:
Reabilitarea
si modernizarea statiei de epurare a apelor uzate,
Modernizarea statiei de tratare a apei Chirita;
Asistenta tehnica;
Modernizarea
si automatizarea statiilor de pompare Pacurari, Aurora Mijlociu in municipiul
Proiectul este de fapt o continuare a proiectului in derulare finantat de BERD prin Programul de Dezvoltare a Utilitatilor Municipale(MUDP).Masura adoptata este conforma cu prioritatile definte in Programul national de adoptare a acquisului comunitar.
Masura figureaza in listele de prioritati pe termen scurt din Planul national de actiune pentru protectia mediului( PNAPM) si corespunde prioritatilor identificate in Planul national pentru implementarea ISPA- Mediu, plan elaborat de Ministerul Apelor si Protectiei Mediului.
1.7 Structura si evolutia veniturilor bugetare pe perioada 2004-2006
|
ani | |||||||
|
Sume absolute |
Procent |
Sume absolute |
Procent |
Sume absolute |
Procent |
||
|
A Obligatii catre bugetul de stat 1.Impozitul pe profit 2 .Impozitul pe salarii 3.Taxa pe valoare adaugata |
32,60 25,40 34,15 |
32,89 56,00 |
15,42 26,64 | ||||
|
TOTAL A |
100 |
100 |
100 | ||||
|
B Obligatii catre bugetele locale 1 Impozitul pe cladiri 2 Impozitul pe terenuri 3 Taxa asupra mijloacelor de transport |
19,56 25,62 54,82 |
20,01 25,65 54,34 |
18,36 28,20 53,44 | ||||
|
TOTAL B |
100 |
100 |
100 | ||||
|
C Obligatii catre bugetul asigurarilor de stat 1Contributia unitatii la asigurarile sociale 2 Contributia unitatii la constituirea fondului de somaj 3Contributiapersonalului la asigurarile sociale 4Contributiapersonalului la fondul de somaj |
75,79 15,16 6,17 2,89 |
76,06 14,58 6,15 3,20 |
76,19 13,99 6,32 3,50 | ||||
|
TOTAL C |
100 |
100 |
100 | ||||
|
D Obligatiile catre asigurarile de sanatate 1 Contributia unitatii la asigurarile de sanatate 2Contributiapersonalului la asigurarile de sanatate |
89,77 10,23 |
90,90 9,09 |
91,09 8,90 | ||||
|
TOTAL D |
14.730 100 |
17.074 100 | |||||
|
E Obligatii catre fondurile speciale Contributia societatii la FSSPH |
100 |
100 |
100 | ||||
|
TOTAL E |
100 |
100 | |||||
|
TOTAL GENERAL | |||||||

ANALIZA EVOLUTIEI VENITURILOR BUGETARE
IMPOZITUL PE SALARII

Impozitul pe salarii a crescut in anul 2005 fata de anul 2004 datorita cresterii fondului de salarii, precum si a modificarii baremului de impozitare.
TAXA PE VALOAREA ADAUGATA

Taxa pe valoare adaugata a crescut in fiecare an, in toti acesti ani cota de impunere fiind de 19%.

IMPOZITUL PE TERENURI

TAXA ASUPRA MIJLOACELOR DE TRANSPORT

Taxa asupra mijloacelor de transport a suferit
modificari de la un an la altul datorita cresterii numarului mijloacelor de
transport din dotare. Aceasta crestere poate fi si consecinta modificarii cotei
de impunere pe cm
.
Cap 2. Fundamentarea veniturilor bugetare
2.1.Cadrul juridic utilizat in fundamentarea veniturilor bugetare
I.IMPOZITUL PE PROFIT
Elemenetele tehnice ale impozitului pe profit:
CADRU NORMATIV
Principalul act normativ care reglementeaza asezarea impozitului pe profit este legea 571/2003 privind Codul Fiscal cu modificarile ulterioare: Ordonanta Guvernului nr.138/2004, Hotararea Guvernului nr.44/2004 privind normele metodologice de aplicare a Codului Fiscal, modificata prin Hotararea Guvernului nr.84/2005 privind normele metodologice de aplicare a Codului Fiscal. Conform Legii 414/26 iunie 2002 privind impozitul pe profit:
"Art. 1. - (1) Sunt obligate la plata impozitului pe profit, in conditiile
prezentei legi, si denumite in continuare contribuabili:
a) persoanele juridice romane, pentru
profitul impozabil obtinut din orice sursa, atat din
Romania, cat si din strainatate;
b) persoanele juridice straine care
desfasoara activitati printr-un sediu permanent in
Romania, pentru profitul impozabil aferent acelui sediu permanent;
c) persoanele juridice sau fizice
nerezidente care desfasoara activitati in Romania ca
beneficiari ori parteneri impreuna cu o persoana juridica romana intr-o
asociere sau
o alta entitate ce nu da nastere unei persoane juridice, pentru profitul
realizat in
Romania;
d) persoanele juridice romane si
persoanele fizice rezidente, pentru veniturile realizate
atat in Romania, cat si in strainatate din asocieri care nu dau nastere unei
persoane
juridice. In acest caz impozitul datorat de persoana fizica se calculeaza, se
retine si
se varsa de catre persoana juridica;
e) persoanele juridice straine care
obtin veniturile prevazute la art. 16, pentru profitul
impozabil aferent acestor venituri.
Art. 2. - (1) Cota de impozit pe profit este de 25%, cu exceptiile
prevazute de prezenta lege.
Art. 4. - (1) Anul fiscal al fiecarui contribuabil este anul calendaristic.
Art. 7. - (1) Profitul impozabil se calculeaza ca diferenta intre veniturile
realizate din orice sursa si cheltuielile efectuate pentru realizarea acestora,
dintr-un an fiscal, din care se scad veniturile neimpozabile si se adauga
cheltuielile nedeductibile.
Art. 20. - (1) Plata impozitului pe
profit se efectueaza trimestrial, pana la data de 25 inclusiv a primei luni din
trimestrul urmator. In acest scop profitul si impozitul pe profit se calculeaza
si se evidentiaza trimestrial, cumulat de la inceputul anului.
Art. 21. - (1) In cursul anului fiscal contribuabilii au obligatia de a depune
declaratia de
impunere pana la termenul de plata a impozitului inclusiv, urmand ca, dupa
definitivarea
impozitului pe profit pe baza datelor din bilantul contabil anual, sa depuna
declaratia de
impunere pentru anul fiscal expirat, pana la termenul prevazut pentru depunerea
situatiilor financiare.
(3) Contribuabilii sunt raspunzatori pentru calculul impozitelor declarate si
pentru depunerea in termen a declaratiei de impunere.
(4) Declaratia de impunere se semneaza de catre administrator sau de orice alta
persoana
autorizata, potrivit legii, sa il reprezinte pe contribuabil."
Conform Ordonantei Guvernului nr. 24/2001 privind impunerea microintreprinderilor, acestea beneficiaza de alt regim de impozitare: nu platesc impozit pe profit ci impozit pe venit.
SUBIECTUL IMPOZITULUI PE PROFIT
Desfasurarea unei activitati indreptata spre obtinerea de profit duce la impunerea cu impozitul pe profit. In cadrul contribuabililor care intra in sfera de aplicare a impozitului pe profit se cuprind entitatile(persoane juridice sau persoanele fizice asociate lor) care prin activitatea desfasurata obtin profit, atat pe teritoriul Romaniei cat si in strainatate. In categoria persoanelor juridice romane se includ: companiile nationale, societatile nationale, regiile autonome, societatile comerciale, organizatii cooperatiste, institutii financiare si institutii de credit, fundatiile, asociatiile,organizatiile, persoanele juridice straine, cum sunt: fundatiile asociatiile, organizatiile, infiintate si organizate in conformitate cu legislatia unei alte tari, devin subiect al impunerii atunci cand isi desfasoara activitatea integral sau partial, prin intermediul unui sediu permanent in Romania, de la inceputul activitatii sediului.
Pentru o serie de contribuabili exista scutire de la plata impozitului pe profit, si anume: trezoreria statului, persoanele juridice ramane care platesc impozitul pe venitul microintreprinderilor, cultele religioase, pentru veniturile obtinute din activitati economice care sunt utilizate pentru sustinerea activitatilor cu scop caritabil, organizatiile nonprofit, Banca Nationala a Romaniei.
Obiectul venitului bugetar il constituie, in expresie generalǎ, profitul, astfel in functie de categoriile de contribuabili mentionate mai sus apar urmǎtoarele categorii de persoane:
-in cazul persoanelor juridice romane, asupra profitului impozabil obtinut din orice sursa, atat din Romania, cat si din strainatate;
-in cazul persoanelor juridice straine care desfasoara activitate prin intermediul unui sediu permanent in Romania, asupra profitului impozabil atribuibil sediului permanent;
-in cazul persoanelor juridice straine si al persoanelor fizice nerezidente care desfasoara activitate in Romania intr-o asociere fara personalitate juridica, asupra partii din profitul impozabil al asocierii atribuibile fiecarei persoane;
-in cazul persoanelor juridice straine care realizeaza venituri din/sau in legatura cu proprietati imobiliare situate in Romania sau din vanzarea/cesionarea titlurilor de participare detinute la o persoana juridica romana, asupra profitului impozabil aferent acestor venituri;
-in cazul persoanelor fizice rezidente asociate cu persoane juridice romane care realizeaza venituri atat in Romania, cat si in strainatate, din asocieri fara personalitate juridica, asupra partii din profitul impozabil al asocierii atribuibile persoanei fizice rezidente.
Cota de impozitare care se aplicǎ asupra profitului impozabil esre de 16% fiind o cotǎ unicǎ.
Scutiri, sunt scutiti de la plata impozitului pe profit urmatorii contribuabili:
-trezoreria statului,
-institutiile publice, pentru fondurile publice, inclusiv pentru veniturile proprii si disponibilitatile realizate si utilizate privind finantele publice,
-persoanele juridice romane care platesc impozitul pe veniturile microintreprinderilor fundatiile romane constituite ca urmare a unui legat
cultele religioase,
-institutiile de invatamant particular acreditate, precum si cele autorizate, pentru veniturile utilizate, in anul curent sau in anii urmatori,
-asociatiile de proprietari constituite ca persoane juridice si asociatiile de locatari recunoscute ca asociatii de proprietar,
-fondul de garantare a depozitelor in sistemul bancar, constituit potrivit legii,
Organizatiile nonprofit, organizatiile sindicale si organizatiile patronale sunt scutite de la plata impozitului pe profit pentru unele tipuri de venituri:
-cotizatiile si taxele de inscriere ale membrilor;
-contributiile banesti sau in natura ale membrilor si simpatizantilor;
-taxele de inregistrare stabilite potrivit legislatiei in vigoare;
-veniturile obtinute din vize, taxe si penalitati sportive sau din participarea la competitii si demonstratii sportive;
-donatiile si banii sau bunurile primite prin sponsorizare;
-dividendele, dobanzile si veniturile realizate din vanzarea-cesionarea titlurilor de participare obtinute din plasarea veniturilor scutite;
-veniturile pentru care se datoreaza impozit pe spectacole;
-resursele obtinute din fonduri publice sau din finantari nerambursabile;
-veniturile realizate din actiuni ocazionale precum: evenimente de strangere de fonduri cu taxa de participare, serbari, tombole, conferinte, utilizate in scop social sau profesional, potrivit statutului acestora;
- veniturile exceptionale rezultate din cedarea activelor corporale aflate in proprietatea organizatiilor nonprofit, altele decat cele care sunt sau au fost folosite intr-o activitate economica;
-veniturile obtinute din reclama si publicitate, realizate de organizatiile nonprofit de utilitate publica, potrivit legilor de organizare si functionare, din domeniul culturii, cercetarii stiintifice, invatamantului, sportului, sanatatii, precum si de camerele de comert si industrie, organizatiile sindicale si organizatiile patronale.
Organizatiile nonprofit, organizatiile sindicale si organizatiile patronale sunt scutite de la plata impozitului pe profit si pentru veniturile din activitati economice realizate pana la nivelul echivalentului in lei a 15.000 euro, intr-un an fiscal, dar nu mai mult de 10 % din veniturile totale scutite de la plata impozitului pe profit. Acestea datoreaza impozit pe profit pentru partea din profitul impozabil ce corespunde veniturilor, impozit calculat prin aplicarea cotei prevazute.
BAZA DE CALCUL
Baza de calcul o reprezinta profitul impozabil calculat ca diferenta intre veniturile realizate din orice sursa si cheltuielile aferente in scopul realizarii de venituri, dintr-un an fiscal, din care se scad veniturile neimpozabile si la care se adauga cheltuielile nedeductibile.
Profit impozabil= venituri realizate -cheltuieli efectuate-venituri neimpozabile+cheltuieli nededcutibile
Veniturile neimpozabile luate in calculul profitului impozabil sunt:
Dividendele primite de la o persoana juridica romana;
Veniturile realizate din anularea cheltuielilor pentru care nu s-a acordat deducere, veniturile din deducerea sau anularea provizioanelor pentru care nu s-a acordat deducere, precum si veniturile din recuperarea unor cheltuieli nedeductibile;
Veniturile din anularea obligatiilor unei persoane juridice, daca obligatiile se anuleaza in schimbul titlurilor de participare la respectiva persoana juridica, alte venituri neimpozabile, prevazute expres in acorduri si memoranduri aprobate prin acte normative.
Cheltuielile nedeductibile la calculul profitului impozabil sunt:
Cheltuielile proprii ale contribuabililor cu impozitul pe profit datorat, dobanzile/majorarile de intarziere, amenzile, confiscarile si penalitatile de intarziere datorate catre autoritatile romane;
Cheltuieli cu serviciile de management, consultanta, asistenta sau alte prestari servicii, cheltuieli de sponsorizare si/sau mecenatul;
Cheltuielile cu primele de asigurare, platite de angajator in numele angajatului, care nu sunt incluse in veniturile salariale ale angajatului;
Cheltuielile aferente veniturilor neimpozabile;
Pierderile inregistrate la scoaterea din evidenta a creantelor incerte sau in litigiu, neincasate.
Cheltuieli deductibile la calculul profitului impozabil in urmatoarele conditii si limite
Cheltuielile de protocol, in limita unei cote de 2% aplicate asupra diferentei rezultate dintre totalul veniturilor impozabile si totalul cheltuielilor aferente veniturilor neimpozabile, altele decat cheltuielile de protocol si cheltuielile cu impozitul pe profit;
Suma cheltuielilor cu indemnizatia de deplasare acordata salariatilor pentru deplasari in Romania si strainatate, este deductibila in limita maxima reprezentand 2,5 ori nivelul legal stabilit pentru institutiile publice;
Cheltuielile sociale sunt deductibile in limita unei cote de pana la 2%, aplicata asupra fondului de salarii realizat;
Cheltuieli cu dobanzile.
COTA DE IMPOZITARE
Cota de impunere este de 16%(cota generala), si 5% in cazul contribuabililor care obtin venituri din activitatile desfasurate pe baza de licenta in zona libera si 10% vanzarea-cesionarea proprietatilor imobiliare situate in Romania si a titlurilor de participare detinute la o persoana juridica romana(cote specifice).
In cazul in care un contribuabil desfasoara activitati de natura barurilor de noapte, a cluburilor de noapte, a discotecilor, a cazinourilor sau pariurilor sportive, inclusiv in cazul in care o persoana juridica realizeaza aceste venituri in baza unui contract de asociere, impozitul pe profit datorat statului nu poate fi mai mic de 5% din veniturile aferente acestor activitati.
II.IMPOZITUL PE SALARII
CADRU NORMATIV
Problematica impozitului pe venitul din salarii este dezbatuta, in principal, in legea 571/2003, titlu III, cap III, privind Codul Fiscal, Ordonanta de urgenta a Guvernului nr.1831/2004 pentru modificarea si completarea legii nr.571/2003 precum si ordonanta de urgenta a Guvernului nr.24/2005 pentru completarea si modificarea legii nr.571/2003.
ELEMENTE TEHNICE ALE IMPOZITULUI PE SALARII
SUBIECTUL
Persoanele fizice, romane sau straine, ce realizeaza venituri sub forma de salarii si alte drepturi salariale pe teritoriul Romaniei.
In cazul nostru, aceasta calitate de subiect al impozitului pe salarii o au persoanele fizice care realizeaza venituri sub forma de salarii, respectiv angajatii regiei autonome RAJAC Iasi.
Platitorul impozitului pe salarii este reprezentat de catre regie, adica de catre RAJAC Iasi..
OBIECTUL
Impozitului pe salarii este reprezentat de veniturile in bani sau in natura obtinute de o persoana fizica ce desfasoara o activitate in baza unui contract individual de munca sau a unui statut special, indiferent de perioada la care se refera.
BAZA DE CALCUL
In cadrul veniturilor din salarii, se cuprind sume primite pentru munca prestata ca urmare a contractului colectiv de munca precum si pe baza actului de numire:
Salariile de baza;
Sporurile si adaosurile de orice fel;
Indemnizatiile de orice fel;
Recompensele de orice fel;
Sumele reprezentand premiul anual si stimulente acordate din fondul de participare la profit;
Sumele primite pentru concediul de odihna;
Sumele primite in caz de incapacitate temporara de munca.
Venitul brut din salarii reprezinta suma veniturilor realizate de salariat pe fiecare loc de realizare a venitului. Contributiile obligatorii datorate potrivit legii sunt:
Nu se cuprind in venitul lunar impozabil:
- sumele platite cu ocazia mutarii, transferarii in interes de serviciu in alta localitate;
- tichetele de masa si drepturile de hrana acordate de angajatori angajatilor, in conformitate cu legislatia in vigoare;
- costul abonamentelor telefonice si al convorbirilor telefonice, inclusiv cartelele telefonice, efectuate in vederea indeplinirii sarcinilor de serviciu.
COTA DE IMPOZITARE
Cota de impunere asupra venitului net este de 16%.
DEDUCEREA PERSONALA:
Persoanele fizice prevazute anterior au dreptul la deducerea din venitul net lunar din salarii a unei sume sub forma de deducere personala, acordata pentru fiecare luna a perioadei impozabile numai pentru veniturile din salarii la locul unde se afla functia de baza.
Deducerea personala se acorda pentru
persoanele fizice care au un venit lunar brut de pana la 1000 RON inclusiv,
astfel:
- pentru contribuabilii care nu au persoane in intretinere - 250 RON;
- pentru contribuabilii care au o persoana in intretinere - 350 RON;
- pentru contribuabilii care au doua persoane in intretinere - 450 RON;
- pentru contribuabilii care au trei persoane in intretinere - 550 RON;
- pentru contribuabilii care au patru sau mai multe persoane in intretinere -650
RON;
Pentru contribuabilii care realizeazt venituri
brute lunare din salarii cuprinse intre 1001RON si 3000 RON, inclusiv,
deducerile personale sunt degresive fata de cele de mai sus si se stabilesc
prin ordin al ministrului finantelor publice.
Pentru contribuabilii care realizeaza venituri brute lunare din salarii de
peste 3000 RON nu se acorda deducerea personala.
Persoana in intretinere poate fi sotia/sotul, copiii sau alti membri de familie, rudele contribuabilului sau ale sotului/sotiei acestuia pana la gradul al doilea inclusiv, ale carei venituri, impozabile si neimpozabile, nu depasesc 250 RON lunar.
In cazul in care o persoana este intretinuta de mai multi contribuabili, suma reprezentand deducerea personala se atribuie unui singur contribuabil, conform intelegerii intre parti.
Copiii minori, in varsta de pana la 18 ani impliniti, ai contribuabilului sunt considerati intretinuti.
Suma reprezentand deducerea personala se acorda pentru persoanele aflate in intretinerea contribuabilului, pentru acea perioada impozabila din anul fiscal in care acestea au fost intretinute. Perioada se rotunjeste la luni intregi in favoarea contribuabilului.
Nu sunt considerate persoane aflate in
intretinere:
a)persoanele fizice care detin terenuri agricole si silvice in suprafata de
peste 10.000 mp in zonele colinare si de ses si de peste 20.000 m2 in zonele
montane;
b)persoanele fizice care obtin venituri din cultivarea si din valorificarea
florilor, legumelor si zarzavaturilor in sere, in solarii special destinate
acestor scopuri si/sau in sistem irigat, din cultivarea si din valorificarea
arbustilor, plantelor decorative si ciupercilor, precum si din exploatarea
pepinierelor viticole si pomicole, indiferent de suprafata.
III.TAXA PE VALOAREA ADAUGATA
CADRU NORMATIV
Dupa emiterea unor acte normative pregatitoare, taxa pe valoarea adaugata a fost introdusa in Romania prin Ordonanta de Guvern nr. 3/1992, aprobata prin legea nr. 130 din 19 decembrie 1992, cu data de aplicare 1 ianuarie 1993. Ulterior, introducerea taxei pe valoarea adaugata a fost amanata pentru 1 iulie 1993, pe parcurs Ministerul Finantelor Publice elaborand norme metodologice cu privire la sfera ei de aplicare, la regulile de impozitare, operatiunile impozabile, baza de calcul, platitorii, obligatiile si drepturile acestora. Taxa pe valoarea adaugata reprezinta un impozit indirect care se datoreaza bugetului de stat.
ELEMENTE TEHNICE ALE TAXEI PE VALOAREA ADAUGATA
PERSOANA IMPOZABILA
Este orice persoana, indiferent de statutul sau juridic, care efectueaza de o maniera independenta activitati economice, oricare ar fi scopul si rezultatul acestor activitati. Institutiile publice nu sunt considerate persoane impozabile pentru activitatile lor administrative, sociale, educative, sportive, culturale, pe care le desfasoara in calitate de autoritati publice, chiar daca pentru desfasurarea acestor activitati percep taxe, redevente,cotizatii sau onorarii.
PLATITORII TAXEI PE VALOAREA ADAUGATA
OBIECTUL TAXEI PE VALOAREA ADAUGATA
Operatiuni impozabile sunt:
Livrarea de bunuri : orice transfer al dreptului de proprietate asupra bunurilor de la proprietar catre o alta persoana, direct sau prin persoane care actioneaza in numele acestuia. Prin bunuri se intelege bunurile corporale mobile si imobile, prin natura lor sau prin destinatie. Energia electrica, energia termica, gazele naturale, agentul frigorific si altele de aceeasi natura sunt considerate bunuri mobile corporale.
predarea efectiva a bunurilor catre o alta persoana, in cadrul unui contract care prevede ca plata se efectueaza in rate sau orice alt tip de contract ce prevede ca proprietatea este atribuita cel mai tarziu in momentul platii ultimei scadenþe, cu exceptia contractelor de leasing;
transferul dreptului de proprietate asupra bunurilor, in urma executarii silite;
trecerea in domeniul public a unor bunuri din patrimoniul persoanelor impozabile, in conditiile prevazute de legislatia referitoare la proprietatea publica si regimul juridic al acesteia, in schimbul unei despagubiri;
transmiterea de bunuri efectuata pe baza unui contract de comision la cumparare sau la vanzare, atunci cand comisionarul actioneaza in nume propriu, dar in contul comitentului;
bunurile constatate lipsa din gestiune.
Aportul in natura la capitalul social al unei societati comerciale nu constituie livrare de bunuri, daca primitorului bunurilor i-ar fi fost permisa deducerea integrala a taxei pe valoarea adaugata, daca aceasta s-ar fi aplicat transferului respectiv. In situatia in care primitorul bunurilor este o persoana impozabila, care nu are dreptul de deducere a taxei pe valoarea adaugata sau are dreptul de deducere partial, operatiunea se considera livrare de bunuri, daca taxa pe valoarea adaugata aferenta bunurilor respective sau partilor lor componente a fost dedusa total sau partial.
Nu constituie livrare de bunuri:
bunurile distruse ca urmare a unor calamitati naturale sau a altor cauze de forta majora;
bunurile de natura stocurilor degradate calitativ, care nu mai pot fi valorificate in conditiile stabilite prin norme;
perisabilitatile, in limitele prevazute prin lege;
bunurile acordate gratuit din rezerva de stat, ca ajutoare umanitare externe sau interne;
acordarea in mod gratuit de bunuri ca mostre in cadrul campaniilor publicitare;
pentru incercarea produselor sau pentru demonstratii la punctele de vanzare, alte bunuri acordate in scopul stimularii vanzarilor;
acordarea de bunuri, in mod gratuit, in cadrul actiunilor de sponsorizare, de mecenat, de protocol, precum si alte destinatii prevazute de lege, in conditiile stabilite prin norme.
Prestarea de servicii: se considera prestare de servicii orice operatiune care nu constituie livrare de bunuri.
Prestarile de servicii cuprind operatiuni cum sunt:
inchirierea de bunuri sau transmiterea folosintei bunurilor, in cadrul unui contract de leasing;
transferul si/sau transmiterea folosintei drepturilor de autor, brevetelor, licentelor, marcilor comerciale si a altor drepturi similare;
angajamentul de a nu desfasura o activitate economica, de a nu concura cu alta persoana sau de a tolera o actiune ori o situatie;
prestarile de servicii efectuate in baza unui ordin emis de/sau in numele unei autoritati publice sau potrivit legii;
intermedierea efectuata de comisionari, care actioneaza in numele si in contul comitentului, atunci cand intervin intr-o livrare de bunuri sau o prestare de servicii.
Se considera prestari de servicii cu plata:
utilizarea temporara a bunurilor care fac parte din activele unei persoane impozabile, in scopuri ce nu au legatura cu activitatea sa economica, sau pentru a fi puse la dispoziþie, in vederea utilizarii in mod gratuit, altor persoane, daca taxa pe valoarea adaugata pentru bunurile respective a fost dedusa total sau partial;
prestarile de servicii efectuate in mod gratuit de catre o persoana impozabila, in scopuri care nu au legatura cu activitatea sa economica pentru uzul personal al angajatilor sai sau al altor persoane.
Nu se considera prestare de servicii efectuata cu plata utilizarea bunurilor si prestarile de servicii prevazute la alin. (3), efectuate in limitele si potrivit destinatiilor prevazute prin lege, precum si prestarile de servicii efectuate in scopuri publicitare sau in scopul stimularii vanzarilor.
Schimburi de bunuri sau servicii In cazul unei operaþiuni care implica o livrare de bunuri si/sau o prestare de servicii in schimbul unei livrari de bunuri si/sau prestari de servicii, fiecare persoana impozabila .
OPERATIUNI IMPOZABILE
Se cuprind in sfera de aplicare a taxei pe valoarea adaugata operatiunile care indeplinesc in mod cumulativ urmatoarele conditii:
BAZA DE IMPOZITARE
- in interiorul tarii:
pentru livrarile de bunuri si/sau prestari de servicii, din tot ceea ce constituie contrapartida obtinuta sau care urmeaza a fi obtinuta de furnizor ori prestator din partea cumparatorului, beneficiarului sau a unui tert, inclusiv subventiile direct legate de pretul acestor operatiuni, exclusiv taxa pe valoare adaugata.
preturile de achizitie sau, in lipsa acestora, pretul de cost, determinat la momentul livrarii/prestarii.
Sunt cuprinse in baza de impozitare : impozitele, taxele, cheltuieli cu accesorii( comisioanele, cheltuielile de ambalare, transport si asigurare, decontate cumparatorului sau clientului.
Nu se cuprind in baza de impozitare: rabaturile, remizele, risturnele, sconturile si alte reduceri de pret acordate de furnizori direct clientilor in vederea stimularii vanzarilor, penalizarile, dobanzile percepute pentru plati cu intarziere, operatiuni de leasing, ambalajele care circula intre furnizorii de marfa si clienti, prin schimb, fara facturare.
- la importul de bunuri
pentru bunurile importate baza de impozitare este constituita din valoarea in vama, determinata potrivit legi, la acre se adauga taxele vamale, comision vamal, accizele si alte taxe datorate potrivit legii.
COTELE DE IMPOZITARE
In Romania cota de impozitare a TVA este de 19% si se aplica operatiunilor impozabile, cu exceptia celor scutite de taxa pe valoarea adaugata. Incepand cu anul 2004, Codul fiscal prevede introducerea unei cote reduse a TVA de 9%, aplicabila bazei de impozitare, pentru urmatoarele prestari de servicii si/sau livrari de bunuri
Cota de TVA aplicabila este cea in vigoare la data la care ia nastere faptul generator al taxei pe valoarea adaugata. Regularizarea se efectueaza prin efectuarea integrala a contravalorii livrarilor de bunuri si/sau prestarilor de servicii cu cotele in vigoare la data la care ia nastere faptul generator si scaderea in cadrul aceleiasi facturi a sumelor facturate anterior.
Cota aplicabila pentru un import de bunuri este cea aplicata in interiorul tarii pentru livrarea aceluiasi bun.
TVA se calculeaza prin aplicarea cotei standard sau a cotei reduse asupra bazei de impozitare.
SCUTIRI PRIVIND TVA
a).Scutiri in interiorul tarii
Sunt scutite de TVA urmatoarele activitati de interes general:
Spitalizarea, ingrijirile medicale, inclusiv veterinare si operatiunile strans legate de acestea, desfasurate de unitati autorizate pentru astfel de activitati;
Prestarile de servicii efectuate in cadrul profesiunii lor de catre tehnicieni dentari;
Livrarile de organe, de sange si de lapte uman;
Prestari de servicii culturale si livrarile de bunuri legate nemijlocit de acestea, efectuate de institutii publice;
Operatiuni de asigurare si reasigurare
b).Scutiri la import
In cazul importului beneficiaza de scutiri urmatoarele operatiuni:
Importul de bunuri finantate direct din imprumuturi nerambursabile, acordate Romaniei de organisme internationale;
Importul de bunuri destinate comercializarii in regim duty-free, precum si prin magazinele pentru servirea in exclusivitate a reprezentantelor diplomatice;
Importul de bunuri a caror livrare este scutita de TVA in interiorul tarii.
Operatiuni scutite in cazul exporturilor sau alte operatiuni similare si in cazul transportului international
Beneficiaza de scutire urmatoarele operatiuni:
Transportul international de persoane in si din strainatate, precum si prestarile de servicii legate direct de acesta;
Exportul de bunuri, transportul si prestarile de servicii legate direct de exportul bunurilor, precum si bunurile comercializate prin magazinele duty-free;
Reparatiile la mijloacele de transport contractate cu beneficiari din strainatate;
Alte prestari de servicii efectuate de persoane impozabile cu sediul in Romania, contractate cu beneficiari din strainatate
Operatiuni scutite de traficul international de bunuri care beneficiaza de scutiri speciale
Se scutesc de TVA urmatoarele operatiuni, cu conditia ca acestea sa nu duca la utilizare si/sau consumare finala:
Operatiunile de perfectionare activa dupa cum sunt descrise acestea in Codul vamal al Romaniei si prestarile de servicii legate direct de aceste operatiuni;
Introducerea in tara de bunuri in zonele libere direct din strainatate, in vederea simplei depozitari a acestora, fara intocmirea de formalitati vamale.
Impozite si taxe locale
A).IMPOZITUL PE CLADIRI
CADRU NORMATIV
Codul fiscal, Titlul IX-impozite si taxe locale,capitolul II-impozitul pe cladiri.
ELEMENTE TEHNICE ALE IMPOZITULUI PE CLADIRI
SUBIECTUL
Subiectul impunerii sau contribuabilul coincide cu platitorul impozitului , si este de regula, proprietarul cladirii, indiferent de locul unde este situata si de destinatia acesteia. De la aceasta regula generala exista o derogare, si anume, pentru cladirile proprietate publica si privata a statului ori a unitatilor administrativ-teritoriale aflate in administrarea statului ori a unitatilor administrativ-teritoriale aflate in administrarea sau in folosinta, dupa caz, a contribuabililor, in calitate de subiect al impunerii, apar cei care le au in administrare ori folosinta.
In cazul nostru, subiectul este reprezentat de catre regia autonoma RAJAC- Iasi .
OBIECTUL IMPOZABIL
Obiectul impozabil il reprezinta cladirile, proprietate a contribuabililor, cladirile proprietate de stat, ce sunt administrate sau date in folosinta unor contribuabili si cladirile din fondul de stat.
Regia autonoma RAJAC- Iasi are obligatia de a plati impozitul pe cladirile aflate in functiune, folosite pentru birouri.
BAZA IMPOZABILA
Baza impozabila a cladirilor proprietate sau in administrarea sau folosinta persoanelor juridice o constituie valoarea de inventar inregistrata in contabilitate.
Valoarea de inventar a cladirilor, inregistrata in contabilitatea persoanelor juridice poate sa reprezinte:
costul de achizitie pentru cladirile procurate cu titlu oneros;
costul de productie la cladirile construite in regie proprie;
valoarea actuala in functie de valoarea cladirilor care au caracteristice tehnice si economice similare.
Valoarea de aport acceptata de parti, la cladirile intrate in patrimoniul unei societati comerciale, cu ocazia fuziunii conform statutelor si contractelor.
Valoarea rezultata in urma reevaluarii conform unor prevederi legale.
Cladirile aflate in functiune a caror valoare a fost recuperata integral pe calea amortizarii sunt supuse impozitului pe cladiri in functie de valoarea la care sunt inscrise in evidenta contabila.
Scaderea de la impunere se acorda numai pentru cladirile demolate, distruse sau transmise in administrarea sau in proprietatea altor contribuabili.
In cazul unei cladiri care a fost dobandita sau construita de o persoana in cursul anului, impozitul pe cladire se datoreaza de catre persoana respectiva cu incepere de la data de intai a lunii urmatoare celei in care cladirea a fost dobandita sau construita.
In cazul unei cladiri care a fost instrainata, demolata sau distrusa, dupa caz, in cursul anului, impozitul pe cladire inceteaza a se mai datora de persoana respectiva cu incepere de la data de intai a lunii urmatoare celei in care cladirea a fost instrainata, demolata sau distrusa.
In cazurile de mai sus, impozitul pe cladiri se recalculeaza pentru a reflecta perioada din an in care impozitul se aplica acelei persoane.
In cazul extinderii, imbunatatirii, distrugerii partiale sau al altor modificari aduse unei cladiri existente, impozitul pe cladire se recalculeaza incepand cu data de intai a lunii urmatoare celei in care a fost finalizata modificarea.
Orice persoana care dobandeste sau construieste o cladire are obligatia de a depune o declaratie de impunere la compartimentul de specialitate al autoritatii administratiei publice locale in termen de 30 de zile de la data dobandirii sau construirii. Orice persoana care extinde, imbunatateste, demoleaza, distruge sau modifica in alt mod o cladire existenta are obligatia sa depuna o declaratie in acest sens la compartimentul de specialitate al autoritatii administratiei publice locale in termen de 30 de zile de la data la care s-au produs aceste modificari.
COTA DE IMPUNERE
Impozitul pe cladirile personale juridice si a altor categorii de contribuabili, in afara de persoanele fizice, se calculeaza prin aplicarea cotei stabilite de comisiile locale, potrivit legii, ce poate fi cuprinsa in 0,5%-1,5% inclusiv asupra valorii de inventar a cladirii inregistrata in contabilitatea acestora.
Daca persoanele juridice nu au efectuat nici o reecaluare a cladirilor, incepand cu anul 1998 pana la data intrarii in vigoare a Ordonantei Guvernului nr.36/2002, cota impozitului pe cladiri este intre 3% si 5%, aplicata la valoarea de inventar a cladiri, pana la data primei reevaluari inregistrata in contabilitatea acestora.
Incepand cu data transferului de proprietate catre beneficiar a contractelor de leasing financiar, impozitul se determina prin aplicarea cotelor intre 3% si 5%, pana la data primei reevaluari inregistrate in contabilitate.
SCUTIRI
Impozitul pe cladiri nu se datoreaza pentru:
1.cladirile proprietate a statului, a unitatilor administrativ-teritoriale sau
a oricaror institutii publice, cu exceptia incintelor care sunt folosite pentru
activitati economice;
2.cladirile care, potrivit legii, sunt clasate ca monumente istorice,
indiferent de titularul dreptului de proprietate sau de administrare, precum si
de folosinta acestora;
3.cladirile care, prin destinatie, constituie lacasuri de cult, apartinand
cultelor religioase recunoscute de lege si partile lor componente locale, cu
exceptia incintelor care sunt folosite pentru activitati economice;
4.cladirile institutiilor de invatamant preuniversitar sau universitar,
autorizate provizoriu sau acreditate, cu exceptia incintelor care sunt folosite
pentru activitati economice;
5.cladirile unitatilor sanitare de interes national care nu au trecut in
patrimoniul autoritatilor locale;
6.cladirile aflate in domeniul public al statului si in administrarea Regiei
Autonome 'Administratia Patrimoniului Protocolului de Stat', cu
exceptia incintelor care sunt folosite pentru activitati economice;
7.cladirile aflate in domeniul privat al statului si in administrarea Regiei
Autonome 'Administratia Patrimoniului Protocolului de Stat',
atribuite conform legii;
8.constructiile si amenajarile funerare din cimitire, crematorii;
9.cladirile sau constructiile din parcurile industriale, stiintifice si
tehnologice, potrivit legii;
10.cladirile trecute in proprietatea statului sau a unitatilor
administrativ-teritoriale in lipsa de mostenitori legali sau testamentari;
11.oricare dintre urmatoarele constructii speciale:
a)sonde de titei, gaze, sare;
b)platforme de foraj marin;
c)orice centrala hidroelectrica, centrala termoelectrica, centrala
nuclearoelectrica, statie de transformare si de conexiuni, cladire si
constructie speciala anexa a acesteia, post de transformare, retea aeriana de
transport si distributie a energiei electrice si stalpii aferenti acesteia,
cablu subteran de transport, instalatie electrica de forta;
d)canalizatii si retele de telecomunicatii subterane si aeriene;
e)cai de rulare, de incinta sau exterioare;
f)galerii subterane, planuri inclinate subterane si rampe de put;
g)puturi de mina;
h)cosuri de fum;
i)turnuri de racire;
j)baraje si constructii accesorii;
k)diguri, constructii-anexe si cantoane pentru interventii la apararea
impotriva inundatiilor;
l)constructii hidrometrice, oceanografice, hidrometeorologice, hidrotehnice, de
imbunatatiri funciare, porturi, canale navigabile cu ecluzele si statiile de
pompare aferente canalelor;
m)poduri, viaducte, apeducte si tuneluri;
n)retele si conducte pentru transportul sau distributia apei, produselor
petroliere, gazelor si lichidelor industriale, retele si conducte de
termoficare si retele de canalizare;
o)terasamente;
p)cheiuri;
q)platforme betonate;
r)imprejmuiri;
s)instalatii tehnologice, rezervoare si bazine pentru depozitare;
t)constructii de natura similara stabilite prin hotarare a consiliului local.
Impozitul pe cladiri nu se datoreaza pentru
cladirea unei persoane fizice daca:
a)cladirea este o locuinta noua realizata in conditiile Legii locuintei nr.
114/1996, republicata, cu modificarile si completarile ulterioare; sau
b)cladirea este realizata pe baza de credite, in conformitate cu Ordonanta
Guvernului nr. 19/1994 privind stimularea investitiilor pentru realizarea unor
lucrari publice si constructii de locuinte, aprobata si modificata prin Legea
nr. 82/1995, cu modificarile si completarile ulterioare.
Scutirea de impozit prevazuta la alin. (3) se aplica pentru o cladire timp de 10 ani de la data dobandirii acesteia. In cazul instrainarii cladirii, scutirea de impozit nu se aplica noului proprietar al cladirii.
B).IMPOZITUL PE TERENURI
CADRU NORMATIV
Codul Fiscal, Titlul IX- impozite si taxe locale, capitolul III- impozitul pe terenuri.
ELEMENTE TEHNICE ALE IMPOZITULUI PE TERENURI
SUBIECTUL
Orice persoana care are in proprietate teren situat in Romania datoreaza pentru acesta un impozit anual, exceptand cazurile in care in prezentul titlu se prevede altfel.
Pentru terenurile proprietate publica sau privata a statului ori a unitatilor administrativ-teritoriale, concesionate, inchiriate, date in administrare ori in folosinta, dupa caz, impozitul pe teren reprezinta sarcina fiscala a concesionarilor, locatarilor, titularilor dreptului de administrare sau de folosinta, dupa caz.
In cazul terenului care este detinut in comun de doua sau mai multe, persoane, fiecare proprietar datoreaza impozit pentru partea din teren aflata in proprietatea sa. In cazul in care nu se pot stabili partile individuale ale proprietarilor in comun, fiecare proprietar in comun datoreaza o parte egala din impozitul pentru terenul respectiv.
OBIECTUL IMPOZITULUI PE TERENURI
Terenurile detinute in proprietate de persoane fizice sau juridice si terenurile proprietate publica si privata a statului sau a unitatilor administrativ- teritoriale aflate in administrarea sau in folosinta regiilor autonome, si a altor persoane juridice, utilizate in alte scopuri decat pentru agricultura sau silvicultura.
Contribuabilii care dobandesc dreptul de proprietate pentru unele terenuri pe care le au avut in administrare sau folosinta, datoreaza impozit pe terenuri incepand cu data de intai a lunii urmatoare celei in care s-a realizat modificarea.
Terenurile dobandite in cursul anului, indiferent de forma, se impun cu incepere de la data de intai a lunii urmatoare, iar impozitul se calculeaza proportional cu perioada de timp ramasa pana la sfarsitul anului.
Terenurile care se vand in cursul anului se pot scadea de la impunere, de la data de intai a lunii urmatoare si impozitul se recalculeaza.
SCUTIRI
Impozitul pe teren nu se datoreaza pentru:
a)terenul aferent unei cladiri, pentru suprafata de teren care este acoperita
de o cladire;
b)orice teren al unui cult religios recunoscut de lege si al unei unitati
locale a acestuia, cu personalitate juridica;
c)orice teren al unui cimitir, crematoriu;
d)orice teren al unei institutii de invatamant preuniversitar si universitar,
autorizata provizoriu sau acreditata;
e)orice teren al unei unitati sanitare de interes national care nu a trecut in
patrimoniul autoritatilor locale;
f)orice teren detinut, administrat sau folosit de catre o institutie publica,
cu exceptia suprafetelor folosite pentru activitati economice;
g)orice teren proprietate a statului, a unitatilor administrativ-teritoriale
sau a altor instittii publice, aferent unei cladiri al carui titular este
oricare din aceste categorii de proprietari, exceptand suprafetele acestuia
folosite pentru activitati economice;
h)orice teren degradat sau poluat, inclus in perimetrul de ameliorare, pentru
perioada cat dureaza ameliorarea acestuia;
i)terenurile care prin natura lor si nu prin destinatia data sunt improprii
pentru agricultura sau silvicultura, orice terenuri ocupate de iazuri, balti,
lacuri de acumulare sau cai navigabile, cele folosite pentru activitatile de
aparare impotriva inundatiilor, gospodarirea apelor, hidrometeorologie, cele
care contribuie la exploatarea resurselor de apa, cele folosite ca zone de
protectie definite in lege, precum si terenurile utilizate pentru exploatarile
din subsol, incadrate astfel printr-o hotarare a consiliului local, in masura
in care nu afecteaza folosirea suprafetei solului;
j)terenurile legate de sistemele hidrotehnice, terenurile de navigatie,
terenurile aferente infrastructurii portuare, canalelor navigabile, inclusiv
ecluzele si statiile de pompare aferente acestora, precum si terenurile
aferente lucrarilor de imbunatatiri funciare, pe baza avizului privind categoria
de folosinta a terenului, emis de oficiul judetean de cadastru si publicitate
imobiliara;
k)terenurile ocupate de autostrazi, drumuri europene, drumuri nationale,
drumuri principale administrate de Compania Naaionala de Autostrazi si Drumuri
Nationale din Romania - S.A., zonele de siguranta a acestora, precum si
terenurile din jurul pistelor reprezentand zone de siguranta;
l)terenurile parcurilor industriale, stiintifice si tehnologice, potrivit
legii;
m)terenurile trecute in proprietatea statului sau a unitatilor
administrativ-teritoriale in lipsa de mostenitori legali sau testamentari.
C).TAXA ASUPRA MIJLOACELOR DE TRANSPORT
CADRU NORMATIV
Codul Fiscal, Titlul IX-impozite si taxe locale, capitolul IV-taxa asupra mijloacelor de transport.
ELEMENTE TEHNICE ALE TAXEI ASUPRA MIJLOACELOR DE TRANSPORT
SUBIECTUL
Taxele asupra mijloacelor de transport se percep de la persoanele fizice si juridice care detin mijloace de transport cu tractiune mecanica, inclusiv remorci si cei care detin mijloace de transport pe apa. Taxele asupra mijloacelor de transport cu tractiune mecanica si asupra mijloacelor de transport pe apa se datoreaza de catre regii autonome, societati comerciale, persoane juridice si persoane fizice care le detin in proprietate.
OBIECTUL IMPUNERII
Pot forma obiect al impunerii atat mijloacele de transport cu tractiune mecanica cat si mijloacele de transport pe apa. Regia autonoma RAJAC Iasi detine mijloace de transport cu tractiune mecanica in numar de 28, dupa cum urmeaza:
Baza de calcul
Taxa asupra mijloacelor de transport se calculeaza in functie de tipul mijlocului de transport ,de capacitatea cilindrica a acestora, prin inmultirea fiecarui 500 cm3 sau fractiune din aceasta cu suma corespunzatoare .
SUMA
Este diferita in functie de capacitatea cilindrica si numarul axelor, fiind prevazute in Codul Fiscal si asupra carora consiliile locale pot exercita modificari in functie de situatiile individuale.
BAZA DE IMPOZITARE
Taxa anuala asupra mijloacelor de transport cu
tractiune mecanica care apartin contribuabililor se stabileste in functie de
capacitatea cilindrica a motorului, pentru fiecare 500 cm
sau
sub 500 cm
,
dupa cum urmeaza:
Tipul mijloacelor de transport ron/an/500 cm![]()
a)autoturisme cu o capacitate cilindrica de pana la
2000 cm
inclusiv. 7
b) autoturisme cu o capacitate cilindrica de peste
2000 cm
9
c) autobuze, autocare, microbuze 15
d) autovehicule de pana la 12 t, inclusiv 16
e) tractoare inmatriculate 10
f) motociclete, motoare si scutere 4
SCUTIRI
Taxa asupra mijloacelor de transport nu se aplica
pentru:
a)autoturismele, motocicletele cu
atas si mototriciclurile care apartin persoanelor cu handicap locomotor si care
sunt adaptate handicapului acestora;
b)navele fluviale de pasageri,
barcile si luntrele folosite pentru transportul persoanelor fizice cu
domiciliul in Delta Dunarii, Insula Mare a Brailei si Insula Balta Ialomitei;
c)mijloacele de transport ale
institutiilor publice;
d)mijloacele de transport ale
persoanelor juridice, care sunt utilizate pentru servicii de transport public
de pasageri in regim urban sau suburban, inclusiv transportul de pasageri in
afara unei localitati, daca tariful de transport este stabilit in conditii de
transport public.
In cazul unui mijloc de transport detinut de un nerezident, taxa asupra mijlocului de transport se plateste integral in momentul inregistrarii mijlocului de transport la compartimentul de specialitate al autoritatii de administratie publica locala.
2.2. Calcule de fundamentare privind veniturile bugetare
I.EXEMPLE SPECIFICE CALCULUI IMPOZITULUI PE PROFIT
Calculul impozitului pe profit in conditiile obisnuite(nu avem venituri neimpozabile sau cheltuieli nedeductibile).
La 31 ianuarie 2003 RAJAC Iasi avea:
-total venituri din exploatare:
2.669.370 lei(ron)
-total cheltuieli aferente veniturilor:
1.701.205 lei(ron)
Profitul impozabil=venituri totale -cheltuieli totale = 2.669.370-1.701.205=968.165lei
Impozitul pe profit=baza de calcul a impozitului pe profit*cota de impunere= 968.165* 25%=242.041 lei.
Calculul impozitului pe profit cand avem cheltuieli nedeductibile si venituri neimpozabile:
-total venituri din exploatare:
752.487lei(ron)
-total cheltuieli aferente veniturilor(exclusiv cheltuieli cu impozitul pe profit)
423.192lei(ron)
-cheltuieli cu primele de asigurare
4.520
-venituri neimpozabile(venituri din anularea cheltuielilor pentru care nu s-a acordat deducere)
2.310
Profitul impozabil= total venituri-total cheltuieli nedeductibile-venituri neimpozabile= 752.487-423.192+4.520-2.310=336.125 lei
Impozitul pe profit= *16%=53.780 lei
II.EXEMPLU DE CALCUL AL IMPOZITULUI PE SALARII NR.1
In cazul unui salariat angajat cu contract de munca care a obtinut intr-o luna un venit brut lunar de 1000 lei si care are in intretinere patru persoane.
Salariu de baza= venit brut=1000 lei
Contributia bugetara= salariu de baza*1%+venitul brut*6,5%*9,5%=venit brut*17%=2990 lei *17%=170 lei
Numar persoane in intretinere(N.p.i.)=4-venitul neipozabil=venitul brut-contributiile bugetare-deucerile totale(deduceri personale+deduceri cotizatia pentru pensii)
Deducerea personala=650 lei
Deducerea cotizatia pentru pensii=0 lei
Venit neimpozabil=contributii bugetare+deduceri totale
Venit neimpozabil=170+650=820 lei
Venit impozabil= venit brut-venit neimpozabil= 1000-820=180 lei
Impozit=180*16%= 28,80 lei
Venit efectiv=venit brut-contributii bugetare-impozit=1000-170-28,80=801,20 lei
EXEMPLU DE CALCUL -IMPOZITUL PE SALARII NR.2
Salarul de baza= 450 RON
O persoana in intretinere
Deducerea de baza=350 RON (cf. Legii)
Contributia la asigurari sociale de sanatate = 6,5%* Sb = 6,5% * 450= 29.25RON
Contributia la asigurari sociale 9,5%*Sb= 9,5%*450= 42.75 RON
Contributia la fondul de somaj = 1%* Salarul de baza= 1%* 450= 4.5 RON
∑ contributiilor datorate = 76.5 RON
Venitul impozabil = 450 - 76.5 - 350= 23.5 RON
Impozitul pe salariu = Venitul impozabil * 16%= 23.5* 16%= 3.76 RON
Venitul net = 450 - 76.5 - 3.76 = 369.74 RON
III.EXEMPLU DE CALCUL AL TAXEI PE VALOARE ADAUGATA
Pentru determinarea TVA este necesara cunoasterea TVA colectat si TVA deductibila.
TVA colectat se determina prin aplicarea unei cote de 19% asupra valorilor vanzarilor in tara. La acestea adaugam vanzarile scutite fara drept de deducere.
Pentru determinarea TVA colectata se ia in calcul si prorata.
TVA deductibila se ia in calcul valoarea cumpararilor pentru agentii economici, careia i se aplica o cota de 19%.
TVA de dedus se determina prin raportarea produsului dintre TVA deductibila si prorata la 100:
TVA de dedus = TVA deductibila * prorata / 100
TOTAL TVA de dedus = TVA de dedus + cumpararile supuse drepturilor de deducere
Vanzari : 40500 RON
TVA colectat = 19%* 40500 RON =7695 RON
Scutire fara drept de deducere = 3000 RON
TVA colectat = 3000 + 40500 =43500 RON
TVA c=0
TVA c total=7695 RON
Prorata=Operatiuni cu drept de deducere/ Operatiuni totale= 40500/43500=0.93
Cumparari: 30200 RON
TVA = 19% * 30200 = 5738 RON
7695-5738*0.93=7695-5400=2295 RON
5738-5400=338 RON ( remanenta TVA)
A).CALCULUL IMPOZITULUI PE CLADIRI
Persoanele juridice calculeaza impozitul pe cladiri prin declaratia de impunere, care se depune la seviciile de specialitate ale consiliilor locale.
In anul 2004 cladirea are o valoare de inventar de 700.000 RON. Aplicandu -se o cota de impunere de 1,5%, impozitul pe cladire datorat in anul 2003 a fost de 10.500 RON..
Impozitul pe cladire este calculat la nivelul departamentului financiar-contabil.
Pentru stabilirea impozitului de plata se centralizeaza datele de la nivelul biroului- contabilitate din urmatoarele documente:
-proces -verbal de punere in functiune a cladirilor ce fac obiectul de impunerii.
-fisa mijlocului fix.
Din aceste documente se stabilesc valoarea contabila a cladirii, si aplicandu -se asupra acesteia o cota de 1,5%, determinandu -se astfel marimea impozitului de plata. Biroul financiar retine aceasta marime si o inscrie in declaratia pentru stabilirea impozitului pe cladiri urmand ca aceasta sa fie depusa la Administratia Finantelor Publice a Judetului Iasi.
EXEMPLU DE CALCUL A IMPOZITULUI PE CLADIRI
RAJAC Iasi are la data de 20 ianuarie 2005, in folosinta, o cladire folosita pentru birouri, care in urma reevaluarii are o valoare de 5000 000 RON.
Impozitul pe cladiri = cota(1,5%)*valoarea din evidente = 1,5%*500.000 = 75.000
Trimestrial se plateste 75.000/4 = 18.750 RON.
B).CALCULUL IMPOZITULUI PE TERENURI
Impozitul pe teren se stabileste luand in calcul numarul de metri patrati de teren, rangul localitatii in care este amplasat terenul si zona si/sau categoria de folosinta a terenului, conform incadrarii facute de consiliul local.)In cazul unui teren amplasat in intravilan, impozitul pe teren se stabileste prin inmultirea numarului de metri patrati ai terenului cu suma corespunzatoare prevazuta in urmatorul tabel:
Nivelul impozitului pe ranguri de localitati:
Lei/mp
|
Zone in cadrul localitatii |
0 |
I |
II |
III |
IV |
V |
|
A | ||||||
|
B | ||||||
|
C | ||||||
|
D |
In cazul unui
teren amplasat in intravilan, inregistrat in registrul agricol la alta
categorie de folosinta decat cea de terenuri cu constructii, impozitul pe teren
se stabileste dupa cum urmeaza:
a)prin inmultirea numarului de metri patrati de teren cu suma corespunzatoare
prevazuta im tabel;
b)prin inmultirea rezultatului de la lit. a) cu coeficientul de corectie
corespunzator dim tabelul de mai jos.
Numarul de metri patrati de teren se inmulteste cu suma corespunzatoare prevazuta in urmatorul tabel:
Suma stabilita se inmulteste cu coeficientul de corectie corespunzator prevazut in urmatorul tabel:
|
Rangul localitatii |
Coeficientul de corectie |
|
0 |
8,00 |
|
I |
5,00 |
|
II |
4,00 |
|
III |
3,00 |
|
IV |
1,10 |
|
V |
1,00 |
EXEMPLU DE CALCUL AL IMPOZITULUI PE TEREN
RAJAC Iasi detine in proprietate un teren cu suprafata
de 7000m
situat intr-o zona centrala a orasului Iasi. Suma de plata pe metru patrat
corespunzatoare rangului I de localitati, si zonei A din cadrul orasului Iasi
este de 20 EURO/ m
.
Impozit pe teren(anual)=6.148*7000m
*coeficientul
de corectie5,00 = 215.180.000
Impozitul pe teren(trimestrial)= 215.180.000 /4=53.795.000 RON.
C).EXEMPLU DE CALCUL A TAXEI ASUPRA MIJLOACELOR DE TRANSPORT
Taxa
asupra autocarelor(5000 cm
)
Se
stabileste numarul de fractiuni a 500 cm
,
astfel:
5000 cm
:500
cm
=10,
Se indentifica nivelul taxei corespunzatoare mijlocului de transport, respectiv auotcarului:
15ron*10fractiuni=150 ron/an.
10autocare*150ron/an=1.500 ron/an.
Taxa asupra microbuzelor(3000cm
)
3000
cm
:500
cm
=
6
15ron*6 fractiuni=90ron/an
15 microbuze*90ron/an=1.350ron/an
Taxa asupra Jeep-ului(2.500 cm
)
2500
cm
:500
cm
=5fractiuni
9ron/an*5 fractiuni=45ron/an
Taxa asupra Mercedes-ului(2.000 cm
)
2.000 cm
:500
cm
=4
fractiuni.
7ron*4 fractiuni=28ron/an
TOTAL IMPOZIT =2.923ron/an
2.3. Fluxuri informationale generate de fundamentarea veniturilor bugetare
I.FLUXUL INFORMATIONAL -IMPOZITUL PE PROFIT
In cadrul departamentului financiar contabil se determina rezultatul din exploatare,rezultatul financiar, rezultatul exceptional, rezultatul exercitiului care poate fi profit sau pierdere.
Impozitul nu e stabilit corect Impozitul e stabilit corect Rezultatul brut al exploatarii CFC




Impozitul se varsa Impozitul nu se varsa


II.DETERMINAREA INPOZITULUI PE SALARII
Impozitul pe salarii este datorat lunar, acesta fiind impozit final. El se calculeaza si se retine la sursa de catre platitorii de venit. Pentru determinarea impozitului pe salarii la locul unde salariatul are cartea de munca se aplica urmatorul algoritm:
![]()
minus
Contributii obligatorii
Venit net
egal
![]()
![]()
![]()
![]()
![]()
minus
Deducerea personala Cotizatia sindicala platita Contributiile la schemele facultative de
pensii
egal

cota de impunere 16%
impozit
III.FLUXUL INFORMATIONAL- TAXA PE VALOAREA ADAUGATA
Pentru determinarea taxei pe valoare adaugata trebuie avute in vedere cele doua situatii in care se afla societatea ca platitor de TVA( de furnizor si de client)
a) RAJAC Iasi- client
Documentele justificative sunt facturile, chitantele fiscale sau avizele de insotire a marfii emise de furnizori. La compartimentul financiar-contabil se intocmesc note contabile, jurnale de cumparari. Se realizeaza o centralizare a cumpararilor, rezultand astfel TVAd.
b) RAJAC Iasi-furnizor
Documentele justificative pentru determinarea TVA sunt facturile sau chitantele fiscale emise de unitate. La compartimentul financiar-contabil se intocmesc jurnale de vanzari care sunt centralizate rezultand astfel TVAc.
TVAc< TVAd =>TVA de recuperat.
TVAc >TVAd =>TVA de plata.


A).FLUX INFORMATIONAL- IMPOZITUL PE CLADIRI

B).FLUX INFORMATIONAL- IMPOZITUL PE TEREN

C).FLUX
INFORMATIONAL-TAXA ASUPRA MIJLOACELOR DE TRANSPORT

Cap 3. Realizarea veniturilor bugetare
3.1. Termene de realizare a veniturilor bugetare
I.PLATA IMPOZITULUI PE PROFIT
Impozitul pe profit de plateste trimestrial, pana la data de 25 inclusiv a primei luni din trimestrul urmator pentru care se calculeaza impozitul. Contribuabilii, altii decat banci si persoane juridice straine, au obligatia sa plateasca, in contul impozitului pe profit pentru trimestrul III, pana la data de 25 ianuarie, inclusiv a anului urmator,o suma egala cu impozitul calculat si evidentiat pe trimestrul III, urmand ca regularizarea pe baza datelor din bilantul contabil sa se efectueze pana la termenul prevazut pentru depunerea situatiilor financiare.
Banca Nationala a Romaniei, societatile comerciale bancare, persoane juridice romane, si sucursalele din Romania ale bancilor, persoane juridice straine, au obligatia de a plati impozitul pe profit lunar, pana la data de 25 inclusiv a lunii urmatoarele celei pentru care se calculeaza impozitul. Profitul impozabil si impozitul pe profit sunt calculate si inregistrate trimestrial, respectiv lunar, in cazul Bancii Nationale a Romaniei, societatilor comerciale bancare, persoane juridice romane, si sucursalelor din Romania ale bancilor, persoane juridice straine, cumulat de la inceputul anului fiscal. Contribuabilii care efectueaza plati trimestriale si, respectiv, lunare platesc pentru ultimul trimestru sau pentru luna decembrie, in cazul Bancii Nationale a Romaniei, societatilor comerciale bancare, persoane juridice romane, si in cazul sucursalelor din Romania ale bancilor, persoane juridice straine, o suma egala cu impozitul calculat si evidentiat pentru trimestrul III al aceluiasi an fiscal, respectiv o suma egala cu impozitul calculat si evidentiat pentru luna noiembrie a aceluiasi an fiscal, urmand ca plata finala a impozitului pe profit pentru anul fiscal sa se faca pana la data stabilita ca termen limita pentru depunerea situatiilor financiare ale contribuabilului.
Contribuabilii care au definitivat pana la data de 15 februarie inchiderea exercitiului financiar anterior depun declaratia anuala de impozit pe profit si platesc impozitul pe profit aferent anului fiscal incheiat pana la data de 15 februarie inclusiv a anului urmator. Organizatiile nonprofit au obligatia de a plati impozitul pe profit anual, pana la data de 15 februarie inclusiv a anului urmator celui pentru care se calculeaza impozitul. Persoanele juridice care inceteaza sa existe au obligatia sa depuna declaratia de impunere si sa plateasca impozitul pe profit cu 10 zile inainte de data inregistrarii incetarii existentei persoanei juridice la registrul comertului. Obligatiile fiscale reglementate de prezentul titlu sunt venituri ale bugetului de stat. Ca exceptie, impozitul pe profit, dobanzile/majorarile de intarziere si amenzile datorate de regiile autonome din subordinea consiliilor locale si a consiliilor judetene, precum si cele datorate de societatile comerciale in care consiliile locale si/sau judetene sunt actionari majoritari sunt venituri ale bugetelor locale respective.
II.TERMEN DE PLATA A IMPOZITULUI PE SALARII
Platitorii de salarii si de venituri asimilate salariilor au obligatia de a calcula si de a retine impozitul aferent veniturilor fiecarei luni la data efectuarii platii acestor venituri, precum si de a-l vira la bugetul de stat pana la data de 25 inclusiv a lunii urmatoare celei pentru care se platesc aceste venituri.
III.PLATA TAXEI PE VALOAREA ADAUGATA
A)PLATA IMPOZITULUI PE CLADIRI
Impozitul pe cladiri se plateste anual, in patru
rate egale, pana la datele de 15 martie, 15 iunie, 15 septembrie si 15
noiembrie, inclusiv.
Pentru plata cu anticipatie a
impozitului pe cladiri, datorat pentru intregul an de catre persoanele fizice,
pana la data de 15 martie a anului respectiv, se acorda o bonificatie de pana
la 10%, stabilita prin hotarare a consiliului local.
Pentru cladirile dobandite in cursul anului, impozitul pe cladiri, datorat de la data de intai a lunii urmatoare celei in care aceasta a fost dobandita si pana la sfarsitul anului respectiv, se repartizeaza la termenele de plata ramase, iar ratele scadente sunt in functie de ratele trimestriale determinate pentru impozitul anual, proportional cu numarul de luni pentru care se datoreaza impozitul pe cladiri.
B).PLATA IMPOZITULUI PE TEREN
Impozitul pe teren se plateste anual, in patru
rate egale, pana la datele de 15 martie, 15 iunie, 15 septembrie si 15
noiembrie, inclusiv.
Pentru plata cu anticipatie a impozitului pe
teren, datorat pentru intregul an de catre persoanele fizice, pana la data de
15 martie a anului respectiv, se acorda o bonificatie de pana la 10%, stabilita
prin hotarare a consiliului local.
C).PLATA TAXEI ASUPRA MIJLOACELOR DE TRANSPORT
Taxa asupra mijlocului de transport se plaaeste anual, in patru rate egale, pana la datele de 15 martie, 15 iunie, 15 septembrie si 15 noiembrie, inclusiv.
Pentru plata cu anticipatie a taxei auto, datorata pentru intregul an de catre persoanele fizice, pana la data de 15 martie a anului respectiv, se acorda o bonificatie de pana la 10%, stabilita prin hotarare a consiliului local.
3.2. Modalitati de realizare a veniturilor bugetare
I.OBLIGATII DECLARATIVE ALE IMPOZITULUI PE PROFIT
In cursului anului fiscal, contribuabilii au obligatia de a depune declaratia de impunere pana la termenul de plata a impozitului, urmand ca dupa definitivarea impozitului pe profit pe baza datelor din bilantul contabil anual, sa depuna declaratia de impunere pentru anul fiscal expirat, pana la termenul prevazut pentru depunerea situatiilor financiare.
Contribuabilii sunt raspunzatori pentru calcularea impozitelor declarate, pentru depunerea in termen a declaratiei de impunere. In situatia in care din declaratia de impunere anuala intocmita de contribuabil rezulta pierdere fiscala anuala, aceasta se recupereaza din profiturile impozabile obtinute in urmatorii cinci ani consecutivi.
Declaratia de impunere se semneaza de catre administrator sau de orice alta persoana autorizata, potrivit legii, sa-l reprezinte pe contribuabil. Totodata, contribuabilii au obligatia sa depuna, o data cu declaratia de impozit pe profit anuala, si o declaratie privind platile si angajamentele de plata catre personale nerezidente, care sa cuprinda sumele, scopul platii si beneficiarul. Atat pentru calculul impozitelor declarate cat ti pentru depunerea la termen a declaratiei de impunere sunt raspunzatori contribuabilii. Impozitul pe profit se plateste in lei.
CONTESTATIILE
Acestea sunt cai administrative de atac prin care se solicita diminuarea sau anularea, dupa caz, a impozitelor, taxelor, datoriei vamale, contributiilor la fondurile speciale. Contestatia se supune, sub sanctiunea decaderii, in termen de 15 zile de la comunicarea actului atacat, la organul emitent al acestuia. Aceasta se depune la sediul organului de control care a incheiat actul de control de impunere, si se formuleaza obligatoriu in scris, cu precizarea obiectului si sumei contestate.
Contestatiile formulate la actele de control sau de impunere ale organelor fiscale se solutioneaza conform dispozitiilor legale privind solutionarea contestatiilor asupra sumelor constate si aplicate prin actele de control sau de impunere ale organelor Ministerului Finantelor Publice.
Obligatiile fiscale reprezentand impozit pe profit, dobanzi/penalitati de intarziere si amenzi datorate de contribuabili constituie venituri ale bugetului de stat.
TERMENUL DE PRESCRIPTIE
Dreptul organelor fiscale de a stabili diferenta de impozite si majorari de intarziere pentru neplata in termen a acestora, precum si de a constata contraventii si a aplica amenzi si penalitati, se prescrie in termen de 5 ani de la data la care a expirat termenul de depunere a declaratiei pentru perioada respectiva. In caz de evaziune fiscala stabilita printr- o hotarare judecatoreasca definitiva, termenul de prescriptie este de 10 ani.
II.FISELE FISCALE ALE IMPOZITULUI PE SALARII
Pentru calcularea si retinerea impozitului pe venitul din salariu, salariatii vor completa fise fiscale in care se prevad toate informatiile necesare in vederea stabilirii elementelor care duc la fixarea veniturilor impozabile.
Angajatorii au obligatia de a solicita organului fiscal, in baza unei cereri, formulare ale fiselor fiscale, formulare ce se diferentiaza dupa salariati sau alti angajati care obtin venituri asimilate salariilor.
Calculul impozitului pe veniturile din salarii, se face pe baza informatiilor cuprinse in fisa fiscala. Aceasta fisa cuprinde rubrici cu privire la: datele de indentificare ale angajatului, deduceri personale, deduceri suplimentare, calculul impozitului pe venituri din salarii. Obligatia de completare a fiselor fiscale si de recalculare si de regularizare a impozitului anual exista in sarcina angajatorului pe intreaga durata de efectuare a platii salariatului.
In cazul salariatilor care obtin venituri dintr- o singura sursa de venit si de la un singur angajator, impozitarea anuala se face de catre angajatorul respectivului salariat. Platitorul este obligat sa pastreze fisele fiscale pe intreaga durata a angajarii si sa transmita organului fiscal competent o copie, pentru fiecare an, pana in ultima zi a lunii februarie a anului curent, pentru anul fiscal expirat. Modelul si continutul formularelor se aproba prin ordin al ministrului finantelor publice.
Pentru angajati care presteaza munca in baza unei conventii civile de prestari servicii sau obtin venituri de la un alt angajator decat unitatea de baza, acel angajator are obligatia sa intocmeasca un alt tip de fisa fiscala, respectiv fisa fiscala2(FF2).
Spre deosebire de FF1 aceasta cuprinde rubrici referitoare la datele de identificare ale angajatorului si ale angajatului precum si cele cu privire la calculul impozitului pe venituri si alte decat cele de baza.
Angajatii a caror raporturi de munca inceteaza in timpul anului fiscal, vor primi personal de la angajator exemplarul din fisa fiscala, ce le revine la momentul lichidarii relatiilor dintre parti.
III.OBLIGATIILE PLATITORILOR DE TAXA PE VALOAREA ADAUGATA
Inregistrarea la organele fiscale
La inceperea activitatii, precum si in alte cazuri stabilite prin legislatie, persoanele impozabile sunt obligate sa se inregistreze ca platitori de TVA;
Sa solicite organului fiscal scoaterea din evidenta ca platitori de TVA, in caz de incetare a activitatii, in termen de 15 zile de la data actului legal in care se consemneaza situatia respectiva.
Intocmirea documentelor
Evidenta operatiunilor
Persoanele obligate la plata taxei trebuie sa achite taxa pe valoarea adaugata datorata, stabilita prin decontul intocmit pentru fiecare perioada fiscala sau prin decontul special, pana la data la care au obligatia depunerii acestora, potrivit legii.
Taxa pe valoarea adaugata pentru importuri de bunuri, cu exceptia celor scutite de taxa pe valoarea adaugata, se plateste la organul vamal, in conformitate cu regulile in vigoare privind plata drepturilor de import.
Nu se face plata efectiva la organele vamale de
catre persoanele inregistrate ca platitori de taxa pe valoarea adaugata care au
obtinut certificatele de exonerare pentru urmatoarele:
a)importul de masini industriale, utilaje tehnologice, instalatii, echipamente,
aparate de masura si control, automatizari, destinate realizarii de investitii,
precum si importul de masini agricole si mijloace de transport destinate realizarii
de activitati productive;
b)importul de materii prime si materiale consumabile care nu se produc sau sunt
deficitare in tara, stabilite prin norme, si sunt destinate utilizarii in
cadrul activitatii economice a persoanei care realizeaza importul.
Persoanele impozabile inregistrate ca platitori de taxa pe valoarea adaugata, care efectueaza importuri de natura celor mai sus, trebuie sa solicite eliberarea unui certificat de exonerare de la plata in vama a taxei pe valoarea adaugata, emis de catre organele fiscale competente.
Pot solicita eliberarea unui astfel de certificat
numai persoanele care nu au obligatii bugetare restante, reprezentand impozite,
taxe, contributii, inclusiv contributiile individuale ale salariatilor si orice
alte venituri bugetare, cu exceptia celor esalonate si/sau reesalonate la
plata. Pe baza certificatelor prezentate de importatori, organele vamale au
obligatia sa acorde liberul de vama pentru bunurile importate. Procedura de acordare a
certificatelor de exonerare de la plata in vama a taxei pe valoarea adaugata se
stabileste prin norme.
Importatorii care au obtinut
certificatele de exonerare de la plata in vama a taxei pe valoarea adaugata evidentiaza
taxa pe valoarea adaugata aferenta bunurilor importate in decontul de taxa pe
valoarea adaugaa, atat ca taxa colectat, cat si ca taxa deductibila. Pentru platitorii de taxa pe valoarea
adaugata in regim mixt se aplica prevederile art. 147, pentru determinarea
taxei de dedus.
TERMENUL DE PRESCRIPTIE
Este de 5 ani, timp in care organele de control au dreptul sa urmareasca si sa oblige agentii economici sa plateasca taxa datorata.
B).OBLIGATII CU PRIVIRE LA IMPOZITUL PE TERENURI
Pentru un teren dobandit de o persoana in cursul unui an, impozitul pe teren se datoreaza de la data de intai a lunii urmatoare celei in care terenul a fost dobandit.
Pentru orice operatiune juridica efectuata de o persoana in cursul unui an, care are ca efect transferul dreptului de proprietate asupra unui teren, persoana inceteaza a mai datora impozitul pe teren incepand cu prima zi a lunii urmatoare celei in care a fost efectuat transferul dreptului de proprietate asupra terenului.
In cazurile prevazute mai sus, impozitul pe teren se recalculeaza pentru a reflecta perioada din an in care impozitul se aplica acelei persoane.
Daca incadrarea terenului in functie de pozitie si categorie de folosinta se modifica in cursul unui an sau in cursul anului intervine un eveniment care modifica impozitul datorat pe teren, impozitul datorat se modifica incepand cu data de intai a lunii urmatoare celei in care a intervenit modificarea.
Daca in cursul anului se modifica rangul unei localitati, impozitul pe teren se modifica pentru intregul teren situat in intravilan corespunzator noii incadrari a localitatii, incepand cu data de 1 ianuarie a anului urmator celui in care a intervenit aceasta modificare.
Orice persoana care dobandeste teren are obligatia de a depune o declaratie privind achizitia terenului la compartimentul de specialitate al autoritatii administratiei publice locale in termen de 30 de zile, inclusiv, care urmeaza dupa data achizitiei.
Orice persoana care modifica folosinta terenului
are obligatia de a depune o declaratie privind modificarea folosintei acestuia
la compartimentul de specialitate al autoritatii administratiei publice locale
in termen de 30 de zile, inclusiv, care urmeaza dupa data modificarii
folosintei.
C).OBLIGATII ALE TAXEI ASUPRA MIJLOACELOR DE TRANSPORT
In cazul unui mijloc de transport dobandit de o persoana in cursul unui an,
taxa asupra mijlocului de transport se datoreaza de persoana de la data de
intai a lunii urmatoare celei in care mijlocul de transport a fost dobandit.
In cazul unui mijloc de
transport care este instrainat de o persoana in cursul unui an sau este radiat
din evidenta fiscala a compartimentului de specialitate al autoritatii de
administratie publica locala, taxa asupra mijlocului de transport inceteaza sa
se mai datoreze de acea persoana incepand cu data de intai a lunii urmatoare
celei in care mijlocul de transport a fost instrainat sau radiat din evidenta
fiscala.
Orice
persoana care dobandeste/transfera un mijloc de transport sau isi schimba
domiciliul/sediul/punctul de lucru are obligasia de a depune o declaratie cu
privire la mijlocul de transport la compartimentul de specialitate al
autoritatii administratiei publice locale pe a carei raza teritorialaa isi are
domiciliul/sediul/punctul de lucru in termen de 30 de zile inclusiv, de la
modificarea survenita
3.3. Regularizari si recalculari privind realizarea veniturilor bugetare
Regularizarea si rambursarea taxei pe valoarea adaugata :
Dupa determinarea taxei de plata sau a sumei negative a taxei pe valoarea adaugata pentru operatiunile din perioada fiscala de raportare, persoanele impozabile trebuie sa efectueze regularizarile prin decontul de taxa pe valoarea adaugata.
Prin adaugarea la suma negativa a taxei pe valoarea adaugata, rezultata in perioada fiscala de raportare, a soldului sumei negative a taxei pe valoarea adaugata reportat din decontul perioadei fiscale precedente, daca nu a fost solicitat a fi rambursat se obtine suma negativa a taxei pe valoarea adaugata cumulata.
Prin adaugarea la taxa pe valoarea adaugata de plata din perioada fiscala de raportare a sumelor neachitate la bugetul de stat pana la data depunerii decontului de taxa pe valoarea adaugata din soldul taxei pe valoarea adaugata de plata al perioadei fiscale anterioare se obtine taxa pe valoarea adaugata de plata cumulata.
Prin decontul de taxa pe valoarea adaugata, persoanele impozabile trebuie sa determine diferentele dintre aceste doua sume stabilite anterior, care reprezinta regularizarile de taxa.
De asemenea se stabileste soldul taxei pe valoarea adaugata de plata sau a soldului sumei negative a taxei pe valoarea adaugata.
Persoanele impozabile inregistrate ca platitor de taxa pe valoarea adaugata pot solicita rambursarea soldului sumei negative a taxei pe valoarea adaugata din perioada fiscala de raportare, prin bifarea casetei corespunzatoare din decontul de taxa pe valoarea adaugata din perioada fiscala de raportare, decontul fiind si cerere de rambursare.
De asemenea pot reporta soldul sumei negative in decontul perioadei fiscale urmatoare.
In situatia in care o persoana impozabila solicita rambursarea soldului sumei negative a taxei pe valoarea adaugata, aceasta nu se reporteaza in perioada fiscala urmatoare. Nu poate fi solicitata rambursarea soldului sumei negative a taxei pe valoarea adaugata din perioada fiscala de raportare, mai mic de 50 milioane lei inclusiv, aceasta fiind reportata obligatoriu in decontul perioadei fiscale urmatoare.
In caz de divizare sau absorbtie, soldul sumei negative a taxei pe valoarea adaugata pentru care nu s-a solicitat rambursarea este preluat in decontul persoanei care a preluat activitatea.
In situatie de fuziune, persoana impozabila care preia activitatea va prelua si soldul taxei pe valoarea adaugata de plata catre bugetul de stat, cat si soldul sumei negative a taxei pe valoarea adaugata, pentru care nu s-a solicitat rambursarea din deconturile persoanelor care s-au lichidat cu ocazia fuziunii.
Rambursarea soldului sumei negative a taxei pe valoarea adaugata se efectueaza de organele fiscale, in conditiile si potrivit procedurilor stabilite prin normele procedurale in vigoare.
Pentru operatiuni scutite de taxa pe valoarea adaugata cu drept de deducere, persoanele neinregistrate ca platitori de taxa pe valoarea adaugata pot beneficia de rambursarea taxei pe valoarea adaugata.
3.4. Fluxuri informationale generate de realizarea veniturilor bugetare
Fluxul informational generat de obtinerea veniturilor bugetare sub forma impozitului pe profit
Trezorerie Bugetul de stat Impozit
peppppppppprofit Profit impozabil Venit impozabil Profit contabil ChT Registrul Cartea Mare Ministerul Finantelor publice Documente contabile: facturi, note contabile , note
jurnal, etc.![]()
![]()
VT
Balanta VVVVverificare
Compartimentul financiar - contabil
![]()
![]()

La Ministerul Finantelor Publice sunt elaborate normele metodologice de calcul al impozitului pe profit, precum si unele circulare privind modificarea acestora.In cadrul Compartimentului Financiar-Contabil se centralizeaza diferitele documente contabile care au fost intocmite in cursul lunii si se constituie registrul Cartea Mare.
Pe baza acestuia se intocmeste Balanta de verificare lunara. Din aceasta sunt preluate veniturile totale, cheltuielile totale, cheltuielile nedeductibile, veniturile neimpozabile.
Utilizand aceste date si urmand modul de calcul prevazut de codul fiscal se vor calcul Profitul impozabil si impozitul pe profit.
Pe baza datelor stabilite se intocmeste o declaratie privind obligatia de plata la Bugetul de stat, care se depune la Administratia Finantelor Publice.
Fluxul informational generat de calculul taxei pe valoarea adaugata:


DEPARTAMENTUL FINANCIAR-
CONTABIL

TVA de recuperat TVA de plata![]()
TVA deductibila > TVA colectata TVA colectata > TVA deductibila
De la departamentul vanzare aprovizionare, se primesc datele cu privire la cumpararile si livrarile efectuate, inregistrate in note contabile si in jurnale de cumparari si vanzari, de catre departamentul financiar. Aici are loc contabilizarea datelor obtinute, calculul proratei, si obtinerea de TVA deductibila si colectata.
Se calculeaza diferenta celor doua si se obtine TVA de recuperat daca TVA deductibila este mai mare decat TVA colectata sau TVA de plata daca TVA colectata este mai mare decat TVA deductibila.
Fluxul informational generat de calculul si plata impozituli pe cladiri



Pe baza fisei mijlocului fix si a Actului de proprietate se stabileste subiectul impozabil si se obtine suprafata impozabila a cladirii.Aceasta se inmulteste cu suma stabilita de Consiliul local pentru metru patrat.
Se intocmeste o Declaratie privind obligatia de plata si o declaratie rectificativa in cazul modificarii bazei impozabile, care se depune la Directia impozite si taxe din cadrul Primariei.
Apoi se intocmeste un ordin de plata catre BCR. Aceasta efectueaza plata prin trezorerie catre Bugetul de stat. Apoi, banca emite un extras de cont societatii pentru confirmarea platii.
Fluxul informational generat de calculul impozitului pe teren:

Consiliul local stabileste Zonele ierarhice ale localitatii, precum si modificarea sumelor din Codul Fiscal conform obiectivelor proprii.
Pe baza fisei mijlocului fix se stabileste suprafata impozabila a terenului. Aceasta se inmulteste cu suma stabilita de Consiliul local pentru metru patrat in functie de zona unde se gaseste terenul.
Se intocmeste o Declaratie privind obligatia de plata si o declaratie rectificativa in cazul modificarii bazei impozabile, care se depune la Directia impozite si taxe din cadrul Primariei.
Apoi se intocmeste un Ordin de plata catre BRD.
Aceasta efectueaza plata prin trezorerie catre Bugetul de stat.
Apoi, banca emite un Extras de cont societatii pentru confirmarea platii.
Fluxul informational generat de calculul taxei

![]()
Ordin de
plata
Extras de conta


|
Politica de confidentialitate | Termeni si conditii de utilizare |
Vizualizari: 4013
Importanta: ![]()
Termeni si conditii de utilizare | Contact
© SCRIGROUP 2025 . All rights reserved