| CATEGORII DOCUMENTE |
| Demografie | Ecologie mediu | Geologie | Hidrologie | Meteorologie |
Mediatorii chimici si rolul lor in modelarea relatiilor intra- si interspecifice. Principiile allelopatiei si caracteristicile ecologiei biochimice. Clasificarea mediatorilor chimici si configuratia biochimica a mediului.
Principiile allelopatiei si ecologia biochimica
Integritatea bocenozelor si echilibrul stationar al acestor se mentine nu numai pe relatii de natura tofica sau modele comportamentale in care sunt implicate spatiul, resursele de orice natura, factorii de mediu sau factorii biotici, dar si pe relatii de natura speciala, biochimica, rezultat al unei comunicari complexe in care sunt implicate organe si cai speciale.
La nivelul biocenozelor din ecosisteme nu circula numai substanta si energia, dar si informatia care este codata in diferite moduri, cele mai importante fiind relatiile de integrare a organismelor intemeiate si pe legitati biochimice. Cu alte cuvinte, sistemul viu este si un sistem biochimic care produce o serie de produsi speciali ai metabolismului si functioneaza pe principiul "emitator si receptor". "Emitatorul" lanseaza un semnal chimic, iar "receptorul" dispune de un dispozitiv chemoreceptor. Astfel, informatia codata intr-o substanta chimica va fi transmisa intra- sau interspecific si va determina o reactie pozitiva sau negativa de raspuns. Toate aceste substante fac parte din categoria mediatorilor chimici (mesageri chimici; semiochimicale; ectohormoni; sociohormoni; ecomoni; telergoni, hormoni ai mediului) (Birch 1972; Shorey 1976; Nordlund 1981; aut.cit.in Stan1993,1996). Cu actiune si denumiri specifice, mediatorii chimici se clasifica dupa schema ilustrata in Fig. 6-157.
Existenta unor relatii complexe in biocenoze, altele, diferite de cele trofice care erau considerate esentiale, este un fenomen de acum recunoscut, desi relativ tarziu pus in evidenta, dar care nici azi nu este complet lamurit la unele nivele.
Mediatorii chimici sau mesageri chimici (semiochemicals = ectohormoni = sociohormoni = ecohormoni = telergoni) reprezinta a III-a si a IV-a generatie de "pesticide". Mai intai a fost generatia I-a de pesticide (substante organice foarte toxice, cu arseniu, stibiu sau plumb) urmata de generatia a II-a de pesticide (moment marcat de aparitia DDT in 1935 si apoi de alte cca. 2800 substante sintetice). Din generatia a III-a sunt cunoscuti endohormonii (ex. hormonii juvenili si analogii lor) si exohormonii (mesageri chimici cu actiune intra- si interspecifica: allomoni, feromoni, kairomoni, sinomoni, antimoni etc). In cea de-a IV-a generatie de "pesticide" sunt incluse substantele cu actiune antihormonala (Bowers si colab. 1976) extrase de la diferite specii de plante. Gama mediatorilor chimici este larga si ea cuprinde un mare numar de compusi sau substante chimice (atractanti, inhibitori, stimulatori, deterenti, repelenti, toxine), fiecare cu rol si functie semnificative pentru biologia si comportamentul indivizilor, mai ales in relatie cu cresterea, dezvoltarea, hranirea, locomotia sau reproducerea (Nordlund 1981). Un moment "remarcabil si fascinant" (Jacobson 1965) a fost probabil acela cand s-a constatat ca aceste substante cu rol major, intim, in viata indivizilor, pot fi folosite impotriva lor, pentru control sau distrugere, prin actiuni coordonate de catre om. Pe de alta parte, specialistii s-au convins repede ca tocmai aceasta modalitate impune o alta strategie si ca nu aspectele tehnice sunt importante ci o perfecta cunoastere a speciilor, in diferite puncte ale arealului lor (Wright 1965).
Existenta in lumea animala a unui sistem de mediere ce asigura o relatie functionala intre doua organisme defineste o comunicare (Leroy 1979). Fiecare tip de comunicare stabileste un anume model de comportament, dependent de stimuli, organe si caile care sunt implicate. La insecte modalitatea de comunicare cea mai eficienta este cea olfactiva, prin stimuli chimici. La inceputurile sale, remarcamd capacitatea unei insecte de a se orienta de la distanta spre un individ conspecific, Reaumur (1734) o defineste "instinct miraculos". Celebra experienta a lui Fabre (1870) cu femelele de Saturnya pyri care au atras masculii pe intuneric, de la distanta mare, a pus un nou semn de intrebare asupra fenomenului. Autorul a fost convins ca nu vazul este implicat in mod special, dar a respins ideea prezentei vreunei substante chimice, deci a unei comunicari chimice, pe cale olfactiva. Cel care a sugerat existenta unui semnal de natura chimica a fost Buthenandt (1939) si au fost necesari 20 de ani de investigatii pentru a sintetiza primul feromon sexual - bombycolul (feromonul sexual sintetic al speciei Bombyx mori) (Buthenandt 1959). Daca feromonii agr. pherein = a purta, a duce; horman = a excita] (Karlson si Luscher 1959) au fost la inceput cele mai mediatizate substante chimice cu rol esential in transportul mesajelor informationale legate de diferite activitati comportamentale, ulterior alte categorii, la fel de importante din punct de vedere stiintific si practic, au captat interesul ecologilor, etologilor si practicienilor.

Fig. 6-157. Categoriile de mediatori chimici si clasificarea lor (din Stan 1996; dupa datele din literatura de specialitate).
Cam in aceeasi perioada (Mollisch 1937), descopera efectul inhibitor al unui produs vegetal (etilenul) asupra cresterii plantelor din alte specii, iar el denumeste aceasta influenta reciproca a plantelor prin derivati ai metabolismului allelopatie agr. allelon = reciproc]. Ulterior (Gausse 1944) descopera un fenomen similar la microorganisme si chiar formuleaza la acea vreme o ipoteza care-si dovedeste si azi realismul - stabilitatea biocenozei pe baza legitatilor biochimice la nivelul relatiilor interspecifice. Azi se stie ca la fel de complexe pentru stabilitatea bocenozelor, sunt si relatiile intraspecifice.
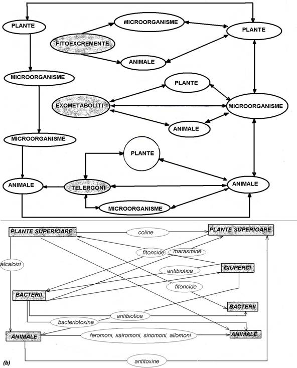
S-a dovedit astfel ca allelopatia nu este o exceptie ci un fenomen universal, iar terminologia exprima relatii complexe, intre specii, prin metaboliti in cadrul biocenozei. Este vorba de interactiuni complexe care implica plantele, ciupercile, microorganismele, protistele si animalele. Cu alte cuvinte, toti reprezentantii celor 5 regnuri ale viului, iar schema sugerata in Fig. 6-158 este doar o "secventa" a acestui sistem de comunicare.
P r e c i z a r e. Dupa unii autori, efectul allelochimic este sistemul transmiterii informatiilor codate chimic la nivel interspecific dar si la cel intraspecific. In acest fel se face o sinonimie intre semiochemicale si allelochemicale. Data fiind insa existenta mai multor regnuri exista si interactiuni combinate de tip allelochimic in cadrul relatiilor intraspecifice. Astfel precursorii multor feromoni sexuali ai insectelor se pare ca se gasesc la unele plante gazda. La specii din familia Ipidae (Ips, Dendroctonus), in structura feromonului intra unul sau mai multi compusi care au aceeasi structura ca a elelochimicalului emis de planta gazda. Ecologic, am putea spune ca allelochimicalele contribuie la unitatea si stabilitatea biocenozelor in masura mai mare decat mediatorii chimici cu actiune intraspecifica, unde se se realizeaza in special o unitate si stabilitate populationala, o coeziune a populatiilor si o delimitare a niselor ecologice.
In mod normal trebuie sa ne imaginam ca in mediul inconjurator sunt in permanenta eliminati produsi ai metabolismului fiintelor vii (ectohormoni), deci putem vorbi de o configuratie biochimica a mediului. Eliminarea se face de glande sau tesuturi specializate = glande exocrine (ectocrine) denumirea fiind analoaga cu cea de glande endocrine care produc hormonii cu rol in integrarea organismului cu mediul.

Fig. 6-158. Reprezentarea unei secvente a configuratiei biochimice a mediului cu ilustrarea grupelor de organisme implicate (sus) in derularea unei diagrame a relatiilor biochmice prin cateva categorii de mediatori chimici (b-jos dupa Stugren 1975).
Rolul mediatorilor chimici este urias in lumea vie iar modificarile fiziologice si etologice pe care le determina sunt pe masura. De la unii alcoloizi cu efect repelent, deterent sau toxic eliberati de unele plante (ex. juglandona de Juglans regia - nuc), care "pun pe fuga" o serie de specii ierboase si pana la "mirosul srain" adus in cuib de unii indivizi, cele mai diverse modele comportamentale pot fi evidentiate (Fig. 6-159).
Studiul mediatorilor chimici constituie obiectul unei stiinte bine definite azi - ecologia biochimica. Ei sunt priviti ca parte integranta a reglarii activitatilor complexe in biocenoze si ecosisteme. Se intelege ca in ansamblul acesta de relatii si interrelatii omul are un rol deosebit (Fig. 6-160).

Fig. 6-160. Model de reprezentare schematica pentru ilustrarea complexitatii relatiilor intra- si interspecifice la nivelul viului prin interventia mediatorilor chimici. Locul ecologiei biochimice ca "mediator" intre ecologia biologica si ecologia umana (dupa Stan 1996; modif.adapt. dupa Borkmann 1971).
Dupa unii autori ecologia biochimica este analoaga numai cu allelopatia, dar acest ultim nume desemna initial, pur fiziologic, numai influenta reciproca a plantelor, ori aceasta influentarea biochimica reciproca este de fapt intre toate organismele.
|
Politica de confidentialitate | Termeni si conditii de utilizare |
Vizualizari: 3722
Importanta: ![]()
Termeni si conditii de utilizare | Contact
© SCRIGROUP 2025 . All rights reserved