Scrigroup - Documente si articole

     

HomeDocumenteUploadResurseAlte limbi doc
DemografieEcologie mediuGeologieHidrologieMeteorologie


Concepte de baza pentru Sistemele de Monitoring al Mediului (SMM)

Ecologie mediu



+ Font mai mare | - Font mai mic



Concepte de baza pentru Sistemele de Monitoring al Mediului (SMM)



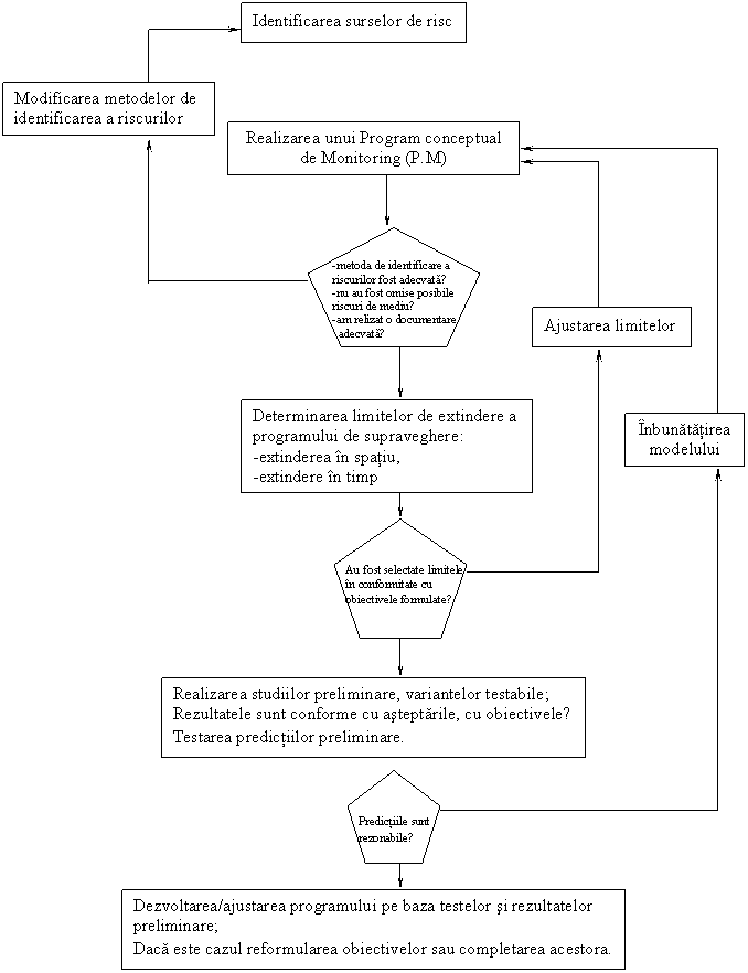
Inaintea schitarii strategiei de abordare a unui plan de monitoring a mediului trebuie realizata o identificare a riscurilor de mediu - functie de problemele reale ale SSU si SSE sau - in functie de planul conceptual de dezvoltare urbana pentru aria/zona/regiunea data (plan fundamentat din punct de vedere tehnic dar si din punctul de vedere al accesibilitatii stocurilor de resurse).

Pe baza acestor considerente se vor stabili:

obiectivele programului de monitoring,

strategia adoptata pentru indeplinirea acestor obiective (Fig. 1),

se vor stabili criteriile de selectare a parametrilor urmariti,

se vor stabili tipul probelor (esantioanelor), marimea, numarul, frecventa acestora,

se va constitui reteaua locatiilor unde se vor desfasura inregistrarile si/sau prelevarile esantioanelor de proba, (avand in vedere particularitatile structurale ale sistemelor monitorizate dar si a dinamicii parametrilor mediului abiotic si biotic),

se stabilesc metodele de investigare/cercetare si se calibreaza aparatura,

sunt selectate metodele de stocare a datelor de analiza statistica si de prezentare a rezultatelor,

sunt realizate mai multe variante testabile pentru seturi de date care sa permita "construirea"unor predictii de evolutie a sistemelor cat mai apropiate de sistemele monitorizate,

"cuantificarea" datelor variabile ale sistemului supravegheat si a starii (functionale) a acestuia.

Acest demers este fundamentat din punct de vedere stiintific si se recomanda interconectarea sa la alte teme de cercetare, la alte programe de monitorizare care permita integrarea datelor la un nivel superior de cunoastere si intelegere.

Modelul conceptual pentru realizarea schitei P.M. are in vedere:

descrierea calitativa si cantitativa a surselor de risc de mediu, a posibilelor cauze generatoare de risc,

descrierea metodelor de obtinere a datelor,

descrierea parametrilor structurali si functionali,

descrierea metodelor de analiza si prelucrare a datelor, a modalitatilor de prezentare a rezultatelor,

definirea limitelor si granitelor (de propagare a efectelor produse de perturbatii si implicit de extindere a supraveghere a parametrilor sistemului),

estimarea incertitudinilor, evaluarea variabilitatii induse de factori naturali,

lista factorilor perturbatori

descrierea modelului de extindere la scara spatiala si temporala a efectelor - implicit a desfasurarii programului de supraveghere a parametrilor, selectarea adecvata a metodelor de investigare si a parametrilor,

asigurarea calitatii datelor obtinute (mai ales cele calitative), in acest sens sunt evidentiate 2 aspecte: - controlul calitatii seturilor de date (QC)

calitatea asigurarii (QA);

QC-este descris ca fiind un parametru al "strategiei" in stiintele naturii si stiintelor mediului, are ca scop asigurarea calitatii datelor prin impunerea metodelor optime de obtinere a datelor/esantioanelor de proba, prin impunerea respectarii standardelor de performanta metodologica si a aparaturii utilizate; calitatea datelor este influentata in mare masura de obiectivele stabilite, de cat de explicit sunt formulate si de ipotezele formulate/testate pentru indeplinirea acestora:

QA-este prezentat ca un parametru care descrie "tactica", are ca obiectiv asigurarea calitatii datelor obtinute prin procesarea esantioanelor; se realizeaza procesari repetate prin "testarea probelor martor", prin compararea seturilor de date utilizand metode statistice si prin compararea/verificarea repetata cu date de referinta; specificitatea, acuratetea precizia in colectarea si prelucrarea probelor/datelor necesita sa fie evaluate inainte de procesarea lor, (conform Standard Methods for Examination of Environment, of Water and Wastwater Analysis).

Conceptul QA?QC si procedura de analiza a calitatii datelor reprezinta o componenta care trebuie prezentata explicit in orice program de monitoring si trebuie sa se incadreze in standardele prevazute (vezi bazele de date GIS).

Categorii de parametrii:

Parametrii ai mediului abiotic:

geologici,

pedologici,

hidrologici,

meteorologici,etc.,

Parametrii biologici individuali- date biometrice

Parametrii ecologici:

Parametrii analitici ai sistemelor supraindividuale: efectiv, abundenta, densitate medie si ecologica, rata de crestere a populatiei, natalitate vs. mortalitate, fecunditate/fertilitate, rata de supravietuire;

Parametrii sintetici: - structurali ai biocenozelor si ecosistemelor: relatii trofice, diversitate, succesiune ecologica,

Parametrii sintetici (cenotici): circulatia materiei, circulatia nutrientilor, a energiei in ecosisteme (vezi Anexe).

Utilizarea Modelelor Multimedia-Risc in activitatea de Monitoring

Aceste Modele/Programe sunt instrumente analitice care au la baza sisteme complexe de ecuatii matematice care reusesc sa integreze mai multi parametrii; nu reprezinta o metoda exclusiva de evaluare numai a riscului, reprezinta si o metoda de "construire"a unor modele de evolutie a sistemelor ecologice pe baza mai multor variabile (ex. Analiza multivariata-MVA).


Nu?

Da!

Nu?

Da!


Nu?

Da!


Nu?

Da!

Nu? Se incadreaza P.M. in limitele impuse de buget si de infrastructura?

Da!

Implementarea P.M.

Figura 1. Diagrama definirii si constituirii schitei de Program de Monitoring (PM, Baesch et.al., 1990)



Politica de confidentialitate | Termeni si conditii de utilizare



DISTRIBUIE DOCUMENTUL

Comentarii


Vizualizari: 1857
Importanta: rank

Comenteaza documentul:

Te rugam sa te autentifici sau sa iti faci cont pentru a putea comenta

Creaza cont nou

Termeni si conditii de utilizare | Contact
© SCRIGROUP 2025 . All rights reserved