| CATEGORII DOCUMENTE |
SISTEMELE EXPERT - INTELIGENTA ARTIFICIALE
"sistemele expert sunt
programe concepute pentru a rationa
in scopul rezolvarii problemelor
pentru care in mod obisnuit se cere
o expertiza umana considerabila"
- Edward Feigenbaum - Stanford Univerity
Sistemele expert sunt produse ale inteligentei artificiale, ramura a stiintei calculatoarelor ce urmareste dezvoltarea de programe inteligente. Ceea ce este remarcabil pentru sistemele expert, este aria de aplicabilitate ce a cuprins multe domenii de activitate de la arhitectura, arheologie, banci, comert, educatie, pana la ingineria sistemelor si medicina (CARSTOIU 1997, 6).
Un sistem expert (SE) este un program care urmareste un grup de cunostinte pentru obtinerea in acelasi mod ca si expertii umani a rezultatelor despre activitati dificil de examinat. Principala caracteristica a sistemelor expert este derivata din baza de cunostinte impreuna cu un algoritm de cautare specific metodei de rationare. Un sistem expert trateaza cu succes probleme pentru care o solutie algoritmica clara nu exista.
Cronologic, primele aplicatii ale inteligentei artificiale le-au constituit sistemele expert. Acestea emuleaza rationamentul uman pentru sarcini specifice si in domenii restranse si au fost foarte bine primite de companii.
Primele sisteme expert dezvoltate in domenii aplicative au fost DENDRAL, destinat analizei structurilor moleculare, MYCIN, un sistem expert pentru diagnosticul si tratamentul infectiilor sanguine, sistemele EMYCIN, HEADMED, CASNET si INTERNIST pentru domeniul medical, PROSPECTOR pentru evaluarea prospectiunilor si forajelor geologice, sau TEIRESIAS pentru achizitia inteligenta a cunoasterii.
La inceputul anilor 1980 apar si primele aplicatii comerciale ale sistemelor expert (XCON, XSEL sau CATS-1), care au cunoscut apoi o explozie la inceputul anilor 1990. Sistemele expert bazate pe reguli se dezvolta si se implementeaza in multe domenii de activitate, inclusiv in cel financiar-contabil: control intern, audit, planificarea impozitelor, diagnostic financiar, raportare financiara, contabilitate manageriala, analiza credite, analiza riscului, planificare investitii, etc. Marile firme de contabilitate si audit isi realizeaza propriile sisteme expert in domeniului controlului intern si al auditului: ExpertTAX, Risk Advisor (Coopers & Lybrand), Loan Probe, Peat/1040 (KPMG), VATIA, Flow Eval (Ernst & Young), Planet, Compas, Comet (Price Waterhouse), Rice (Arthur Andersen), Audit Planning Advisor, World Tax Planner (Deloitte Touche).
Un sistem expert este format din cinci componente:
A Baza de cunostinte serveste pentru stocarea tuturor pieselor de cunoastere (fapte, reguli, metode de rezolvare, euristici) specifice domeniului aplicativ, preluate de la expertii umani sau din alte surse.


A Motorul de inferente este un program care contine cunoasterea de control, procedurala sau operatorie, cu ajutorul caruia se exploateaza baza de cunostinte pentru efectuarea de rationamente in vederea obtinerii de solutii, recomandari sau concluzii.
A Interfata de dialog permite dialogul cu utilizatorii in timpul sesiunilor de consultare, precum si accesul utilizatorilor la faptele si cunostintele din baza pentru adaugarea sau actualizarea cunoasterii.
A Modulul de achizitie a cunoasterii ajuta utilizatorul expert sa introduca cunostinte intr-o forma recunoscuta de sistem si sa actualizeze baza de cunostinte.
A Modulul explicativ are rolul de a explica utilizatorilor atat cunoasterea de care dispune sistemul, cat si procesul de rationament pe care il desfasoara sau solutiile obtinute in sesiunile de consultare. Explicatiile intr-un astfel de sistem, atunci cand sunt proiectate corespunzator, imbunatatesc modul in care utilizatorul percepe si accepta sistemul.
Spre deosebire de majoritatea programelor de calcul, care cer informatii complete pentru luarea deciziilor, sistemele expert sunt proiectate sa gaseasca solutia optima pe baza datelor disponibile, la fel cum ar face un expert uman.
Un sistem expert reprezinta un program alcatuit din doua componente: o baza larga de date, respectiv un set de reguli de cautare in aceasta baza, cu scopul gasirii solutiei optime pentru o problema data. Baza de date si setul de reguli sunt dezvoltate prin chestionarea expertilor in problema data.
Un sistem expert este un program care analizeaza cunostintele si rationeaza pentru obtinerea rezultatelor intr-o activitate dificila intreprinsa uzual doar de experti umani. Din punct de vedere functional un sistem expert este un program a carui principala caracteristica este derivata din baza de cunostinte, impreuna cu un algoritm de cautare specific metodei de rationare.
Un sistem expert se bazeaza pe doua componente distincte si complementare:
a. tehnologii de programare ce permit utilizarea unui volum mare de cunostinte, precum si modul de inferentiere cu acestea.
b. constructii si metodologii dezvoltate, ce permit utilizarea efectiva a acestor tehnologii.
Intr-un sistem expert rationarea si cunostintele nu trebuie tratate separat deoarece un astfel de sistem presupune o armonizare a lor.
Expertul care intelege necesitatea utilizarii unui sistem expert in domeniul sau de activitate poate obtine ajutor de la inginerul de cunostinte (specialistul in calculatoare) deoarece in urma discutiilor cu acesta anumite cunostinte vor fi reformulate astfel incat sa poata fi aplicabile pe un calculator.
Intre instrumentele de lucru ale sistemelor expert se iau in considerare modelele prin care o baza de cunostinte poate fi afisata, captata si reprezentata. Principala calitate a calculatoarelor o reprezinta capacitatea de realizare a unei viteze mari de calcul. Fiecare limbaj de programare incearca sa faca calculatorul cat mai eficient din punct de vedere al puterii de calcul. In realizarea unui program ce rationeaza se porneste de la ideea ca simbolurile de prelucrare pot fi numere, texte sau alte concepte. Acestea sunt considerate "simboluri fizice" iar calculatorul poate manipula astfel de simboluri. Un sistem expert viabil, dublat de viteza de lucru a unui calculator, poate eficientiza un anumit domeniu de lucru.
a. Componente principale
a.1. Baza de cunostinte este reprezentata ca o structura de date ce contine ansamblul cunostintelor specializate introduse de catre expertul uman. Cunostintele stocate aici sunt in principal descrierile obiectelor si ale relatiilor dintre acesea. Forma de stocare trebuie sa asigure cautarea pieselor de cunoastere specificate direct prin simboluri identificatoare sau indirect, prin proprietatile asociate. Baza de cunostinte face parte din sistemul cognitiv, cunoasterea fiind memorata intr-un spatiu special organizat.
a.2. Mecanismul (sau motorul) de inferenta preia cunostintele din baza de cunostinte ce sunt utilizate pentru construirea rationamentului, elaboreaza planul de rezolvare al problemei si executa actiunile prevazute in planul de rezolvare. Mecanismul de inferenta este constituit dintr-un asamblu de proceduri, modul in care utilizeaza cunostintele nu este prevazut prin program, ci depinde de cunostintele pe care le are la dispozitie. Mecanismul de inferenta urmarette o serie de obiective majore, cum ar fi: alegerea strategiei de control in functie de problema curenta, elaborarea planului de rezolvare a problemei dupa necesitati, comutarea de la o strategie de control la alta, executarea actiunilor prevazute in planul de rezolvare.
a.3. Baza de fapte este reprezentata de o memorie auxiliara ce contine toate datele utilizatorului (faptele initiale ce descriu enuntul problemei de rezolvat) si rezultatele intermediare produse in cursul procedurii de deductie.
b. Componente secundare
b.1. Interfata utilizator este cea care asigura dialogul dintre utilizator si sistem.
b.2. Modulul de achizitie al cunostintelor preia cunostintele specializate furnizate de expertul uman sau inginerul de cunostinte intr-o forma ce nu este specifica reprezentarii interne (fisiere).
b.3. Modulul de explicatii permite trasarea drumului de urmat in rationare de catre sistemul rezolutiv si emiterea justificarilor pentru solutiile obtinute, evidentiindu-se in acest mod cauza greselilor sau motivul esecurilor.
Caracterisitici ale sistemelor expert:
A din punct de vedere conceptual, sistemele expert vizeaza reconstituirea rationamentului uman pe baza expertizei obtinute de la experti;
A sistemele expert dispun si de cunostinte si de capacitatea de a desfasura activitati intelectuale umane;
A sunt organizate pentru achizitia si exploatarea cunoasterii dintr-un domeniu particular numit domeniul problemei;
A dispun de metode de invocare a cunoasterii si exprimarea expertizei comportandu-se ca un "sistem inteligent"
A la nivel de realizare informatica, sistemele expert se bazeaza pe principiul separarii cunoasterii de programul care o trateaza;
A sunt capabile sa memoreze cunoasterea, sa stabileasca legaturile intre cunostinte si sa traga concluzii, sa propuna solutii, recomandari, sa determine cauzele unor fenomene.
Cunoasterea intr-un sistem expert este organizata intr-o maniera care separa cunostintele despre domeniul problemei de alte tipuri de cunostinte, precum cele despre rezolvarea problemei si cele despre interactiunea cu utilizatorul.
Sistemele expert sunt programe care inmagazineaza cunostinte specializate, introduse de experti. Aceste sisteme se folosesc deseori in situatii in care nu exista o solutie algoritmica clara. Principala caracteristica a acestora este prezenta unei baze de cunostinte impreuna cu un algoritm de cautare adecvat tipului de rationament. De cele mai multe ori, baza de cunostinte este foarte mare, de aceea este foarte importanta modalitatea de reprezentare a cunoasterii. Baza de cunostinte a sistemului trebuie separata de program, care la randul sau trebuie sa fie cat mai stabil.
Sistemele expert pot fi folosite de sine statator sau pot fi integrate in alte sisteme informatice in functtie de necesitati. O clasa speciala de sisteme informatice, in care sistemele expert pot fi integrate mai usor din punct de vedere functional sunt sistemele interactive a deciziilor (SIAD).
Din punct de vedere operational, un sistem informatic de asistare a deciziei poate fi definit ca un sistem interactiv si flexibil care are drept obiectiv asistarea managerului in adoptarea unei hotarari atunci cand reprezentarea unei probleme organizationale nu poate fi complet formalizata de algoritmi. (I. Ionescu p.55 R nr. 10 - 2005).
Intre caracteristicile de baza ale unui SIAD, cele mai importante sunt:
A facilitatea de a rezolva problemele, datorita asocierii rationamentului decidentului cu un sistem informatic;
A adaptabilitatea in timp, utilizatorii pot adauga, combina, modifica si sterge elemente constitutive;
A accesul la o mare varietate de surse de date organizationale sau din mediul exterior;
A asigurarea eficacitatii procesului decizional in ceea ce priveste acuratetea, calitatea, finalitatea etc;
A asistarea deciziilor la nivel individual sau la nivel de grup de decidenti;
A asistarea deciziei pe niveluri manageriale diferite intr-o structura ierarhica ce porneste de la top manageri catre nivelurile inferioare.
Aria de cuprindere in care se utilizeaza sistemele expert este determinata in principal de functiile pe care le indeplinesc sistemele expert.
|
Rol si aria de cuprindere |
|||
|
Functii |
|
De control si monitorizare |
Controlul inteligent al sistemelor |
|
De depanare si reparare |
Recomanda corectii ale deficientelor functionarii sistemelor |
||
|
De proiectare |
Proiectarea produselor si sitemelor |
||
|
De diagnostic si intretinere |
Localizeaza erorile de functionare si recomanda corectiile necesare |
||
|
De instruire |
Imbunatateste performantele celor care invata folosind strategiile CAI - Computer Asisted Instruction |
||
|
De interpretare |
Clarificarea unor situatii, inferarea situatiilor noi pe baza semnalelor de la senzori |
||
|
De planificare |
Dezvolta scheme de activitate orientate spre scop (obiective) |
||
|
De predictie |
Inferarea unor situatii probabile pe baza informatiilor deja cunoscute |
||
|
De simulare |
Deducerea consecintelor actiunilor sau a evenimentelor decalsate de catre sistemul insusi |
||
|
De clasificare |
Organizarea entitatilor (obiectivelor) pe clase / categorii |
||
|
De selectie |
Identificarea celei mai bune alternative dintr-o lista de posibilitati |
||
Activitatile mai importante unde sistemele expert isi gasesc aplicabilitatea in domeniul economic si financiar contabil sunt:
|
In productie |
In domeniul finantelor |
Pentru gestiunea resurselor |
In marketing |
In domeniul asigurarilor |
In activitatea bancara |
In activitatea de brokeraj |
In domeniul financiar - contabil |
|
Conducerea robotilor industriali si a atelierelor flexibile Diagnostic si intretinerea sistemelor Controlul calitatii Controlul proceselor in timp real |
Consiliere plasamentele financiare Gestiunea impozitelor Marketing financiar Acordare de credite Planificare financiara Gestiune portofolii |
Evaluarea functiilor Stabilirea baremurilor Selectia personalului Deteminarea profitului Pensionare instruire |
Evaluarea potentialului firmei Analiza fortei si slabiciunilor concurentei Gestiunea retelelor de distributie Alegerea mediilor publicitare |
Garantii Vanzari Planificare financiara Rezolvare reclamatii Plasamente investitionale Gestiune portofolii |
Confruntare clienti - produse Evaluare riscuri Acordare de credite Comerciale Gestiune portofolii Audit colateral Evaluarea creditelor Tranzactii bancare Planificare financiara Prezentare incasari din vanzari Declaratii bancare Gestiune datorii Schimburi cu stainatatea Gestiune acreditive |
Analize investitii Prelucrare tranzactii Sprijin comercial Gestiune risc Vanzari Oportunitate arbitraj Monitorizare pret - actiune Schimburi cu strainatatea Gestiunea ratei dobanzii |
Auditing Planificarea impozitelor intreprinderii Determinarea impozitului pe profit Planificarea financiara Contabilitatea financiara si contabilitatea de gestiune |
MS Hunedoara este o societate, ca denumire, noua in tara noastra, dar MS Hunedoara inseamna de fapt Combinatul Siderurgic Hunedoara - la momentul infiintarii oficiale se numea Uzinele de Fier Hunedoara (12.06.1884) - Siderurgica Hunedoara.
"Locations in 14 countries across 4 continents Over 58 million tons of annual steel shipments* 5,000 customers in 120 countries 164,000 employees from over 45 nationalities"
Shaping the future of steel
Mittal Steel annual report 2004
MS Hunedoara in anul 2004 devenea a 20 filiala a unui mare concern, a 13 filiala in Europa, pe langa 4 din America si alte 3 din Asia-Africa,
Activitatea firmei de baza dupa codul CAEN este
inregistrata la 2710 Productia de metale feroase sub forme primare si cea de
feroaliaje
Aceasta clasa include printre altele:
-producerea de semifabricate din fier sau otel nealiat;
-producerea de lingouri, alte forme primare si semifabricate, din otel aliat si
inoxidabil;
-producerea de profile din otel aliat si inoxidabil.
In cadrul societatii s-a dezvoltat prin forte proprii un sistem de DB2 sub IBM iSeries 820 (AS/400) ce acopera in mare parte necesarul de soft pentru afaceri. Dar sunt multe parti ce functioneaza individual, pentru ca nu sunt legate la sistemul intern si la cea mai mare parte a aplicatiilor ce utilizeaza interfata. Societatea a parcurs in ultimii ani mai multe faze ale privatizarii ceea ce determina acum o optimizare a fluxului de informatii pentru a servii bunei functionari a societatii.
Aplicatiile actuale utilizeaza diverse limbaje de programare pe doua platforme diferite DB2 si Wndows.
|
Departament |
Name of application |
Purpose |
Programming |
|
Procurement |
Procurement Plan |
Collect the sections' requirements against B P and programme the purchase terms. |
VBA+EXCEL |
|
Procurement |
Scrap Procurement |
Data-entry of P O and related docum. Link to MRN. |
COBOL,RPG |
|
Procurement |
Scrap Reporting |
Data-entry of receiving doc. and Reports |
RPG |
|
Procurement |
Purchase Orders |
Data-entry and printout of P O. Link to MRN. |
RPG |
|
Warehouses |
MRN (NIR) for all the
inputs. |
Data-entry & printout of MRN. Link to P O. |
COBOL |
|
Sales |
Sales Contracts |
Data-entry addendum for domestic orders, sales visa,financial visa |
RPG |
|
Sales |
Sales Contracts |
Data-entry addendum for export orders |
RPG,BASIC |
|
Sales |
Sales Plan |
Cumulate Sales Orders and schedule for deliveries |
VBA+EXCEL |
|
Sales |
Finished Goods Stocks |
data-entry from delivery notes and output from dispatch notes- link to Dispatch Notes |
SQLRPG |
|
Sales |
Production Plan Proposal |
Plan of quantities for production wich inspected have to give sales plan |
VBA+EXCEL |
|
Finance |
Sales invoices for domestic |
link to dispatch notes, editing |
RPG, SQLRPG, COBOL |
|
Finance |
Sales invoices for export |
link to dispatch notes, editing |
BASIC,RPG |
|
Finance |
Cash-Flow |
Link to collection and payments |
VBA+EXCEL |
|
Finance |
Customers balance |
Data-entry collection link to customers invoices |
COBOL |
|
Finance |
Payments for suppliers |
Data-entry payments link to suppliers invoices |
COBOL |
|
Finance |
F G Accounting |
Centralize all F G from sections & account |
SQLRPG |
|
Finance |
Fixed Assets |
Accounting of Fixed Assets |
RPG, |
|
Finance |
Materials Accounting |
Accounting of materials |
RPG, |
|
Finance |
Investments Accounting |
Accounting of investments |
RPG, |
|
Finance |
Balance |
Company Balance |
RPG, |
|
Finance |
Suppliers balance |
Data-entry invoices from suplliers |
COBOL |
|
Finance |
Company's balance US GAAP balance, Profit and loose accounts |
Create reporting package for corporate and local requirements |
COBOL, VBA + EXCEL |
|
Finance |
Consulting |
Consulting of data by managers |
VBA+EXCEL |
|
Finance |
Cost on company's level |
Centralize/ Checking of the
costs |
VBA+EXCEL |
|
Production |
Production Costs on Plants |
Section wise controlling of costs against consum. Norms. |
VBA+EXCEL |
|
Production |
Dispatch Notes |
Data-entry ,editing,link to addendum |
RPG |
|
Production |
Sections' Purch. Requests |
Indents for raw-materials and spare parts from sections. Link to P O |
RPG |
|
Production |
Transportation evidences |
Transp. data, incl. wagons demurrage. Data-entry and reports. |
RPG |
|
Utilities |
Utilities Accounting & Costs |
link to Material Accounts,sallaries |
COBOL |
|
Finance |
Sallaries |
Data-entry all sallaries documents, calculation and reports |
COBOL,RPG |
|
H R |
Personnel evidence - |
data entry for labour books |
BASIC,RPG |
|
H R |
Usage of work time |
Checking the personnel norms |
COBOL,RPG |
|
H R |
Safety tracking |
The evidence of safety tracking |
Visual Fox |
|
Managers |
Operational Daily Report |
Synthesis and detailed reports for the management level |
VBA+EXCEL |
|
All |
Tabloul de bord |
Operational reports with history records for top management level |
RPG,COBOL, |
|
All |
Intranet site. |
Management of documents |
php, Interbase |
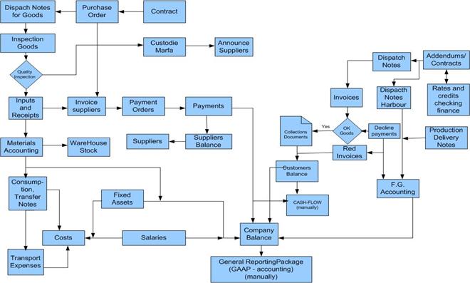
Schema logica urmatoare reda in mare parte ordinea aplicatiilor utilizate de MS Hunedoara pentru gestionarea departamentului comercial a societatii.
Exista o anumite dificultate in utilizarea diferitelor programe, aceasta este:
pentru cea mai mare parte a utilizatorilor modele nu sunt automatizate si informatiile oferite nu sunt in timp real.

Datele referitoare la plati sunt introduse La Magazia Centrala pe baza comenzilor emise si a marfurilor intrate in magazie.
Materiale sunt transferate in magaziile intermediare pe baza bonurilor de transfer si date in consum pe baza bonurilor de consum, inregistrarile se fac in fiecare sectie in parte.
Verificarea efectuarii platilor se face de catre departamentul financiar prin verificarea notelor introduse in ziua anterioara la magazia centrala. Introducerea datelor se face in fisiere Excel si este greoaie datorita numeroaselor pagini utilizate si a datelor care nu sunt sistematizate.

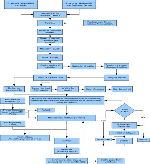
Emiterea comenzilor de aprovizionare cu materiale si materii prime

Urmatoarea schema descrie fluxul de achizitie a articolelor necesare pentru functionare, intretinerea utilajelor productive.
Productia, planificarea productiei
Productia, planificarea productiei este urmarita prin programul Excel si informatiile sunt introduse manual de departamentul de vanzari pe baza comenzilor clientilor. Deoarece nu toate sectiile productive dispun de sisteme informatice planificarea productiei se face prin transmiterea informatiilor telefonic sau pe suport scris.
Bibliografie:
"Sisteme informatice de asistare a deciziei financiare" - Cornel Nicolae Jucan, Sorin Ciontu
"Sisteme expert in modelarea deciziilor financiare" - Concepte si aplicatii - vol II - Editura "Alma Mater" - Sibiu - Cornel Nicolae Jucan
Introducere in Arheologia Informatizata" - Bibliotheca Historica et Archaeologica Universitatis Timisiensis, 2001 - Gh. Lazarovici, D. Micle.
https://ro.wikipedia.org/wiki/Sistem_expert
|
Politica de confidentialitate | Termeni si conditii de utilizare |
Vizualizari: 4816
Importanta: ![]()
Termeni si conditii de utilizare | Contact
© SCRIGROUP 2025 . All rights reserved