| CATEGORII DOCUMENTE |
Titlu: Manualul de Micro Credite
F1 - Chestionar Micro
F2 - Lista documentelor necesare pentru dosarul de credit
F3 - Opinie juridica pentru microintreprinderi
F4 - Solicitare de facilitate de credit pentru facilitati garantate cu depozite in numerar/contragarantii bancare
F5 - Acord de consultare a bazei de date a CRB
F6 - Declaratie conform reglementarilor legale privind supravegherea solvabilitatii si expunerilor mari ale institutiilor de credit
F7 - Hotararea AGA
F8 - Decizia asociatului unic
F9 - Solicitare de facilitate de credit pentru segmentul Micro
Scopul manualului este de a reglementa activitatea de creditare a segmentului Micro, in ceea ce priveste fluxul de lucru si principiile folosite in procesul de creditare, de la momentul initierii tranzactiei, pana la momentul administrarii/procesului de colectare.
Personalul bancii implicat in activitatea de creditare a segmentului Micro trebuie sa cunoasca principiile formulate in acest document si sa le aplice ca atare in activitatea zilnica.
Segmentul Micro include societatile comerciale precum si activitatile profesionale avand sediul si desfasurandu-si operatiunile in Romania, determinate conform Cap 1.3 Regula de incadrare/transfer intre segmentele IMM Micro si IMM Medii.
Micro-scorecard-ul este un instrument obiectiv de analiza a riscului care urmareste cuantificarea riscului de credit asociat cu solicitarile de credit noi, folosind un model rational/statistic (in functie de necesitatile si posibilitatile de analiza/dezvoltare ale bancii pentru diferitele categorii de expunere din cadrul segmentului).
Zona deciziei automate - in functie de scorul obtinut si/sau de alte criterii/reguli stabilite prin deciziile de implementare/revizuire a modului de lucru aferent segmentului Micro, solicitarile de credit procesate prin aplicatia MSA pot obtine o decizie automata (aprobat sau respins), fara a mai fi necesara o revizuire a acesteia de catre un OAMC.
Zona gri - include toate aplicatiile care nu se pot incadra in zona deciziei automate. Acestea vor fi repartizate pentru analiza catre un OAMC, conform competentelor de aprobare in vigoare, iar decizia de credit va fi stabilita/comunicata in urma analizei acestuia.
Criterii de segmentare:
CA/GC (conform ultimului bilant anual inregistrat la autoritatile fiscale, transformata in echivalent EUR in baza cursului mediu BNR aferent anului financiar raportat)
Expunere/GC (transformata in echivalent EUR la cursul BNR din data cererii clientului)
|
CA/Expunere |
Expunere <= EUR 100.000 |
Expunere > EUR 100.000 |
|
CA <= EUR 1.000.000 |
IMM Micro |
IMM Medii |
|
CA > EUR 1.000.000 |
IMM Medii |
IMM Medii |
Nota: Pana la o noua solicitare a clientilor din portofoliul de credite IMM existent, acestia se vor incadra intr-unul dintre cele doua segmente (IMM Micro sau IMM Medii), judecand cele doua criterii de segmentare la momentul ultimei decizii de credit existenta pentru clientul respectiv.
Precizari:
Gestionarea oricarui tip de solicitare se va face conform fluxului si cu instrumentele de analiza specifice segmentului din care face parte fiecare client.
Viteza de raspuns - Creeaza un sistem care asigura procesarea unui numar mare de aplicatii de credit, fara relaxarea criteriilor de credit, fara cresterea cheltuielilor, dar asigurand in continuare un timp de raspuns rapid si constant, chiar si in perioade de crestere a cererii de credite datorita campaniilor de marketing;
Uniformizarea modului de stabilire a deciziei - avand in vedere unicitatea modelului de evaluare a profilului de risc aferent fiecarei solicitari, decizia de credit este in foarte mica masura (pentru aplicatiile din zona gri)/deloc (pentru aplicatiile din zona automata) dependenta de apetitul/aversiunea la risc a fiecarui factor uman decident;
Reduce erorile umane ce pot aparea in procesul decizional.
Eficienta sporita in procesul decizional - concentreaza timpul de analiza asupra cazurilor limita, in timp ce identifica automat aplicatiile foarte bune sau foarte proaste si reduce la minim timpul alocat revizuirii acestora;
Indatoriri si responsabilitati principale ale RM MICRO/ Director Agentie
Departamentul Managementul Riscului de Micro-Credite reprezinta entitatea de risc infiintata la nivel central, avand urmatoarele responsabilitati:
Urmareste performanta scoringului si monitorizeaza evolutia calitatii portofoliului de Micro-Credite;
DMRMC este proprietarul modelelor de scoring. Astfel, orice modificari si/sau ajustari ale scorecardurilor atasate vor fi posibile numai in baza avizului pozitiv ale DMRMC.
Indatoriri si responsabilitati principale ale Ofiterului de Aprobare
Revizuieste si analizeaza din perspectiva riscului de credit, cererile de credit aferente Segmentului Micro, procesate de catre RM MICRO sau Directori Agentie prin Aplicatia Micro Scoring si asigura decizia de credit pentru acestea, in concordanta cu mediul legislativ, normele si Politica de credit interna, in vigoare;
Contribuie la mentinerea unui set de proceduri si politici interne, cu privire la activitatea de creditare a segmentului Micro si asigura aplicabilitatea acestuia;
Asigura indeplinirea criteriilor de limita de credit (pe facilitate/client/industrie/regiune) create de banca corespunzator reglementarilor institutiilor de supraveghere si reglementare din sistemul institutiilor de credit;
Se implica activ in monitorizeaza performantei scorecard-urilor si calitatea portofoliului de micro-credite, dezvoltarea modelului Micro Scoring (dezvolta propuneri pentru actualizarea/ajustarea acestuia: ponderi, punctaje, parametri) si a Politicii de Micro Creditare (in concordanta cu cadrul legislativ/schimbarile pietei, etc;
Indatoriri si responsabilitati principale ale Analistului de aplicatii bancare
Dezvoltarea specificatiilor business/tehnice pentru viitoare dezvoltari/ajustari ale scorecardurilor si/sau ale fluxului de lucru prevazut in Aplicatia Micro Scoring si/sau ale altor functionalitati conform cerintelor pietei;
Testarea dezvoltarilor antementionate inaintea implementarii acestora si asigurarea implementarii corecte a acestora;
Dezvoltarea si pregatirea rapoartelor periodice sau a celor solicitate de la caz la caz de management, in scopul evaluarii si monitorizarii corecte a activitatii de micro creditare, a ajustarii procesului acolo unde este cazul, trecerii de la scorecarduri rationale la scorecarduri statistice, etc;
Asigurarea administrarii/functionarii corecte a Aplicatiei Micro Scoring in stransa colaborare cu Directia IT:
o administrarea utilizatorilor,
o actualizarea tuturor listelor dinamice,
o comunicarea si asigurarea asistentei pentru toti utilizatorii pentru a asigura utilizarea optima a Aplicatiei;
Indatoriri si responsabilitati principale ale Analistului de calitatea datelor
Verifica prin sondaj, ulterior aprobarii cererii si/sau a utilizarii sumelor aprobate, corectitudinea datelor furnizate de RM Micro, pe baza carora s-a stabilit decizia de creditare (indiferent daca aceasta a fost determinata automat pe baza modelului decizional utilizat de banca sau in urma analizei unui Ofiter de Aprobare)
Evalueaza impactul datelor eronate asupra deciziei de creditare pentru tranzactiile verificate si identifica situatiile in care s-a stabilit o decizie eronata in urma analizei unor date eronate;
Monitorizeaza evolutia procentului de greseli intalnite si a severitatii acestora pentru persoanele implicate in introducerea datelor in Aplicatia de Micro Scoring;
Pregateste rapoarte periodice pentru conducerea bancii referitor la calitatea datelor verificate si impactul celor incorecte asupra deciziei de creditare (la nive de portofoliu de credite Micro), precum si eventuale masuri corective considerate necesare;
Produsele de credit oferite segmentului Micro pot fi cash si noncash, avand ca destinatie dezvoltarea/sustinerea activitatii societatii, atat pentru capital de lucru (revolving si nonrevolving) cat si pentru investitii.
Trasaturile specifice fiecarui tip de produs pot fi gasite in Normele de Produs aferente, in vigoare.
Nota:
In plus fata de produsele standard, pot fi acordate si alte facilitati de credit cu conditia ca acestea sa fie garantate integral cu depozite in numerar si/sau contragarantii bancare emise de banci acceptate de RBRO. Pentru aceste situatii gradul de acoperire cu garantii va fi dupa cum urmeaza:
|
Maturitatea facilitatii |
||
|
Facilitate/Garantie |
< 6 luni |
> 6 luni |
|
Facilitatea si garantia sunt exprimate in aceeasi valuta |
| |
|
Facilitatea si garantia sunt exprimate in valute diferite | ||
Orice alt produs de credit va putea fi oferit clientilor din segmentul Micro, numai ulterior aprobarii acestuia conform normelor interne.
In desfasurarea procesului de Micro-Creditare, reprezentantii bancii implicati in aceasta activitate vor lua in considerare urmatoarele recomandari:
Pentru a asigura o activitate eficienta pe acest segment, cererile solicitantilor nu vor fi incurajate cu o frecventa mai mare de 6 luni, calculate de la ultima data de procesare prin Aplicatia Micro Scoring;
Toate imprumuturile actionarilor/asociatilor catre societate existente la data procesarii cererii vor fi subordonate facilitatilor RBRO si astfel tratate ca imprumuturi pe termen lung.
Subordonarea se va face prin semnarea contractului de credit de catre actionari/ asociati, care include clauza de subordonare.
Datele financiare introduse in Aplicatia Micro Scoring vor respecta intocmai regulile de completare prevazute in Ghidul de completare MSA (RM MICRO/ Directorul de Agentie va introduce datele financiare conform balantelor de verificare si va verifica conformitatea acestora cu bilantul aferent). Astfel, este obligatorie introducerea datelor financiare aferente ultimilor doi ani financiari incheiati (si pentru care exista un bilant incheiat si depus la autoritatile fiscale). Exista insa si informatii financiare care se vor completa conform celei mai recente balante:
a) Datoriile Solicitantului catre banci, societati de leasing, alti creditori vor fi introduse in Sectiunea Facilitati la alte institutii actualizat (conform datelor cele mai recente, dar care nu pot fi mai vechi de cea mai recenta balanta incheiata);
b) Tabelele ce contin detalii despre clienti si furnizori vor fi completate in sectiunea Financiara actualizat (conform datelor cele mai recente, dar care nu pot fi mai vechi de cea mai recenta balanta incheiata);
Este obligatorie existenta cel putin a unui garant fidejusor pentru fiecare tranzactie din segmentul Micro. Numele acestuia si relatia sa cu imprumutatul vor fi introduse in solicitarea de credit.
Responsabilitatea stabilirii garantului fidejusor apartine RM MICRO/ Directorului de Agentie si acesta trebuie sa fie unul sau mai multi dintre urmatoarele persoane, in ordinea importantei:
Actionarul majoritar;
Actionarii care detin o pozitie de control;
Administratorii societatii,
Orice alt actionar al solicitantului;
Persoanele juridice care fac parte din acelasi GC cu solicitantul;
In cazul existentei unor precizari specifice in normele de produs, acestea vor prevala.
In cazul persoanelor fizice casatorite, calitatea de garant fidejusor va trebui sa fie asumata si de catre sot/sotie, in conformitate cu celelalte reglementari interne ale bancii cu privire la acest aspect.
In cazul produselor negarantate calitatea de garant fidejusor nu o va putea avea un cetatean strain (rezident sau nerezident) sau cetatean roman nerezident.
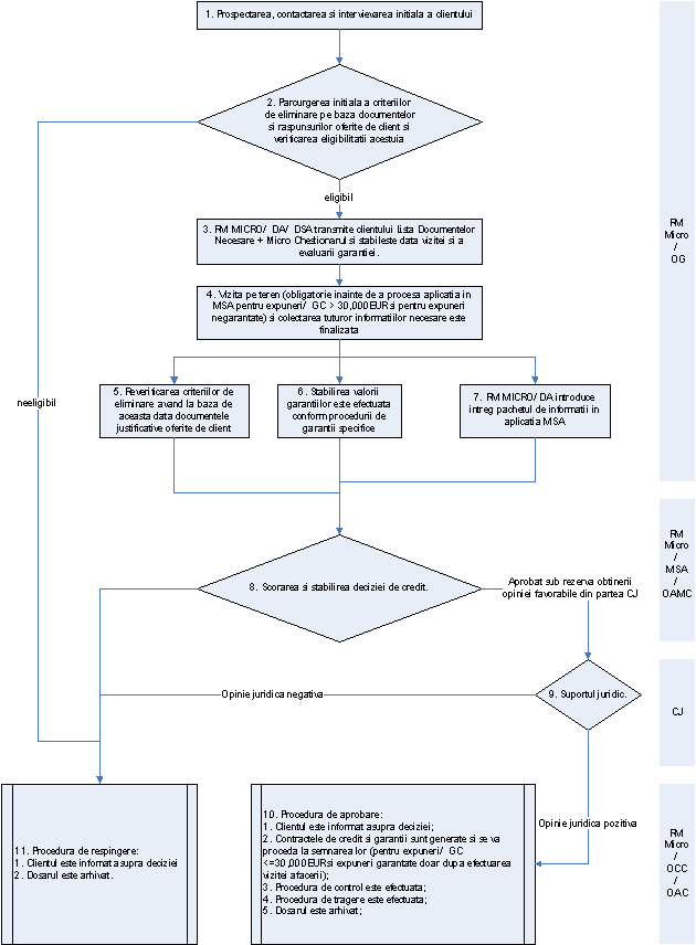
Nu este necesara o analiza a situatiilor financiare ale solicitantului de catre RM MICRO/ Director Agentie, in scopul determinarii inca din faza contactului initial cu acesta a eligibilitatii sale pentru obtinerea unei finantari.
(inapoi la cuprins)
|
Responsabil |
Etape/Activitati/Faze |
Elemente suport |
|
|
Initierea relatiei cu clientul | |||
|
Director Agentie/ RM MICRO/ DSA |
Clientii sunt contactati initial telefonic in vederea obtinerii unei intalniri de prezentare a ofertei de produse; Oportunitatile de vanzare incrucisata sunt identificate; Identifica scopul si fezabilitatea cererii Eligibilitatea solicitantului este verificata conform Politicii de Creditare. Daca solicitantul nu este eligibil, acesta este informat. | ||
|
Director Agentie/ RM MICRO |
Indiferent daca solicitantul este eligibil sau nu, este obligatorie introducerea in MSA a datelor de identificare ale clientului si a rezultatului verificarii criteriilor KO pe baza declaratiilor clientului (doar in cazul in care dosarul este initializat de catre Director Agentie/ RM MICRO). Daca solicitantul nu este eligibil se va actiona in MSA functia "stergere cerere"; Daca solicitantul este eligibil se solicita acestuia documentele prezentate in Lista Documentelor Necesare; Se stabileste data vizitei afacerii (daca este cazul) si a garantiilor; |
MSA Politica de Creditare F1, F2, F5, F6, F7/F8 |
|
|
DSA |
Se stabileste o intalnire pentru colectarea intregii documentatii de credit DSA verifica si depune documentatia clientului, in termen de maxim 24 de ore de la primirea acesteia, la registratura Agentiei Raiffeisen Bank din raza sa de actiune, pe baza unui borderou de predare-primire. Fiecare dosar va avea filele numerotate si va contine un opis de documente. Dosarele sunt depuse in atentia RM MICRO/ Director Agentie | ||
|
Director Agentie/ RM MICRO |
Dosarul va fi verificat de catre Director Agentie/ RM MICRO si, in termen de maxim 24 de ore de la primirea dosarului in banca, va transmite agentului DSA, telefonic sau prin e-mail rezolutia cu privire la: acceptarea cererii de credit si confirmarea privind programarea vizitei, sau neacceptarea cererii de credit solicitand, dupa caz completarea/corectarea documentatiei, in cazul in care dosarul este incomplet sau documentele sunt incorect completate, indicand erorile constatate. In cazul in care DSA nu solutioneaza erorile semnalate in termen de 15 zile calendaristice, dosarele fie urmeaza a se returna Agentului in baza unui borderou, fie se vor respinge. | ||
|
Vizita precedenta/Evaluarea garantiilor | |||
|
Director Agentie/ RM MICRO |
Se efectueaza inspectia afacerii la locul de desfasurare a acesteia; Pentru expuneri/GC ce depasesc EUR 30.000 precum si pentru solicitari negarantate, vizita se efectueaza obligatoriu anterior procesarii solicitarii. Pentru toate celelalte tipuri de solicitari vizita se poate efectua ulterior aprobarii, dar anterior semnarii documentatiei contractuale. | ||
|
Director Agentie/ RM MICRO /Ofiter Garantii |
Garantiile propuse sunt verificate si evaluate conform procedurilor specifice de evaluare a garantiilor pentru segmentul Micro; |
F1 - F8 din Procedura de evaluare garantii pentru Micro |
|
|
Procesarea cererii prin Aplicatia Micro Scoring | |||
|
Director Agentie/ RM MICRO |
Revizuirea criteriilor de KO din Politica de Creditare si verificarea informatiilor despre client in bazele de date existente in RBRO, daca este cazul; Verificarea clientului in bazele de date externe CIP, CRB, AEGRM, etc; In cazul in care RM MICRO/ Directorul de agentie sustine cererea clientului in termenii propusi, introduce informatia solicitata in Aplicatia Micro Scoring. Cererea este apoi procesata; Pagina de aprobare si cererea generate de aplicatia MSA sunt tiparite, semnate de catre Director Agentie/ RM MICRO si incluse in dosarul de credit; Solicitarile de extindere a maturitatii pentru facilitatile revolving, vor fi procesate catre DMRMC cu minim 15 zile calendaristice inainte de data scadentei existente. |
MSA Politica de Creditare CRB CIP AEGRM ICBS |
|
|
Pe baza datelor introduse, Aplicatia Micro Scoring calculeaza scorul pentru fiecare facilitate solicitata cu ajutorul caruia se determina daca cererea se incadreaza in zona gri sau in afara acesteia (asa cum este definita aceasta in documentele de aprobare/revizuire a scorecardului). |
MSA |
||
|
Decizia | |||
|
OAMC |
Procesul de stabilire a deciziei de credit este efectuat dupa cum urmeaza: Pentru solictari care se incadreaza in zona deciziei automate, decizia este stabilita in baza modelului decizional (scorecard) in vigoare pentru segmentul Micro. Pentru toate celelalte solicitari, care se incadreaza in zona gri, este necasara revizuirea aplicatiei de catre unul dintre OAMC, conform competentelor de aprobare in vigoare, decizia rezultand in urma analizei. |
MSA |
|
|
Comunicarea deciziei | |||
|
OAMC/ Director Agentie/ RM Micro/DSA |
In cazul deciziilor automate, comunicarea deciziei o poate face oricare dintre membrii DMRMC, catre Director Agentie/ RM MICRO, atat prin intermediul Aplicatiei Micro Scoring, cat si pe fax; In cazul solicitarilor incadrate in zona gri, decizia finala este comunicata de catre OAMC catre Director Agentie/ RM MICRO, atat prin intermediul Aplicatiei Micro Scoring, cat si pe fax, impreuna cu semnatura/ile necesara/e; Pachetul de informare a deciziei care va fi transmis pe fax (scanat via LN) de catre DMRMC catre Director Agentie/ RM MICRO va cuprinde "Comunicarea" si formularul "Solicitare de facilitate de credit pentru segmentul Micro" generat de aplicatia MSA, care vor contine decizia si semnatura/ile necesara/e. Rezultatele etapei de analiza vor fi aduse la cunostinta DSA, in termen de 24 de ore de la decizia finala; In cazul respingerii fluxul va continua cu pasul 6; In cazul aprobarii fluxul va continua cu pasul 7. |
MSA, Fax, Lotus Notes F9 |
|
|
Informarea Respingerii | |||
|
Director Agentie/ RM MICRO |
Solicitantul este informat asupra deciziei Dosarul este arhivat; | ||
|
Informarea Aprobarii | |||
|
Director Agentie/ RM MICRO |
Solicitantul este informat asupra deciziei de aprobare si asupra faptului ca incheierea contractelor de credit este conditionata de obtinerea unei opinii juridice favorabile; | ||
|
Vizita ulterioara | |||
|
Director Agentie/ RM MICRO |
Se efectueaza inspectia afacerii la locul de desfasurare a acesteia, in cazul in care nu s-a efectuat vizita precedenta, conform prevederilor normelor in vigoare; | ||
|
Avizul de legalitate | |||
|
Director Agentie/ RM MICRO /CJ CJ |
RM MICRO/ Directorul de agentie va transmite consilierului juridic care deserveste unitatea care a initiat tranzactia, documentatia juridica completa a clientului si a garantiilor propuse (inclusiv documentele referitoare la popririle infiintate pe conturile acestuia, la litigiile si procedurile de faliment in curs cu privire la acesta sau, dupa caz, cu privire la societati din grupul din care face parte. Consilierul juridic isi va formula opinia sa in termen de max. 3 zile lucratoare de la data primirii documentatiei de la RM MICRO/ Directorul de agentie. Dupa analiza dosarului de client si a documentelor relative la garantii, Consilierul Juridic va furniza Opinia Juridica |
MSA F3 |
|
|
Refuz de avizare CJ | |||
|
CJ/ RM MICRO/ Directorul de Agentie |
In masura in care CJ constata discrepante intre documentele aflate la dosar, ori in documentele respective se face trimitere la alte documente fara de care consilierul juridic nu-si poate formula o opinie juridica, dar si in cazul in care consilierul juridic considera ca datele prezentate nu permit formularea unei opinii juridice complete va sesiza RM MICRO/ Directorul de agentie solicitand, in scris, prin email prezentarea acelor documente/acte/contracte necesare si suficiente pentru formularea avizului sau. Daca in 3 zile lucratoare RM MICRO/ Directorul de agentie nu prezinta documentele solicitate, consilierul juridic va emite pe mail un refuz de avizare pentru neprezentarea documentelor solicitate. Refuzul de avizare va fi comunicat de catre CJ catre RM MICRO/ Director de agentie Refuzul de avizare va fi intotdeauna justificat. |
Lotus Notes |
|
|
Aviz Juridic nefavorabil | |||
|
CJ |
In cazul acordarii unui aviz juridic nefavorabil cererea este considerata respinsa si fluxul va continua cu pasul 6. Avizul Juridic Nefavorabil va fi intotdeauna justificat. | ||
|
Aviz Juridic favorabil | |||
|
CJ |
Dupa avizarea favorabila din punct de vedere juridic a solicitarii clientului si in baza aprobarii creditului de catre persoanele competente, consilierul juridic va trece la faza de generare a contractelor de credit si de garantii. In acest sens, consilierul juridic va introduce in baza de date MSA informatiile relative la garantii, solicitant, etc, (datele referitoare la costuri si la datele de identificare ale solicitantului si reprezentantilor acestuia se vor completa in contract in baza informatiilor primite de la RM/Director de agentie pe mail sau completate de acesta in MSA). Opinia juridica se va atasa la Aplicatia MSA in format electronic si la dosarul de credit datat si semnat. |
F3 |
|
|
Generarea contractelor | |||
|
CJ CJ/ RM MICRO/ Director Agentie |
Pe baza datelor deja introduse in MSA de catre RM Micro/Director de agentie si a celor introduse de CJ, acesta din urma va proceda la generarea contractelor de credit si de garantii pe care le va verifica din punct de vedere al conformitatii datelor cuprinse de acestea cu documentele aflate la dosar. In situatia in care aprobarea creditului s-a facut cu impunerea unor conditii suplimentare (precedente/anterioare) consilierul juridic va proceda la redactarea manuala a contractelor de credit. Pentru documentatia contractuala redactata manual de catre Consilierul Juridic, acesta va acorda viza de legalitate pe contracte, in conformitate cu procedurile si reglementarile interne in vigoare. In cazul in care consilierul juridic constata ca datele introduse in oricare dintre contractele generate de aplicatia MSA nu sunt conforme cu cele din dosarul solicitantului, va informa prin email RM MICRO/ Directorul de agentie despre datele eronate gasite si le va putea corecta in aplicatie pe profilul specific Legal astfel incat contractele sa fie generate corect. In masura in care toate datele din contracte sunt conforme cu documentatia aflata la dosar, consilierul juridic va acorda pe acestea viza de legalitate in conformitate cu normele interne aplicabile. |
MSA Lotus Notes |
|
|
Semnarea documentatiei contractuale | |||
|
Director Agentie/ RM MICRO |
Se semneaza contractele de credit si garantii de catre toate partile implicate in maxim 90 zile de la data aprobarii. In caz contrar aprobarea este considerata expirata si este necesara solicitarea unei noi aprobari; Aplica viza de confirmare a semnaturilor pe documentatia contractuala; | ||
|
Controlul intern | |||
|
OCC |
Se efectueaza functia de control credit conform normelor/fluxurilor de lucru in vigoare. | ||
|
Utilizarea facilitatii | |||
|
OAC |
Se efectueaza functia de administrare/monitorizare credit conform normelor/fluxurilor de lucru in vigoare. |
ICBS |
|
Nota:
- Fluxul de lucru descris in tabelul anterior nu se aplica solicitarilor de credit procesate pe fluxurile specifice, descrise in "Ghidul de instructiuni privind Manualul de Micro Credite" si nici solicitarilor din partea activitatilor preofesionale individuale (PFA).
- *Etapele 1.3 si 1.4 din fluxul de lucru exista numai in situatia in care solcitarea de credit este initializata de catre DSA.
(inapoi la cuprins)
Pentru segmentul Micro, numai urmatoarele tipuri de garantii vor fi acceptate:
Fluxul de lucru detaliat pentru evaluarea garantiilor este prezentat in normele si procedurile de garantii in vigoare cu specificul aplicabil pentru segmentul Micro.
De asemenea, prevederile Manualului de Garantii accesorii facilitatilor de credit se aplica tuturor garantiilor acceptate pentru solicitarile din segmentul Micro.
Asistenta juridica nu constituie si nu se substituie activitatii de control preventiv a activitatii de creditare, consilierul juridic neavand atributii de control, nefiind responsabil si neputand sa se substituie nici personalului cu atributii de creditare in ceea ce priveste documentatia de credit pe baza careia se fundamenteaza analiza de credit.
Consilierul Juridic va furniza Opinia Juridica cu mentionarea :
a) avizului juridic favorabil (fara conditii); sau
b) avizului juridic favorabil conditionat - in care se vor specifica conditiile si recomandarile cu privire la momentul indeplinirii acestora (anterior tragerii si/sau ulterior tragerii cu mentionarea termenului limita de indeplinire); sau
c) avizului juridic nefavorabil
Avizul de legalitate al consilierului juridic va fi dat in situatia in care sunt indeplinite cumulativ urmatoarele:
din analiza documentelor relative la infiintarea, inregistrarea si functionarea societatii, inclusiv din actele de decizie ale organelor competente ale acesteia, prezentate de catre RM MICRO/ Directorul de agentie, rezulta ca societatea este infiintata si functioneaza conform legii si ca s-au obtinut toate aprobarile cerute de lege si actele constitutive pentru contractarea creditului si constituirea garantiilor, si
din analiza documentelor relative la bunurile propuse a fi aduse in garantie, prezentate de catre RM MICRO/ Directorul de agentie, rezulta ca acestea sunt proprietatea solicitantului sau a unui garant indicat de catre acesta, ca nu exista impedimente pentru instituirea unor garantii reale in favoarea bancii asupra acestora si banca va avea capacitatea si posibilitatea sa execute garantiile daca va fi cazul.
Intregul proces de Control va fi efectuat in concordanta cu Norma si Procedura de Control Credite in vigoare, inclusiv modificarile aduse acestora prin deciziile conducerii bancii
Utilizarea facilitatilor aprobare, administrarea dosarelor de credit, precum si monitorizarea facilitatilor pe toata durata lor de viata se va face in concordanta cu Procedura de Administrare Credite in vigoare, inclusiv modificarile aduse acesteia prin deciziile conducerii bancii.
Creditele Micro sunt colectate de catre Departamentul Colectare Retail in concordanta cu procedurile/normele specifice existente.
(inapoi la cuprins)

CJ Consilier Juridic
OG Ofiter Garantii
OAC Ofiter de Administrare Credite PJ
OCC Ofiter de Control Credite
OSC Ofiter Suport Clienti
GC Grup de clienti care se considera un singur grup de debitori, asa cum este
definit prin regulamentele/normele BNR si prin instructiunile interne ale bancii.
RM MICRO Responsabil clientela IMM Micro
OAMC Ofiter Aprobare Credite - DMRMC
DMRMC Departamentul Managementul Riscului de Micro-credite
DIMM Directia IMM
OD Overdraft
RBRO Raiffeisen Bank SA
IMM Intreprinderi mici si mijlocii
MSA Aplicatia Micro Scoring
Criterii KO Criterii de eliminare
DSA Agentul independent de promovare/vanzari
CC Comitetul de Credite
|
Politica de confidentialitate | Termeni si conditii de utilizare |
Vizualizari: 1594
Importanta: ![]()
Termeni si conditii de utilizare | Contact
© SCRIGROUP 2025 . All rights reserved