| CATEGORII DOCUMENTE |
| Statistica |
Specializare : Administratie Publica
ASEZAREA, FUNDAMENTAREA SI REALIZAREA VENITURILOR BUGETARE PE EXEMPLUL SC ADYTEX SA
Cap. 1 Organizarea si functionarea SC. ADYTEX SA
v Introducere,
v Istoric: infiintare, evolutie, privatizare,
v Sectorul de activitate,
v Obiectul de activitare,
v Organizarea interna a SC ADYTEX SA,
v Relatiile societatii cu mediul extern,
v Situatia principalilor indicatori economico-financiari.
Cap. 2 Asezarea si calculul venitului bugetar
v Venituri catre bugetul de stat
Impozitul pe venit din salarii
Impozitul pe profit
Taxe pe valoarea adaugata
v Venituri catre bugetul local
Impozit pe teren
Impozitul pe cladiri
Taxa asupra mijloacelor de transport
v Contibutii la bugetul asigurarilor sociale de stat
Contributile la asigurarile sociale
Contributia la constituirea fondului de somaj
Contributia la asigurarile sociale de sanatate
v Contributii la fondurile speciale
Contributia la Fondul National de Asigurare pentru Accidente de Munca si Boli Profesionale
Contributia la Fondul Special de Solidaritate Sociala pentru persoanele cu handicap
v Venituri catre bugetul de stat
Impozitul pe venit din salarii
Impozitul pe profit
Taxa pe valoarea adaugata
v Venituri catre bugetul local
Impozitul pe terenuri
Impozitul pe cladiri
Taxa asupra mijloacelor de transport
v Contributii la bugetul asigurarilor sociale de stat
Contributile la asigurarile sociale
Contibutia la constituirea fondului de somaj
Contributia la asigurarile sociale de sanatate
v Contributii la fondurile speciale
Contributia la Fondul National de asigurare pentru Accidente de Munca si Boli Profesionale
Contributia la Fondul Special de Solidaritate Sociala pentru persoanele cu handicap
Bibliografie
In societatea pe actiuni, capitalul social este reprezentat prin actiuni emise de societate, care, dupa modul de transmitere, pot fi nominative sau la purtator.
Felul actiunilor va fi determinat prin actul constitutiv; in caz contrar, ele vor fi la purtator. Actiunile nominative pot fi emise in forma materiali, pe suport hartie sau in forma dematerializata, prin inscriere in cont.
Pentru validitatea deliberarilor adunarii ordinare este necesara prezenta actionarilor care sa reprezinte cel putin jumatate din capitalul social, iar hotararile sa fie luate de actionarii ce detin majoritatea absoluta din capitalul social reprezentat in adunare, daca in actul constitutiv sau in lege nu se prevede o majoritate mai mare.
Societatea pe actiuni este administrata de unul sau mai multi administratori, temporari si revocabili. Cand sunt mai multi administratori, ei constituie un consiliu de administratie.
Unicul administrator sau presedintele consiliului de administratie si cel putin jumatate din numarul administratorilor vor fi cetateni romani, daca prin actul constitutiv nu se prevede altfel. Numirea si inlocuirea administratorilor se fac exclusiv de catre adunarea generala.
Primii administratori pot fi numiti prin actul constitutiv, insa termenul mandatului lor nu poate fi mai mare de 4 ani. Daca nu s-a stabilit durata mandatului prin actul constitutiv, el este pentru 2 ani.
Societatea pe actiuni va avea trei cenzori, daca prin actul constitutiv nu se prevede un numar mai mare. In toate cazurile, numarul cenzorilor trebuie sa fie impar.
Cenzorii se aleg la inceput de adunarea constitutiva. Durata mandatului lor este de 3 ani si pot fi realesi. Cenzorii trebuie sa-si exercite personal mandatul lor. Cel putin unul dintre ei trebuie sa fie contabil autorizat in conditiile legii sau expert contabil.
Cenzorii trebuie sa fie actionari, cu exceptia cenzorilor-contabili.
Cenzorii sunt obligati sa supravegheze gestiunea societatii, sa verifice daca bilantul contabil si contul de profit si pierderi sunt legal intocmite si in concordanta cu registrele, daca acestea din urma sunt regulat tinute si daca evaluarea patrimoniului s-a facut conform regulilor stabilite pentru intocmirea bilantului contabil. Despre toate acestea, precum si asupra propunerilor pe care le vor crede necesare asupra bilantului contabil si repartizarii beneficiilor, cenzorii vor face adunarii generale un raport amanuntit.
Adunarea generala nu va putea aproba bilantul contabil si contul de profit si pierderi daca acestea nu sunt insotite de raportul cenzorilor.
Cenzorii au dreptul sa obtina in fiecare luna de la administratori o situatie despre mersul operatiunilor. Cenzorii iau parte la adunarile administratorilor, fara drept de vot. Este interzis cenzorilor sa comunice actionarilor in particular sau tertilor datele referitoare la operatiunile societatii, constatate cu ocazia exercitarii mandatului lor.
Managementul organizatiei
Aceasta organizatie are ca organ de conducere Adunarea Generala a Actionarilor, care este formata din principalii detinatori de actiuni ai firmei S.C. EUROTEX S.A
Administratorul unic a acestei organizatii a fost desemnat de actionarii acesteia sa indeplineasca functia de director general a firmei.
Adunarea generala a actionarilor se intruneste cel putin o data pe an si la cel mult trei luni de la incheierea exercitiului financiar anual.
Adunarea generala a actionarilor va fi convocata de catre Consiliul de Administratie al organizatiei, ori de cate ori va fi necesar pentru a lua hotarari specifice. Actionarii pot fi reprezentati si de alti actionari numai in baza unei procuri, care trebuie depusa la inceputul adunarilor in original si trebuie consemnate in procesul-verbal.
Presedintele Consiliului de Administratie este si directorul General al organizatiei, care va face numiri in functii conform organigramei societatii aprobate de Adunarea Generala a Actionarilor.
Adunarea Generala a Actionarilor are obligatia de a numi trei membri ai Comisie de Cenzori ai societatii, ce trebuie sa aiba functia de experti contabili.
Istoric: infiintare, evolutie, privatizare
Aceasta organizatie s-a constituit in anul 1969, cand avea o singura cladire, cea a sediului firmei "Moldova Tricotaje" Iasi.
Datorita cerintelor si comenzilor din acea perioada, conducerea unitatii a decis sa se construiasca o hala destinata productiei de tricotaje, ce s-a finalizat in anul 1973.
In anul 1980, s-a terminat a doua hala de productie, ceea ce a determinat marirea productiei si angajarea implicita a mai multor forte de munca din zona Harlau-lui. Aceste doua hale au fost dotate in decursul anilor cu utilaje specifice productiei de tricotaje.
In anul 1991 unitatea a fost preluata de firma "Dovatex", care a schimbat obiectul de activitate din tricotaje in confectii de dama.
Din acest an, unitatea a intrat intr-o perioada de schimbari masive datorate nevoii de schimbare fostei tricotaje, cu cele actuale, conform noilor cerinte, datorita schimbarii obiectului de activitate. In acest scop au fost achizitionate din strainatate utilaje si masini de confectii performante si fiabile in exploatare.
Privatizarea organizatiei a inceput in anul 1997, cand noii proprietari au cumparat actiunile fostei unitati "Moldova Tricotaje" Iasi, puse in vanzare la FPS Bucuresti si SIF Moldova.
In urma cumpararii actiunilor de pe piata, noii actionari au decis schimbarea obiectului de activitate din tricotaje de bumbac si poliester, in confectii de imbracaminte si lenjerie din materiale textile.
Aceasta privatizare s-a produs in mai multe etape datorita capitalului mare necesar retehnologizarii acestei organizatii in functie de noile cerinte.
Un aport important in privatizarea acestei organizatii a avut-o si principalii beneficiari ai produselor confectionate in aceasta organizatie, care au dat imprumuturi actualilor manageri pentru ridicarea standardelor de munca, in special salariatilor care isi desfasoara activitatea in aceasta organizatie productiva pana la standardele europene.
Un al doilea motiv pentru care importatorii au ajutat aceasta organizatie a fost acela pentru a schimba aspectul estetic al firmei, care era deteriorat prin trecerea anilor.
Investitiile care au urmat privatizarii au fost multiple si au facut sa schimbe in mod radical imaginea firmei de alta data, inlocuind-o cu o imagine mult mai europeana, conform cerintelor pietei externe.
Al doilea program de investitii a fost acela prin care organizatie a achizitionat de la firma Brathel masini de cusut de diferite tipuri necesare productiei de confectii; piese de calcat cu abur cald, care erau necesare pentru calcarea si pregatirea produselor finite; prese de curatat petele, ce apareau pe materialele aflate in lucru.
A fost refacuta instalatia electrica, respectand normele de securitate atat din punct de vedere P.S.I., cat si a P.M., asigurandu-se un iluminat foarte bun pe sectoare. Magaziile de materii prime, auxiliare si materiale finite au fost refacute in totalitate, dand posibilitatea de a mari stocarile de materii prime si materiale auxiliare, prin montarea rafturilor mult mai bine pozitionate, asa incat avandu-se acces usor la materialele depozitate in aceste magazii.
O importanta investitie a fost construirea centralei termice in asigurarea agentului termic pentru incalzirea celor doua hale si aburul cald necesar sectorului de calcat.
In anul 2001, unitatea a realizat o lucrare de R.K., inlocuind geamurile si usile vechi cu termopane termoizolante; schimbarea gardului ce imprejmuieste unitatea. Toate aceste lucrari au fost realizate cu firme specializate in domeniu.
In anul urmator a fost reamenajat in totalitate corpul cladirii unde se afla personalul administrativ, prin amenajarea birourilor si asigurarea cu tehnici moderne de lucru.
Sectorul de activitate
Aceasta organizatie isi desfasoara activitate in domeniul confectiilor de dama in sistem Lohn.
Sistemul Lohn a intrat in tara noastra imediat dupa anul 1990 si a luat o amploare foarte mare datorita unor avantaje pe care le are acest sistem. In cadrul acestui sistem avantajele sunt:
materia prima este aprovizionata de firmele contractuante, dupa preferintele si calitatea dorita de distribuitorii produselor finite;
sabloanele de lucru sunt alese de diferite firme contractante;
modelele si mosterele sunt dupa moda tarilor contractante;
ate, nasturi, auxiliare, toate sunt conform modelelor si mostrelor trimise de designers din Anglia, care este tara importatoare a produselor de dama;
transportul este specializat si este asigurat de firma importatoare, ceea ce face ca organizatie producatoare sa nu se inregistreze cu cheltuieli de transport care ar face mai scumpe produsele livrate.
Obiectul de activitate.
Principalul obiect de activitate al acestei organizatii este cel inscris in Statutul societatii:
fabricarea de articole de imbracaminte si lenjerie din materiale textile;
fabricarea altor articole de imbracaminte si accesorii.
Domeniul principal al activitate este cel de imbracaminte si accesorii. Aceasta unitate lucreaza in sistem Lohn si activitatea principala este cea de confectii, iar ca obiect secundar de activitate ar fi:
fabricarea de articole tricotate sau crosetate;
fabricarea de articole de imbracaminte din piele si inlocuitori de piele (cu exceptia celor de blana);
activitati de intermediere cu ridicata;
intermediari in comertul cu diverse produse.
Organizarea interna a S.C. EUROTEX S.A
Societatea dispune de o structura de personal diversificata. Are un numar actual de 673 de persoane, din care: un numar de 53 ingineri, 10 economisti, 124 personal cu studii medii si superioare, 486 muncitori calificatie si necalificati.
|
Structura personalului | |
|
Personal de conducere si administrativ (TESA) | |
|
Personal tehnic productiv | |
|
Personal direct productiv | |
|
Personal indirect productiv |
In ultimii trei ani s-a inregistrat o crestere a numarului de salariati. Dupa privatizare, organizatia a inregistrat fluctuatii ale numarului de salariati astfel:
daca in 1997 numarul de salariati a fost de 956, in anul 2001 numarul s-a restrans la 656, inregistrand in 2002 o crestere la 698, iar in 2003 s-a inregistrat din o scadere ajungandu-se pana la un numar de 673 salariati.
Evolutia numarului de salariati la S.C. EUROTEX S.A
FLUX INFORMATIONAL INTERN
Depozit CTC Clienti
S.C.
EUROTEX S.A

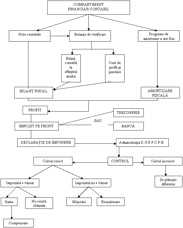
Relatiile serviului financiar - contabil:
Serviciul financiar - contabil are relatii informationale cu celelalte compartimente ale unitatii, dar si cu organisme, structuri externe. Relatiile informationale ale serviciului financiar - contabil cu compartimentele functionale din cadrul unitatii (birouri, servicii, sectoare productive) cuprind documente de evidenta primara:
biroul desfacere: comanda interna de fabricatie, avizele de expeditie
biroul prognoze, pregatire, urmarire, productie: dispozitiile de lucru, situatia realizarii productiei
biroul personal, salarizare: pontaje, situatia realizarii productiei, situatia lunara a vechimii personalului, situatia stabilirii salariului negociat si a altor drepturi stabilite prin contractul colectiv de munca sau prin decizii ale conducerii, raportari specifice compartimentului
biroul control tehnic de calitate: certificate de garantie si calitate
biroul aprovizionari: situatia contractelor cu furnizorii de materii prime, materiale, situatia necesarului de materii prime si materiale
biroul protectia muncii: planul anual si pe trimestre privind cheltuielile cu protectia muncii
controlul financiar intern: documente specifice controlului financiar intern.

Diagrama de
relatii a serviciului financiar - contabil
5. Relatiile societatii cu mediul extern.
Mediul extern cuprinde: clienti, furnizori, inspectia financiara locala sau judeteana, banca teritoriala, directiile judetene de statistica, directiile de munca si protectie sociala, minister, actionari.
Informatiile trimise de serviciul financiar-contabil, sunt grupate dupa documente sau structuri de date:
bilanturile contabile cu anexele specifice pentru activitatea proprie;
propunerile de plan financiar, planul de credite, planul de casa;
informatiile privind gradul de realizare a salariilor, retinerilor din salarii si nivelul acestora;
informatiile privind relatiile cu furnizorii: volumul datoriilor fata de furnizorii de energie, gaze, servicii;
informatii privind relatiile cu clientii: nivelul facturilor emise si cel al facturilor incasate;
informatii pentru directiile judetene de statistica, inspectiile financiare, departamentale.
Datele primite privesc urmatoarele domenii:
date privind metodologia specifica de intocmire a bilanturilor contabile pentru activitatea proprie, calculul datoriilor fata de bugetul de stat, bugetul asigurarilor sociale;
date privind nivelul salariilor, sporurilor, ajutoarelor negociate prin contractul colectiv de munca sau cele ce privesc calculul impozitelor pe salarii, nivelul contributiei la asigurarile sociale, pensie suplimentara;
date privind personalul propriu pentru calculul salariilor, procentul de realizare a normelor, gradul de realizare a timpului de lucru (numarul de ore efectiv lucrate);
date cuprinse in extrasele de cont, privind relatiile cu clientii sau furnizorii;
date cuprinse in documentele intocmite de comisiile de inventariere a patrimoniului.
Relatiile cu furnizorii de utilitati:
Compania Nationala de Electricitate - furnizeaza curentul electric, asigura iluminatul si functionarea aparaturii din dotare.
Regia Autonoma de Apa si Canal - furnizeaza apa necesara, apa curenta, grupuri sanitare, canalizare.
RomGaz Nord Est - furnizeaza gazul metan pentru agentul termic necesar societati.
Romtelecom - furnizeaza serviciile de telefonie fixa.
Orange - furnizeaza serviciile de telefonie mobila.
Deoarece in localitatea unde isi are sediul societatea nu sunt banci comerciale, platile si incasarile firmei cu clientii si furnizorii se realizeaza prin virament bancar, prin conturile deschise la BRD GROUPE SOCIETE GENERALE, Grup Targu Frumos. Plata furnizorilor se face prin eliberarea facturilor de catre acestia, in conformitate cu reglementarile in vigoare prin virament bancar si/sau numerar. Platile prin virament bancar se efectueaza prin ordin de plata doar pentru furnizorii care au deschis cont la Trezorerie, fiind interzisa virarea banilor la o banca comerciala.
Totodata societate plateste fondul de sanatate la Casa de Asigurari de Sanatate prin virament bancar.

Relatiile firmei cu institutiile la care plateste taxe si impozite:
Catre DGFPCFS sunt directionate: TVA-ul, impozitul pe profit, impozitul pe salarii, fondul de risc de accidente.
Societatea plateste la Primarie, taxa pentru mijloacele de transport, impozitul pe cladiri, toate acestea platindu-se prin virament bancar, ordin de plata.
S.C. EUROTEX S.A nu are o piata proprie de desfacere in judetul Iasi, doar in cateva puncte din tara acolo unde partenerii de afaceri externi au deschise puncte de lucru. Acesti parteneri au in prezent, atat in Anglia cat si in alte tari, printre care si Romania, magazine proprii de desfacere a produselor realizate in aceasta organizatie.
Noile modele care se cer, de consumatori, in magazinele de specialitate sunt strans legate de noile aparitii ale modei in diferite cercuri si reprezentatii de moda. Aceste modele sunt efectuate de regula sa firmele care au ca obiect de activitate confectii de dama, cum este si cazul societatii alese.
Pentru a putea satisface cerintele de pe pietele consumatoare de aceste produse de dama, importatorii fac contracte de executie pe perioade de timp si cu unele conditii de executii, cum ar fi accesoriile, organizatiilor specializate in domeniu. Aceste comenzi duc uneori la angajari din randul somerilor care au cursuri de perfectionare in domeniul confectiilor de dama sau in alte domenii asimilate, cursuri ce au fost efectuate prin Oficiul Fortelor de Munca teritoriale.
Produsele realizate in aceasta unitate sunt in special destinate femeilor, fara o restrictie de varsta si care include o gama foarte diversificata de modele ce sunt comandate de partenerii de afaceri.
Toate produsele executate in aceasta organizatie sunt bine verificate din punct de vedere tehnic si calitativ, atat de salariatii firmei cat si de o echipa din partea beneficiarului de produse.
Dinamica de desfacere a pietei acestor organizatii cu care lucreaza firma, este foarte buna datorita existentei unei mari varietati de consumatori desfasurati pe mai multe piete distincte din Anglia si alte tari care achizitioneaza produsele de dama, de la partenerii acestei organizatii.
Concurenta pe care au de infruntat firmele cu care are contract organizatia este foarte acerba datorita multitudinii de societati care au ca obiect de activitate confectii in sistemul Lohn.
In Anglia comertul cu produse de confectii are o mare raspandire si este foarte profitabil, fapt ce a determinat pe multi intreprinzatori sa investeasca in retele de distributie si ulterior sa faca contracte ferme cu organizatii care sunt pe teritorii ale unor tari unde legislatiile au permis infuzia de capital strain, iar taxele percepute pentru initierea acestor afaceri nu au fost prea mari.
Datorita contractelor, a facut posibila cresterea numarului locurilor de munca pentru femei, in primul rand, apoi au crescut veniturile la Consiliul local prin taxe si impozite.
Concurenta pe care o au acesti parteneri de afaceri nu este numai din partea investitorilor din Anglia, ci si din partea altor investitori in acest sistem de confectii Lohn, la care se mai adauga si alti investitori sau intermediari care au ca obiectiv castigarea unor piete de desfacere care sa le asigure o dezvoltare sigura, dar si un profit incurajator.
De aceea, calitatea si respectarea timpilor de livrare a produselor catre firmele contractante sunt esentiale pentru pietele de desfacere.
In localitatea noastra mai functioneaza o organizatie cu acelasi profil de confectii in sistem Lohn si care face sa creasca concurenta la nivelul realizarilor ce se obtin.
6. Situatia principalilor indicatori economico-financiari.
Structura si evolutia veniturilor bugetare la S.C. EUROTEX S.A, in perioada 2001 - 2003, se prezinta astfel:
|
Venituri bugetare | ||||||
|
Sume absolute |
Sume absolute |
Sume absolute |
||||
|
A. VENITURI CATRE BUGETUL DE STAT |
||||||
|
a) impozitul pe salarii | ||||||
|
b) impozitul pe profit | ||||||
|
c) impozit TVA | ||||||
|
d) taxe vamale si accize | ||||||
|
e) alte obligatii catre Bugetul de Stat | ||||||
|
Total venituri catre Bugetul de Stat | ||||||
|
B. VENITURI CATRE BUGETUL LOCAL |
||||||
|
a) impozitul pe cladiri | ||||||
|
b) impozitul pe terenuri | ||||||
|
c) impozitul pe mijloacele de transport | ||||||
|
d) alte impozite si taxe | ||||||
|
Total venituri catre Bugetul Local | ||||||
|
C. VENITURI CATRE BUGUGETUL ASIGURARILOR SOCIALE DE STAT |
||||||
|
a) contributia la asigurarile sociale | ||||||
|
b) contributia la fondul de somaj | ||||||
|
c) alte contributii | ||||||
|
Total venituri catre Bugetul Asigurarile sociale de Stat | ||||||
|
D. VENITURI CATRE BUGETUL ASIGURARILOR DE SANATATE |
||||||
|
a) contributia asigurarilor sociale platite de angajator | ||||||
|
b) contributia asigurarilor sociale platite de angajat | ||||||
|
Total venituri catre Bugetul Asigurarile de Sanatate | ||||||
|
E. VENITURI CATRE FONDURILE SPECIALE |
||||||
|
a) contributia la fondul pentru accidente de munca si boli profesionale | ||||||
|
b) contributia la fond persoane cu handicap | ||||||
|
Total venituri catre Fondurile Speciale | ||||||
A. VENITURI CATRE BUGETUL DE STAT
Impozitul pe venit din salarii
Impozitul pe venituri din salarii reprezinta o componenta de baza a impozitului pe venit global, asa cum aceasta este definita in Ordonanta Guvernului nr.7/2001 privind impozitul pe venit. Impozitul pe venituri din salarii este un impozit direct, constituindu-se intr-o sursa permanenta de venituri la bugetul statului.
Impozitul este un venit fiscal ce se include in costuri, in cazul agentilor economici.
Sunt considerate venituri din salarii, toate veniturile in bani si/sau in natura, obtinute de o persoana fizica ce desfasoara o activitate in baza unui contract individual de munca sau a unui statut special prevazut de lege, indiferent de perioada la care se refera, de denumirea venitului sau de forma sub care ele se acorda, inclusiv indemnizatiile pentru incapacitate temporara de munca, pentru concediu maternitate, de ingrijire a copilului pana la varsta 2 ani.
Baza legala a impozitului pe venituri din salarii este:
Ordonanta Guvernului nr. 7/2001, privind impozitul pe venit;
Hotararea Guvernului nr. 54/2003 pentru aprobarea Normelor metodologice de aplicare a O.G. nr. 7/2001;
Subiectul impozitului:
Se considera salarii realizate pe teritoriul Romaniei, salariile platite in bani si/sau in natura primite de catre salariati de la persoane fizice sau juridice care au domiciliul sau sediul pe teritoriul Romaniei, precum si salariile primite din sau in strainatate de catre persoanele care isi desfasoara activitatea in Romania.
Platitorul impozitului, este angajatorul, care poate fi persoana fizica sau juridica si/sau alta entitate la care isi desfasoara activitatea una sau mai multe persoane fizice care presteaza o munca in schimbul unei plati.
Obiectul impozitului, sunt veniturile din salarii sau asimilate salariilor si cuprind totalitatea sumelor primite ca urmare a unei relatii contractuale de munca, precum si orice suma de natura salariala la care se refera si care sunt realizate din:
salariile de baza;
sporurile de orice fel;
indemnizatiile de orice fel;
recompensele si premiile de orice natura;
sumele primite pentru concediul de odihna;
sumele primite in caz de incapacitate temporara de munca sau pentru concediu de maternitate sau de crestere a copilului pana la varsta de 2 ani
sumele primite pentru concediul de ingrijire a copilului cu handicap, pana la implinirea acestuia a varstei de 3 ani;
sumele primite pentru concedii medicale de ingrijire a copiilor cu handicap accentuat sau grav, pana la implinirea de catre copii a varstei de 18 ani;
orice alte castiguri in bai si in natura, primite de la angajatori de catre angajati, ca plata a muncii si meritelor lor;
din activitati desfasurate in baza unei conventii civile de prestari servicii, platite de agentii economici.
Nu se cuprind in venitul lunar impozabil:
sumele platite cu ocazia transferului in interesului de serviciu a unui salariat intr-o alta locatie;
indemnizatiile platite la incadrarea in munca;
preavize de concediere;
pensiile de orice fel;
alocatiile acordate persoanelor cu copii, ajutoarele sociale.
Sunt scutite de la plata impozitului:
bursele elevilor si studentilor;
veniturile invalizilor de gradul I si II, ale veteranilor de razboi si a persoanelor handicapate;
corespondenti de presa straini;
donatorii de sange sau de plasma.
Calculul impozitului pe venituri din salarii se face pe baza informatiilor cuprinse in fisa fiscala.
Fisa fiscala va fi completata de platitorul de venituri din salariile obtinute si impozitul retinut si virat in cursul anului, precum si rezultatul regularizarii impozitului anual.
Exista 2 modele de fisa fiscala:
fisa fiscala pentru functia de baza - FF1
fisa fiscala pentru venituri din salarii, altele decat cele de la functia de baza - FF2.
Fiecare din aceste fise se intocmeste in 3 (trei) exemplare de catre angajator: primul exemplar ramane la angajator, al doilea este pentru unitatea fiscala la care angajatorul este inregistrat la platitor de impozit pe venit din salarii, iar al treilea este dat angajatului.
In continuare voi prezenta un exemplu privind operatiunile ce se desfasoara la S.C. EUROTEX S.A Salariatul pe care l-am luat ca exemplu este director de productie, cu un salariu tarifar de 8.300.000 lei, avand un spor de conducere de 25, o vechime in munca de 23 ani si are in intretinere un copil.
|
Salariul de baza sau tarifar | ||
|
Spor de conducere 25% | ||
|
Spor de vechime 25% | ||
|
Premiu | ||
|
VENIT BRUT | ||
|
Contributia la asigurarile sociale de stat 9.5% | ||
|
Contributia la asigurarile sociale de sanatate 6.5% | ||
|
Contributia la fondul de somaj 1% | ||
|
Total contributii | ||
|
Cheltuieli profesionale | ||
|
Deducere personala | ||
|
Deducere suplimentara | ||
|
Total deduceri | ||
|
Baza calcul pentru impozit | ||
|
Impozit lunar | ||
|
Salariul net |
Venitul brut s-a obtinut astfel:
salariul de baza+sporul de conducere+spor vechime+premiu
Total contributii
contributia la asigurarile sociale de stat 9,5% + contributia la asigurarile
sociale de sanatate 6,5% + contributia la fondul somaj 1%.
Toate contributiile (9,5%, 6,5%, 1%) au fost inmultite la venitul brut.
Cheltuielile profesionale sunt 15% din deducerea personala de baza.
Deducerea suplimentara este 50% din deducerea personala de baza. Adica 2.000.000*50%= 1.000.000. In cazul in care sunt mai multe persoane in intretinere, baza de calcul este: 2.000.000*50%*nr. personalor.
Baza de calcul pentru impozit
venitul brut - total contributii - cheltuielile profesionale - total deduceri
Impozitul lunar
[1.091.000+28% (7.033.500-5.200.000)]
Salariul net:
venitul brut - total contributii - impozitul pe salariu.
Impozitul pe profit
Impozitul pe profit face parte din categoria impozitelor si taxelor directe, constituindu-se ca o sursa permanenta de venit la dispozitia bugetului de stat.
Baza legala a impozitul pe profit este:
Legea nr. 414/2002 privind impozitul pe profit;
Hotararea Guvernului nr. 859/2002 pentru aprobarea instructiunilor privind metodologia de calcul a impozitului pe profit;
Hotararea Guvernului nr. 830/2002.
Subiectul impunerii:
Conform Legii nr. 414/2002, contribuabilii care sunt obligati sa plata impozitului pe profit sunt:
persoanele juridice romane, pentru profitul impozabil obtinut atat in Romania cat si in strainatate;
persoanele juridice straine care desfasoara activitati printr-un sediu permanent in Romania pentru profitul impozabil aferent acelui sediu permanent;
persoanele fizice si juridice nerezidente care desfasoara activitati in Romania ca beneficiari ori parteneri impreuna cu o persoana juridica romana intr-o asociere sau alta entitate, pentru profitul realizat in Romania;
persoanele juridice romane si persoanele rezidente, pentru veniturile realizate atat in Romania, cat si in strainatate din asocieri. In acest caz, impozitul datorat de persoana fizica se calculeaza, se retine si se varsa de catre persoana juridica.
Determinarea profitului impozabil:
Profitul impozabil (profitul fiscal) este egal cu rezultatul fiscal (Rf), atunci cand acesta este mai mare ca zero. Rezultatul fiscal se calculeaza ca diferenta intre veniturile realizate din orice sursa (Vt) si cheltuielile efectuate pentru realizarea acestora intr-un an fiscal (Ct) din care se scad sumele neimpozabile (Df) si se adauga sumele pentru care nu se admite deducerea (Cnd). Din marimea obtinuta se scade, daca este cazul, pierderea fiscala ramasa de recuperat din anii precedenti (Pfr):
Rf=Vt - Ct + Cnd - Df - Pfr
Veniturile neimpozabile care se scad sunt formate din:
dividenetele primite de catre o persoana juridica romana de la alta persoana romana;
diferenetele favorabile de valoare adaugata ale titlurilor de participare inregistrate ca urmare a incorporarii rezervelor, beneficiilor sau a primelor de asigurare ori prin compensarea unor creante la societatea la care se detin participatiile;
veniturile rezultate din anularea datoriilor care au fost considerate cheltuieli nedeductibile, precum si din anularea provizioanelor pentru care nu s-au acordat deducere sau a veniturilor realizate prin recuperarea unor cheltuieli nedeductibile;
alte venituri neimpozabile, prevazute expres in acte normative speciale;
In vederea calcularii profitului impozabil, cheltuielile dunt deductibile numai daca sunt aferente veniturilor impozabile, conform Legii nr. 414/2002.
La calcularea profitului impozabil, sunt deductibile urmatoarele sume (cu referire la agentul economic S.C. EUROTEX S.A.
rezerva, in limita a 5% din profitul contabil, inainte de determinarea impozitului pe profit din care scad veniturile neimpozabile si se adauga cheltuielile aferente acestor venituri neimpozabile, pana ce acestea vor atinge a cincea parte din capitalul social subscris si varsat din patrimoniu, dupa caz potrivit legilor de organizare si functionare.
cheltuielile cu sponsorizarea efectuate in limita de 5% aplicata asupra diferentei dintre totalul veniturilor si totalul cheltuielilor, inclusiv accizele, mai putin cheltuiala cu impozitul pe profit si cheltuielile cu sponsorizarea;
In sfera cheltuielilor nedeductibile se incadreaza:
impozitul pe profit datorat conform actelor normative in vigoare, precum si impozitul pe venituri realizate in strainatate;
amenzile, confiscarile, majorarile de intarziere, penalitatile de intarziere datorate autoritatilor romane sau straine;
suma cheltuielilor cu indemnizatia de deplasare datorata salariatilor pentru deplasarile si/in strainatate, care depasesc de 2,5 ori nivelul legal pentru institutii publice;
sumele utilizate pentru constituirea provizioanelor pentru limitele stabilite prin hotarari a Guvernului;
suma cheltuielilor deductibile care depasesc limitele considerate deductibile conform legii anuale a bugetului de stat;
cheltuielile privind bunuri de natura stocurilor sau a activitatilor corporale constatate lipsa din gestiune sau degradate, neimputabile pentru ca au fost incheiate contracte de asigurare, precum si taxa pe valoare adaugata aferenta acestor cheltuieli;
cheltuielile cu taxa pe valoare adaugata aferente bunurilor acordate salariatilor sub forma unor avantaje, daca valoarea acestora nu a fost impozata prin retinerea la sursa;
orice fel de cheltuiala in favoarea actionarilor sau a asociatilor, altele decat cele generate de plati pentru bunurile livrate sau servciile prestate contribuabulului la valoarea de piata;
cheltuielile inregistrate in contabilitate care nu au la baza un document justificativ, potrivit Legii contabilitatii nr.82/1991, republicata cu modificarile si completarile ulterioare, prin care se face dovada efectuarii operatiunilor;
cheltuielile inregistrate in contabilitate, determinate de diferentele nefavorabile de valoare ale titlurilor de participare, ale titlurilor imobile, ale activitatii de portofoliu, cu exceptia celor determinate de varsarea acestora;
cheltuielile reprezentand tichetele de masa acordate de angajatori, daca nu sunt acordate in limita dispozitiilor legii anuale a bugetului de stat;
cheltuielile privind contributiile la fondurile speciale peste limitele stabilite sau care nu sunt reglementate de actele normative, inclusiv contributiile la fondurile de pensii altele decat cele obligatorii;
cheltuielile cu primele de asigurare platite de angajator in numele angajatului. Sunt exceptate cheltuielile cu primele de asigurare pentru accidente de munca, boli profesionale si risc profesional;
cheltuieli de protocol ce depasesc limita de 2% aplicata asupra diferentelor rezultatelor dintre totalul veniturilor si al cheltuielilor inclusiv accizele, mai putin cheltuielile cu impozitul pe profit si cheltuielile de protocol inregistrate in cursul anului.
La finele exercitiului financiar se cunosc urmatoarele informatii despre situatia financiara a societatii:
|
Venituri din exploatare | ||
|
Cheltuieli din exploatare | ||
|
Venituri din activitatea financiara | ||
|
Cheltuieli din activitatea financiara | ||
|
Venituri extraordinare | ||
|
Cheltuieli extraordinare | ||
|
Cheltuieli cu impozitul pe profit, deja inregistrat si platit | ||
|
Venituri din dividende | ||
|
Venituri din provizioane neimpozabile | ||
|
Penalitati trecute pe cheltuieli | ||
|
Provizioane nedeductibile aparute in cursul anului | ||
|
Valoarea neamortizata a mijloacelor fixe scoase din uz si trecute la casare | ||
|
Cheltuieli de protocol | ||
|
Cheltuieli cu sponsorizarea | ||
|
Lipsuri neimputabile | ||
|
Capital social | ||
|
Rezerve legale existente |
|
a) |
Venituri totale (rd. 1+3+5) | |
|
b) |
Cheltuieli totale (rd. 2+4+6) | |
|
c) |
Cheltuieli cu impozit pe profit deja platit si incasat | |
|
d) |
Pierderi raportate din anul precedent | |
Cheltuieli nedeductibile | ||
|
-cheltuieli cu sponsorizarea | ||
|
-limita de deductibilitate 5%[Vt - (Ct - Cimp.pr. - Csponsorizare)] | ||
|
e) |
Cheltuieli nedeductibile cu sponsorizarea | |
|
- cheltuieli cu protocol | ||
|
- limita de deductibilitate 2%[Vt - (Ct - Cimp.pr. - Ccu protocol)] | ||
|
f) |
Cheltuieli cu sponsorizarea |
Deductibila |
|
- rezerve legale existente | ||
|
- limita de deductibilitate 5%[Vt - (Ct - Cimp.pr.)] | ||
|
g) |
Cheltuieli nedeductibile cu rezervele | |
|
h) |
Penalitati | |
|
i) |
Provizioane nedeductibile aparute in timpul exercitiului | |
|
j) |
Cheltuieli cu amortizarea mijloacelor fixe | |
|
k) |
Lipsuri neimputabile | |
|
Venituri din dividende | ||
|
Venituri din provizioane neimpozabile | ||
|
Rezerva legala deductibila | ||
|
l) |
Deduceri fiscale - Total | |
In legatura cu impozitul pe profit se mai intocmeste si "Declaratia privind obligatiile de plata la bugetul de stat", in care se completeaza trimestrial si pozitiile referitoare la impozitul pe profit; pentru unitatile care platesc impozit lunar, informatiile privind impozitul pe profit se trec in fiecare luna. Aceasta declaratie se va depune la organul fiscal pana la termenul de plata a impozitului, inclusiv.
Taxa pe valoare adaugata.
Potrivit Legii nr. 345/2002, taxa pe valoare adaugata reprezinta un impozit indirect care se stabileste asupra operatiunilor care privesc livrarile de bunuri mobile, transferul proprietatii bunurilor imobile, importul de bunuri, prestari de servicii si operatiunile asimilate.
Tinand cont de aceasta definitie, valoarea adaugata este echivalenta cu diferenta dintre vanzarile si cumpararile din acelasi stadiu al circuitului economic. Mecanismul taxei pe valoare adaugata, poate fi pus in evidenta astfel:
Valoarea adaugata = Vanzari - Cumparaturi
19% din valoarea adaugata = 19% din vanzari - 19% din cumparari
TVA de plata = taxa colectata - taxa deductibila
Baza legala.
Incepand cu 01.06.2002, reglementarile legale cu privire la taxa pe valoare adaugata sunt:
Legea nr. 345/2002, abroga toate actele normative in vigoare pana la acea data si care este insotita de Hotararea Guvernului nr. 598/2002 care aproba Normele metodologice de aplicare.
La acestea se adauga urmatoarele ordine ale Ministerului de Finante:
Nr. 816/2002, scutirea de taxa pe valoare adaugata cu drept de deducere pentru livrarile de bunuri si prestari de servicii in favoarea directa a ministerelor diplomatice, oficiilor consulare;
Nr. 726/2002, aplicarea scutirii de taxa pe valoare adaugata pentru livrarile de utilaje, echipamente, prestari de servicii legate mijlocit de operatiuni petroliere realizate de titularii acordurilor petroliere
Nr. 728/2002, pentru aprobarea unor formule financiar contabile privind taxa pe valoare adaugata;
Nr. 731/2002 si 1007/2002 privind modul de atestare a suspendarii platii taxei pe valoare adaugata a organelor vamale;
Nr. 732/2002 privind atestarea de amanare a exigibilitatii pentru livrarile efectuate in tara;
Nr. 865/2002 pentru aprobarea modului si continutului formularului "Decont privind TVA".
Platitorii de taxa pe valoare adaugata:
Taxa pe valoare adaugata datorata bugetului de stat, se plateste de catre:
Persoanele impozabile inregistrate ca platitori de taxa pe valoare adaugata pentru operatiunile taxabile;
Titularii operatiunilor de import de bunuri efectuat direct prin comisionari sau terte persoane juridice care actioneaza in numele si din ordinul titularului operatiunii de import, indiferent daca sunt sau nu inregistrati ca platitori de taxa pe valoare adaugata la organele fiscale cu exceptia importurilor scutite;
Persoanele fizice pentru bunurile introduse in tara potrivit regulamentului vamal;
Persoanele juridice sau fizice cu sediul ori cu domiciliul stabil in Romania, beneficiari al prestarilor de servicii efectuate de prestatori cu sediul sau cu domiciliul in strainatate, cu exceptia celor scutite de taxa pe valoare adaugata, indiferent daca sunt sau nu inregistrate ca platitori de taxa pe valoare adaugata la organele fiscale.
Baza de impozitare, este formata din:
Pentru livrarile de bunuri si/sau prestari de servicii, din tot ceea ce constituie contrapartida obtinuta sau care urmeaza sa fie obtinuta de furnizor sau prestator din partea cumparatorului, beneficiarului sau a unui tert, inclusiv subventiile directe legate de pretul acestor operatiuni, exclusiv taxa pe valoare adaugata;
Pretul de achizitie sau, in lipsa acestuia, pretul de cost determinat la momentul livrarii/prestarii, pentru livrarile de bunuri reprezentate de preluarea de catre persoane impozabile a unor bunuri achizitionate sau fabricate de catre acestea, pentru a fi utilizate in scopuri care nu au legatura cu activitatea economica desfasurata sau pentru a fi puse la dispozitie altor persoane fizice sau juridice in mod gratuit si la operatiunile asimilate cu prestarile de servicii;
Compensarea pentru trecerea in domeniul public a unor bunuri din patrimoniul persoanelor impozabile si efectuarea unor servicii potrivit unui ordin scris sau in numele unei autoritati publice.
In baza de impozitare nu se cuprind:
sconturile sau alte reduceri de pret acordate de furnizori direct clientilor in vederea stimularii vanzarilor, conform contractelor incheiate;
penalizarile, precum si sumele reprezentand daune, interese stabilite prin hotarare judecatoreasca definitiva, solicitate pentru indeplinirea totala sau partiala a obligatiilor contractuale;
dobanzile percepute pentru plati cu intarziere, vanzari cu plata in intarziere, vanzari cu plata in rate, operatiuni de leasing;
sumele achitate de furnizor sau prestator in contul clientului si care apoi se deconteaza acestuia.
A. JURNAL CUMPARARI - evidenta TVA deductibila
Societatea achizitioneaza materii prime in valoare de 250.000.000 lei, TVA 19%.
Baza impozabila (Bi) = 250.000.000 lei
![]()
Societatea inregistreaza cheltuieli cu transportul efectuat de firma S.C. TRANSBUS CODREANU, in suma de 15.300.000 lei, TVA 19%
Baza impozabila (Bi) = 15.300.000 lei
![]()
Societatea primeste factura de telefon Romtelecom in valoare de 10.430.000 lei, TVA 19%.
Baza impozabila (Bi) = 10.430.000 lei
![]()
Se primeste factura de energie electrica in valoare de 27.000.000 lei, TVA 19%.
Baza impozabila (Bi) = 27.000.000 lei
![]()
Societatea inregistreaza primirea facturii pentru bunuri primite in luna trecuta, in valoare totala de 36.200.000, TVA 19%.
Baza impozabila (Bi) = 36.200.000 lei
![]()
B. JURNAL VANZARI - evidenta TVA colectata
Inregistrarea cu factura prestari servicii in valoare de 23.490.000 lei
Baza impozabila (Bi) = 23.490.000 lei
![]()
Inregistrarea unei donatii facute de S.C. EUROTEX S.A in valoare de 8.000.000 lei
Baza impozabila (Bi) = 8.000.000 lei
![]()
Societatea vinde salariatilor produse in valoare totala de 25.250.000 lei, TVA 19%.
Baza impozabila (Bi) = 25.250.000 lei
![]()
B. VENITURI CATRE BUGETUL LOCAL
Impozit pe teren
Legea nr. 27/1994 privind impozitele si taxele locale
Ordonanta de Urgenta a Guvernului nr. 62/1998
Hotararea Guvernului nr. 1278/2002, prin aplicarea O.G. nr. 36/2002
Persoanele fizice, juridice, asociatiile familiale, unitatile economice ale unor persoane juridice care detin in proprietate suprafete de teren situat in municipii, orase, comune, sate, in cadrul sau in afara localitatilor.
Terenurile neocupate cu cladiri si alte constructii detinute in proprietate de contribuabilii persoane fizice situate in categoriile de localitati 1 si 2, zonele A, B, C. Aceste categorii de localitati sunt: Bucuresti, Brasov, Cluj-Napoca, Constanta, Craiova, Galati, Iasi, Timisoara.
Terenurile neocupate de cladiri apartinand contribuabililor, situate in zonele si categoriile de localitati 1 si 2, zonele D, precum si din categoriile 3-5, in suprafata de pana la 1000m2, pentru suprafata care depaseste 1000m2 se datoreaza impozit pe terenul agricol.
Terenurile neocupate de cladiri ce apartin persoanelor juridice si sunt folosite in alte scopuri decat cele necesare desfasurarii activitatii pentru care sunt autorizate.
Terenurile dobandite in cursul anului indiferent de forma se impun cu incepere de la data de 01 a lunii urmatoare, impozitul se calculeaza proportional cu perioada de timp ramasa pana la sfarsitul anului.
Terenurile care se vand in cursul anului indiferent de forma se fot scadea de la impunerea, de la data de 01 a lunii urmatoare si impozitul se recalculeaza.
Terenurile pentru care nu se datoreaza impozit sunt:
terenurile ocupate de cladiri si alte constructii proprietatea contribuabilului;
terenuri apartinand manastirilor, lacaselor de cult recunoscute de lege;
terenuri ocupate de cladiri si alte constructii la care nu se datoreaza impozit pe cladiri;
terenuri proprietatea persoanelor juridice folosite in scop agricol.
Sunt scutiti si au reduceri de la plata impozitului:
veteranii de razboi, vaduvele de razboi, raniti si luptatorii in Revolutia din decembrie 1989;
persoanele fizice care au domiciliul si locuiesc in localitatile prevazute in H.G. nr.323/1996 si HG nr. 395/1996 beneficiaza de reducere 50% a impozitului pe terenuri.
Persoanele fizice care platesc impozitul pe terenuri datorat pe intregul an pana la data de 15 martie a anului fiscal, beneficiaza de o bonificatie de 5%..
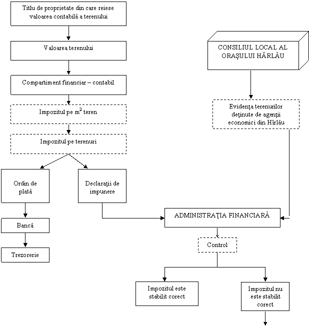
Societatea achizitioneaza un teren de la o societate comerciala, o parcela de teren de 700 m2, in vederea contructiei unor spatii de parcare. Terenul a intrat in proprietatea S.C. EUROTEX S.A de la inceputul lunii ianuarie 2004.
Impozitul pe teren datorat va fi calculat astfel:
Societate de unde s-a achizitionat terenul se gaseste in zona centrala a orasului Hirlau.
Terenul se incadreaza in categoria I , zona B:
700m2 x 6.159 lei/m2 = 4.311.300 lei
Impozitul pe cladiri *
Impozitul pe cladiri este un impozit direct destinat veniturilor curente ale bugetelor locale anuale.
Impozitul pe cladiri reprezinta o contributie baneasca anuala ce se datoreaza bugetului local de catre contribuabili pentru cladirile aflate in proprietatea acestora, indiferent de locul unde sunt situate si de destinatia acestora.
Legea nr. 27/1994 privind impozitele si taxele locale
Ordonanta Guvernului nr. 62/1998
Norme privind metodologia de calcul si formularistica corespunzatoare referitoare la asezarea si urmarirea impozitelor si taxelor locale aprobate prin H.G. nr. 506/1994
O.G. nr. 36/2002 aprobata prin H.G. nr. 1279/2002
Impozitul pe cladiri se datoreaza de contribuabili pentru cladiri aflate in proprietatea acestora, indiferent de locul unde acestea sunt situate si de destinatia lor.
Impozitul cladirilor proprietate de stat aflate in administrarea sau folosinta contribuabililor, impozitul se datoreaza de catre cei care le au in folosinta sau administrare.
Pentru cladirile care constituie fondul locativ de stat, impozitul se datoreaza de catre unitatile care le administreaza.
Subiectul impunerii il constituie persoanele fizice sau juridice detinatoare de cladiri in municipii, orase, comune, respectiv, si societatea la care fac referire S.C. EUROTEX S.A.
Obiectul impozitului:
Cladirile proprietatea persoanelor fizice, destinate locuintelor sau activitatilor economice;
Cladirile care constituie fond locativ de stat, utilizate de persoanele fizice ca locuinte;
Cladirile aflate in functiune si cele aflate in uzura sau consumate cu exceptia celor mentionate anterior.
S.C. EUROTEX S.A are obligatia de a plati impozitul pe cladiri pentru cele detinute, ca persoana juridica, respectiv pentru cladirile folosite pentru birouri, sectiile de productie, magazii.
Nu sunt supuse impozitarii:
cladirile apartinand institutiilor publice
cladirile care potrivit legii sunt considerate monumente istorice cu exceptia spatiilor folosite in alte scopuri, respectiv pentru activitati comerciale, economice sau locative
cladirile care prin destinatie constituie lacase de cult, apartinand cultelor recunoscute de lege
reconstructiile si amenajarile funciare din cimitire.
Termenul de plata. Impozitul pe cladiri poate fi achitat integral la inceputul anului sau trimestrial in rate egale pana la 15 inclusiv a ultimei luni din fiecare trimestru.
Pentru neplata la termen a impozitului S.C. EUROTEX S.A datoreaza o majorare de 0,12% pentru fiecare zi de intarziere, calculata din ziua urmatoare celei in care impozitul era datorat.
In cadrul compartimentului financiar-contabil se intocmeste un proces verbal de punere in functiune a cladirii ce face obiectul impozitului pe cladiri. Pe baza informatiilor din evidenta contabila referitoare la valoarea de inventar a cladirilor si constructiilor speciale, se intocmeste declaratia de impunere care cuprinde elemente de identificare a bazei impozabile (adresa, valoarea de inventar, data dobandirii, etc.).
Pe baza acestor elemente de identificare prin declaratia de impunere se calculeaza impozitul pe cladiri ce urmeaza a fi virat la bugetul local in rate egale, pana la termenele stabilite prin lege.
Cladiri evaluate la o valoare de inventar = 5.432.125.000 lei
Cota = 1%
Impozit = 54.321.250 lei
Se plateste in rate: - pana la 15 martie = 13.580.312,5 lei
- pana la 15 iunie = 13.580.312,5 lei
- pana la 15 septembrie = 13.580.312,5 lei
- pana la 15 decembrie = 13.580.312,5 lei
Taxa asupra mijloacelor de transport*
Taxa asupra mijloacelor de transport este un impozit direct, stabilit ca venit curent, fiscal al bugetelor locale.
Baza legala.
Legea nr. 27/1994 privind impozitele si taxele locale
Ordonanta Guvernului nr. 62/1998
Norme privind Metodologia de calcul si formalistica, referitoare la asezarea impozitelor si taxelor locale aprobate prin H.G. nr. 506/1994.
Subiectul impunerii
Contribuabilii pot fi persoane juridice (Regii Autonome, Societati comerciale cu capital de stat, privat, mixt sau cu participarea straina. Organizatiile cooperatiste), care poseda mijloace de transport cu tractiune mecanica sau pe apa.
Obiectul impunerii
Pot forma obiectul impunerii atat mijloacele de transport cu tractiune mecanica, cat si mijloacele de transport pe apa.
Baza de impozitare
Taxa asupra mijloacelor de transport se stabileste anual, in sume fixe cu anumite particularitati, cum sunt cele cu tractiune mecanica sau pe apa.
Pentru vehiculele cu tractiune mecanica, taxa se stabileste in functie de capacitatea cilindrica a motorului pentru fiecare 500 cm3 sau fractiune sub 500cm3. Taxa pentru fiecare 500 cm3 este diferentiata pe tipuri de autovehicule: autoturisme, autobuze, microbuze, autocamioane, autotrenuri, tractoare, motociclete, motorete si scutere.
Pentru remorci de orice fel, semiremoci si rulote apartinand contribuabililor, taxele anuale se stabilesc in functie de capacitatea acestora.
Capacitatea cilindrica a motorului si capacitatea cilindrica a remorcilor se dovedeste cu cartea de identitate a autovehiculului respectiv a remorcii, cu factura de cumparare sau alte documente legale din care rezulta acestea.
Scutirea de la plata taxei.
autoturismele, motocicletele cu atas si triciclurile cu motor care apartin indivizilor, daca sunt adaptate invaliditatii acestora,
institutiile publice precum si persoanele juridice care au ca profil de activitate transportul in comun de calatori din interiorul localitatilor.
C. CONTRIBUTII LA BUGETUL ASIGURARILOR SOCIALE DE STAT
Contributii la asigurarile sociale*
Baza legala
Legea nr. 19/2000, modificata si completata cu O.U.G. nr.49/2001 si O.U.G. nr. 107/2001
Subiectii impunerii
Contribuabilii, in sistemul public de pensii si alte drepturi de asigurari sociale, sunt:
asigurarile, care datoreaza contributii individuale de asigurari sociale;
angajatorii;
asiguratii care pot fi asimilati angajatorului, in conditiile legii;
institutia statului care administreaza fondul pentru plata ajutorului de somaj;
persoanele care incheie un contract de asigurari suplimentar.
Baza de calcul
Baza de calcul lunara a contributiei individuale de asigurari sociale in cazul asiguratilor o constituie:
a) salariile individuale brute, realizate lunar, inclusiv sporurile si adaosurile, reglementate prin lege sau prin contractul individual de munca in cazul asiguratilor care desfasoara activitati pe baza de contract individual de munca, inclusiv functionarii publici;
b) veniturile brute de natura salariala realizate lunar de persoanele care isi desfasoara activitatea in functii elective sau care sunt numite in cadrul autoritatii executive legislative ori judecatoresti;
c) venituri brute de natura salariala, realizate lunar de persoanele care desfasoara activitati exclusiv pe baza de conventii civile de prestari servicii, mai putin pensionarii de limita de varsta;
d) venitul lunar asigurat prevazut in declaratia sau contractul de asigurari, care nu poate fi mai mic de o patrime din salariul mediu brut pe economie;
Nu se datoreaza CAS asupra sumelor reprezentand:
prestatiile de asigurari sociale care se suporta din fondurile asigurarilor sau din fondurile angajatorului si care se platesc direct de catre angajator;
drepturile platite potrivit dispozitiilor legale, in cazul desfacerii contractelor individuale de munca ale incetarii raporturilor de serviciu ale functionarilor publici sau al incetarii calitatii de membru fondator;
diurnele de deplasare si de delegare, indemnizatiile de delegare, detasare si transfer, platite in limita disponibilitatilor legale precum si drepturile de autor;
sumele obtinute in baza unor conventii civile de prestari de servicii sau executari de lucrari de catre persoanele care au incheiat un contract individual de munca si de catre beneficiarii unei pensii pentru limita de varsta;
sumele reprezentand participarea salariatilor la profitul societatii;
premii si alte drepturi exceptate expres prin legi speciale.
Exemplu de calcul:
Voi considera salariul brut de 13.890.000 lei
a) CAS platit de angajat:
CAS = 9,5% * 13.890.000 = 1.319.550 lei
b) CAS platit de angajator:
CAS = 22% * 13.89.000 = 3.055.800 lei
Daca fondul de salarii este de 700.000.000 lei, atunci:
CAS = 24,5% * 700.000.000 = 171.500.000 lei
Contributia la constituirea fondului de somaj*
Baza legala
Legea nr. 76/2002 privind protectia somerilor si reintegrarea lor profesionala
O.G. nr. 124/2002 pentru modificarea si completarea Legii nr. 76/2002
O.G. nr. 147/2002 pentru reglementarea unor probleme financiare si pentru modificarea unor acte normative
Subiectii impunerii
Persoanele fizice si juridice, romane sau straine, cu sediul in Romania care angajeaza personal roman si persoanele incadrate in munca pe baza unui contract individual de munca.
Baza de calcul
Pentru societate:
q fondul de salarii realizat lunar, in valoare bruta, respectiv:
salariile de baza;
sporurile si indemnizatiile;
salariile de merit;
salariile pentru persoanele care presteaza activitati in cumul;
drepturile care se acorda personalului trimis in strainatate;
stimulentele si premiile de orice natura platite din fondul de salarii; indemnizatiile pentru concediul de odihna;
indemnizatiile pentru incapacitate temporara de munca;
indemnizatiile pentru personalul care lucreaza pe baza de contracte de servicii sau conventii civile;
salariile platite administratorilor sau cenzorilor;
Exemplu de calcul:
Salariul brut este de 13.890.000 lei
Fond salarii este de 700.000.000 lei
a) Contributia angajatului este:
CFAS = 1% * 13.890.000 = 138.900 lei
b) Contributia angajatorului
CFAS = 3% * 13.890.000 = 486.150 lei - raportat la salariul brut
CFAS = 3% * 700.000.000 = 24.500.000 lei - raportat la fondul de
salarii
Contributia la asigurarile sociale de sanatate*
Baza legala
O.U.G. nr. 150/2002 privind organizarea si functionarea sistemului de asigurari sociale de sanatate
Subiectii impunerii
Obligatia virarii pentru asigurarile sociale de sanatate revine persoanei fizice sau juridice care angajeaza persoane cu contract individual de munca sau conventii civile
Baza de calcul
Baza de calcul poate fi reprezentata de fondul de salarii, de veniturile lunare brute acordate membrilor cooperatori, de venitul agricol impozabil declarat anual, de drepturile individuale ale pensionarilor si ajutoarelor acordate in baza legislatiei, precum si de ajutorul de somaj, ajutorul pentru integrare profesionala sau alocatie de spijin.
Exemplu de calcul
Salariul brut este de 13.890.000 lei
Fond de salarii este de 700.000.000 lei
a) contributia angajatorului
CASS = 7% * 13.890.000 lei = 972.300 lei - raportat la salariul brut
CASS = 7% * 700.000.000 lei = 49000000 lei - raportat la fondul de
salarii
b) contributia angajatului
CASS = 6,5% * 13.890.000 lei = 902.850 lei
D. CONTRIBUTII LA FONDURILE SPECIALE
Contributia la Fondul National de Asigurare pentru Accidente de Munca si Boli Profesionale*
Baza legala
Legea nr. 346/2002 privind asigurarea pentru accidente de munca si boli profesionale
Subiectul impunerii
Datoreaza contributii de asigurare pentru accidente de munca si boli profesionale:
a) angajatorii, pentru persoanele asigurate obligatoriu prin legi: persoanele fizice si juridice care angajeaza persoane cu contract individual de munca sau conventii civile;
b) se pot asigura pe baza de contract de asigurare, persoanele asigurate obligatoriu in sistemul de pensii:
asociat unic, actionari;
administratori;
persoane autorizate sa desfasoare activitati independente;
persoane angajate in institutii internationale;
proprietari de terenuri agricole si/sau forestiere precum si arendasii
Baza de calcul este reprezentata de fondul de salarii.
Exemplu de calcul:
Pentru un fond de salarii de 700.000.000 lei
Contributia la fondul de risc este de 0.5%
Contributia la fondul de risc = 0,3% * 700.000.000 lei = 3.500.000 lei
Contributia la Fondul Special de Solidaritate Sociala pentru persoanele cu handicap
Baza legala
Legea nr. 519/2002, pentru aprobarea O.U.G. nr. 102/1999 privind protectia sociala si incadrarea in munca a persoanelor cu handicap;
O.U.G. nr. 102/1999.
Subiectul impunerii
Agentii economici, organizatiile cooperatiste, organizatiile economice straine cu sediul in Romania, reprezentantele autorizate in Romania ale persoanelor juridice straine care angajeaza personal roman, persoane fizice care utilizeaza munca salariala.
Societatile comerciale, regiile autonome, societatile si companiile nationale, alti agenti economici cu cel putin 100 angajati, au obligatia de a angaja persoane cu contract individual de munca intr-un procent de 4% din numarul total de angajati. In cazul in care refuza sa angajeze personal cu handicap, vor plati lunar la Fondul de solidaritate o suma egala cu salariul minim brut pe economie inmultit cu numarul locurilor de munca in care nu au incadrat persoane cu handicap.
Baza de calcul:
fondul de salarii realizat lunar, inclusiv castigurile realizate lunar de colaboratori, persoane fizice;
numarul locurilor de munca in care trebuie angajate persoane cu contract individual de munca (cu handicap) cel putin 4% din numarul total de angajati.
Exemplu de calcul.
In anul 2004, S.C. EUROTEX S.A avea un numar de 673 angajati si nu avea angajate persoane cu handicap.
Contributia la acest fond se calculeaza astfel:
|
Numarul total de salariati | |
|
Numarul salariatilor cu handicap | |
|
Salariul minim pe economie |
Contributia la Fondul de Solidaritate Sociala = 673 * 4% * 2.500.000 =
pentru persoanele cu handicap = 67.500.000 lei
A. VENITURI CATRE BUGETUL DE STAT
Impozitul pe venit din salarii
Calcularea si contabilizarea retinerii si varsarii impozitului pe venituri din salarii:
Venitul brut din salarii reprezinta suma veniturilor realizate de salariat.
Venitul net din salarii se determina prin scaderea din venitul brut a:
contributiilor obligatorii datorate, potrivit legii, pentru protectia sociala a somerilor (1%), pentru asigurarile sociale de sanatate (6,5%), contributia individuala de asigurari sociale de stat (9,5%), precum si alte contributii obligatorii stabilite prin lege.
cota de 15% din deducerea personala de baza, acordata cu titlul de Cheltuieli profesionale, ce se acorda o data cu deducerea personala de baza la acelasi loc de munca. Daca o persoana lucreaza in doua locuri, deducerile se acorda unde persoana are cartea de munca sau unde a incheiat contractul individual de munca. O persoana nu poate primi doua deduceri in aceeasi luna.
Deducerea de baza reprezinta suma fixa care se deduce din venitul lunar anual global.
Beneficiarii de venituri din salarii datoreaza un impozit lunar reprezentand plati anticipate, care se calculeaza si se retine de catre platitorii de venituri.
Pentru calculul impozitului lunar aferent venitului realizat, baremul lunar de impozitare se aplica asupra bazei de calcul determinate astfel:
asupra venitului net lunar din salarii determinat prin scaderea din venitul brut a contributiilor retinute si a sumei reprezentand cheltuieli profesionale, diminuat cu deducerile personale si suplimentare acordate in luna respectiva, pentru veniturile din salarii la functia de baza;
asupra venitului net calculat ca diferenta intre venitul brut realizat intr-o luna si contributia la asigurarile sociale de sanatate, pe fiecare loc de realizare a acestuia, pentru veniturile din salarii, altele decat cele de la functia de baza.
Sumele reprezentand prime de vacanta, acordate pe langa indemnizatia de concediu de odihna, in limitele salariului de baza din luna anterioara plecarii in concediul de odihna, se impoziteaza separat de celelalte drepturi salariale ale lunii in care se plateste, prin aplicarea baremului lunar de impozitare asupra bazei de calcul ca diferenta intre venitul brut si contributiile la asigurari sociale.
In scopul determinarii impozitului pe veniturile salariale prin locul unde se afla functia de baza se intelege:
pentru persoanele fizice angajate intr-un singur loc de munca, ultimul loc inscris in carnetul de munca sau in documentele specifice care potrivit reglementarilor legale, sunt asimilate acestora;
in cazul cumulului de functii, locul ales de persoane fizice.
Deducerea personala de baza si deducerile suplimentare se insumeaza. Suma deducerilor suplimentare admisa pentru calculul impozitului nu poate depasi 2,5 inmultit cu deducerea personala de baza si se acorda astfel:
0,5%*deducerea personala de baza, pentru sotie/sot sau alti membri ai familiei aflati in intretinere;
0,5%*deducerea personala de baza, pentru invalizii de gr.II si persoane cu handicap;
1%*deducerea personala de baza, pentru invalizii de gr.I si persoane cu handicap grav;
Contributia asigurarilor sociale de stat de calculeaza si se depune lunar in contul asigurarilor sociale de stat, la data lichidarii drepturilor salariale.
Cota de impozitare
Baremul lunar pentru determinarea impozitului lunar pe veniturile din salarii pe anul 2003, este urmatorul:
|
Venitul lunar impozabil - lei - |
Impozitul lunar |
|
pana la 2.100.000 | |
|
378.000+25% pentru ceea ce depaseste 2.000.000 |
|
|
1.091.000+28% pentru ceea ce depaseste 5.200.000 |
|
|
1.959.000+34% pentru ceea ce depaseste 8.300.000 |
|
|
peste 11.600.000 |
3.081.000+40% pentru ceea ce depaseste 11.600.000 |
Aceste transe de venit lunar impozabil sunt corectate de catre Guvern cu indicele de crestere a salariului mediu brut pe economie, inregistrat in semestrul anterior.
TREZORERIE B.R.D.
Tg. Frumos ORDIN
DE PLATA ADMINISTRATIA
FINANCIARA DECLARATII
DE IMPUNERE CALCULUL
IMPOZITULUI PE SALARII SITUATIA
RETINERILOR COMPARTIMENT PERSONAL FOI
DE PREZENTA STATE
DE PLATA GRILE DE SALARIZARE CONTRACTE
INDIVIDUALE DE MUNCA COMPARTIMENT PERSONAL
![]()
![]()
![]()
![]()
![]()
![]()
![]()
![]()
FLUX
INFORMATIONAL LA IMPOZITUL PE VENITURI DIN SALARII
Intocmirea si depunerea darii de seama privind calcularea, retinerea si varsarea impozitului pe venituri din salarii
Platitorii de salarii si de venituri asimilate salariilor au obligatia de a calcula si de a retine impozitul aferent veniturilor fiecarei luni, la data efectuarii platii acestora, precum si de a a vira la bugetul de stat pana la data de 25 inclusiv a lunii urmatoare.
Impozitul pe venituri din salarii se calculeaza si se retine lunar, pe baza statelor de plata, de angajatorii care au sediul sau domiciliul in Romania.
Calculul si retinerea impozitului lunar pe venituri din salarii de efectueaza de angajatori astfel:
in situatia in care veniturile din salarii se platesc o singura data pe luna, calculul si retinerea se face la data platii drepturilor salariale aferente lunii;
in situatia in care in cursul lunii angajatorii efectueaza plati de venituri cum sunt premii, stimulente de orice fel, sume ce sunt acordate potrivit legii pentru concediul de odihna neefectuat, impozitul se calculeaza si se retine la fiecare plata pe baza statelor de salarii, prin aplicarea baremului de impozitare asupra platilor intermediare, cumulate, pana la data ultimei plati pentru care se face calculul. Impozitul de retinut la fiecare plata intermediara reprezinta diferenta dintre impozitul calculat si suma impozitelor retinute la platile intermediare anterioare.
La data ultimei plati a drepturilor salariale aferente unei luni, impozitul se calculeaza asupra veniturilor totale obtinute prin cumularea drepturilor respective cu platile intermediare. Impozitul de retinut la aceasta data, reprezinta diferenta dintre impozitul calculat asupra veniturilor totale si suma impozitelor retinute la platile intermediare.
In cazul in care un angajat care obtine venituri salariale la functia de baza si se transfera in cursul lunii la un alt angajator, calculul impozitului se face pentru fiecare loc de realizare a venitului. Deducerile personale, suplimentare si cheltuielile profesionale se acorda numai de primul angajator, in limita venitului realizat pentru acea luna, pana la data lichidarii, recalcularea urmand a se efectua o data cu calculul impozitului anual.
Platitorii de venituri au obligatia sa solicite organului fiscal, pe baza unei cereri, pana la data de 30 noiembrie a fiecarui an, pentru anul urmator, formularul tipizat al fiselor fiscale pentru salariati si pentru persoanele fizice care obtin venituri asimilate salariilor. Pana la data completarii fisei fiscale cu datele personale necesare acordarii deducerilor personale suplimentare, salariatii vor beneficia de deducerea personala de baza, urmand ca angajatorii sa efectueze regularizarea veniturilor salariale.
Platitorul de venituri are obligatia sa completeze formularele pe intreaga durata de efectuare a platii salariale, sa recalculeze si sa regularizeze anual impozitul pe salarii. Deducerile personale suplimentare pentru persoanele aflate in intretinere se acorda pe baza de declaratie pe propria raspundere a contribuabilului insotita de documente justificative.
In cazul incetarii activitatii in timpul anului, angajatorul ca elibera angajatului un exemplar al fisei fiscale la data lichidarii, iar organului fiscal in carui raza teritoriala angajatorul isi are sediul, ii va transmite fisa fiscala respectiva dupa incheierea anului fiscal, in perioada 11 ianuarie-28/29 februarie a anului urmator.
Platitorii de venituri de natura salariala au obligatia sa determine venitul impozabil din salarii si sa stabileasca diferenta dintre impozitul calculat la nivelul anului, conform baremelor de impozitare anuale, si cel calculat si retinut lunar in cursul anului fiscal. Angajatorul mai are obligatia de a efectua regularizarea acestora, iar diferentele se vor restitui in termen de 90 zile de la data depunerii fiselor fiscale la organele fiscale, pentru persoanele fizice care indeplinesc urmatoarele conditii:
au fost angajati permanenti ai platitorului in cursul anului cu functie de baza;
nu au alte surse de venit care se cuprind in venitul anual global impozabil;
Diferentele de impozit rezultate din operatiunile de regularizare influenteaza obligatia de plata pentru bugetul de stat a impozitului de venitul din salarii, pentru luna in care are loc regularizarea, rezultand impozitul virat pentru luna respectiva.
Sumele reprezentand deducerile personale suplimentare cuvenite, dar neacordate in cursul anului fiscal de catre angajatori, precum si deducerile personale suplimentare necuvenite, se regularizeaza cu ocazia stabilirii impozitului anual pe venit.
Impozitul pe profit
Anul fiscal este anul calendaristic. Daca un contribuabil se infiinteaza sau isi inceteaza activitatea in cursul unui an fiscal, perioada impozabila este perioada impozabila pentru care contribuabilul a existat.
Cota de impozitare, este de 25%, cu anumite exceptii:
Banca Nationala a Romaniei;
Contribuabili ce obtin venituri din activitatile desfasurate pe baza de licenta in zona libera;
Contribuabilii care au incasat printr-un cont bancar din Romania, venituri in valuta din exportul bunurilor si/sau al prestarilor de servicii realizate din activitati proprii.
Incepand din data de 01 ianuarie 2003, cota de impozit pe profit este de 12,5% pentru partea din venitul impozabil care corespunde ponderii veniturilor incasate din export in volumul total al veniturilor.
Sumele inregistrate in conturi de rezerve, reprezentand facilitati fiscale, potrivit legii, nu pot fi utilizare pentru majorarea capitalului social sau pentru acoperirea pierderilor. In cazul in care nu sunt respectate prevederile asupra acestor sume se recalculeaza impozitul pe profit si se vor calcula majorari/dobanzi de intarziere si penalitati, conform O.G. nr. 36/2003.
Rezultatul fiscal se calculeaza astfel:
Vt - (Ct - Cimpoz.pr.) + DfCned. - Pfr
Rf = 6.333.437.000-(3.768.734.000-950.000.000)+539.265.000-959.110.000-
-520.000.000 = 1.496.328.000
impozitul pe profit = 25% * 1.496.328.000 = 374.082.000
Contabilitatea "impozitului pe profit" se tine cu ajutorul contului 441 "impozit pe profit". Cu ajutorul acestui cont se evidentiaza decontarile cu bugetul statului/bugetele locale privind impozitul pe profit/venit.
In creditul contului 441 "impozit pe profit" se inregistreaza:
sumele datorate de catre unitate catre bugetul statului reprezentand impozitul pe profit;
impozitul pe profit aferent exercitiului financiar anterior in cazul corectarii erorilor contabile.
In debitul contului 441 se inregistreaza:
sumele virate la bugetul statului reprezentand impozitul pe profit;
datoriile anuale.
Soldul creditor al contului reprezinta sumele datorate de unitate, iar soldul debitor, sumele varsate in plus.
FLUX INFORMATIONAL PRIVIND
CALCULUL IMPOZITULUI PE PROFIT
Venit
din activitatea financiara Cheltuieli
din activitatea financiara

Pierderea
fiscala de recuperat din anii precedenti
+
Cheltuieli
nedeductibile Deduceri
![]()

Cota
25%

Varsarea, plata impozitului pe profit.
Plata impozitului pe profit se efectueaza trimestrial, pana la data de 25 inclusiv a primei luni din trimestrul urmator.
Contribuabilii au obligatia sa plateasca in contul impozitului pe profit pentru trimestrul IV, pana la data de 25 ianuarie inclusiv a anului urmator, o suma egala cu impozitul calculat si evidentiat pe trimestrul III, urmand ca regularizarea pe baza datelor din bilantul contabil sa se efectueze pana la termenul prevazut pentru depunerea situatiilor financiare. Fac exceptie de la aceasta regula contribuabilii care au definitivat pana la data de 25 ianuarie inchiderea exercitiului financiar anterior. Acestia depun declaratia de impunere definitiva si platesc impozitul pe profit aferent anului fiscal incheiat, pana la data de 25 ianuarie inclusiv a anului urmator.
Persoanele juridice care inceteaza sa existe au obligatia de a depune declaratia de impunere si de a plati impozitul pe profit cu 10 zile inainte de data inregistrarii incetarii existentei persoanei juridice la Registrul Comertului.
In cursul anului fiscal contribuabilii au obligatia de a depune declaratia de impunere pana la termenul de plata a impozitului, inclusiv, urmand ca dupa definitivarea impozitului pe profit pe baza datelor din bilantul contabil anual, sa depuna declaratia de impunere pentru anul expirat, pana la termenul prevazut pentru depunerea situatiilor financiare.
Contribuabilii sunt obligati sa depuna o data cu declaratia de impunere anuala si o declaratie privind platile sau angajamentele de plata catre persoanele fizice si/sau juridice straine, care sa cuprinda sumele, scopul platii si beneficiarul. Nu se cuprind in aceasta declaratie sumele angajate sau platite pentru operatiunile in exclusivitate de import de bunuri si transport international.
Declaratia de impunere se semneaza de catre administrator sau de persoana autorizata potrivit legii sa il reprezinte pe contribuabil.
In situatia contribuabilului care inceteaza sa existe ca persoana juridica in urma efectuarii unei operatiuni de fuziune prin absortie, divizare sau lichidare, termenul de depunere a declaratiei privind impozitul pe profit, reprezinta si termen de plata a obligatiei fata de bugetul de stat, potrivit prevederilor legale in vigoare.
Plata impozitului pe profit se face in lei, iar pentru neplata la termen se datoreaza penalitati si majorari de intarziere.
FLUX INFORMATIONAL PRIVIND CALCULUL, VARSAREA, REGULARIZAREA IMPOZITULUI PE PROFIT

Taxa pe valoare adaugata.
Sfera de aplicare.
In sfera de aplicare se cuprind operatiunile care indeplinesc cumulativ urmatoarele conditii:
sa constituie o livrare de bunuri, o prestare de servicii efectuata cu plata;
sa fie efectuata de persoane impozabile;
sa rezulte din activitati economice.
Operatiunile impozabile cuprinse in sfera de aplicare a taxei pe valoare adaugata se clasifica din punct de vedere al regimului de impozitare in:
operatiuni taxabile, la care se aplica cota standard de TVA;
operatiuni scutite de TVA cu drept de deducere pentru care furnizorii si/sau prestatorii au dreptul de deducere a taxei aferente bunurilor si/sau serviciilor achizitionate destinate realizarii operatiunilor respective;
operatiuni scutite de taxa pe valoare adaugata fara drept de deducere pentru care furnizorii/prestatorii nu au dreptul la deducerea taxei aferente bunurilor si/sau serviciilor achizitionate, destinate operatiunilor respective;
operatiuni de import scutite de taxa pe valoare adaugata.
Operatiuni scutite de taxa pe valoare adaugata, sunt reglementate prin lege si nu se admite extinderea lor prin analogie. Operatiunile scutite de la plata taxei pe valoare adaugata se considera operatiuni scutite fara drept de deducere in situatia in care actele normative respective nu prevad in mod expres posibilitatea furinizorilor/prestatorilor de a exercita dreptul de deducere.
Sunt scutite de plata taxei pe valoare adaugata:
importul de bunuri a caror livrare este scutita de taxa pe valoare adaugata in interiorul tarii. Acelasi regim se aplica pentru serviciile efectuate de prestatorii cu sediul sau cu domiciliul in strainatate, pentru care locul prestarii se considera a fi in Romania.
importul urmatoarelor bunuri: mostrele fara valoare comerciala, materiale publicitare si de documentare. Bunurile de origine romana, bunurile straine care potrivit legii devin proprietatea statului, bunurile reparate in strainatate sau bunurile care le inlocuiesc pe cele necorespunzatoare calitativ, returnarea partenerilor externi cu perioada de garantie bunurile care se inapoiaza in tara ca urmare a unei expedieri eronate, echipamentele de protectie a mediului stabilite prin Hotarari ale Guvernului.
Cota de impozitare
Cota de impozitare a taxei pe valoare adaugata in Romania este de 19% si se aplica operatiunilor impozabile, cu exceptia celor scutite de TVA.
Cota de TVA aplicabila este cea in vigoare la data la care ia nastere faptul generator.
Taxa pe valoare
adaugata se calculeaza prin aplicarea cotei standard asupra
bazei de impozitare astfel:
Cp-cota standard
Bi-baza de impozitare
Prin derogare de la principiul, TVA se calculeaza prin aplicarea cotei recalculate determinata de:
Sumele obtinute din vanzarea bunurilor comercializate prin pretul cu amanuntul: magazine comerciale, consignatii, unitati de alimentara publica sau alte unitati, care au relatii de alimentatie publica sau alte unitati care au relatii directe cu populatia, ale caror preturi cuprind TVA;
Sumele obtinute din unele prestari de servicii: transport, posta, telegraf, ale caror tarife practicate cuprind si TVA;
Sumele obtinute din vanzarea bunurilor pe baza de licitatie, pe baza de expertiza sau evaluare, precum si pentru alte operatiuni similare.
Cota de recalculare este de 15,966% obtinuta astfel:
![]()
Plata impozitului.
Persoanele impozabile platitori de TVA au urmatoarele obligatii:
La inceperea activitatilor precum si in cazurile si in conditiile stabilite, persoanele impozabile sunt obligate sa se inregistreze ca platitori de TVA;
Sa consemneze livrarile de bunuri si/sau prestari de servicii in facturi fiscale sau in documente legal aprobate;
Sunt obligate sa solicite de la furnizori/prestatori facturi fiscale ori documente legal aprobate si sa verifice intocmirea corecta a acestora, iar pentru operatiunile mai mari de 50 milioane lei, sa solicite si copie de pe documentul legal care atesta calitatea de platitor de TVA a furnizorului/prestatorului;
Sa tina evidenta contabila, astfel incat sa poata determina baza de impozitare si TVA colectata pentru livrarile de bunuri si/sau prestari de servicii precum si cea deductibila aferenta intrarilor;
Sa asigure conditiile necesare pentru emiterea documentelor, prelucrarea informatiilor prevazute de reglementarile in vigoare si conducerea evidentelor;
Sa intocmeasca si sa depuna lunar la organul fiscal pana la data de 25 a lunii urmatoare decontul privind TVA;
Sa le furnizeze organelor fiscale toate justificarile necesare in vederea stabilirii operatiunilor asocierilor in participatiune;
Sa achite taxa datorata bugetului de stat, anterior datei depunerii cererii la organul fiscal pentru scoaterea din evidenta ca platitor de TVA;
In cazul persoanelor impozabile inregistrate ca platitori de TVA, daca din decontul din luna precedenta rezulta taxa de rambursat, acestea au dreptul sa compenseze suma respectiva, cu suma datorata pentru luna in curs.
TVA datorata bugetului de stat se stabileste lunar pe baza de decontari ale platitorilor, ca diferenta intre taxa colectata si taxa dedusa.
In situatia in care taxa dedusa este mai mare decat taxa colectata, rezulta taxa de rambursat, iar in cazul in care taxa colectata este mai mare decat taxa dedusa, rezulta taxa de plata la bugetul de stat.
Taxa de rambursat pentru luna de reportare stabilita prin decontul de TVA se regularizeaza in urmatoarea ordine:
prin compensarea efectuata de persoana imponzabila in limita taxei ramase de plata rezultate din decontul lunii anterioare sau din deconturile lunilor urmatoare, fara avizul organului fiscal;
prin compensarea cu alte impozite si taxe datorate bugetului de stat de persoana impozabila efectuata de organele fiscale din oficiu sau, dupa caz la solicitarea expresa a persoanei impozabile in termen de 30 zile de la data depunerii cererii de compensare;
rambursarea efectuata de organele fiscale.
Rambursarea diferentei de taxa ramase dupa compensarea realizata si dupa scaderea taxei corespunzatoare sumelor neachitate din facturile furnizorilor/ prestatorilor se efectueaza de organele fiscale teritoriale in termen de 30 de zile de la data depunerii cererii de rambursare pe baza documentatiei stabilite.
Organele fiscale pot efectua la solicitarea persoanelor impozabile care se incadreaza in conditiile stabilite, rambursari de TVA in termen de 25 zile de la data depunerii cererii de rambursare TVA poate fi solicitata lunar.
FLUX INFORMATIONAL LA TAXA PE VALOARE ADAUGATA
B. VENITURI CATRE BUGETUL LOCAL
1. Impozitul pe terenuri
Impozitul pe terenuri se stabileste anual in suma fixa pe m2 de teren, diferentiata pe categoria de localitati, iar in cadrul localitatilor pe zone:
|
IMPOZITE PE TERENURI IN MUNCIPIUL IASI (LEI/m2) |
|||
|
Zona A |
Zona B |
Zona C |
Zona D |
Terenurile se incadreaza pe zone in cadrul localitatilor de catre consiliile locale in functie de pozitia lor fata de centrul localitatii, caracterul zonei, distanta fata de caile de comunicatie.
Impozitul pe terenuri la persoanele juridice se calculeaza de catre acestea in baza declaratiei de impunere depusa la serviciile de specialitate ale comisiilor locale. Impozitul se plateste la bugetul local trimestrial in patru rate egale pana la data de 15 a ultimei luni din fiecare trimestru.
FLUX INFORMATIONAL PRIVIND STABILIREA SI ACHITAREA IMPOZITULUI PE TERENURI

Societatea
depune o noua declaratie de impunere
2. Impozitul pe cladiri
Baza impozabila a cladirilor proprietate sau administrarea sau folosinta, persoanele juridice constituie valoarea de inventar inregistrata in contabilitate. Valoarea de inventar a cladirilor inregistrata in contabilitatea persoanelor juridice poate sa reprezinte:
costul de achizitie pentru cladirile procurate cu titlu oneros
costul de productie la cladirile constituite in regie proprie
valoarea actuala in functie de valoarea cladirilor care au caracteristici tehnice si economice similate sau apropiate de cladirile dobandite cu titlu gratuit
valoarea de aport acceptata de parti la cladirile initiate in patrimoniul unei societati comerciale, cu ocazia fuziunii, conform statutelor si contractelor.
Cladirile a caror valoare a fost recuperata integral pe calea amortizarii sunt supuse impozitului pe cladiri in functie de recalcularea la care sunt inscrise in evidenta contabila.
Scaderea de la impunerea de acord numai pentru partea de cladire, demolata, distrusa sau transmisa in administrarea sau in proprietatea altor contribuabili.
Cota de impozitare este:
0,2% in mediul urban
0,1% in mediul rural
Cota de impozitare aplicata asupra bazei de impozitare, reprezentata de valoarea cladirii determinata pe baza suprafetei si a valorilor impozabile pe metru patrat.
Impozitul pe cladirile persoanelor juridice si ale altor categorii de contribuabili, in afara de persoanele fizice, se calculeaza prin aplicarea cotei stabilite de Consiliile locale care poate fi cuprinsa intre 0,5% - 1%, asupra valorii de inventar a cladirii inregistrata in contabilitatea acestora.
Biroul financiar-contabil, depune la Consiliul Local Harlau, declaratia de impunere privind stabilirea impozitului pe cladiri. Prin ordin de plata se achita valoarea impozitului prin Banca la Trezorerie sau direct prin contul deschis la Trezorerie.
FLUX INFORMATIONAL PRIVIND IMPOZITUL PE CLADIRI

3. Taxa asupra mijloacelor de transport
Stabilirea taxei se face de catre organele fiscale teritoriale pe raze carora contribuabilii isi au domeniul sau sediul, dupa caz, pe baza declaratiei de impunere depusa in conditiile prevazute de lege pentru toate impozitele si taxele locale.
Scaderea taxei pentru autovehiculele care nu sunt supuse inmatricularii se poate face numai in cazul instrainarii acestora sau prin scoaterea din uz, ca urmare a casarii sau vanzarii, ca piese de schimb, fapt dovedit prin piese care sa ateste aceste situatii. Taxa asupra autovehiculelor nu se da la scadere pentru perioada in care acestea se afla in reparatii curente sau capitale.
In vederea stabilirii taxei asupra mijloacelor de transport, persoanele fizice sau juridice completeaza o declaratie de impunere pe care o depune la serviciul de specialitate al Consiliului Local in raza caruia contribuabilii isi au domiciliul sau sediul dupa caz.
Taxa pentru mijloacele de transport dobandite in cursul anului, impozitul se datoreaza incepand de la data de 01 a lunii urmatoare. In cazul instrainarii sau radierii in timpul anului din evidentele organelor de politie, taxa se scade cu data de 01 a lunii urmatoare.
Taxa pentru mijloacele de transport se plateste astfel:
este anuala dar se plateste trimestrial in patru rate egale pana la data de 15 inclusiv a fiecarei ultimei luni din fiecare trimestru,
persoanele straine au obligatia de a achita integral taxa datorata, la data luarii in evidenta de catre organele fiscale.
FLUX IMPORMATIONAL PRIVIND STABILIREA SI ACHITAREA TAXEI ASUPRA MIJLOACELOR DE TRANSPORT

C.CONTRIBUTII LA BUGETUL ASIGURARILOR SOCIALE DE STAT
Contributii la asigurarile sociale
Contributia individuala de asigurari sociale datorata de asigurati care desfasoara activitati pe baza de contract individual de munca, functionarii publici, persoane care isi desfasoara activitatea in functii elective, alte autoritati executive, legislative sau judecatoresti, membrii cooperatori ai organizatiilor mestesugaresti, precum si de persoanele care desfasoara activitati exclusiv pe baza de conventii civile, cu exceptia beneficiarilor unei pensii pentru limita de varsta, respectiv o treime din cota de contributie de asigurari sociale stabilite anual pentru conditii normale de munca.
Contributia de asigurari sociale datorata de angajatori reprezinta diferenta fata de contributia individuala de asigurari sociale pana la nivelul cotelor de contributie de asigurari sociale stabilite prin legea anuala a bugetului de stat in functie de conditiile de munca.
Cote de impozitare
Cotele de impozitare sunt diferentiate in functie de conditiile de munca normale, deosebite sau speciale si se aproba anual prin Legea Bugetului Asigurarilor Sociale de Stat.
Cotele de contributii stabilite prin lege sunt:
- pentru conditii
normale de munca: - angajat 9,5%
angajator 22%
![]()
- pentru conditii deosebite de munca: - angajat 9,5%
angajator 27%
- pentru conditii speciale de munca: - angajat 9,5%
angajator 32%
FLUX IMFORMATIONAL PRIVIND CONTRIBUTIILE ASIGURARILOR SOCIALE DE STAT

2.Contributia la constituirea fondului de somaj
Cota de impozitare pentru angajator este de 3%, iar pentru angajat este de 1% din salariul brut.
FLUX INFORMATIONAL PRIVIND CONSTITUIREA FONDULUI DE SOMAJ






3. Contributia la asigurarile sociale de sanatate
Cota de impunere
persoanele fizice sau juridice la care isi desfasoara activitatea, asiguratii au obligatia sa vireze Casei de Asigurari, contributia de 7%, raportat la fondul de salarii realizat.
contributia lunara a angajatului se stabileste sub forma unei cote de 6,5%, care se aplica asupra veniturilor din salarii brut.
Plata contributiei.
Angajatorii si asiguratii angajati au obligatia platii contributiei in conditiile prezentei O.U.G. in vigoare.
Angajatorii indiferent de forma de proprietate, vor depune la Banca sau la Trezorerie, dupa caz, o data cu documentatia pentru plata salariilor si a altor venituri pentru salariati, documentatie pentru plata contributiilor datorate fondului, platile efectuandu-se simultan sub control bancar, respectiv Trezorerie.
FLUX INFORMATIONAL PRIVIND CONTRIBUTIA LA ASIGURARILOR SOCIALE DE SANATATE

D. CONTRIBUTII LA FONDURILE SPECIALE
Contributia la Fondul National de Asigurare pentru Accidene de Munca si Boli Profesionale
Plata se face la plata chenzinei a II-a sau pana la sfarsitul lunii in curs pentru asiguratii pe baza de contract de asigurare.
Incepand cu 01 ianuarie 2003 cota de contributie este de 0,5%.Incepand din anul 2004, cotele de contributii datorate de angajatori in functie de clasa de risc se vor situa in limita unui procent minim de 0,5% si a unui procent maxim de 4% aplicat fondului de salarii. Contributia datorata de catre persoanele asigurate in baza unui contract de asigurare, este unica indiferent de activitatea prestata si se va stabili incepand cu 2004 intre 0,5% si 1% din venitul lunar asigurat.
Flux informational pentru contributia la fondul pentru accidente
de munca si boli profesionale
2.Contributia la Fondul Special de Solidaritate Sociala pentru persoanle cu handicap
Aceasta contributie se plateste lunar, o data cu plata contributiei pentru asigurarile sociale de stat.
Baza de clacul:
fondul de salarii realizat lunar, inclusiv castigurile realizate lunar de colaboratorii persoane fizice;
numarul locurilor de munca in care trebuie angajate persoane cu contract individual de munca (cu handicap) cel putin 4% din numarul total de angajati.
FLUX INFORMATIONAL PRIVIND CONTRIBUTIA LA
FONDUL SPECIAL DE SOLIDARITATE SPECIALA
PENTRU PERSOANELE CU HANDICAP

Inspectoratul
Teritorial pentru persoanele cu handicap
![]()
![]()

Bibliografie
1. Stefura Gabriel - Procesul bugetar in Romania, Editura
Junimea, Iasi 2004,
2. Codul Fiscal ( legea nr.53/2003 )
3. Normele metodologice de aplicare a legii nr.571/2003 privind
Codul Fiscal, aprobate prin HG nr. 44/2004
www.mfp.ro
|
Politica de confidentialitate | Termeni si conditii de utilizare |
Vizualizari: 2584
Importanta: ![]()
Termeni si conditii de utilizare | Contact
© SCRIGROUP 2025 . All rights reserved