| CATEGORII DOCUMENTE |
Cuprinsul
|
Arhitectura programului | |
|
Descrierea comunicarii intre module | |
|
Principalele structuri de date | |
|
Structuri de baze de date si fisiere | |
|
Proceduri (functii, subrutine) |
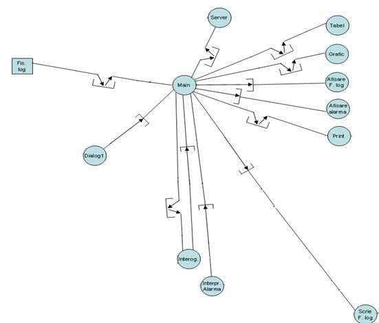
1. Arhitectura programului
Arhitectura programului este prezentata in figura de mai jos.


Fig. 1. Schema de proiectare
Referitor la schema de proiectare de mai sus facem urmatoarele precizari.
Simbolurile utilizate sunt:
|
Simbol |
Explicatie |
|
|
reprezinta un dispozitiv. Reprezinta marimile de intrare sau marimile de iesire. Fiecare dintre acestea au primit un nume sugestiv |
|
|
reprezinta o activitate sau un task. Fiecare dintre acestea au primit un nume sugestiv |
|
|
reprezinta un canal, cu ajutorul caruia se transporta date |
|
|
reprezinta un rezervor, cu ajutorul caruia se retin date |
De asemnea trebuie sa precizam ca pentru a nu incarca schema, in legatura cu denumirile dispozitivelor si activitatilor, am folosit precurtari ale acestora, astfel:
"Dir" provine de la "Director"
"Fis. Log" provine de la "Fisier log"
"Tst" provine de la "Tastatura"
"Fis. sistem" provine de la "Fisier sistem"
"BD" provine de la "Baza de date"
"Rez. interog" provine de la "Rezultat interogare"
"Interog." provine de la "Interogator"
"Interpr. Alarma" provine de la "Intrepretare Alarma"
"Modif. date" provine de la "Modificare date"
"Trans. telecom" provine de la "Transmitere telecomenzi"
"Afisare F. log" provine de la "Afisare Fisier log"
"Print" provine de la "Printare"
"Distrib." provine de la "Distribuitor"
"Scrie F. log" provine de la "Scrie Fisier log"
"Modif. T Reactie" provine de la "Modificare Timp Reactie"
"Modif. Anexe" provine de la "Modificare Anexe"
"Scrie BD" provine de la "Scrie Baza de Date"
"Imprim." provine de la "Imprimanta"
Pe parcursul lucrarii ne vom referi la notatiile utilizate pe schema de proiectare.
Sistemul Energy are
1.ca intrari:
-mouse;
-tastatura;
-director;
-baza de date;
-fisier sistem;
-fisier log;
-proces.
2.ca iesiri:
-monitor;
-director;
-difuzor;
-imprimanta;
-fisier sistem;
-fisier log;
-proces;
-baza de date.
Sistemul lucreaza astfel: mesajul de la mouse si tastatura intra in taskul Dialog 1. De aici, mesajul, se imparte in 2 clase de operatii: vizualizare sau modificare.
Pe partea de vizualizare:
- dinspre taskul Dialog 1 se ajunge la taskul Main care se ocupa cu preluarea informatiei brute si trimiterea catre taskurile specializate pentru a fi viuzalizate. Aceastea sunt: Tabel, Grafice, AfisareFisierLog, AfisareAlarme, Printare. Desigur toate actiunile sunt salvate intr-un fisier log
- in functie de informatia primita de la operator prin mouse si tastatura, taskul Main face o cerere catre taskul InterogareBazaDate. Aceasta va comunica cu baza de date si va trimite inapoi spre Main informatia utila sub forma bruta.
Pe partea de modificare:
- de la taskul Dialog 1 se ajunge la taskul Dialog 2, iar de aici programul se ramifica in doua: fie se alege modificarea propriu-zisa, fie transmiterea de telecomenzi.
Pe partea de transmitere telecomenzi:
de la Dialog 2 ajunge in taskul specializat de trimitere telecomenzi;
- acesta furnizeaza informatia catre taskul de Distributie. Acesta sincronizeaza in cele din urma toate actiunile spre si dinspre proces;
- totodata orice telecomanda trimisa se salveaza in fisierul log prin comunicarea dintre taskul de trimitere telecomenzi si taskul de scriere in fisier log;
Pe partea de modificare date, de la Dialog 2 se ajunge la taskul Modificare _ date care imparte mesajul in 2 directii:
- modificare timpi de reactie;
- modificare anexe;
Timpii de reactie sunt scrisi in fisierele sistem iar anexele sunt scrise in baza de date. Exista o comunicare continua intre proces si taskul Distributie, independenta de actiunea operatorului uman. Astfel taskul Distributie trimite cereri spre proces si primeste informatii in timp real de la acesta. La fiecare raspuns primit de la proces informatia utila este trimisa catre taskul Interpretare Alarme. Aceasta in functie de pragul de alarma setat in anexe hotaraste daca e sau nu ALARMA RIDICATA. In caz afirmativ trimite informatia catre taskul Main care apoi o va afisa. In momentul ridicarii unei alarme se porneste un counter. Daca timpul de reactie al utilizatorului este mai mare decat cel scris in fisierul sistem, atunci taskul Main trimite un semnal catre difuzor. Orice informatie utila primita de la proces este salvata in baza de date.
Taskul Server este specializat pentru comunicare cu Directorul. Astfel actiuniile Directorului sunt asemenatoare cu cele ale operatorului local. Astfel Server-ul trimite informatia primita de la Director catre taskul Dialog 1. Singura diferenta intre operatorul local si Director este faptul ca se foloseste o interfata remote asigurata de taskul Server. Acesta este de fapt un traducator de mesaje.
2. Descrierea comunicarii intre module
Vor fi prezentate mai jos 5 dintre canalele utilizate in schema de proiectare.
Canalul1
Ne referim la canalul de comunicatie dintre dispozitivul Proces si task-ul Distribuitor ca in figura
Fig. 2. Canalul 1
-prototipul:
Bool ComunicareProces(long CuvantProces)
CuvantProces reprezinta codificarea informatiei vehiculate dinspre Proces, informatie ce va fi prelucrata de task-ul Distribuitor. Functia returneaza true in cazul in care comunicarea s-a efectuat cu succes si false in caz contrar.
Canalul2
Ne referim la canalul de comunicatie dintre task-ul Distribuitor si dispozitivul Proces ca in figura:

Fig. 3. Canalul 2
-prototipul:
Bool ComunicareSpreProces(long CuvantSpreProces)
CuvantSpreProces reprezinta codificarea informatiei ce a fost prelucrata de task-ul Distribuitor si este transmisa dispozitivului Proces. Functia returneaza true in cazul in care comunicarea s-a efectuat cu succes si false in caz contrar.
Canalul3
Ne referim la canalul de comunicatie dintre task-ul Modificare Anexe si dispozitivul Baze de date ca in figura
Fig. 4. Canalul 3
-prototipul:
Bool ModificareAnexe(char *anexa,char *valoareaDeModificat,
tip _ datataDeMoficat valoareNoua )
*anexa - anexa ce se modifica, *valoareaDeModificat - valoarea din anexa ce se modifica, valoareNoua - valoarea cu care se inlocuieste. Functia returneaza true in cazul in care comunicarea s-a efectuat cu succes si false in caz contrar.
Canalul 4
Ne referim la canalul de comunicatie dintre task-ul Interogare si dispozitivul Baze de date ca in figura:

Fig. 5. Canalul 4
Prototipul:
Bool Interogare( char *numetabela , char *camp1,char *camp2, )
*numetabela - tabela din Baza de date interogata, (*camp1, *camp2,) campuri dorite din tabela respectiva. Functia returneaza true in cazul in care comunicarea s-a efectuat cu succes si false in caz contrar.
Canalul 5
Ne referim la canalul de comunicatie Modificare date si Modificare Timpi reactie ca in figura
Fig. 6. Canalul 5
Prototipul:
Bool ModifTimpiReactie(char *nume _ t _ reactie1,char
*nume _ t _ reactie2,..int valoare _ t _ reactie1,int valoare _ t _ reactie2,. )
*nume _ t _ reactie1, *nume _ t _ reactie2, - timpii de reactie ce urmeaza a fi modificati valoare _ t _ reactie1, valoare _ t _ reactie2.. noile valori ale timpilor de reactie *nume _ t _ reactie1, respectiv *nume _ t _ reactie2.
3. Principalele structuri de date
Vor fi prezentate mai jos 5 dintre rezervoarele utilizate in schema de proiectare.
Rezervorul 1
Ne referim la rezervorul care se afla pe schema de proiectare intre task-ul "Main" si task-ul "Tabel" ca in figura de mai jos
Fig. 7. Rezervor 1
Semnificatie: retine datele referitoare la consumul energetic, preluate de task-ul "Main" cu ajutorul task-ului "Interogator", cu scopul de a fi utilizate ulterior in cadrul task-ului "Tabel", pentru afisarea sub forma tabelara
Pentru realizarea acestuia vom utiliza o structura de forma:
Typedef struct
Consum _ Energetic;
In cadrul acesteia se folosesc urmatoarele structuri:
Typedef struct
Debitare _ Sudura;
Typedef struct
Prelucrari _ Mecanice _ 1
Typedef struct
Prelucrari _ Mecanice _ 2
Typedef struct
Turnatorie
Typedef struct
Montaj
Typedef struct
Scularie;
Typedef struct
Servicii
Typedef struct
Statie _ Transformare _ Medie _ Tensiune
Rezervorul 2
Ne referim la rezervorul care se afla pe schema de proiectare intre task-ul "Fis. log" si task-ul "Main" ca in figura de mai jos.
Fig. 8. Rezervor 2
Semnificatie: retine datele referitoare la manevrele realizate de operator si ora la care acestea au fost efectuate, preluate de task-ul "Main" cu sopul de a fi utilizate ulterior.
Pentru realizarea acestuia vom utiliza o structura de forma:
Typedef struct
Manevra _ Fisier _ Log;
Rezervorul 3
Ne referim la rezervorul care se afla pe schema de proiectare intre task-ul "Anexe" si task-ul "Interpr. Alarma" ca in figura de mai jos.
Fig. 9. Rezervor 3
Semnificatie: retine datele referitoare la valorile de prealarma si alarma, preluate de task-ul "Anexe" de la dispozitivul BD, cu sopul de a fi comparate ulterior cu valorile din porces in cadrul task-ului "Interpr. Alarma".
Pentru realizarea acestuia vom utiliza o structura de forma:
Typedef struct
Alarme;
Pentru fiecare sectie vom realiza cate o instanta a acestei structuri, astfel:
- Alarme alarme _ debitare sudura;
- Alarme alarme _ prelucrari _ mecanice _ 1;
- Alarme alarme _ prelucrari _ mecanice _ 2;
- Alarme alarme _ turnatorie;
- Alarme alarme _ montaj;
- Alarme alarme _ scularie;
- Alarme alarme _ montaj;
- Alarme alarme _ servicii;
- Alarme alarme _ statie _ transformare _ medie _ tensiune;
Rezervorul 4
Ne referim la rezervorul care se afla pe schema de proiectare intre task-ul "Distrib." si task-ul "Scrie BD" ca in figura de mai jos.
Fig. 10. Rezervor 4
Semnificatie: retine datele preluate de task-ul "Distrib." de la proces cu scopul de a fi adaugate ulterior in baza de date.
Pentru realizarea acestuia vom utiliza o structura de forma:
Typedef struct
Distribuire _ Date _ Proces;
In vectorul distribuitor _ debitare sudura[4] se retin urmatoarele informatii:
distribuitor _ debitare sudura[0]=valoare _ putere _ activa _ debitare _ sudura;
distribuitor _ debitare sudura[1]=valoare _ cos _ fi _ debitare _ sudura;
distribuitor _ debitare sudura[2]=valoare _ energie _ absorbita _ debitare _ sudura;
distribuitor _ debitare sudura[3]=valoare _ curent _ absorbit _ debitare _ sudura;
distribuitor _ debitare sudura[4]=valoare _ joasa _ tensiune _ debitare _ sudura;
In vectorul distribuitor _ prelucrari _ mecanice _ 1[5] se retin urmatoarele informatii provenite de la proces:
distribuitor _ prelucrari _ mecanice _ 1[0]=valoare _ putere _ activa _ distribuitor _ prelucrari _ mecanice _ 1;
distribuitor _ prelucrari _ mecanice _ 1[1]=valoare _ cos _ fi _ distribuitor _ prelucrari _ mecanice _ 1;
distribuitor _ prelucrari _ mecanice _ 1[2]=valoare _ energie _ absorbita _ distribuitor _ prelucrari _ mecanice _ 1;
distribuitor _ prelucrari _ mecanice _ 1[3]=valoare _ curent _ absorbit _ 1 _ distribuitor _ prelucrari _ mecanice _ 1
distribuitor _ prelucrari _ mecanice _ 1[4]=valoare _ joasa _ tensiune _ distribuitor _ prelucrari _ mecanice _ 1;
distribuitor _ prelucrari _ mecanice _ 1[3]=valoare _ curent _ absorbit _ 2 _ distribuitor _ prelucrari _ mecanice _ 1
In vectorul distribuitor _ prelucrari _ mecanice _ 2[4] se retin urmatoarele informatii provenite de la proces:
distribuitor _ prelucrari _ mecanice _ 2[0]=valoare _ putere _ activa _ distribuitor _ prelucrari _ mecanice _ 2;
distribuitor _ prelucrari _ mecanice _ 2[1]=valoare _ cos _ fi _ distribuitor _ prelucrari _ mecanice _ 2;
distribuitor _ prelucrari _ mecanice _ 2[2]=valoare _ energie _ absorbita _ distribuitor _ prelucrari _ mecanice _ 1;
distribuitor _ prelucrari _ mecanice _ 2[3]=valoare _ curent _ absorbit _ distribuitor _ prelucrari _ mecanice _ 2
distribuitor _ prelucrari _ mecanice _ 2[4]=valoare _ joasa _ tensiune _ distribuitor _ prelucrari _ mecanice _ 2;
In vectorul distribuitor _ turnatorie[4] se retin urmatoarele informatii provenite de la proces:
distribuitor _ turnatorie[0]=valoare _ putere _ activa _ turnatorie;
distribuitor _ turnatorie[1]=valoare _ cos _ fi _ turnatorie;
distribuitor _ turnatorie[2]=valoare _ energie _ absorbita _ turnatorie;
distribuitor _ turnatorie[3]=valoare _ curent _ absorbit _ turnatorie;
distribuitor _ turnatorie[4]=valoare _ joasa _ tensiune _ turnatorie;
In vectorul distribuitor _ montaj[3] se retin urmatoarele informatii provenite de la proces:
distribuitor _ montaj[0]=valoare _ putere _ activa _ montaj;
distribuitor _ montaj[1]=valoare _ cos _ fi _ montaj;
distribuitor _ montaj[2]=valoare _ energie _ absorbita _ montaj;
distribuitor _ montaj[3]=valoare _ joasa _ tensiune _ montaj;
In vectorul distribuitor _ scularie[4] se retin urmatoarele informatii provenite de la proces:
distribuitor _ scularie[0]=valoare _ putere _ activa _ scularie;
distribuitor _ scularie[1]=valoare _ cos _ fi _ scularie;
distribuitor _ scularie[2]=valoare _ energie _ absorbita _ scularie;
distribuitor _ scularie[4]=valoare _ joasa _ tensiune _ scularie;
distribuitor _ scularie[3]=valoare _ curent _ absorbit _ scularie;
In vectorul distribuitor _ servicii[3] se retin urmatoarele informatii provenite de la proces:
distribuitor _ servicii[0]=valoare _ putere _ activa _ servicii;
distribuitor _ servicii[1]=valoare _ cos _ fi _ servicii;
distribuitor _ servicii[2]=valoare _ energie _ absorbita _ servicii;
distribuitor _ servicii[4]=valoare _ joasa _ tensiune _ servicii;
In vectorul distribuitor _ statie _ transformare _ medie _ tensiune[7] se retin urmatoarele informatii provenite de la proces:
distribuitor _ statie _ transformare _ medie _ tensiune[0]=valoare _ medie _ tensiune _ 1 _ distribuitor _ statie _ transformare _ medie _ tensiune;
distribuitor _ statie _ transformare _ medie _ tensiune[1]=valoare _ medie _ tensiune _ 2 _ distribuitor _ statie _ transformare _ medie _ tensiune;
distribuitor _ statie _ transformare _ medie _ tensiune[2]=valoare _ curent _ total _ distribuitor _ statie _ transformare _ medie _ tensiune;
distribuitor _ statie _ transformare _ medie _ tensiune[3]=valoare _ cos _ fi _ distribuitor _ statie _ transformare _ medie _ tensiune;
distribuitor _ statie _ transformare _ medie _ tensiune[4]=valoare _ energie _ absorbita _ distribuitor _ statie _ transformare _ medie _ tensiune;
distribuitor _ statie _ transformare _ medie _ tensiune[5]=valoare _ putere _ activa _ distribuitor _ statie _ transformare _ medie _ tensiune;
distribuitor _ statie _ transformare _ medie _ tensiune[6]=valoare _ joasa _ tensiune _ trafo _ princ _ distribuitor _ statie _ transformare _ medie _ tensiune;
distribuitor _ statie _ transformare _ medie _ tensiune[7]=valoare _ joasa _ tensiune _ trafo _ rezerva _ distribuitor _ statie _ transformare _ medie _ tensiune;
Rezervorul 5
Ne referim la rezervorul care se afla pe schema de proiectare intre task-ul "Main" si task-ul "Interog." ca in figura de mai jos
Fig. 11. Rezervor 5
Semnificatie:
Retine criteriile de selectie dintre care utilizatorul poate alege atunci cand doreste vizualizarea starii semnalizarilor. Astfel utilizatorul poate alege numarul si numele sectiilor pentru care doreste vizualizarea, precum si categoriile de semnalizari(de stare sau de avarie). Datele se pot referi la starea curenta sau la o stare anterioara a semnalizarilor, tot in functie de optiunea utilizatorului. Este nevoie ca aceste informatii sa fie preluate de task-ul "Interog." de la task-ul "Main" pentru ca taskul "Interog" sa returneze in urma interogarii bazei de date doar informatiile utile.
Pentru realizarea acestuia vom utiliza o structura de forma:
Typedef struct
Tipuri _ Semnalizari;
Campul "tip _ semnalizare" poate avea 3 valori, si anume:
-daca tip _ semnalizare=0 vom avea semnalizari de stare
-daca tip _ semnalizare=1 vom avea semnalizari de avarie
-daca tip _ semnalizare=2 vom avea semnalizari de stare si semnalizari de avarie.
Campul "sectii" este un tablou cu urmatoarea semnificatie:
-daca sectii[0]!=0, sectia Debitare sudura este selectata
-daca sectii[0]=0, sectia Debitare sudura nu este selectata
-daca sectii[1]!=0, sectia Prelucrari Mecanice 1 este selectata
-daca sectii[1]=0, sectia Prelucrari Mecanice 1 nu este selectata
-daca sectii[2]!=0, sectia Prelucrari Mecanice 2 este selectata
-daca sectii[2]=0, sectia Prelucrari Mecanice 2 nu este selectata
-daca sectii[3]!=0, sectia Turnatorie este selectata
-daca sectii[3]=0, sectia Turnatorie nu este selectata
-daca sectii[4]!=0, sectia Montaj este selectata
-daca sectii[4]=0, sectia Montaj nu este selectata
-daca sectii[5]!=0, sectia Scularie este selectata
-daca sectii[5]=0, sectia Scularie nu este selectata
-daca sectii[6]!=0, sectia Servicii este selectata
-daca sectii[6]=0, sectia Servicii nu este selectata
-daca sectii[7]!=0, sectia Statie transformare medie sudura este selectata
-daca sectii[7]=0, sectia Statie transformare medie sudura nu este selectata.
4. Structuri de baze de date si fisiere
Ne vom referi la baza de date prezentata in partea de SPECIFICATII, asupra careia vom specifica, tipul, lungimea, restrictiile campurilor si de asemenea relationarea dintre tabele.
Pentru tabela Debitare _ sudura avem urmatoarele:
Denumire _ sectie - de tip Text, lungimea maxima: 40 caractere
Pentru variabilele de consum energetic:
Putere _ activa - de tip Text, lungimea maxima: 5 caractere
cos _ fi - de tip Text, lungimea maxima: 5 caractere
Energie _ absorbita - de tip Text, lungimea maxima: 5 caractere
Curent _ absorbit - de tip Text, lungimea maxima: 5 caractere
Joasa _ tensiune - de tip Text, lungimea maxima: 5 caractere
Pentru semnalizarile de stare:
Intrerupator _ principal _ ST - de tip Yes/No, poate lua valoarea 0 sau 1
Intrerupator _ secundar _ ST - de tip Yes/No, poate lua valoarea 0 sau 1
Separator _ ST - de tip Yes/No, poate lua valoarea 0 sau 1
Descarcator _ ST- de tip Yes/No, poate lua valoarea 0 sau 1
Armare _ intrerupator _ general _ ST - de tip Yes/No, poate lua valoarea 0 sau 1
Compensator _ ST - de tip Yes/No, poate lua valoarea 0 sau 1
Armare _ siguranta _ 1 _ ST - de tip Yes/No, poate lua valoarea 0 sau 1
Armare _ siguranta _ 2 _ ST - de tip Yes/No, poate lua valoarea 0 sau 1
Armare _ siguranta _ 3 _ ST - de tip Yes/No, poate lua valoarea 0 sau 1
Pentru semnalizarile de avarie:
Lipsa _ tensiune _ comanda _ AV - de tip Yes/No, poate lua valoarea 0 sau 1
Siguranta _ 1 _ arsa _ AV - de tip Yes/No, poate lua valoarea 0 sau 1
Siguranta _ 2 _ arsa _ AV - de tip Yes/No, poate lua valoarea 0 sau 1
Siguranta _ 3 _ arsa _ AV - de tip Yes/No, poate lua valoarea 0 sau 1
Separator _ blocat _ AV - de tip Yes/No, poate lua valoarea 0 sau 1
Descarcator _ blocat _ AV - de tip Yes/No, poate lua valoarea 0 sau 1
Intrerupator _ principal _ blocat _ AV- de tip Yes/No, poate lua valoarea 0 sau 1
Intrerupator _ secundar _ blocat _ AV - de tip Yes/No, poate lua valoarea 0 sau 1
Compensator _ defect _ AV - de tip Yes/No, poate lua valoarea 0 sau 1
Alarma _ incendiu _ AV - de tip Yes/No, poate lua valoarea 0 sau 1
Pentru telecomenzi:
Intrerupator _ principal _ TC - de tip Yes/No, poate lua valoarea 0 sau 1
Intrerupator _ secundar _ TC - de tip Yes/No, poate lua valoarea 0 sau 1
Separator _ TC - de tip Yes/No, poate lua valoarea 0 sau 1
Descarcator _ TC - de tip Yes/No, poate lua valoarea 0 sau 1
Compensator _ TC - de tip Yes/No, poate lua valoarea 0 sau 1
Pentru retinerea datei si orei la care se face o adaugare in cadrul sectiei:
Data _ ora - de tip Date/Time, Format General Date
Pentru tabela Prelucrari _ mecanice _ 1 avem urmatoarele:
Denumire _ sectie - de tip Text, lungimea maxima: 40 caractere
Pentru variabilele de consum energetic:
Putere _ activa - de tip Text, lungimea maxima: 5 caractere
cos _ fi - de tip Text, lungimea maxima: 5 caractere
Energie _ absorbita - de tip Text, lungimea maxima: 5 caractere
Curent _ absorbit _ 1 - de tip Text, lungimea maxima: 5 caractere
Joasa _ tensiune - de tip Text, lungimea maxima: 5 caractere
Curent _ absorbit _ 2 - de tip Text, lungimea maxima: 5 caractere
Pentru semnalizarile de stare:
Intrerupator _ principal _ ST - de tip Yes/No, poate lua valoarea 0 sau 1
Intrerupator _ secundar _ ST - de tip Yes/No, poate lua valoarea 0 sau 1
Separator _ ST - de tip Yes/No, poate lua valoarea 0 sau 1
Armare _ intrerupator _ principal _ ST - de tip Yes/No, poate lua valoarea 0 sau 1
Compensator _ ST - de tip Yes/No, poate lua valoarea 0 sau 1
Armare _ siguranta _ ST - de tip Yes/No, poate lua valoarea 0 sau 1
Pentru semnalizarile de avarie:
Intrerupator _ principal _ blocat _ AV - de tip Yes/No, poate lua valoarea 0 sau 1
Intrerupator _ secundar _ blocat _ AV - de tip Yes/No, poate lua valoarea 0 sau 1
Separator _ blocat _ AV - de tip Yes/No, poate lua valoarea 0 sau 1
Compensator _ defect _ AV - de tip Yes/No, poate lua valoarea 0 sau 1
Alarma _ incendiu _ AV - de tip Yes/No, poate lua valoarea 0 sau 1
Alarma _ efractie _ AV - de tip Yes/No, poate lua valoarea 0 sau 1
Lipsa _ tensiune _ comanda _ AV - de tip Yes/No, poate lua valoarea 0 sau 1
Siguranta _ 1 _ arsa _ AV - de tip Yes/No, poate lua valoarea 0 sau 1
Siguranta _ 2 _ arsa _ AV - de tip Yes/No, poate lua valoarea 0 sau 1
Pentru telecomenzi:
Intrerupator _ principal _ TC - de tip Yes/No, poate lua valoarea 0 sau 1
Intrerupator _ secundar _ TC - de tip Yes/No, poate lua valoarea 0 sau 1
Separator _ TC - de tip Yes/No, poate lua valoarea 0 sau 1
Compensator _ TC - de tip Yes/No, poate lua valoarea 0 sau 1
Pentru retinerea datei si orei la care se face o adaugare in cadrul sectiei:
Data _ ora - de tip Date/Time, Format General Date
Pentru tabela Prelucrari _ mecanice _ 2 avem urmatoarele:
Denumire _ sectie - de tip Text, lungimea maxima: 40 caractere
Pentru variabilele de consum energetic:
Putere _ activa - de tip Text, lungimea maxima: 5 caractere
cos _ fi - de tip Text, lungimea maxima: 5 caractere
Energie _ absorbita - de tip Text, lungimea maxima: 5 caractere
Curent _ absorbit - de tip Text, lungimea maxima: 5 caractere
Joasa _ tensiune - de tip Text, lungimea maxima: 5 caractere
Pentru semnalizarile de stare:
Intrerupator _ principal _ ST - de tip Yes/No, poate lua valoarea 0 sau 1
Separator _ ST - de tip Yes/No, poate lua valoarea 0 sau 1
Armare _ intrerupator _ principal _ ST - de tip Yes/No, poate lua valoarea 0 sau 1
Armare _ separator _ ST - de tip Yes/No, poate lua valoarea 0 sau 1
Armare _ siguranta _ 1 _ ST - de tip Yes/No, poate lua valoarea 0 sau 1
Armare _ siguranta _ 2 _ ST - de tip Yes/No, poate lua valoarea 0 sau 1
Armare _ siguranta _ 3 _ ST - de tip Yes/No, poate lua valoarea 0 sau 1
Pentru semnalizarile de avarie:
Intrerupator _ general _ blocat _ AV - de tip Yes/No, poate lua valoarea 0 sau 1
Separator _ blocat _ AV - de tip Yes/No, poate lua valoarea 0 sau 1
Lipsa _ tensiune _ comanda _ AV - de tip Yes/No, poate lua valoarea 0 sau 1
Alarma _ incendiu _ AV - de tip Yes/No, poate lua valoarea 0 sau 1
Siguranta _ arsa _ AV - de tip Yes/No, poate lua valoarea 0 sau 1
Pentru telecomenzi:
Intrerupator _ principal _ TC - de tip Yes/No, poate lua valoarea 0 sau 1
Separator _ TC - de tip Yes/No, poate lua valoarea 0 sau 1
Pentru retinerea datei si orei la care se face o adaugare in cadrul sectiei:
Data _ ora - de tip Date/Time, Format General Date
Pentru tabela Turnatorie avem urmatoarele:
Denumire _ sectie - de tip Text, lungimea maxima: 40 caractere
Pentru variabilele de consum energetic:
Putere _ activa - de tip Text, lungimea maxima: 5 caractere
cos _ fi - de tip Text, lungimea maxima: 5 caractere
Energie _ absorbita - de tip Text, lungimea maxima: 5 caractere
Curent _ absorbit - de tip Text, lungimea maxima: 5 caractere
Joasa _ tensiune - de tip Text, lungimea maxima: 5 caractere
Pentru semnalizarile de stare:
Intrerupator _ general _ ST - de tip Yes/No, poate lua valoarea 0 sau 1
Separator _ ST - de tip Yes/No, poate lua valoarea 0 sau 1
Armare _ sigurante _ ST - de tip Yes/No, poate lua valoarea 0 sau 1
Descarcator _ ST - de tip Yes/No, poate lua valoarea 0 sau 1
Intrerupator _ secundar _ ST - de tip Yes/No, poate lua valoarea 0 sau 1
Pentru semnalizarile de avarie:
Intrerupator _ general _ blocat _ AV - de tip Yes/No, poate lua valoarea 0 sau 1
Separator _ blocat _ AV - de tip Yes/No, poate lua valoarea 0 sau 1
Sigurante _ arse _ AV - de tip Yes/No, poate lua valoarea 0 sau 1
Descarcator _ blocat _ AV - de tip Yes/No, poate lua valoarea 0 sau 1
Intrerupator _ secundar _ blocat _ AV - de tip Yes/No, poate lua valoarea 0 sau 1
Alarma _ incendiu _ AV - de tip Yes/No, poate lua valoarea 0 sau 1
Alarma _ efractie _ AV - de tip Yes/No, poate lua valoarea 0 sau 1
Lipsa _ tensiune _ comanda _ AV - de tip Yes/No, poate lua valoarea 0 sau 1
Pentru telecomenzi:
Intrerupator _ generall _ TC - de tip Yes/No, poate lua valoarea 0 sau 1
Intrerupator _ secundar _ TC - de tip Yes/No, poate lua valoarea 0 sau 1
Separator _ TC (- de tip Yes/No, poate lua valoarea 0 sau 1
Descarcator _ TC - de tip Yes/No, poate lua valoarea 0 sau 1
Pentru retinerea datei si orei la care se face o adaugare in cadrul sectiei:
Data _ ora - de tip Date/Time, Format General Date
Pentru tabela Montaj avem urmatoarele:
Denumire _ sectie - de tip Text, lungimea maxima: 40 caractere
Pentru variabilele de consum energetic:
Putere _ activa - de tip Text, lungimea maxima: 5 caractere
cos _ fi - de tip Text, lungimea maxima: 5 caractere
Energie _ absorbita - de tip Text, lungimea maxima: 5 caractere
Joasa _ tensiune - de tip Text, lungimea maxima: 5 caractere
Pentru semnalizarile de stare:
Intrerupator _ general _ ST - de tip Yes/No, poate lua valoarea 0 sau 1
Separator _ ST - de tip Yes/No, poate lua valoarea 0 sau 1
Descarcator _ ST - de tip Yes/No, poate lua valoarea 0 sau 1
Armare _ intrerupator _ general _ ST - de tip Yes/No, poate lua valoarea 0 sau 1
Compensator _ ST - de tip Yes/No, poate lua valoarea 0 sau 1
Armare _ sigurante _ ST - de tip Yes/No, poate lua valoarea 0 sau 1
Armare _ separator _ ST - de tip Yes/No, poate lua valoarea 0 sau 1
Pentru semnalizarile de avarie:
Lipsa _ tensiune _ comanda _ AV - de tip Yes/No, poate lua valoarea 0 sau 1
Alarma _ incendiu _ AV - de tip Yes/No, poate lua valoarea 0 sau 1
Separator _ blocat _ AV - de tip Yes/No, poate lua valoarea 0 sau 1
Compensator _ defect _ AV - de tip Yes/No, poate lua valoarea 0 sau 1
Intrerupator _ general _ blocat _ AV - de tip Yes/No, poate lua valoarea 0 sau 1
Sigurante _ arse _ AV - de tip Yes/No, poate lua valoarea 0 sau 1
Pentru telecomenzi:
Intrerupator _ general _ TC - de tip Yes/No, poate lua valoarea 0 sau 1
Separator _ TC - de tip Yes/No, poate lua valoarea 0 sau 1
Descarcator _ TC - de tip Yes/No, poate lua valoarea 0 sau 1
Compensator _ TC - de tip Yes/No, poate lua valoarea 0 sau 1
Pentru retinerea datei si orei la care se face o adaugare in cadrul sectiei:
Data _ ora - de tip Date/Time, Format General Date
Pentru tabela Scularie avem urmatoarele:
Denumire _ sectie - de tip Text, lungimea maxima: 40 caractere
Pentru variabilele de consum energetic:
Putere _ activa - de tip Text, lungimea maxima: 5 caractere
cos _ fi - de tip Text, lungimea maxima: 5 caractere
Energie _ absorbita - de tip Text, lungimea maxima: 5 caractere
Joasa _ tensiune - de tip Text, lungimea maxima: 5 caractere
Curent _ absorbit (- de tip Text, lungimea maxima: 5 caractere
Pentru semnalizarile de stare:
Separator _ ST - de tip Yes/No, poate lua valoarea 0 sau 1
Intrerupator _ general _ ST - de tip Yes/No, poate lua valoarea 0 sau 1
Armare _ intrerupator _ general _ ST - de tip Yes/No, poate lua valoarea 0 sau 1
Compensator _ ST - de tip Yes/No, poate lua valoarea 0 sau 1
Armare _ sigurante _ ST - de tip Yes/No, poate lua valoarea 0 sau 1
Armare _ separator _ ST - de tip Yes/No, poate lua valoarea 0 sau 1
Pentru semnalizarile de avarie:
Lipsa _ tensiune _ comanda _ AV - de tip Yes/No, poate lua valoarea 0 sau 1
Intrerupator _ general _ defect _ AV - de tip Yes/No, poate lua valoarea 0 sau 1
Compensator _ defect _ AV - de tip Yes/No, poate lua valoarea 0 sau 1
Motor _ separator _ ars _ AV - de tip Yes/No, poate lua valoarea 0 sau 1
Separator _ blocat _ AV - de tip Yes/No, poate lua valoarea 0 sau 1
Alarma _ incendiu _ AV - de tip Yes/No, poate lua valoarea 0 sau 1
Sigurante _ arse _ AV - de tip Yes/No, poate lua valoarea 0 sau 1
Pentru telecomenzi:
Separator _ TC - de tip Yes/No, poate lua valoarea 0 sau 1
Intrerupator _ general _ TC - de tip Yes/No, poate lua valoarea 0 sau 1
Compensator _ TC - de tip Yes/No, poate lua valoarea 0 sau 1
Pentru retinerea datei si orei la care se face o adaugare in cadrul sectiei:
- Data _ ora - de tip Date/Time, Format General Date
Pentru tabela Servicii avem urmatoarele:
Denumire _ sectie - de tip Text, lungimea maxima: 40 caractere
Pentru variabilele de consum energetic:
Putere _ activa - de tip Text, lungimea maxima: 5 caractere
cos _ fi - de tip Text, lungimea maxima: 5 caractere
Energie _ absorbita - de tip Text, lungimea maxima: 5 caractere
Joasa _ tensiune - de tip Text, lungimea maxima: 5 caractere
Pentru semnalizarile de stare:
Intrerupator _ general _ administrativ _ ST - de tip Yes/No, poate lua valoarea 0 sau 1
Intrerupator _ general _ mec _ sef _ ST - de tip Yes/No, poate lua valoarea 0 sau 1
Intrerupator _ general _ grup _ servicii _ ST - de tip Yes/No, poate lua valoarea 0 sau 1
Intrerupator _ general _ statie _ aer _ comprimat _ ST - de tip Yes/No, poate lua valoarea 0 sau 1
Armare _ sigurante _ administrativ _ ST - de tip Yes/No, poate lua valoarea 0 sau 1
Armare _ sigurante _ mec _ sef _ ST - de tip Yes/No, poate lua valoarea 0 sau 1
Armare _ sigurante _ grup _ servicii _ ST - de tip Yes/No, poate lua valoarea 0 sau 1
Armare _ sigurante _ statie _ aer _ comprimat _ ST - de tip Yes/No, poate lua valoarea 0 sau 1
Grup _ compensator _ ST - de tip Yes/No, poate lua valoarea 0 sau 1
Pentru semnalizarile de avarie:
Lipsa _ tensiune _ comanda _ administrativ _ AV - de tip Yes/No, poate lua valoarea 0 sau 1
Lipsa _ tensiune _ comanda _ mec _ sef _ AV - de tip Yes/No, poate lua valoarea 0 sau 1
Lipsa _ tensiune _ comanda _ grup _ servicii _ AV - de tip Yes/No, poate lua valoarea 0 sau 1
Lipsa _ tensiune _ comanda _ statie _ aer _ comprimat _ AV - de tip Yes/No, poate lua valoarea 0 sau 1
Siguranta _ arsa _ administrativ _ AV - de tip Yes/No, poate lua valoarea 0 sau 1
Siguranta _ arsa _ mec _ sef _ AV - de tip Yes/No, poate lua valoarea 0 sau 1
Siguranta _ arsa _ grup _ servicii _ AV - de tip Yes/No, poate lua valoarea 0 sau 1
Siguranta _ arsa _ statie _ aer _ comprimat _ AV - de tip Yes/No, poate lua valoarea 0 sau 1
Intrerupator _ general _ blocat _ administrativ _ AV - de tip Yes/No, poate lua valoarea 0 sau 1
Intrerupator _ general _ blocat _ mec _ sef _ AV - de tip Yes/No, poate lua valoarea 0 sau 1
Intrerupator _ general _ blocat _ grup _ servicii _ AV - de tip Yes/No, poate lua valoarea 0 sau 1
Intrerupator _ general _ blocat _ statie _ aer _ comprimat _ AV - de tip Yes/No, poate lua valoarea 0 sau 1
Alarma _ incendiu _ administrativ _ AV - de tip Yes/No, poate lua valoarea 0 sau 1
Alarma _ incendiu _ mec _ sef _ AV - de tip Yes/No, poate lua valoarea 0 sau 1
Alarma _ incendiu _ grup _ servicii _ AV - de tip Yes/No, poate lua valoarea 0 sau 1
Alarma _ incendiu _ statie _ aer _ comprimat _ AV - de tip Yes/No, poate lua valoarea 0 sau 1
Compensator _ defect _ AV - de tip Yes/No, poate lua valoarea 0 sau 1
Alarma _ efractie _ grup _ servicii _ AV - de tip Yes/No, poate lua valoarea 0 sau 1
Alarma _ efractie _ statie _ aer _ comprimat _ AV - de tip Yes/No, poate lua valoarea 0 sau 1
Pentru telecomenzi:
Intrerupator _ general _ administrativ _ TC - de tip Yes/No, poate lua valoarea 0 sau 1
Intrerupator _ general _ mec _ sef _ TC - de tip Yes/No, poate lua valoarea 0 sau 1
Intrerupator _ general _ grup _ servicii _ TC - de tip Yes/No, poate lua valoarea 0 sau 1
Intrerupator _ general _ statie _ aer _ comprimat _ TC - de tip Yes/No, poate lua valoarea 0 sau 1
Grup _ compensator _ TC - de tip Yes/No, poate lua valoarea 0 sau 1
Pentru retinerea datei si orei la care se face o adaugare in cadrul sectiei:
- Data _ ora - de tip Date/Time, Format General Date
Pentru tabela Statie _ transformare _ medie _ tensiune avem urmatoarele:
Denumire _ sectie - de tip Text, lungimea maxima: 40 caractere
Pentru variabilele de consum energetic:
Medie _ tensiune _ 1 - de tip Text, lungimea maxima: 5 caractere
Medie _ tensiune _ 2 - de tip Text, lungimea maxima: 5 caractere
Curent _ total - de tip Text, lungimea maxima: 5 caractere
cos _ fi - de tip Text, lungimea maxima: 5 caractere
Energie _ absorbita - de tip Text, lungimea maxima: 5 caractere
Putere _ activa - de tip Text, lungimea maxima: 5 caractere
Joasa _ tensiune _ trafo _ princ - de tip Text, lungimea maxima: 5 caractere
Joasa _ tensiune _ trafo _ rezerva - de tip Text, lungimea maxima: 5 caractere
Pentru semnalizarile de stare:
Intrerupator _ medie _ tensiune _ 1 _ ST - de tip Yes/No, poate lua valoarea 0 sau 1
Intrerupator _ medie _ tensiune _ 2 _ ST - de tip Yes/No, poate lua valoarea 0 sau 1
Separator _ 1 _ ST - de tip Yes/No, poate lua valoarea 0 sau 1
Separator _ 2 _ ST - de tip Yes/No, poate lua valoarea 0 sau 1
Descarcator _ 1 _ ST - de tip Yes/No, poate lua valoarea 0 sau 1
Descarcator _ 2 _ ST - de tip Yes/No, poate lua valoarea 0 sau 1
Armare _ siguranta _ 1 _ ST - de tip Yes/No, poate lua valoarea 0 sau 1
Armare _ siguranta _ 2 _ ST - de tip Yes/No, poate lua valoarea 0 sau 1
Armare _ separator _ 1 _ ST - de tip Yes/No, poate lua valoarea 0 sau 1
Armare _ separator _ 2 _ ST - de tip Yes/No, poate lua valoarea 0 sau 1
Pentru semnalizarile de avarie:
Lipsa _ tensiune _ comanda _ AV - de tip Yes/No, poate lua valoarea 0 sau 1
Alarma _ incendiu _ AV - de tip Yes/No, poate lua valoarea 0 sau 1
Incercare _ efractie _ AV - de tip Yes/No, poate lua valoarea 0 sau 1
Intrerupator _ medie _ tensiune _ 1 _ blocat _ AV - de tip Yes/No, poate lua valoarea 0 sau 1
Intrerupator _ medie _ tensiune _ 2 _ blocat _ AV - de tip Yes/No, poate lua valoarea 0 sau 1
Separator _ 1 _ blocat _ AV - de tip Yes/No, poate lua valoarea 0 sau 1
Separator _ 2 _ blocat _ AV - de tip Yes/No, poate lua valoarea 0 sau 1
Siguranta _ principala _ 1 _ arsa _ AV - de tip Yes/No, poate lua valoarea 0 sau 1
Siguranta _ principala _ 2 _ arsa _ AV - de tip Yes/No, poate lua valoarea 0 sau 1
Motor _ intrerupator _ 1 _ ars _ AV - de tip Yes/No, poate lua valoarea 0 sau 1
Motor _ intrerupator _ 2 _ ars _ AV - de tip Yes/No, poate lua valoarea 0 sau 1
Motor _ separator _ 1 _ ars _ AV - de tip Yes/No, poate lua valoarea 0 sau 1
Motor _ separator _ 2 _ ars _ AV - de tip Yes/No, poate lua valoarea 0 sau 1
Lipsa _ ulei _ intrerupator _ 1 _ AV - de tip Yes/No, poate lua valoarea 0 sau 1
Lipsa _ ulei _ intrerupator _ 2 _ AV - de tip Yes/No, poate lua valoarea 0 sau 1
Temperatura _ ulei _ prea _ mare _ intrerupator _ 1 _ AV - de tip Yes/No, poate lua valoarea 0 sau 1
Temperatura _ ulei _ prea _ mare _ intrerupator _ 2 _ AV - de tip Yes/No, poate lua valoarea 0 sau 1
Trafo _ principal _ ars _ AV - de tip Yes/No, poate lua valoarea 0 sau 1
Trafo _ secundar _ ars _ AV - de tip Yes/No, poate lua valoarea 0 sau 1
Presiune _ ulei _ trafo _ principal _ prea _ mare _ AV - de tip Yes/No, poate lua valoarea 0 sau 1
Presiune _ ulei _ trafo _ secundar _ prea _ mare _ AV - de tip Yes/No, poate lua valoarea 0 sau 1
Temperatura _ ulei _ trafo _ principal _ prea _ mare _ AV - de tip Yes/No, poate lua valoarea 0 sau 1
Temperatura _ ulei _ trafo _ secundar _ prea _ mare _ AV - de tip Yes/No, poate lua valoarea 0 sau 1
Nivel _ scazut _ ulei _ trafo _ principal _ AV - de tip Yes/No, poate lua valoarea 0 sau 1
Nivel _ scazut _ ulei _ trafo _ secundar _ AV - de tip Yes/No, poate lua valoarea 0 sau 1
Pentru telecomenzi:
Intrerupator _ medie _ tensiune _ 1 _ TC - de tip Yes/No, poate lua valoarea 0 sau 1
Intrerupator _ medie _ tensiune _ 2 _ TC - de tip Yes/No, poate lua valoarea 0 sau 1
Separator _ 1 _ TC - de tip Yes/No, poate lua valoarea 0 sau 1
Separator _ 2 _ TC - de tip Yes/No, poate lua valoarea 0 sau 1
Descarcator _ 1 _ TC - de tip Yes/No, poate lua valoarea 0 sau 1
Descarcator _ 2 _ TC - de tip Yes/No, poate lua valoarea 0 sau 1
Pentru retinerea datei si orei la care se face o adaugare in cadrul sectiei:
- Data _ ora - de tip Date/Time, Format General Date
Pentru tabela ANEXA _ 1 avem urmatoarele:
Nr _ crt - de tip AutoNumber, Primary Key, lungimea maxima Long Integer
Sectie - de tip Text, lungimea maxima: 40 caractere
Denumire _ variabila - de tip Text, lungimea maxima: 30 caractere
UM - de tip Text, lungimea maxima: 5 caractere
Domeniul _ de _ variatie - de tip Text, lungimea maxima: 10 caractere
Domeniul _ de _ masura - de tip Text, lungimea maxima: 25 caractere
Prealarma _ inferioara - de tip Yes/No, poate lua valoarea 0 sau 1
Alarma _ inferioara - de tip Yes/No, poate lua valoarea 0 sau 1
Prealarma _ superioara - de tip Yes/No, poate lua valoarea 0 sau 1
Alarma _ superioara - de tip Yes/No, poate lua valoarea 0 sau 1
Obs - de tip Text, lungimea maxima: 100 caractere
Pentru tabela ANEXA _ 2 _ Semnalizari _ de _ avarie avem urmatoarele:
Nr _ crt - de tip AutoNumber, Primary Key, lungimea maxima Long Integer
Sectie - de tip Text, lungimea maxima: 40 caractere
Denumirea - de tip Text, lungimea maxima: 50 caractere
Pentru tabela ANEXA _ 2 _ Semnalizari _ de _ stare avem urmatoarele:
Nr _ crt - de tip AutoNumber, Primary Key, lungimea maxima Long Integer
Sectie - de tip Text, lungimea maxima: 40 caractere
Denumirea - de tip Text, lungimea maxima: 50 caractere
Pentru tabela ANEXA _ 3 avem urmatoarele:
Nr _ crt - de tip AutoNumber, Primary Key, lungimea maxima Long Integer
Sectie - de tip Text, lungimea maxima: 40 caractere
Denumirea - de tip Text, lungimea maxima: 40 caractere
In ceea ce priveste relationarea tabelelor, vom avea:
Fiecare dintre tabelele ANEXA _ 1, ANEXA _ 2 _ Semnalizari _ de _ avarie, ANEXA _ 2 _ Semnalizari _ de _ stare si ANEXA _ 3 contin cate un camp numit: Sectie care va face legatura fiecarei dintre acestea cu toate tebelele care reprezinta defapt sectiile, prin campul lor, Denumire _ sectie.
Pentru a nu incarca figurile vom arata in continuare relationarea fiecarei anexe cu toate tebelele sectiilor.
Astfel in figura de mai jos vom arata relationarea tabelei ANEXA _ 1 cu toate cele 8 tabele corespunzatoare celor 8 sectii.
Fig. 12. Relationarea Anexei 1 cu cele 8 tabele
In figura de mai jos vom arata relationarea tabelei ANEXA _ 2 _ Semnalizari _ de _ stare cu toate cele 8 tabele corespunzatoare celor 8 sectii.
Fig. 13. Relationarea Anexei 2 semnalizare de stare cu cele 8 tabele
In figura de mai jos vom arata relationarea tabelei ANEXA _ 2 _ Semnalizari _ de _ avarie cu toate cele 8 tabele corespunzatoare celor 8 sectii.
Fig. 14. Relationarea Anexei 2 semnalizari de stare cu cele 8 tabele
In figura de mai jos vom arata relationarea tabelei ANEXA _ 3 cu toate cele 8 tabele corespunzatoare celor 8 sectii.
Fig.
15. Relationarea Anexei 3 cu cele 8 tabele
Trebuie amintit, insa, ca aceste relationari sunt active in acelasi timp.
5. Proceduri (functii, subrutine)
In cadrul acestui paragraph vom prezenta cateva proceduri, in cazul nostrum taskuri. Vom prezenta 5 taskuri.
Taskul 1
Denumire: Main ;
Activat de: Fis.log, Dialog1, Interog, Interp.Alarma ;
Activeaza: Interog., Server, Tabel, Grafic, Afisare
F.log, Afisare alarma, Print, Scrie F.log;
|
Prelucrari |
Intrari |
Iesiri |
|
Modeleaza datele de intrare pentru a putea fi trimise celorlalte module. |
Fis.log Dialog1 Interog. Interp.Alarma |
Interog. Server Tabel Grafic Afisare F.log, Afisare alarma Print Scrie F.log |
|
Scurta descriere: Task-ul primeste informatii de la server, fisierele de log si utilizator pe care le prelucreaza in mod adecvat pentru fiecare dintre task-urile destinatie: realizare de tabele si grafice cu valorile variabilelor de proces, pentru scoaterea la imprimanta sau afisarea pe consola. |
Fig. 16. Taskul 1
Taskul 2
Denumire: Dialog1 ;
Activat de: Mouse, Tst., Fis.sistem, Server ;
Activeaza: Main, Dialog2 ;
|
Prelucrari |
Intrari |
Iesiri |
|
Informatia venita de la tastatura, mouse, fisiere sistem si server este centralizata si urmeaza apoi a fi prelucrata in functie de destinatie. |
Mouse Tst. Fis.sistem Server |
Main Dialog2 |
|
Scurta descriere: Task-ul realizeaza un dialog cu utilizatorul,
in urma caruia se va activa unul din cele doua task-uri: |

Fig. 17. Taskul 2
Taskul 3
Denumire: Dialog2 ;
Activat de: Dialog1;
Activeaza: Modif.date, Trimit.telecom;
|
Prelucrari |
Intrari |
Iesiri |
|
Prin activarea lui de catre Dialog1 se poate trece la modificari ale datelor si telecomenzilor. |
Dialog1 |
Modif.date, Trimit.telecom |
|
Scurta descriere: Utilizator are drepturi de modificare asupra datelor si trimiterea de telecomenzi catre proces. |
Fig.
18. Taskul 3
Taskul 4
Denumire: Distrib. ;
Activat de: Trimit.telecom
Activeaza: Modif.date, Trimit.telecom ;
|
Prelucrari |
Intrari |
Iesiri |
|
Datele primite de la proces respectiv telecomenzile sunt distribuite mai departe catre proces, baza de date si interpretorul de alarma. |
Trimit.telecom |
Modif.date, Trimit.telecom |
|
Scurta descriere : Task-ul are rolul de a centraliza informatii despre valorile variabilelor de proces care in functie de destinatie sunt prelucrate adecvat inainte de trimitere. |
Fig. 19. Taskul 4
Taskul 5
Denumire: Modif..TReactie ;
Activat de: Modif.date ;
Activeaza: Fis.sitem;
|
Prelucrari |
Intrari |
Iesiri |
|
Energeticul sef poate prelucra informatiile referitoare la timpii de reactie ai procesului. |
Modif.date |
Fis.sitem |
|
Scurta descriere: Task-ul ofera posibilitatea de a modifica valoarea timpilor de reactie ai sistemului. |

Fig. 20. Taskul 5
|
Politica de confidentialitate | Termeni si conditii de utilizare |
Vizualizari: 3745
Importanta: ![]()
Termeni si conditii de utilizare | Contact
© SCRIGROUP 2025 . All rights reserved