| CATEGORII DOCUMENTE |
CONDUCEREA PROIECTELOR SOFTWARE (o viziune practica) - partea 2
(Slide 73 - Desfasurarea unui proiect software)
(Slide 74 - Procesul de dezvoltare a unui proiect software)
(Slide 75 - Domenii de activitate pentru dezvoltare proiecte software)
(Slide 76 - Lista documentatiei pentru un proiect software (a))
(Slide 77 - Lista documentatiei pentru un proiect software (b))
(Slide 78 - Lista documentatiei pentru un proiect software (c))
(Slide 79 - Lista documentatiei pentru un proiect software (d))
(Slide 80 - Lista documentatiei pentru un proiect software (e))
(Slide 81 - Ciclul de viata al documentatiei unui produs software (a))
(Slide 82 - Ciclul de viata al documentatiei unui produs software (b))
(Slide 83 - Ciclul de viata al documentatiei unui produs software (c))
(Slide 84 - Ciclul de viata al documentatiei unui produs software (d))
(Slide 85 - Ciclul de viata al documentatiei unui produs software (e))
(Slide 86 - Ciclul de viata al documentatiei unui produs software (f))
(Slide 87 - Ciclul de viata al documentatiei unui produs software (g))
(Slide 88 - Ciclul de viata al documentatiei unui produs software (h))
(Slide 89 - Ciclul de viata al documentatiei unui produs software (i))
(Slide 90 - Organizarea desfaurarii unui proiect software)
(Slide 91 - Planificarea unui proiect sftware)
(Slide 92 - Distributia globala a efortului)
(Slide 93 - Lista completa de sarcini)
(Slide 94 - Diagrama GANTT)
(Slide 95 - Diagrama GANTT (exemplul b))
(Slide 96 - Diagrama PERT (exemplul b))
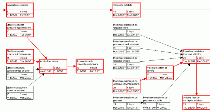
(Slide 97 - Diagrama PERT cu detaliere taskuri (exemplul b))
(Slide 98 - Calendarul taskurilor)
(Slide 99 - Graficul utilizarii resurselor)
(Slide 100 - Functiile unei scule de planificare)
(Slide 101 - Planul de dezvoltare proiect (a))
(Slide 102 - Planul de dezvoltare proiect (b))
(Slide 103 - Planul de dezvoltare proiect (c))
(model AFNOR - document evolutiv)
1. Scop
1.1.- Introducere
- obiect
- domeniu
- particularitati
1.2. Caracteristici
- Categoria (timp real, de baza, de gestiune, etc)
- Mod de realizare (intern, prin subcontractare
1.3. Difuzarea documentului (cine are acces la el)
1.4. Responsabilitati
- In realizare PDP
- In urmarire PDP
1.5. Procedura de redactare a PDP
- Prin rafinare succesiva
- Prin inspectia responsabilului marketing
- Prin inspectia responsabilului cu asigurarea calitatii
- Prin inspectie responsabil administrativ
2. Documente
2.1. Aplicabile (cerere de oferta, oferta, norme)
2.2. Referite (referinte bibliografice)
3. Terminologie
3.1. Glosar
3.2. Abrevieri
4. Caracteristicile procesuluide dezvoltare
5. Prezentarea proiectului
5.1. Descompunerea in componente
5.2. Ciclul de viata
5.3. Descompunerea in activitati
5.4. Mod de organizare functionala (functiile persoanelor implicate)
5.5. Mod de organizare tehnica (loturi, subsisteme, subproiecte)
5.6. Planificare generala
6. Descrierea detaliata a actrivitatilor
6.1. Studii
6.2. Productie
6.3. Testare
6.4. Logistica
6.5. Gestiune de proiect
6.6. Documentatie
6.7. Furnizori si subcontractanti
6.8. Calitate
7. Mijloace de realizare
7.1. Echipamente
7.2. Programe
7.3. Personal
8. Documente de urmarire a proiectului
8.1. Planificare datata
8.2. Urmarire financiara
8.3. Rapoarte
9. Bilant de proiect
(Slide 104 - Alocarea resurselor)
- Stabilirea echipei de elaborare
- Procurarea de personal (recruare) daca este cazul
- Formare personal (negocierea cu clientul; cine plateste formarea - conform gradului de utilitate a acestei formari; clientul plateste doar daca formarea este specifica acestuia)
- Procurare licente software (daca este cazul)
- Procurare de echipamente (daca este cazul)
(Slide 105 - Recrutare de personal tehnic)
(Slide 106 - Subcontractarea)
- Stabilirea subcontractantilor (folosirea sistemului cerere de oferta/oferta)
- Stabilirea metodologiei de lucru si comunicare cu subcontractantii
- Stabilirea procedurilor de receptie cu subcontractantii
- Incheierea contractelor de subcontractare
(Slide 107 - Organizarea lucrului in echipa)
(Slide 108 - Structura organizatorica fixa)
(Slide 109 - Structura organizatorica mobila)
(Slide 110 - Structura organizatorica mixta)
(Slide 111 - Echipa de programare simpla)
(Slide 112 - Echipa programatorului sef)
- Modul de formare a echipelor:
- Structura fixa: Echipe fixe
- Mai productive
- Potrivite pentru produse
- Dificil de realizat cand e vorba de servicii
- Structura mobila: Echipe ad-hoc
- Mai flexibile
- Aproape obligatorii pentru servicii
- Structura fixa
- Modul de lucru al echipei
- Echipa simpla
- Echipa programatorului sef (propusa de Harlan Mills; descrisa de F. T.
Baker in "Chief Programmer Team Management of Production
Programming", IBM ystem Journal, vol. 11, no.1, 1972, pag. 56-73)
(Slide 113 - Fazele unui proiect software)
(Slide 114 - Faza de analiza)
(Slide 115 - Documente de intrare si de iesire pentru faza de analiza)
(Slide 116 - Principiile specificarii / analizei (a))
(Slide 117 - Principiile specificarii / analizei (b))
(Slide 118 - Metodologii de analiza)
(Slide 119 - Metodologia OMT - Schema generala)
(Slide 120 - Metodologia OMT - Modelul obiectual)
(Slide 121 - Metodologia OMT - Modelul obiectual - Definitie)
(Slide 122 - Metodologia OMT -Notatii - Clase)
(Slide 123 - Metodologia OMT -Notatii pentru asociatii (a))
(Slide 124 - Metodologia OMT -Notatii pentru asociatii (b))
(Slide 125 - Metodologia OMT - Multiplicitatea asociatiei)
(Slide 126 - Metodologia OMT - Elemente de punere in pagina)
(Slide 127 - Metodologia OMT - Construirea modelului obiectual)
(Slide 128 - Metodologia OMT - Modelul dinamic)
(Slide 129 - Metodologia OMT - Modelul dinamic- )
(Slide 130 - OMT - Modelul dinamic - Diagrama fluxului de evenimente - Exemplu)
(Slide 131 - OMT - Modelul dinamic - Notatii (a))
(Slide 132 - OMT - Modelul dinamic - Notatii (b))
(Slide 133 - OMT - Modelul dinamic - Scenarii)
(Slide 134 - OMT - Modelul dinamic - Exemplu (a))
(Slide 135 - OMT - Modelul dinamic - Exemplu (b))
(Slide 136 - OMT - Modelul dinamic - Exemplu (c))
(Slide 137 - OMT - Modelul dinamic - Exemplu (d))
(Slide 138 - Metodologia OMT - Construirea modelului obiectual)
(Slide 139 - Metodologia OMT - Modelul functional)
(Slide 140 - Metodologia OMT - Modelul functional- Continut)
(Slide 141 - OMT - Modelul functional - Notatii (a))
(Slide 142 - OMT - Modelul functional - Notatii (b))
(Slide 143 - OMT - Modelul functional - Exemplu)
(Slide 144 - Metodologia OMT - Construirea modelului obiectual)
(Slide 145 - Metodologia OMT - Construirea modelului obiectual)
(Slide 146 - Metodologia UML)
a) Diagrama claselor: este o diagrama ce contine o colectie de elemente declarative statice (clasele), continutul lor si relatiile dintre acestea.
b) Diagrama cazurilor de utilizare este diagrama care arata relatiile intre actori si cazurile de utilizare intr-un sistem. Prin actor se intelege o entitate exterioara sistemului care interactioneaza cu acesta. Cazurile de utilizare sunt secvente de actiuni pe care le indeplineste sistemul si care produc un rezultat valabil pentru actor. (in esenta: interactiunea intre un utilizator si un sistem de calcul)
c) Diagrame comportamentale: sunt diagrame ce prezinta comportarea unui obiect in interiorul sistemului incluzand: metodele, interactiunile, colaborarile si istooricul starilor ale.
c1) Diagrama de secvente infatiseaza interactiunile obiectelor organizate in
secvente temporale (obiectele si secventele de mesaje schimbate in timp (in
forma generica - toate scenariile posibile; in forma de instanta - anumite
scenarii particulare).
c2) Diagrama de colaborare infatiseaza interactiunile obiectelor organizate in
jurul obiectelor si legaturile obiectelor intre ele.
c3) Diagrama starilor este diagrama ce reprezinta grafic starile unui sistem
si legaturile (tranzitiile) intre aceste stari
c4) Diagrama de activitati: un caz special de diagrama de stari in care toate
sau cele mai multe dintre stari sunt stari de actiune si in care toate sau
numai unele dintre tranzitii sunt declansate ca urmare a indeplinirii actiunilor
din stari.
d) Diagrame de implementare: Diagrame care arata cum anume se contruieste un sistem.
d1) Diagrama de componente este diagrama ce infatisaza organizarea si
dependentele intre componente. Prin componenta se intelege un modul
software executabil avand o anumita identitate si o interfata bine definita.
d2) Diagrama de desfasurare este diagrama care infatiseaza configuratia
nodurilor de procesare in timpul executiei si componentele, procesele si
obiectele care traiesc pe aceste noduri. Un nod este (aici) o resursa de
calcul dotata cu memorie si capabilitati de proceare)
- Model de document de conceptie preliminara
- Model de document de conceptie detaliata
- Ghidul de stil
- Testele unitare
- Relectura de cod
- Panul de teste
- Teste unitare
- Teste de integrare
- Teste de validare
(- Teste de receptie)
- Model de plan de teste
- Procedura de livrare
- Model de fisa de livrare
- Plan de receptie
- Plan de implementare
- Personal implicat in implementare ( de la elaborator, de la client)
- Mijloace tehnice necesare pentru implementare (echipamente, programe)
- Plan de formare
- Cate persoane se formeaza
- Cati lectori sunt necesari
- Ce mijloace de curs sunt necsare
Model de bilant
- Asigurarea resurselor hard
- Asigurarea resurselor soft
- Structurare cataloage de proiect
- Conventii de denumire fisiere
- Conventii de denumire versiuni (de fisiere, de executabile, de proceduir, de
executabile)
- Urmarire stare elemente de configuratie
- Proceduri de salvare (backup) si recuperare (recovery)
- Fisa de urmarire
- Modificari de planning si costuri (reflectarea in PDP)
- Analize de stadiu de proiect interne
- Analize de stadiu de proiect cu clientul
- Calitatea documentatiei
- Calitatea codului scris
- Calitatea testelor efectuate
- Sistemul de retestare dupa ridicari de restrictii si anomalii
- Garantie
- Fise de anomalie
- Fise de evolutie
- Gestiune versiuni
- Gestiune reclamatii (liste de restrictii si de anomalii)
- Continutul contractelor de mentenanta
- Analiza anomalii
- Precizare solutii (ridicarea anomalii se face in cadrul unor cotracte de
evolutie separate)
- Caracteristicile contractelor de mentenanta
- Durata
- Grad de acoperire (zile om pe luna)
- Viteza de raspuns
Slide 73 - Desfasurarea unui proiect software
Slide 74 - Procesul de dezvoltare a unui proiect software
Slide 75 - Domenii de activitate pentru dezvoltare proiecte software
Slide 76 - Lista documentatiei pentru un proiect software (a)
Slide 77 - Lista documentatiei pentru un proiect software (b)
Slide 78 - Lista documentatiei pentru un proiect software (c)
Slide 79 - Lista documentatiei pentru un proiect software (d)
Slide 80 - Lista documentatiei pentru un proiect software (e)
Slide 81 - Ciclul de viata al documentatiei unui produs software (a)
Slide 82 - Ciclul de viata al documentatiei unui produs software (b)
Slide 83 - Ciclul de viata al documentatiei unui produs software (c)
Slide 84 - Ciclul de viata al documentatiei unui produs software (d)
Slide 85 - Ciclul de viata al documentatiei unui produs software (e)
Slide 86 - Ciclul de viata al documentatiei unui produs software (f)
Slide 87 - Ciclul de viata al documentatiei unui produs software (g)
Slide 88 - Ciclul de viata al documentatiei unui produs software (h)
Slide 89 - Ciclul de viata al documentatiei unui produs software (i)
Slide 90 - Organizarea desfaurarii unui proiect software
Slide 91 - Planificarea unui proiect sftware
Slide 92 - Distributia globala a efortului

Slide 93 - Lista completa de sarcini

Slide 94 - Diagrama GANTT (exemplul a)

Slide 95 - Diagrama GANTT (exemplul b)

Slide 96 - Diagrama PERT (exemplul b)
Slide 97 - Diagrama PERT cu detaliere taskuri (exemplul b)

Slide 98 - Calendarul taskurilor

Slide 99 - Graficul utilizarii resurselor
Slide 100 - Functiile unei scule de planificare
Slide 101 - Planul de dezvoltare proiect (a)
Slide 102 - Planul de dezvoltare proiect (b)
Slide 103 - Planul de dezvoltare proiect (c)
Slide 104 - Alocarea resurselor
Slide 105 - Recrutare de personal tehnic
Slide 106 - Subcontractarea
Slide 107 - Organizarea lucrului in echipa
Slide 108 - Structura organizatorica fixa
Slide 109 - Structura organizatorica mobila
Slide 110 - Structura organizatorica mixta
Slide 111 - Echipa de programare simpla
Slide 112 - Echipa programatorului sef
Slide 113 - Fazele unui proiect software
Slide 114 - Faza de analiza
Slide 115 - Documente de intrare si de iesire pentru faza de analiza
Slide 116 - Principiile specificarii / analizei (a)
Slide 117 - Principiile specificarii / analizei (b)
Slide 118 - Metodologii de analiza
Slide 119 - Metodologia OMT - Schema generala
Slide 120 - Metodologia OMT - Modelul obiectual
Slide 121 - Metodologia OMT - Modelul obiectual - Definitie
Slide 122 - Metodologia OMT -Notatii - Clase
Slide 123 - Metodologia OMT -Notatii pentru asociatii (a)
Slide 124 - Metodologia OMT -Notatii pentru asociatii (b)
Slide 125 - Metodologia OMT - Multiplicitatea asociatiei
Slide 126 - Metodologia OMT - Elemente de punere in pagina
Slide 127 - Metodologia OMT - Construirea modelului obiectual
Slide 128 - Metodologia OMT - Modelul dinamic
Slide 129 - Metodologia OMT - Modelul dinamic- Definitie
Slide 130 - OMT - Modelul dinamic - Diagrama fluxului de evenimente - Exemplu
Slide 131 - OMT - Modelul dinamic - Notatii (a)
Slide 132 - OMT - Modelul dinamic - Notatii (b)
Slide 133 - OMT - Modelul dinamic - Scenarii
Slide 134 - OMT - Modelul dinamic - Exemplu (a)
Slide 135 - OMT - Modelul dinamic - Exemplu (b)
Slide 136 - OMT - Modelul dinamic - Exemplu (c)
Slide 137 - OMT - Modelul dinamic - Exemplu (d)
Slide 138 - Metodologia OMT - Construirea modelului obiectual
Slide 139 - Metodologia OMT - Modelul functional
Slide 140 - Metodologia OMT - Modelul functional- Continut
Slide 141 - OMT - Modelul functional - Notatii (a)
Slide 142 - OMT - Modelul functional - Notatii (b)
Slide 143 - OMT - Modelul functional - Exemplu
Slide 144 - Metodologia OMT - Construirea modelului obiectual
Slide 145 - Metodologia OMT - Construirea modelului obiectual
Slide 146 - Metodologia UML
Slide - Metodologia UML: Diagrama claselor : definitie
Ciclu in V - Revizii
(sumar - ar putea fi un curs numai pe tema aceasta)
- Sistemul de asigurare a calitatii
- Planuri de asigurare a calitatii
- Plan de asigurare a calitatii (pe produs)
- Plan de asigurare a calitatii pe societate
- Plan de asigurare a calitatii pe client
- Certificare pentru asigurarea calitatii
- Reviziile
[1] Roger S. Pressman (adapted by Darrel Ince): Software Engineering - A Practitioner's approach, McGraw - Hill Book Company Europe, 1994 (third edition), 800 pagini.
[2] IEE Standard Collection: Software Engineering, 1994, Institute of Electrical and Electronics Enigineers, Inc. (aprox 1300 pag)
[3] Lynn Denton, Jody Kelly: Designing, writing & producing computer documentation, McGraw-Hill, Inc. 1992 (257 pag)
[4] Sorin Ciurea, Nicolae Dragulescu: Managementul calitatii totale (Standardele ISO 9004 comentate), Editura Economica, 1995 (560pag)
[5] ***: Grer et assurer la qualit, tome 1 (900 pag), tome 2 (774 pag), Recueil des normes franaises, AFNOR ,1994
[6] Edward Yourdon: Decline & Fall of the American ProgrammerYourdon Press PTR Prentice Hall, 1992 (352 pag)
[7] Martin Fowler, Kendall Scott: UML Distilled, Applying the standard object modeling language, Addison-Wesley, 1997 (180 pag)
[8] ***: Manualul sistemului calitatii, Ghid pentru implementarea standardelor internationale ISO 9000, Editura Tehnica, 1998 (200 pag)
[9] ***: UML Summary, Version 1.0, RATIONAL Software Corporation, 1997 (17 pag)
[10] ***: UML Semantics, Version 1.0, RATIONAL Software Corporation, 1997 (107 pag)
[10] ***: UML Semantics, Appendix M1 - UML Glossary, Version 1.0, RATIONAL Software Corporation, 1997 (18 pag)
[11] ***: UML Notation Guide, Version 1.0, RATIONAL Software Corporation, 1997 (130 pag)
[12] ***: UML Process-Specific Extensions, Version 1.0, RATIONAL Software Corporation, 1997 (18 pag)
[13] J. Rumbaugh, M. Blaha, s, a.: Object Oriented Modelling and Design, 1991 (500 pag)
[14] Peter Coad, Edward Yourdon: Object oriented Analysis, 1991 (225 pag)
|
Politica de confidentialitate | Termeni si conditii de utilizare |
Vizualizari: 3544
Importanta: ![]()
Termeni si conditii de utilizare | Contact
© SCRIGROUP 2025 . All rights reserved